异动
关注
社群
交易计划
搜公告
产业库
时间轴
通知
全部已读
暂无数据
私信
暂无数据
登录注册
我的主页
退出
华卓精科借壳上市深度研究报告
无名小韭48021216
2025-09-29 14:51:48 广东
华卓精科借壳上市深度研究报告:三家公司的对比分析与前景评估.docx
作者利益披露:原创,不作为证券推荐或投资建议,截至发文时,作者不持有相关标的。
声明:文章观点来自网友,仅为作者个人研究意见,不代表韭研公社观点及立场,站内所有文章均不构成投资建议,请投资者注意风险,独立审慎决策。
S
先导基电
工分
0.70
转发
收藏
投诉
复制链接
分享到微信
有用 0
打赏作者
无用
真知无价,用钱说话
0个人打赏
清空
确定
清空
确定
导入文档
同时转发
发布
评论(2)
只看楼主
热度排序
最新发布
最新互动
无名小韭22170907
只看TA
2025-09-29 19:57 上海
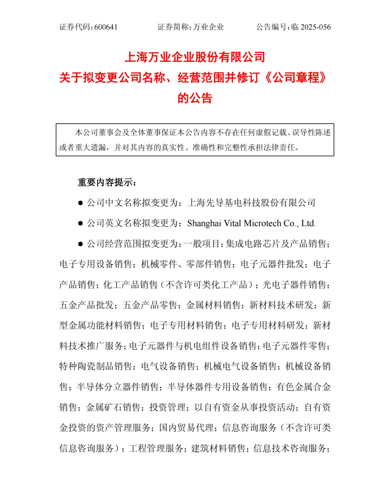
万业企业改名了
1
0
打赏
回复
投诉
低位全仓干97891021
满仓搞
只看TA
2025-09-29 16:48 河北
不错,感谢分享
1
0
打赏
回复
投诉
上一页
1
下一页
前往
页
确定要分配的奖金