异动
登录注册
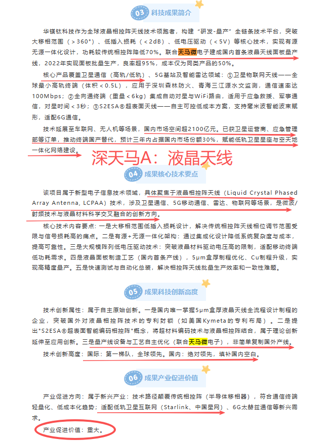
000050深天马A:马字辈+spacex液晶天线+面板涨价
投降亏一半
春风吹又生的剁手专业户
2026-01-08 10:53:00 湖南
作者利益披露:原创,不作为证券推荐或投资建议,截至发文时,作者不持有相关标的。
声明:文章观点来自网友,仅为作者个人研究意见,不代表韭研公社观点及立场,站内所有文章均不构成投资建议,请投资者注意风险,独立审慎决策。
S
深天马A
S
飞凯材料
工分
20.26
转发
收藏
投诉
复制链接
分享到微信
有用 29
打赏作者
无用
真知无价,用钱说话
0个人打赏
同时转发
评论(18)
只看楼主
热度排序
最新发布
最新互动
  • 投降亏一半
    春风吹又生的剁手专业户
    只看TA
    01-08 13:17 湖南
    这个完全可以补涨信维通信,看大资金来不来了。
    2
    0
    打赏
    回复
    投诉
  • 只看TA
    01-08 11:52 江苏
    叠加马年的情绪价值 可以看看
    2
    0
    打赏
    回复
    投诉
  • Angus洋韭菜
    不要怂的老韭菜
    只看TA
    01-08 11:28 浙江
    马上
    1
    0
    打赏
    回复
    投诉
  • Angus洋韭菜
    不要怂的老韭菜
    只看TA
    01-08 11:28 浙江
    马上
    1
    0
    打赏
    回复
    投诉
  • Angus洋韭菜
    不要怂的老韭菜
    只看TA
    01-08 11:27 浙江
    感谢分享
    1
    0
    打赏
    回复
    投诉
  • 信手斩龙520
    为国接盘的游资
    只看TA
    01-08 11:27 河南
    新细分,明天周五,可能会发酵
    1
    0
    打赏
    回复
    投诉
  • 只看TA
    01-08 11:26 江苏
    感谢分享
    1
    0
    打赏
    回复
    投诉
  • 只看TA
    01-08 23:45 河北
    感谢分享
    0
    0
    打赏
    回复
    投诉
  • 韭久为功
    蜜汁自信的老韭菜
    只看TA
    01-08 13:19 辽宁
    谢谢分享!
    0
    0
    打赏
    回复
    投诉
  • Angus洋韭菜
    不要怂的老韭菜
    只看TA
    01-08 11:45 浙江
    加油
    0
    0
    打赏
    回复
    投诉
  • 1
  • 2
前往