异动
关注
社群
交易计划
搜公告
产业库
时间轴
通知
全部已读
暂无数据
私信
暂无数据
登录注册
我的主页
退出
电广传媒
无名小韭30251124
2026-01-08 21:18:28
声明:文章观点来自网友,仅为作者个人研究意见,不代表韭研公社观点及立场,站内所有文章均不构成投资建议,请投资者注意风险,独立审慎决策。
S
电广传媒
工分
0
转发
收藏
投诉
复制链接
分享到微信
有用 3
打赏作者
无用
真知无价,用钱说话
1个人打赏
清空
确定
清空
确定
导入文档
同时转发
发布
评论(5)
只看楼主
热度排序
最新发布
最新互动
无名小韭89900511
只看TA
01-09 19:09 陕西
北京商业航天基金,电广传媒的也只是管理者吧,并不持股
0
0
打赏
回复
投诉
于2026-01-11 23:49:53更新
查看1条回复
无名小韭30251124
只看TA
01-08 21:22 北京
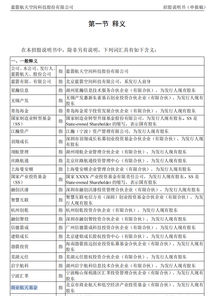
需要说明的是,目前工商局并没有强制要求股份公司登记其全部股东,目前蓝箭航天启信宝上也只有18家股东,其中就没有北京商业航天基金,和招股说明书上的111家股东相差巨大,这可能是很多人不确定电广传媒是否参股蓝箭航天的原因。这也是在北京商业航天基金的对外投资的工商信息没有显示投资蓝箭航天的原因。
目前照顾蓝箭航天的说明书在东方财富能够下载,有兴趣的可以自行下载。
1
0
打赏
回复
投诉
无名小韭30251124
只看TA
01-08 21:24 北京
未来潜在涨幅可对比目前的鲁信创投
0
0
打赏
回复
投诉
无名小韭30251124
只看TA
01-08 21:23 北京
0
0
打赏
回复
投诉
上一页
1
下一页
前往
页
确定要分配的奖金