异动
关注
社群
交易计划
搜公告
产业库
时间轴
通知
全部已读
暂无数据
私信
暂无数据
登录注册
我的主页
退出
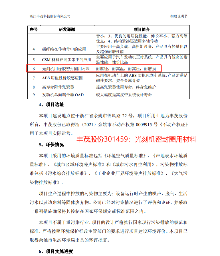
丰茂股份:光刻机耗材供应商
vv.
2024-05-27 13:59:02
mmexport1716789386363.png
作者利益披露:转载,不作为证券推荐或投资建议,旨在提供更多信息,作者不保证其内容准确性。
声明:文章观点来自网友,仅为作者个人研究意见,不代表韭研公社观点及立场,站内所有文章均不构成投资建议,请投资者注意风险,独立审慎决策。
S
丰茂股份
工分
1.57
转发
收藏
投诉
复制链接
分享到微信
有用 2
打赏作者
无用
真知无价,用钱说话
0个人打赏
清空
确定
清空
确定
导入文档
同时转发
发布
评论(1)
只看楼主
热度排序
最新发布
最新互动
无名小韭88740821
只看TA
2024-05-27 14:00
感谢老师分享。
0
0
打赏
回复
投诉
上一页
1
下一页
前往
页
确定要分配的奖金