异动
关注
社群
交易计划
搜公告
产业库
时间轴
通知
全部已读
暂无数据
私信
暂无数据
登录注册
我的主页
退出
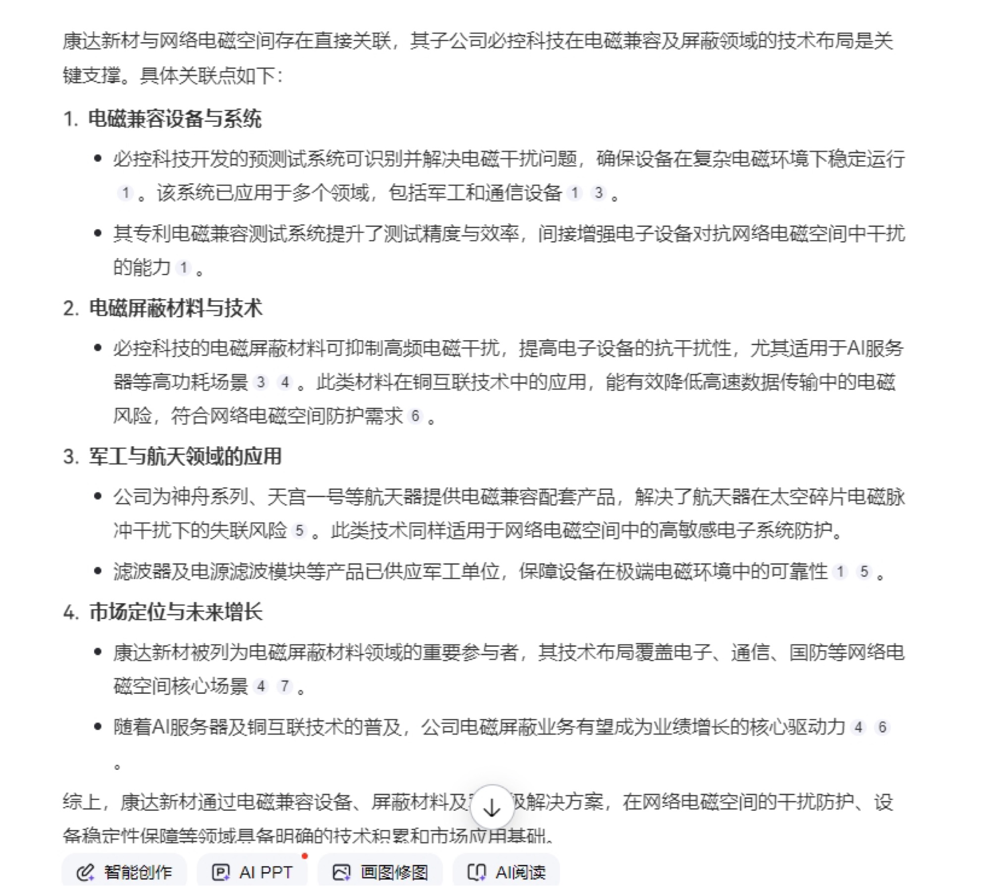
新质战斗力 网络电磁空间
黄金海岸y
2025-05-11 23:18:39 浙江
0BF759E7-8DFC-41BD-B1BB-468D55A8333B.jpeg
584FBE69-3594-4F1B-86CD-B962216FD698.jpeg
作者利益披露:转载,不作为证券推荐或投资建议,旨在提供更多信息,作者不保证其内容准确性。
声明:文章观点来自网友,仅为作者个人研究意见,不代表韭研公社观点及立场,站内所有文章均不构成投资建议,请投资者注意风险,独立审慎决策。
S
康达新材
工分
1.76
转发
收藏
投诉
复制链接
分享到微信
有用 1
打赏作者
无用
真知无价,用钱说话
0个人打赏
清空
确定
清空
确定
导入文档
同时转发
发布
暂无数据
确定要分配的奖金