异动
关注
社群
搜公告
产业库
时间轴
公社AI
通知
全部已读
暂无数据
私信
暂无数据
登录注册
我的主页
退出
最新发布
最新热度
最新互动
30天热度
最新热度
最新发布
最新热度
最新互动
30天热度
新帖播报
全部
个股研究
题材行业
纪要转载
资讯荟萃
置顶
第六届【长韭杯】1015实盘大赛跟踪
置顶
牛股逻辑大赛,第二届强势回归!
置顶
【官方合集】公社招聘new、文章排序、清朗行动、工分指南、站规、活动等
置顶
清朗浦江·公社打击吹票等不良行为专帖
妙挖种子
追涨杀跌的韭菜种子
2025-10-15 19:44:32
平治信息:硬件涨价向下传导,子公司打响服务器涨价第一枪,或为DS算力供应商
平治信息子公司天昕电子发布公众号:前期报价一律作废。由于市场行情出现剧烈波动,价格体系发生显著变化,在确认订单之前要依据最新市场行情进行核算。 天昕电子是国内定制服务器龙头企业,专注全领域服务器定制,是A股最被低估的AI服务器标的。 与寒武纪、摩尔线程、天数智芯、沐曦、昇腾等国内多家GPU厂商展开合作,完成了适配AI大模型应用场景的专用服务器,这些适配工作为国产服务器的发展注入了新的动力,也为依赖国产化设备的企业提供了更多选择。 同时,平治信息是唯一杭州本地服务器上市公司,实锤中标浙江算力科技有
S
平治信息
14
21
28
38.95
冲锋V
2025-10-15 21:42:06
【德美化工】量子计算IPO强催化!参股本源量子+深度生态绑定,核心受益标的!
核心观点 1、量子计算产业化拐点已至:摩根大通狂砸1.5万亿美元押注量子计算,全球科技巨头与资本加速涌入,国内量子计算头部企业本源量子IPO在即,成为赛道核心催化。 2、德美化工绑定本源量子“股权+业务”双主线:通过产业基金间接参股本源量子,同时联合发起量子生物化学应用生态联盟、共建小学量子科普中心、举办量子计算大赛,形成“利益共享+场景协同”的深度合作关系。 3、双重受益逻辑明确:本源IPO将推动德美化工持股价值重估(分享量子计算高估值溢价);双方产业协同将赋能德美化工化工主业(量子模拟加速材
S
德美化工
17
17
21
26.94
主线观察
2025-10-15 16:12:41
天风:重视巴拿马(hvdc)+sst,全面看多电源板块
(网络纪要,审慎查阅,仅转发,不代表任何投资建议,信披问题请私信联系删除,文章仅做复盘查阅) 重要❗【天风电新】英伟达白皮书(2):重视巴拿马(hvdc)+sst,全面看多电源板块-1015 ——————————— 英伟达发布白皮书,电源端变化:之前发布的仅【800v hvdc】(类似腾讯的方案),而这次# 进一步明确的方案是【巴拿马2.0+sst】,也就是在原有hvdc的基础上新增中压整流(移箱变压器)等,技术的本质就是现在阿里推的巴拿马电源2.0. 我们看好整个电源板块性机会:持续通胀asp
S
中恒电气
72
28
54
13.48
财闻私享
2025-10-15 21:18:53
晚间 A股值得关注的资讯
今天,市场迎来了久违的反弹!前期调整许久的机器人、创新药、数据中心、光伏等板块迎来了集体爆发。 机器人: 市场传闻三花已获得特斯拉人形机器人大额订单金额在50亿元以上 三花智控盘后回应特斯拉订单:机器人业务进展顺利 但无法回应关于市场传言内容 今天机器人板块大涨,上午板块表现已比较强势,有几个涨停,下午三花的传闻出来引爆了板块。消息面上,昨晚特斯拉发布了了11月股东大会预告视频,里面全是机器人参与。 此外,也有卖方吹风,这几天T链在几个上市公司泰国工厂审厂。 优必选:Walker系列人形机器人已
S
中国平安
39
35
105
16.65
seekfhl
2025-10-15 10:29:13
《沉默的荣耀》爆火!激起热议
《731》让吉视传媒500% 《南京照相馆》让幸福蓝海300% 现在出品《沉默的荣耀》的慈文传媒还在底部,而激发起的社会积极情绪却比上二者有过之而无不及。 且东南方向某省也在热议(具体可以自己去搜,这里不方便说) S慈文传媒(sz002343)S 相信祖国!当归! 全篇正能量!符合当下国家想引导的舆论方向,烦请审核员手下留情! 凑字数凑字数凑字数凑字数 凑字数凑字数凑字数凑字数 凑字数凑字数凑字数凑字数 凑字数凑字数凑字数凑字数 凑字数凑字数凑字数凑字数 凑字数凑字数凑字数凑字数 凑字数凑字数凑
S
慈文传媒
11
18
36
46.59
吃鸡遇到缩圈
蜜汁自信的老韭菜
2025-10-15 16:52:45
固态变压器SST,液冷之后的下一个产业趋势
#英伟达发布白皮书,关注SST应用前景 事件:OCP大会英伟达发布了《800 VDC Architecture for Next-Generation AI Infrastructure》白皮书,其中明确了800VDC架构采用中压整流器/SST作为最终解决方案。 其中: 中压整流器:由降压变压器、整流模块、滤波器及保护装构成,方案成熟有利于短期部署; SST:结合了中压交流输入、功率整流模块以及直流输出分配部分。其紧凑且高功率容量的设计支持计算机架密度的增长,具有可扩展性和极佳的空间节省效果,
S
新特电气
S
金盘科技
S
中恒电气
S
京泉华
S
伊戈尔
62
24
34
31.88
皖、徽公子
绝不追高的散户
2025-10-15 15:48:49
固态变压器SST产业链大全 表格全梳理
先来给大家梳理下炒作原因: (早上民生电子的一篇研报,其实国庆节后就一直强势,天风孙姐也一直在科普这个方向) 【民生电子】英伟达发布800VDC架构白皮书 领导好,今日英伟达发布800VDC架构白皮书,指出MV整流器是快速部署800 VDC强有力的候选产品。 ➠800VDC技术路线对比: 过渡方案——白色空间改造方案:AC/DC在机架外侧,另加专用800 VDC电源架(包含整流器和配电单元的专用电源架)。 可行方案——混合电力方案:从低压AC提供800 VDC ,通过公共DC母线进行整流。 未来
S
四方股份
S
金盘科技
S
新特电气
S
白云电器
139
38
71
74.09
逻辑集锦
疯狂点赞的公社达人
2025-10-15 20:10:31
1015逻辑集锦:近期最大的预期:十五五规划
1、XKL今天=想哭了,又是一场早信早赚的炒预期盛宴落下帷幕。 2、下午引领大盘反弹的,也是备受热议的一则传闻,全网都热议有争论有分歧,却还能百亿成交涨停,可见大资金相信且看好这股和机器人未来有价值 【zx汽车】T链泰国审厂更新:这两天在拓普、三花智控 刚好大盘想反弹, 刚好机器人近期超跌也想反弹, 刚好有个传闻有个由头点燃了资金情绪,找到了进攻反弹方向 成功引领了下午大盘开启反弹的功不可没! 力星股份: 永茂泰: 主要机器人也是十五五的一大预期: “下一阶段发展速度将明显加快,机器人等领域的成
S
三花智控
S
掌趣科技
18
10
52
11.76
陈 平安
买买买的游资
2025-10-15 19:21:59
市北高新:“星链”+芯片+存储,多元布局下的科技投资“宝藏”
10月下旬卫星产业投资机会展望 ��核心观点:2025年,发射端,算力星座全球首发、万星星座组网加速;应用端,卫星互联网牌照发放,数字化智能化需求引领卫星应用场景不断丰富。短期上游主题性机会与长期下游闭环逻辑共建投资全景。 10月下旬,卫星产业有望继续迎来催化: ��10月发射任务前瞻 ��10月15日 长征十二号运载火箭将搭载星网低轨13A组星在海南商业航天发射中心发射。 ��10月26日 长征三号乙运载火箭将搭载风云四号03星在西昌卫星发射中心发射。 ��10月31日 长征二号F运载火箭将搭
S
市北高新
34
51
46
44.94
题材图谱小集
一路目送的韭菜种子
2025-10-15 23:33:48
1015图表:英伟达电源/固态变压器、充电桩、人形机器人、AI数据中心、示波器、核电等
绝大数图表引用韭研公社【产业库】,更多图表可前往公社网站首页或APP工具栏【产业库】查看,欢迎点赞转发~ 【英伟达电源方案】图表 OCP大会英伟达发布了《800 VDC Architecture for Next-Generation AI Infrastructure》白皮书,其中明确了800VDC架构采用中压整流器/SST作为最终解决方案。 【充电桩】图表 2025年10月15日盘后,发改委等部门近日联合印发《电动汽车充电设施服务能力“三年倍增”行动方案(2025-2027年)》,明确到20
S
京泉华
S
四方股份
S
特锐德
36
12
14
15.52
韭韭八十一
坐过山车的公社达人
2025-10-15 18:47:50
韭研公社学习笔记(251015)
一、板块热议: 机器人:上海印发《上海市智能终端产业高质量发展行动方案(2026-2027年)》,提出要打造能听会道、有情商、有智商、有技能的人形机器人产品。(日盈电子、国电南自、上海电力、香山股份、中坚科技等) 电源:英伟达正式公布NVIDIA Vera Rubin NVL144这一MGX代际开放式架构机架服务器的技术规格。(京泉华、四方股份、良信股份、中恒电气、白云电器等) 泛消费:经济形势专家和企业家座谈会上强调,要持续用力扩大内需、做强国内大循环,不断形成扩内需的新增长点。(国光连锁、若
S
日盈电子
35
29
66
14.61
无名小韭23981125
2025-10-15 19:11:58
《重磅请看完,华森制药参股》,北大研发成功新型芯片计算吞吐量与能效较当前GPU提升百倍
一条重磅被忽略的消息:前天晚上北京大学人工智能研究院官方公众号发文: 北京大学人工智能研究院孙仲团队在《自然·电子学》发表论文,在新型计算架构上取得重大突破 北京大学人工智能研究院(兼任集成电路学院)孙仲研究员团队联合集成电路学院研究团队成功研制出基于阻变存储器的高精度、可扩展模拟矩阵计算芯片,首次实现了在精度上可与数字计算媲美的模拟计算系统。该芯片在求解大规模MIMO信号检测等关键科学问题时,计算吞吐量与能效较当前顶级数字处理器(GPU)提升百倍至千倍。 传统GPU干一天的活,这款芯片一分钟就
S
华森制药
41
22
37
47.85
蹦恰恰~
2025-10-14 22:05:14
人形机器人市场新信息汇总251014
⛽【人形机器人】市场新信息汇总251014 ❗注:以下信息为市场传言汇总,未经二次加工,不代表个人观点,不构成投资建议,请谨慎参考。 🚗1、主流标的 【东睦股份】应T需求,小象电动轴向磁通电机通过东睦送样T;9月,三花向小象电动下单,三花、智元近期分别到小象电动审厂,后续将加单。北美大客户MIM及电机积极对接中,MIM单机预计2000-3000元价值量。 【金财互联】市场传闻新剑拿到特斯拉批量灵巧手总成订单,恒立、五洲、北特、舍弗勒等的热处理设备均来自金财互联,后续扩产将采购此类型设备。 【银
S
金财互联
30
12
24
0.60
不服就干
2025-10-14 08:57:32
充电模块大厂最有能力做好HVDC,坚定推荐【通合科技】【优优绿能】
🌈充电模块大厂最有能力做好HVDC,坚定推荐【通合科技】【优优绿能】 #充电模块龙头做HVDC是能力降维 ①暴露在外部环境,效率和寿命顶配; ②最高电压可达1500V,满足HVDC800V架构; ③经历2年残酷竞争后降本能力出色,❗️25Q4充电桩倍增计划将出台,盈利反转可期。 #800V架构是终极方向,中国模块厂商产品力扩张,降本与代工产能领先 【台达链❗️通合科技】#2025上半年HVDC已有利润,国内客户配套中达(腾讯)。英伟达rubin方案明年或放量,sidecar核心是电源系统。台达
S
通合科技
9
3
11
0.44
黑眼圈
2025-10-15 12:32:15
T链量产规划格局清晰,调整后加仓“新技术”与“新卡位”!
T链量产规划格局清晰,调整后加仓“新技术”与“新卡位”! #T-Bot审厂进行时、审厂规模与进展超预期。据我们了解,继上周T-Bot国内审厂(早于预期),本周陆续在泰国地区与Tier1和核心零部件审厂,新图纸和量产预期将逐渐明确。相较于前几轮T来华审厂,此次审厂规模更庞大,对供应商的资质流程/商务规划/产能爬坡/供应链风险等细节问题讨论更细致。T-Bot团队历时3年厚积薄发,T链大规模量产就在眼前! #T-Bot产能规划逐季度爬坡、已多方验证27年产能50w+台。26H2是首个海外产能落地关键时
S
银轮股份
12
10
18
0.62
醉酒小麻雀
自学成才的游资
2025-10-15 20:38:07
终止倾销调查,利好中国轮胎业!青岛双星,恒星科技受益!
10月14日,巴西发展、工业、贸易和服务部外贸秘书处,发布2025年第80号公告。公告称,应申请方的申请,终止对原产于中国的轮胎用钢帘线反倾销调查。 这意味着,中国轮胎用钢帘线出口巴西市场的风险解除。该案涉及南共市税号7312.10.10项下的产品。这意味着,中国轮胎用钢帘线出口巴西市场的风险解除。据了解,2024年7月1日,巴西宣布,对原产于中国的涉案产品,发起反倾销调查。2025年1月23日,其对此案做出反倾销否定性初裁。初裁认定,没有充分的证据,表明涉案产品存在倾销。巴西决定不征收临时反倾
S
青岛双星
S
恒星科技
3
12
16
18.43
20220301
2025-10-15 20:49:13
IPO牛股不断,德美化工:参股量子科技龙头股本源量子
首开股份,宇树科技IPO,参股宇树科技,区间涨幅171%,12天11板。 大众公用,摩尔线程IPO,参股摩尔线程,区间涨71%。还有联美控股4连板、和而泰等大牛股。 养元饮品,长江存储IPO,参股长江存储,区间涨幅63%,4连板。 中山公用,沐曦芯片IPO,参股沐曦集成电路,区间涨幅51%。 此外上海建工,参股乐聚机器人,涨幅60%,5连板。 等等······ 最近一个月以来,科技企业IPO带动A股影子参股牛股不断,各方向核心参股的(比例较高的),均在50%以上涨幅(目前没发现例外)。目前发现一
S
德美化工
9
10
9
14.32
041韭阿白
航行五百年的公社达人
2025-10-15 18:13:16
1015明日看好方向投票
【1】关税: 1)2025年10月10日盘后消息,特朗普表示将在2025年11月1日起对我国征收100%关税。 2)稀土:2025年10月9日,商务部、海关总署联合发布公告,对超硬材料、稀土设备和原辅料、钬等5种中重稀土、锂电池和人造石墨负极材料相关物项实施出口管制。 【2】科技自主可控: 1)半导体设备:2025年10月8日消息,美众议院“特别委员会”发布涉华半导体出口管制重要报告,提出加强对华全面出口管制,扩大“实体清单”范围等九项监管措施。 2)芯片:2025年9月20日,国常会研究关于在
S
中国石油
22
51
27
18.01
暴风神车
游资
2025-10-15 21:27:53
【一博科技】AMD AI芯片放量在即!深度绑定M1450-AI的全链路PCB服务商!
核心观点 1、AMD AI推理芯片开启规模化落地:甲骨文宣布2026下半年部署5万枚AMD M1450-AI芯片,明确将其定位为数据中心推理场景的核心算力载体,标志着AMD在AI算力领域的竞争力从“训练”向“推理”延伸,有望打破英伟达一家独大的格局。 2、一博科技是AMD“芯片-算力”链路的核心服务商:通过与AMD合作多年,一博提供高速PCB设计、SI/PI仿真分析+芯片测试板+客户参考板+PCBA一站式服务,深度嵌入AMD芯片从研发到市场化的关键环节,直接受益于M1450-AI的放量。 3、双
S
一博科技
7
13
14
13.24
韭菲特
2025-10-15 16:34:16
科润智控 SST 唯一固态变压器
科润智控(834062.BJ)作为北交所输配电设备领域的核心企业,凭借其在节能技术、智能化升级和全球化布局的多重突破,展现出显著的业务亮点: 司聚焦非晶合金变压器的研发与量产,其核心产品综合效率超 90%,空载损耗较传统硅钢变压器降低 70% 以上,完全契合国家 “双碳” 战略对高效节能设备的需求。2024 年,公司通过 “硅橡胶绝缘干式变压器关键技术研发” 项目填补国内技术空白,形成差异化竞争优势,同时新增 4 项发明专利(如美式光伏箱变结构、变压器消音器等),累计授权专利达 105 项,技术
S
科润智控
S
金盘科技
S
四方股份
14
16
20
22.88
向前向前向前
2025-10-15 21:32:38
【隆利科技】vivo 30周年旗舰X300发布!LIPO超窄边框核心供应商,核心受益标的!
核心观点 1、vivo X300:品牌里程碑+体验破局,超窄边框成核心卖点:vivo X300系列作为品牌30周年旗舰,瞄准用户“视觉沉浸”痛点,联合隆利科技推出LIPO超窄边框技术,实现“物理四边等窄+高良品率量产”,重新定义移动影像的屏幕体验,有望拉动销量增长。 2、隆利科技:深度绑定vivo研发,从“技术协同”到“量产共生”作为X300 Pro LIPO技术的联合研发商,隆利深度参与边框设计、工艺优化与量产保障,是vivo核心背光模组供应商,绑定关系从“单一供货”升级为“长期技术伙伴”。
S
隆利科技
6
10
11
14.15
皖、徽公子
绝不追高的散户
2025-10-15 21:34:39
充电桩产业链大全 表格全梳理
先来给大家梳理下炒作原因: 就在今天,发改委的一纸文件,为未来三年的新能源基建赛道画下了一条又深又宽的“黄金跑道”。这份名为《电动汽车充电设施服务能力“三年倍增”行动方案》的文件,目标明确、数字清晰,直接宣告了充电桩行业新一轮高景气周期的开启。 文件核心目标有三:到2027年底,全国建成2800万个充电设施,公共充电容量突破3亿千瓦,满足超过8000万辆电动汽车的充电需求。 其中,最值得我们投资者关注的,是“公共充电容量突破3亿千瓦”这一硬性指标。 这是什么概念? 根据充电联盟的最新数据,截至今
S
京泉华
S
和顺电气
S
伊戈尔
S
中恒电气
41
5
12
10.67
柴尔德
满仓搞的剁手专业户
2025-10-15 13:53:03
HVDC(800V)合集 -10.15
事件:英伟达发布白皮书,电源端变化:之前发布的仅【800v hvdc】(类似腾讯的方案),而这次进一步明确的方案是【巴拿马2.0+sst】,也就是在原有hvdc的基础上新增中压整流(移箱变压器)等,技术的本质就是现在阿里推的巴拿马电源2.0. 1、 HVDC趋势越来越明确。除了维谛、台达,近期纳微、英诺赛科、ABB都新一轮官宣800V电源进展,美股一批800V概念股发疯上涨 2、 国内大客户的HVDC渗透率超过40%,海外不到2%。对这种确定性,市场应该会提前给估值。中国公司必然性的有机会(估计
S
阳光电源
S
金盘科技
S
优优绿能
49
12
17
27.58
ChanChan
2025-10-15 22:07:27
物理AI应用第一单,你们要的订单和业绩来了
先上图: 1. 物理AI定义与技术特点 物理AI通过将AI大模型、物理引擎、多学科仿真等方法结合起来,可实现对现实世界高精度动态模拟预测优化,以AI赋能传统产业。海外物理AI已应用于具身智能等领域,英伟达的Cosmos、Omniverse等一系列平台以及底层算力工厂实现全产业覆盖;国内物理AI仍处于初步发展阶段,索辰科技、中望软件、霍莱沃等CAE厂商在业务基础上探索物理AI在国防、具身智能、低空经济等方向的应用落地。总体看,物理AI作为AI技术演进的下一个方向,随着算力芯片和融合物理规律的模型能
S
索辰科技
10
12
10
9.47
优秀阿呆
公社达人
2025-10-15 21:02:09
今日小段子汇总1015
1、SST:OCP大会英伟达发布了《800 VDC Architecture for Next-Generation AI Infrastructure》白皮书,其中明确了800VDC架构采用中压整流器/SST作为最终解决方案。京泉华、四方股份、金盘科技 2、京泉华:网传纪要,公司与伊顿合作20多年,收入结构中伊顿占10%。4-5年前就开始配合做SST的研发配套,目前为伊顿SST高频变压器独供。伊顿已有2MW SST样机验证中;台达25年3月在APEC2025大会上发布固态变压器在数据中心应用方
S
京泉华
S
三花智控
S
国光连锁
S
招金黄金
S
格尔软件
17
15
46
9.56
八卦猫V
公社达人
2025-10-15 16:18:57
超跌反弹!今日发酵915
热点题材 英伟达下一代人工智能工厂将从当前的交流配电系统过渡到800VDC配电,京泉华、新特 孙姐,AIDC变压器:全球AIDC能源基建遇供给瓶颈、变压器产能或成卡点,金盘、顺钠 苹果将在越南生产桌面机器人和家庭中权。国光电器 京东汽车宣布联合宁德时代旗下的时代电服和广汽集团共同推出一款“国民好车’广汽集团 正在考虑的措施包括要求对出口到中国的软件进行出口许可。榕基软件、久其软件 新凯来子公司发布两款EDA设计软件。 蜜雪冰城开卖啤酒,售价5.9元起,蜜雪冰城鲜啤福鹿家已在全国28省布局1200
S
三花智控
S
新特电气
S
和顺电气
15
24
56
13.59
伏白的交易笔记
买买买的机构
2025-10-15 20:21:47
数据中心应用提速:固态变压器(SST)布局厂商梳理
一. 驱动逻辑 数据中心供电架构演进趋势:交流UPS→直流HVDC(240V)→中高压直流HVDC(800V/巴拿马电源)→固态变压器(SST)。 OCP大会上,英伟达发布800V DC架构白皮书,采用中压整流器+SST作为解决方案;伊顿已小批量供应SST,用于Rubin样机测试。 (1)中压整流器:由降压变压器、整流模块、滤波器及保护装构成。 (2)SST:结合中压交流输入、功率整流模块及直流输出部分,结构紧凑、具备高功率容量及可扩展性。 此前,谷歌、微软发布AIDC下一代供电架构,均明确了S
S
金盘科技
S
阳光电源
11
4
11
9.86
韭菜团子
2025-10-15 20:02:47
10月15日 公社内容精选
公社里海量内容不知从何看起,看每天的公社每日内容精选就够了! 我们结合公社热榜及市场盘面走向等综合因素,为你精选出当天最具看点的公社文章,欢迎大家积极参与评论,我们一起把公社内的优质内容呈现出来,让更多人看到。 每日复盘必备,每天晚上8点前发送,周末会相应提前! 今日具体文章如下,包含了资讯、行业题材、市场热点个股等,公社内容不仅于此,善于在公社搜索可发现更多优质内容! 明日看好方向投票/好逻辑 1015金股逻辑分享 1015明日看好方向投票 AIDC:关注供电直流技术变革 英伟达发布800VD
S
优优绿能
22
25
33
9.59
题材涨乐通
只买龙头的龙头选手
2025-10-15 17:47:02
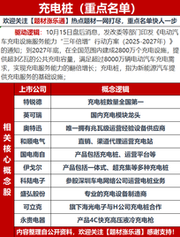
充电桩概念重点名单一览
驱动逻辑:2027年底,全国建成2800万个充电桩! 10月15日盘后消息,发改委等部门印发《电动汽车充电设施服务能力“三年倍增”行动方案(2025-2027年)》的通知; 到2027年底,在全国范围内建成2800万个充电设施,提供超3亿瓦的公共充电容量,满足超过8000万辆电动汽车充电需求,实现充电服务能力的翻倍增长; 充电桩,指为新能源汽车提供充电服务的基础设施; 充电桩主要分为交流电(慢充)、直流电(快充); 1、慢充,充满电需要6-10小时,主要安装在住宅小区、公司单位为主; 2、快充,
S
和顺电气
S
国电南自
S
伊戈尔
S
特锐德
S
盛弘股份
11
5
7
8.04