异动
关注
社群
交易计划
搜公告
产业库
时间轴
通知
全部已读
暂无数据
私信
暂无数据
登录注册
我的主页
退出
大A逆风哥
这个人很懒,什么都没有留下
个人资料
大A逆风哥
疯狂打赏的机构
2025-10-27 20:08:38
涨停开盘,跌停收盘!今日6只股票闪崩跌停,持有的投资者很受伤
三大指数放量上涨,大盘已五连阳,并再创新高,上涨股票近3400只,涨停股票超80只,但大好行情下也有9只股票跌停,其中6只股票闪崩跌停,持有该类股票的投资者很受受伤。 中持股份最为过分,涨停开盘跌停收盘,为什么走出这么极端的走势?该公司昨晚发布股权转让进展公告,不少投资者以为这是利好,今天股票一字涨停开盘,而且开盘后交易量也没有放大。 但涨停十分钟后出现了异常走势,涨停快速打开,股价直线闪崩下跌,从大涨到小涨再到绿盘,然后大跌,震荡到尾盘跌停,打板的投资者亏20个点,因为收盘是跌停,所有买进的资
S
天创时尚
0
0
0
0.03
大A逆风哥
疯狂打赏的机构
2025-10-26 20:10:29
炸裂!7家工程机械发布三季报,业绩全部同比增长,最高增177%!
最近,中国工程机械工业协会发布消息称,2025年9月我国工程机械进出口贸易额为55.05亿美元,同比增长29.1%,其中:进口额2.34亿美元,同比增长18.5%;出口额52.71亿美元,同比增长29.6%。 起初看到这则消息的时候,我还没有什么深刻的印象,直到今天复盘工程机械板块三季报的时候,我才猛地发现,它们的三季报业绩果然不错。该板块已有7家公司发布了三季报,从业绩上看,这7家公司净利润全部实现了同比增长!其中,净利润增速最高的,当属山河智能,其三季报净利润同比增长高达177.57%!具体
S
山河智能
0
0
0
0.02
大A逆风哥
疯狂打赏的机构
2025-10-26 20:09:14
扣非连亏11年,如今又终止重大资产重组!6万股东,周末如坠冰窟
对于持有维信诺这家公司的投资者来说,有点难熬。原因在于,10月24日晚间,公司发公告称,因市场环境较交易启动时已发生较大变化,公司决定终止收购合肥维信诺科技有限公司40.91%股权的重大资产重组方案,并撤回相关申请文件。 公告一出,公司超6万股东立即就炸了窝。不少投资者留言评论说,耗时三年多的重大资产重组,说黄就黄了吗?本以为是好事多磨,没成想成了夜长梦多! 还有投资者表示,公司股价最近6年当中跌了5年,本指望靠着这次重组咸鱼翻身,看来又成了奢望了!更是有投资者担心,明天开盘,公司股价会不会跌停
S
维信诺
0
0
0
0.02
大A逆风哥
疯狂打赏的机构
2025-10-26 20:06:57
业绩爆表!1087家披露三季报,647家净利润增长,都有哪些?
又出了利好消息,据统计,已经发布了三季报的A股公司有1087家,其中647家净利润同比增长,占比59.52%。下面我们就来详细看看都有哪些公司排名靠前。 在利润增长的公司,增长排名前三十的公司如下图所示: 在这些公司中增长最多的是晶瑞电材,增长达19202.65%,这是一家泛半导体材料与新能源材料的公司,其业绩大涨主要是因为光刻胶业务大涨,其半导体关键材料高纯双氧水出货大增。 业绩增长第二的是天保基建,主要是因为公司全资子公司住宅项目完成土地增值税重新评估,冲回此前多计提的土地增值税 1.7 亿
S
晶瑞电材
0
0
0
0.02
大A逆风哥
疯狂打赏的机构
2025-10-26 20:05:54
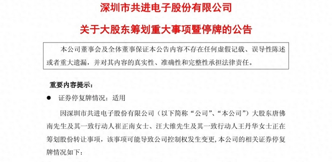
筹划重大事项控制权或变更!下周一停牌,6万股东激动地热血沸腾
大盘强势反弹,三大股指全线大涨,上证指数以最高价3950.31点收盘,创出了近十年的新高,而盘后又有一家公司筹划重大事项,控制权或变更,下周一停牌。 昨日收盘后,上市公司共进股份发布公告称,公司近日收到大股东唐佛南先生及其一致行动人崔正南女士、汪大维先生及其一致行动人王丹华女士通知,其正在筹划有关本公司股权转让事宜,该事项可能导致公司的控制权变更。鉴于该事项正在洽谈中,尚存在不确定性,经向上交所申请,公司股票自10月27日下周一开市起停牌,预计停牌时间不超过2个交易日。 这个消息一出,股民们立马
S
共进股份
0
0
0
0.02
大A逆风哥
疯狂打赏的机构
2025-10-26 20:04:16
三季报业绩大幅增长超过10倍的17家公司,最大增幅19202%
这个月还有6天就结束了,上市公司三季报也进入了密集披露期,几家欢喜几家愁,有的公司大幅亏损,业绩连年下降。而有的公司业绩扭亏为盈,大幅增长,一些优秀的企业逐渐崭露头角。从目前披露的上市公司业绩情况看,三季报增幅超过10倍的公司有17家,最大增幅超过了192倍。 一、晶瑞电材。现价15.03元,总市值161.27亿元。公司是电子化学品国产替代核心标的,聚焦半导体高纯湿化学品和光刻机两大赛道,是国内唯一实现ArF光刻胶小批量出货的企业,也是国内最早规模量产光刻胶的少数几家企业之一。 公司2025年三
S
华建集团
0
0
0
0.02
大A逆风哥
疯狂打赏的机构
2025-10-26 20:01:44
连遭3个一字跌停板!辽宁股民满仓39万抄底 周一能让他赚钱出来吗
就因为在10月21日晚间的一纸股价严重异动公告中表示:在未来12个月内,上海国投公司不存在涉及公司的重大资产重组、注入的安排,令华建集团持续上涨的股价踩下了急刹车并挂上倒车挡,连续挨上了3个一字跌停板,股价一下子从40.93元掉到了29.84元。 自从传出借壳消息后,建艺集团的股价从年内的最低6.22元一路飙涨至10月21日最高的40.93元,区间最大涨幅达558.1%,股价的连续大涨,在该公告披露后的10月22日戛然而止。 10月22日,华建集团的股价直接开于一字跌停价36.84元,这一跌直接
S
华建集团
0
0
0
0.02
大A逆风哥
疯狂打赏的机构
2025-10-25 23:03:15
光模块半年里13次减持,股价从17涨到495,股东不看好股民看好?
这家光模块公司今年五月时股价66元,现在已经涨到495,五个月时间上涨650%,当时股价66的时候,就有股东开始减持了,因为它是从17涨上来的,涨幅了288%,翻了两倍多,所以有股东觉得股价已经不错了,于是发起了减持。 然而减持并未阻止股价继续上涨,该股因为概念和公司业务正是市场的主线行情,所以股票从17涨到了66,然后涨到100,稍着停顿后又继续上行,这轮涨到400后才回调了一下,而此时股东减持更加频繁。 在股价80、120、180、240、300、350、380、400等位置发起过10次减持
S
长城军工
0
0
0
0.03
大A逆风哥
疯狂打赏的机构
2025-10-25 23:01:01
突发!23家公司3季报营收下滑超20%,净利润下滑超1倍,千万别踩雷
随着三季报披露进入高峰期,不少公司的业绩爆了雷。在这已经公布三季报业绩的1121家公司中,净利润同比下降的公司有458家,其中同比下降幅度超86家。但是,这并意味着这些公司的业绩都爆雷了。 特别是那些刚刚上市的科创板公司,盈利能力本就比较弱,对于业绩考察的重点,往往在营收而不是在净利润上。只有那些营收同比出现了较大幅度下滑,同时净利润也同比大幅下降的公司,才更加值得警惕! 而经复盘发现,三季报营收同比下滑20%以上,净利润同比下滑超1倍的公司,共有23家。具体都是哪些公司,我们来盘点一下。 先看
S
银河电子
0
0
0
0.03
大A逆风哥
疯狂打赏的机构
2025-10-25 22:58:42
无语!满仓新股买在天花板 硬扛3天亏10万割肉 再买新股又被套亏5千
感觉有些人炒股就是奔着赔钱去的,刚从一个坑里摔个大跟头脸青鼻肿的出来,转头又主动跳入另一个坑里继续亏钱,短短几天时间,37.5万元的本金就赔到只剩下25.5万元,亏损幅度达32%左右,近1/3的资金就此打了水漂,用无脑来形容他一点也不为过吧。 也真的为这位浙江老乡感到不值和汗颜,整整12万人民币做啥不好,就这样不带一声响的没了,普通打工人得拧多少个螺丝才能赚回来,不知道这2记教训买下来会让他和大家有什么感触,这里就分享给大家以作警示。 也许是之前亏得多了吧,10月22日,满仓“抄底”处于调整趋势
S
超颖电子
0
0
0
0.03
大A逆风哥
疯狂打赏的机构
2025-10-25 22:56:54
解禁潮来啦!下周41家解除限售,7家解禁超50%
朋友们注意了!下周大A将迎来一波解禁小高峰。 我整理了下,总共有41只股票要解除限售,能上市流通了。按照最新的股价算,这些解禁股加起来市值接近490个亿,数目也是不小了。 另外,下周一是解禁压力最大的一天。光这一天就有18家公司的股票集中解禁,解禁市值达到284亿元,占了整个星期的一多半。也就是说,下周一可能会因为抛压而有些波动,大家得有个心理准备。 仅仅是个人对市场的的记录,不构成任何投资建议哦! 首先是厦门银行。它有13.49亿股限售股在10月27日这天可以上市流通了,这部分股票市值足足有9
S
寒武纪
0
0
0
0.03
大A逆风哥
疯狂打赏的机构
2025-10-25 22:55:16
2分钟!这股从-10%直奔涨停,盘面太精彩
三大指数收红,2871家上涨,2163家下跌,成交额小幅回升,全天成交19742亿,市场情绪也是回升不少。 个股表现不一,这家竞价高开,随后一路走低。今天开盘一分钟,股价就闪崩跌停,不少持仓股民估计也是心头一紧。 没想到还没回过神来,奇迹却在两分钟内发生了。9点34分,股价从跌停板5.57元快速拉高,短短两分钟触及涨停板6.81元,日内涨幅达到了20%,上演了地天板。截至收盘,买一位置封单仍达63万手,股价收涨10.02%,近期已经3连板。 估计是公司业务和当下热门的托育概念和预期形成共振,盘面
S
上纬新材
0
0
0
0.03
大A逆风哥
疯狂打赏的机构
2025-10-25 22:54:03
周末突发!三季报营收、净利润增速均超1倍的公司,仅有这13家!
最近在看三季报时,经常会遇到一些净利润高速增长的公司,动辄净利润同比增长几十上百倍,但再看营收时,不是微幅增长,就是同比下降。这样的公司,盈利质量就不算高,毕竟营收是利润之母,单纯的看净利润,很容易遇到那种靠财务调节或者非经常性损益来增厚业绩的假成长公司。 目前,随着三季报进入密集披露期,沪深两市已有1093家公司完成了三季报的披露工作。其中有653家公司净利润实现了增长,440家公司净利润出现了下滑。而在这653家净利润取得增长的公司当中,其中营收增长超过1倍,并且净利润增速也超过1倍的,仅有
S
北方导航
0
0
0
0.03
大A逆风哥
疯狂打赏的机构
2025-10-25 22:52:34
突发!昨夜9家公司发减持公告,5家拟减超2%,含锂电、半导体龙头
受十五五规划利好消息影响,A股周五放量大涨,三大指数均已红盘收官。其中,沪指涨0.71%,再创本轮反弹新高;创业板指大涨3.19%,深成指涨2.02%。沪深两市成交了1.97万亿,虽较周四放大了3300亿,但仍创出了连续第7个交易日低于2万亿的记录。 昨夜,美股三大指数也集体收涨,其中纳指涨1.15%,道指涨1.01%,标普500指数涨0.79%,均再创历史新高。欧洲股市也不遑多让,也是涨声一片,其中英国股市连续两个交易日创历史新高! 由此看来,A股下周开盘,也是稳了。 回到增减持方面来看,行情
S
尚太科技
0
0
0
0.03
大A逆风哥
疯狂打赏的机构
2025-10-25 22:46:30
大利好!4家半导体公司三季报业绩大增,增长超200%,最高达598%
今年以来,A股指数的上涨离不开科技板块的上涨,可以说这一轮牛市就是科技牛。其它板块例如消费、白酒、农业等基本上都没有怎么涨。之所以会出现科技牛,这与外部的环境有很大的关系,美国要制裁我们,我们不得不科技自立。前段时间英伟达CEO黄仁勋亲口承认,英伟达在我们这里的业务已经变为0了,国产替代的提速,也让很多科技公司业绩大涨,三季报的业绩就是证明。以半导体公司为例,在发布了三季报的半导体公司中,多家公司业绩增长,其中有4家公司业绩增长超200%,下面我们就来详细了解下。 1、臻镭科技,三季报利润1.0
S
芯朋微
0
0
0
0.03
编辑交易计划
上一页
1
12
13
14
15
16
73
下一页
前往
页
大A逆风哥
疯狂打赏的机构
2025-10-27 20:08:38
涨停开盘,跌停收盘!今日6只股票闪崩跌停,持有的投资者很受伤
三大指数放量上涨,大盘已五连阳,并再创新高,上涨股票近3400只,涨停股票超80只,但大好行情下也有9只股票跌停,其中6只股票闪崩跌停,持有该类股票的投资者很受受伤。 中持股份最为过分,涨停开盘跌停收盘,为什么走出这么极端的走势?该公司昨晚发布股权转让进展公告,不少投资者以为这是利好,今天股票一字涨停开盘,而且开盘后交易量也没有放大。 但涨停十分钟后出现了异常走势,涨停快速打开,股价直线闪崩下跌,从大涨到小涨再到绿盘,然后大跌,震荡到尾盘跌停,打板的投资者亏20个点,因为收盘是跌停,所有买进的资
S
天创时尚
0
0
0
0.03
大A逆风哥
疯狂打赏的机构
2025-10-26 20:10:29
炸裂!7家工程机械发布三季报,业绩全部同比增长,最高增177%!
最近,中国工程机械工业协会发布消息称,2025年9月我国工程机械进出口贸易额为55.05亿美元,同比增长29.1%,其中:进口额2.34亿美元,同比增长18.5%;出口额52.71亿美元,同比增长29.6%。 起初看到这则消息的时候,我还没有什么深刻的印象,直到今天复盘工程机械板块三季报的时候,我才猛地发现,它们的三季报业绩果然不错。该板块已有7家公司发布了三季报,从业绩上看,这7家公司净利润全部实现了同比增长!其中,净利润增速最高的,当属山河智能,其三季报净利润同比增长高达177.57%!具体
S
山河智能
0
0
0
0.02
大A逆风哥
疯狂打赏的机构
2025-10-26 20:09:14
扣非连亏11年,如今又终止重大资产重组!6万股东,周末如坠冰窟
对于持有维信诺这家公司的投资者来说,有点难熬。原因在于,10月24日晚间,公司发公告称,因市场环境较交易启动时已发生较大变化,公司决定终止收购合肥维信诺科技有限公司40.91%股权的重大资产重组方案,并撤回相关申请文件。 公告一出,公司超6万股东立即就炸了窝。不少投资者留言评论说,耗时三年多的重大资产重组,说黄就黄了吗?本以为是好事多磨,没成想成了夜长梦多! 还有投资者表示,公司股价最近6年当中跌了5年,本指望靠着这次重组咸鱼翻身,看来又成了奢望了!更是有投资者担心,明天开盘,公司股价会不会跌停
S
维信诺
0
0
0
0.02
大A逆风哥
疯狂打赏的机构
2025-10-26 20:06:57
业绩爆表!1087家披露三季报,647家净利润增长,都有哪些?
又出了利好消息,据统计,已经发布了三季报的A股公司有1087家,其中647家净利润同比增长,占比59.52%。下面我们就来详细看看都有哪些公司排名靠前。 在利润增长的公司,增长排名前三十的公司如下图所示: 在这些公司中增长最多的是晶瑞电材,增长达19202.65%,这是一家泛半导体材料与新能源材料的公司,其业绩大涨主要是因为光刻胶业务大涨,其半导体关键材料高纯双氧水出货大增。 业绩增长第二的是天保基建,主要是因为公司全资子公司住宅项目完成土地增值税重新评估,冲回此前多计提的土地增值税 1.7 亿
S
晶瑞电材
0
0
0
0.02
大A逆风哥
疯狂打赏的机构
2025-10-26 20:05:54
筹划重大事项控制权或变更!下周一停牌,6万股东激动地热血沸腾
大盘强势反弹,三大股指全线大涨,上证指数以最高价3950.31点收盘,创出了近十年的新高,而盘后又有一家公司筹划重大事项,控制权或变更,下周一停牌。 昨日收盘后,上市公司共进股份发布公告称,公司近日收到大股东唐佛南先生及其一致行动人崔正南女士、汪大维先生及其一致行动人王丹华女士通知,其正在筹划有关本公司股权转让事宜,该事项可能导致公司的控制权变更。鉴于该事项正在洽谈中,尚存在不确定性,经向上交所申请,公司股票自10月27日下周一开市起停牌,预计停牌时间不超过2个交易日。 这个消息一出,股民们立马
S
共进股份
0
0
0
0.02
大A逆风哥
疯狂打赏的机构
2025-10-26 20:04:16
三季报业绩大幅增长超过10倍的17家公司,最大增幅19202%
这个月还有6天就结束了,上市公司三季报也进入了密集披露期,几家欢喜几家愁,有的公司大幅亏损,业绩连年下降。而有的公司业绩扭亏为盈,大幅增长,一些优秀的企业逐渐崭露头角。从目前披露的上市公司业绩情况看,三季报增幅超过10倍的公司有17家,最大增幅超过了192倍。 一、晶瑞电材。现价15.03元,总市值161.27亿元。公司是电子化学品国产替代核心标的,聚焦半导体高纯湿化学品和光刻机两大赛道,是国内唯一实现ArF光刻胶小批量出货的企业,也是国内最早规模量产光刻胶的少数几家企业之一。 公司2025年三
S
华建集团
0
0
0
0.02
大A逆风哥
疯狂打赏的机构
2025-10-26 20:01:44
连遭3个一字跌停板!辽宁股民满仓39万抄底 周一能让他赚钱出来吗
就因为在10月21日晚间的一纸股价严重异动公告中表示:在未来12个月内,上海国投公司不存在涉及公司的重大资产重组、注入的安排,令华建集团持续上涨的股价踩下了急刹车并挂上倒车挡,连续挨上了3个一字跌停板,股价一下子从40.93元掉到了29.84元。 自从传出借壳消息后,建艺集团的股价从年内的最低6.22元一路飙涨至10月21日最高的40.93元,区间最大涨幅达558.1%,股价的连续大涨,在该公告披露后的10月22日戛然而止。 10月22日,华建集团的股价直接开于一字跌停价36.84元,这一跌直接
S
华建集团
0
0
0
0.02
大A逆风哥
疯狂打赏的机构
2025-10-25 23:03:15
光模块半年里13次减持,股价从17涨到495,股东不看好股民看好?
这家光模块公司今年五月时股价66元,现在已经涨到495,五个月时间上涨650%,当时股价66的时候,就有股东开始减持了,因为它是从17涨上来的,涨幅了288%,翻了两倍多,所以有股东觉得股价已经不错了,于是发起了减持。 然而减持并未阻止股价继续上涨,该股因为概念和公司业务正是市场的主线行情,所以股票从17涨到了66,然后涨到100,稍着停顿后又继续上行,这轮涨到400后才回调了一下,而此时股东减持更加频繁。 在股价80、120、180、240、300、350、380、400等位置发起过10次减持
S
长城军工
0
0
0
0.03
大A逆风哥
疯狂打赏的机构
2025-10-25 23:01:01
突发!23家公司3季报营收下滑超20%,净利润下滑超1倍,千万别踩雷
随着三季报披露进入高峰期,不少公司的业绩爆了雷。在这已经公布三季报业绩的1121家公司中,净利润同比下降的公司有458家,其中同比下降幅度超86家。但是,这并意味着这些公司的业绩都爆雷了。 特别是那些刚刚上市的科创板公司,盈利能力本就比较弱,对于业绩考察的重点,往往在营收而不是在净利润上。只有那些营收同比出现了较大幅度下滑,同时净利润也同比大幅下降的公司,才更加值得警惕! 而经复盘发现,三季报营收同比下滑20%以上,净利润同比下滑超1倍的公司,共有23家。具体都是哪些公司,我们来盘点一下。 先看
S
银河电子
0
0
0
0.03
大A逆风哥
疯狂打赏的机构
2025-10-25 22:58:42
无语!满仓新股买在天花板 硬扛3天亏10万割肉 再买新股又被套亏5千
感觉有些人炒股就是奔着赔钱去的,刚从一个坑里摔个大跟头脸青鼻肿的出来,转头又主动跳入另一个坑里继续亏钱,短短几天时间,37.5万元的本金就赔到只剩下25.5万元,亏损幅度达32%左右,近1/3的资金就此打了水漂,用无脑来形容他一点也不为过吧。 也真的为这位浙江老乡感到不值和汗颜,整整12万人民币做啥不好,就这样不带一声响的没了,普通打工人得拧多少个螺丝才能赚回来,不知道这2记教训买下来会让他和大家有什么感触,这里就分享给大家以作警示。 也许是之前亏得多了吧,10月22日,满仓“抄底”处于调整趋势
S
超颖电子
0
0
0
0.03
大A逆风哥
疯狂打赏的机构
2025-10-25 22:56:54
解禁潮来啦!下周41家解除限售,7家解禁超50%
朋友们注意了!下周大A将迎来一波解禁小高峰。 我整理了下,总共有41只股票要解除限售,能上市流通了。按照最新的股价算,这些解禁股加起来市值接近490个亿,数目也是不小了。 另外,下周一是解禁压力最大的一天。光这一天就有18家公司的股票集中解禁,解禁市值达到284亿元,占了整个星期的一多半。也就是说,下周一可能会因为抛压而有些波动,大家得有个心理准备。 仅仅是个人对市场的的记录,不构成任何投资建议哦! 首先是厦门银行。它有13.49亿股限售股在10月27日这天可以上市流通了,这部分股票市值足足有9
S
寒武纪
0
0
0
0.03
大A逆风哥
疯狂打赏的机构
2025-10-25 22:55:16
2分钟!这股从-10%直奔涨停,盘面太精彩
三大指数收红,2871家上涨,2163家下跌,成交额小幅回升,全天成交19742亿,市场情绪也是回升不少。 个股表现不一,这家竞价高开,随后一路走低。今天开盘一分钟,股价就闪崩跌停,不少持仓股民估计也是心头一紧。 没想到还没回过神来,奇迹却在两分钟内发生了。9点34分,股价从跌停板5.57元快速拉高,短短两分钟触及涨停板6.81元,日内涨幅达到了20%,上演了地天板。截至收盘,买一位置封单仍达63万手,股价收涨10.02%,近期已经3连板。 估计是公司业务和当下热门的托育概念和预期形成共振,盘面
S
上纬新材
0
0
0
0.03
大A逆风哥
疯狂打赏的机构
2025-10-25 22:54:03
周末突发!三季报营收、净利润增速均超1倍的公司,仅有这13家!
最近在看三季报时,经常会遇到一些净利润高速增长的公司,动辄净利润同比增长几十上百倍,但再看营收时,不是微幅增长,就是同比下降。这样的公司,盈利质量就不算高,毕竟营收是利润之母,单纯的看净利润,很容易遇到那种靠财务调节或者非经常性损益来增厚业绩的假成长公司。 目前,随着三季报进入密集披露期,沪深两市已有1093家公司完成了三季报的披露工作。其中有653家公司净利润实现了增长,440家公司净利润出现了下滑。而在这653家净利润取得增长的公司当中,其中营收增长超过1倍,并且净利润增速也超过1倍的,仅有
S
北方导航
0
0
0
0.03
大A逆风哥
疯狂打赏的机构
2025-10-25 22:52:34
突发!昨夜9家公司发减持公告,5家拟减超2%,含锂电、半导体龙头
受十五五规划利好消息影响,A股周五放量大涨,三大指数均已红盘收官。其中,沪指涨0.71%,再创本轮反弹新高;创业板指大涨3.19%,深成指涨2.02%。沪深两市成交了1.97万亿,虽较周四放大了3300亿,但仍创出了连续第7个交易日低于2万亿的记录。 昨夜,美股三大指数也集体收涨,其中纳指涨1.15%,道指涨1.01%,标普500指数涨0.79%,均再创历史新高。欧洲股市也不遑多让,也是涨声一片,其中英国股市连续两个交易日创历史新高! 由此看来,A股下周开盘,也是稳了。 回到增减持方面来看,行情
S
尚太科技
0
0
0
0.03
大A逆风哥
疯狂打赏的机构
2025-10-25 22:46:30
大利好!4家半导体公司三季报业绩大增,增长超200%,最高达598%
今年以来,A股指数的上涨离不开科技板块的上涨,可以说这一轮牛市就是科技牛。其它板块例如消费、白酒、农业等基本上都没有怎么涨。之所以会出现科技牛,这与外部的环境有很大的关系,美国要制裁我们,我们不得不科技自立。前段时间英伟达CEO黄仁勋亲口承认,英伟达在我们这里的业务已经变为0了,国产替代的提速,也让很多科技公司业绩大涨,三季报的业绩就是证明。以半导体公司为例,在发布了三季报的半导体公司中,多家公司业绩增长,其中有4家公司业绩增长超200%,下面我们就来详细了解下。 1、臻镭科技,三季报利润1.0
S
芯朋微
0
0
0
0.03
编辑交易计划
上一页
1
12
13
14
15
16
73
下一页
前往
页
大A逆风哥
疯狂打赏的机构
2025-10-27 20:08:38
涨停开盘,跌停收盘!今日6只股票闪崩跌停,持有的投资者很受伤
三大指数放量上涨,大盘已五连阳,并再创新高,上涨股票近3400只,涨停股票超80只,但大好行情下也有9只股票跌停,其中6只股票闪崩跌停,持有该类股票的投资者很受受伤。 中持股份最为过分,涨停开盘跌停收盘,为什么走出这么极端的走势?该公司昨晚发布股权转让进展公告,不少投资者以为这是利好,今天股票一字涨停开盘,而且开盘后交易量也没有放大。 但涨停十分钟后出现了异常走势,涨停快速打开,股价直线闪崩下跌,从大涨到小涨再到绿盘,然后大跌,震荡到尾盘跌停,打板的投资者亏20个点,因为收盘是跌停,所有买进的资
S
天创时尚
0
0
0
0.03
大A逆风哥
疯狂打赏的机构
2025-10-26 20:10:29
炸裂!7家工程机械发布三季报,业绩全部同比增长,最高增177%!
最近,中国工程机械工业协会发布消息称,2025年9月我国工程机械进出口贸易额为55.05亿美元,同比增长29.1%,其中:进口额2.34亿美元,同比增长18.5%;出口额52.71亿美元,同比增长29.6%。 起初看到这则消息的时候,我还没有什么深刻的印象,直到今天复盘工程机械板块三季报的时候,我才猛地发现,它们的三季报业绩果然不错。该板块已有7家公司发布了三季报,从业绩上看,这7家公司净利润全部实现了同比增长!其中,净利润增速最高的,当属山河智能,其三季报净利润同比增长高达177.57%!具体
S
山河智能
0
0
0
0.02
大A逆风哥
疯狂打赏的机构
2025-10-26 20:09:14
扣非连亏11年,如今又终止重大资产重组!6万股东,周末如坠冰窟
对于持有维信诺这家公司的投资者来说,有点难熬。原因在于,10月24日晚间,公司发公告称,因市场环境较交易启动时已发生较大变化,公司决定终止收购合肥维信诺科技有限公司40.91%股权的重大资产重组方案,并撤回相关申请文件。 公告一出,公司超6万股东立即就炸了窝。不少投资者留言评论说,耗时三年多的重大资产重组,说黄就黄了吗?本以为是好事多磨,没成想成了夜长梦多! 还有投资者表示,公司股价最近6年当中跌了5年,本指望靠着这次重组咸鱼翻身,看来又成了奢望了!更是有投资者担心,明天开盘,公司股价会不会跌停
S
维信诺
0
0
0
0.02
大A逆风哥
疯狂打赏的机构
2025-10-26 20:06:57
业绩爆表!1087家披露三季报,647家净利润增长,都有哪些?
又出了利好消息,据统计,已经发布了三季报的A股公司有1087家,其中647家净利润同比增长,占比59.52%。下面我们就来详细看看都有哪些公司排名靠前。 在利润增长的公司,增长排名前三十的公司如下图所示: 在这些公司中增长最多的是晶瑞电材,增长达19202.65%,这是一家泛半导体材料与新能源材料的公司,其业绩大涨主要是因为光刻胶业务大涨,其半导体关键材料高纯双氧水出货大增。 业绩增长第二的是天保基建,主要是因为公司全资子公司住宅项目完成土地增值税重新评估,冲回此前多计提的土地增值税 1.7 亿
S
晶瑞电材
0
0
0
0.02
大A逆风哥
疯狂打赏的机构
2025-10-26 20:05:54
筹划重大事项控制权或变更!下周一停牌,6万股东激动地热血沸腾
大盘强势反弹,三大股指全线大涨,上证指数以最高价3950.31点收盘,创出了近十年的新高,而盘后又有一家公司筹划重大事项,控制权或变更,下周一停牌。 昨日收盘后,上市公司共进股份发布公告称,公司近日收到大股东唐佛南先生及其一致行动人崔正南女士、汪大维先生及其一致行动人王丹华女士通知,其正在筹划有关本公司股权转让事宜,该事项可能导致公司的控制权变更。鉴于该事项正在洽谈中,尚存在不确定性,经向上交所申请,公司股票自10月27日下周一开市起停牌,预计停牌时间不超过2个交易日。 这个消息一出,股民们立马
S
共进股份
0
0
0
0.02
大A逆风哥
疯狂打赏的机构
2025-10-26 20:04:16
三季报业绩大幅增长超过10倍的17家公司,最大增幅19202%
这个月还有6天就结束了,上市公司三季报也进入了密集披露期,几家欢喜几家愁,有的公司大幅亏损,业绩连年下降。而有的公司业绩扭亏为盈,大幅增长,一些优秀的企业逐渐崭露头角。从目前披露的上市公司业绩情况看,三季报增幅超过10倍的公司有17家,最大增幅超过了192倍。 一、晶瑞电材。现价15.03元,总市值161.27亿元。公司是电子化学品国产替代核心标的,聚焦半导体高纯湿化学品和光刻机两大赛道,是国内唯一实现ArF光刻胶小批量出货的企业,也是国内最早规模量产光刻胶的少数几家企业之一。 公司2025年三
S
华建集团
0
0
0
0.02
大A逆风哥
疯狂打赏的机构
2025-10-26 20:01:44
连遭3个一字跌停板!辽宁股民满仓39万抄底 周一能让他赚钱出来吗
就因为在10月21日晚间的一纸股价严重异动公告中表示:在未来12个月内,上海国投公司不存在涉及公司的重大资产重组、注入的安排,令华建集团持续上涨的股价踩下了急刹车并挂上倒车挡,连续挨上了3个一字跌停板,股价一下子从40.93元掉到了29.84元。 自从传出借壳消息后,建艺集团的股价从年内的最低6.22元一路飙涨至10月21日最高的40.93元,区间最大涨幅达558.1%,股价的连续大涨,在该公告披露后的10月22日戛然而止。 10月22日,华建集团的股价直接开于一字跌停价36.84元,这一跌直接
S
华建集团
0
0
0
0.02
大A逆风哥
疯狂打赏的机构
2025-10-25 23:03:15
光模块半年里13次减持,股价从17涨到495,股东不看好股民看好?
这家光模块公司今年五月时股价66元,现在已经涨到495,五个月时间上涨650%,当时股价66的时候,就有股东开始减持了,因为它是从17涨上来的,涨幅了288%,翻了两倍多,所以有股东觉得股价已经不错了,于是发起了减持。 然而减持并未阻止股价继续上涨,该股因为概念和公司业务正是市场的主线行情,所以股票从17涨到了66,然后涨到100,稍着停顿后又继续上行,这轮涨到400后才回调了一下,而此时股东减持更加频繁。 在股价80、120、180、240、300、350、380、400等位置发起过10次减持
S
长城军工
0
0
0
0.03
大A逆风哥
疯狂打赏的机构
2025-10-25 23:01:01
突发!23家公司3季报营收下滑超20%,净利润下滑超1倍,千万别踩雷
随着三季报披露进入高峰期,不少公司的业绩爆了雷。在这已经公布三季报业绩的1121家公司中,净利润同比下降的公司有458家,其中同比下降幅度超86家。但是,这并意味着这些公司的业绩都爆雷了。 特别是那些刚刚上市的科创板公司,盈利能力本就比较弱,对于业绩考察的重点,往往在营收而不是在净利润上。只有那些营收同比出现了较大幅度下滑,同时净利润也同比大幅下降的公司,才更加值得警惕! 而经复盘发现,三季报营收同比下滑20%以上,净利润同比下滑超1倍的公司,共有23家。具体都是哪些公司,我们来盘点一下。 先看
S
银河电子
0
0
0
0.03
大A逆风哥
疯狂打赏的机构
2025-10-25 22:58:42
无语!满仓新股买在天花板 硬扛3天亏10万割肉 再买新股又被套亏5千
感觉有些人炒股就是奔着赔钱去的,刚从一个坑里摔个大跟头脸青鼻肿的出来,转头又主动跳入另一个坑里继续亏钱,短短几天时间,37.5万元的本金就赔到只剩下25.5万元,亏损幅度达32%左右,近1/3的资金就此打了水漂,用无脑来形容他一点也不为过吧。 也真的为这位浙江老乡感到不值和汗颜,整整12万人民币做啥不好,就这样不带一声响的没了,普通打工人得拧多少个螺丝才能赚回来,不知道这2记教训买下来会让他和大家有什么感触,这里就分享给大家以作警示。 也许是之前亏得多了吧,10月22日,满仓“抄底”处于调整趋势
S
超颖电子
0
0
0
0.03
大A逆风哥
疯狂打赏的机构
2025-10-25 22:56:54
解禁潮来啦!下周41家解除限售,7家解禁超50%
朋友们注意了!下周大A将迎来一波解禁小高峰。 我整理了下,总共有41只股票要解除限售,能上市流通了。按照最新的股价算,这些解禁股加起来市值接近490个亿,数目也是不小了。 另外,下周一是解禁压力最大的一天。光这一天就有18家公司的股票集中解禁,解禁市值达到284亿元,占了整个星期的一多半。也就是说,下周一可能会因为抛压而有些波动,大家得有个心理准备。 仅仅是个人对市场的的记录,不构成任何投资建议哦! 首先是厦门银行。它有13.49亿股限售股在10月27日这天可以上市流通了,这部分股票市值足足有9
S
寒武纪
0
0
0
0.03
大A逆风哥
疯狂打赏的机构
2025-10-25 22:55:16
2分钟!这股从-10%直奔涨停,盘面太精彩
三大指数收红,2871家上涨,2163家下跌,成交额小幅回升,全天成交19742亿,市场情绪也是回升不少。 个股表现不一,这家竞价高开,随后一路走低。今天开盘一分钟,股价就闪崩跌停,不少持仓股民估计也是心头一紧。 没想到还没回过神来,奇迹却在两分钟内发生了。9点34分,股价从跌停板5.57元快速拉高,短短两分钟触及涨停板6.81元,日内涨幅达到了20%,上演了地天板。截至收盘,买一位置封单仍达63万手,股价收涨10.02%,近期已经3连板。 估计是公司业务和当下热门的托育概念和预期形成共振,盘面
S
上纬新材
0
0
0
0.03
大A逆风哥
疯狂打赏的机构
2025-10-25 22:54:03
周末突发!三季报营收、净利润增速均超1倍的公司,仅有这13家!
最近在看三季报时,经常会遇到一些净利润高速增长的公司,动辄净利润同比增长几十上百倍,但再看营收时,不是微幅增长,就是同比下降。这样的公司,盈利质量就不算高,毕竟营收是利润之母,单纯的看净利润,很容易遇到那种靠财务调节或者非经常性损益来增厚业绩的假成长公司。 目前,随着三季报进入密集披露期,沪深两市已有1093家公司完成了三季报的披露工作。其中有653家公司净利润实现了增长,440家公司净利润出现了下滑。而在这653家净利润取得增长的公司当中,其中营收增长超过1倍,并且净利润增速也超过1倍的,仅有
S
北方导航
0
0
0
0.03
大A逆风哥
疯狂打赏的机构
2025-10-25 22:52:34
突发!昨夜9家公司发减持公告,5家拟减超2%,含锂电、半导体龙头
受十五五规划利好消息影响,A股周五放量大涨,三大指数均已红盘收官。其中,沪指涨0.71%,再创本轮反弹新高;创业板指大涨3.19%,深成指涨2.02%。沪深两市成交了1.97万亿,虽较周四放大了3300亿,但仍创出了连续第7个交易日低于2万亿的记录。 昨夜,美股三大指数也集体收涨,其中纳指涨1.15%,道指涨1.01%,标普500指数涨0.79%,均再创历史新高。欧洲股市也不遑多让,也是涨声一片,其中英国股市连续两个交易日创历史新高! 由此看来,A股下周开盘,也是稳了。 回到增减持方面来看,行情
S
尚太科技
0
0
0
0.03
大A逆风哥
疯狂打赏的机构
2025-10-25 22:46:30
大利好!4家半导体公司三季报业绩大增,增长超200%,最高达598%
今年以来,A股指数的上涨离不开科技板块的上涨,可以说这一轮牛市就是科技牛。其它板块例如消费、白酒、农业等基本上都没有怎么涨。之所以会出现科技牛,这与外部的环境有很大的关系,美国要制裁我们,我们不得不科技自立。前段时间英伟达CEO黄仁勋亲口承认,英伟达在我们这里的业务已经变为0了,国产替代的提速,也让很多科技公司业绩大涨,三季报的业绩就是证明。以半导体公司为例,在发布了三季报的半导体公司中,多家公司业绩增长,其中有4家公司业绩增长超200%,下面我们就来详细了解下。 1、臻镭科技,三季报利润1.0
S
芯朋微
0
0
0
0.03
编辑交易计划
上一页
1
12
13
14
15
16
73
下一页
前往
页
大A逆风哥
疯狂打赏的机构
2025-10-27 20:08:38
涨停开盘,跌停收盘!今日6只股票闪崩跌停,持有的投资者很受伤
三大指数放量上涨,大盘已五连阳,并再创新高,上涨股票近3400只,涨停股票超80只,但大好行情下也有9只股票跌停,其中6只股票闪崩跌停,持有该类股票的投资者很受受伤。 中持股份最为过分,涨停开盘跌停收盘,为什么走出这么极端的走势?该公司昨晚发布股权转让进展公告,不少投资者以为这是利好,今天股票一字涨停开盘,而且开盘后交易量也没有放大。 但涨停十分钟后出现了异常走势,涨停快速打开,股价直线闪崩下跌,从大涨到小涨再到绿盘,然后大跌,震荡到尾盘跌停,打板的投资者亏20个点,因为收盘是跌停,所有买进的资
S
天创时尚
0
0
0
0.03
大A逆风哥
疯狂打赏的机构
2025-10-26 20:10:29
炸裂!7家工程机械发布三季报,业绩全部同比增长,最高增177%!
最近,中国工程机械工业协会发布消息称,2025年9月我国工程机械进出口贸易额为55.05亿美元,同比增长29.1%,其中:进口额2.34亿美元,同比增长18.5%;出口额52.71亿美元,同比增长29.6%。 起初看到这则消息的时候,我还没有什么深刻的印象,直到今天复盘工程机械板块三季报的时候,我才猛地发现,它们的三季报业绩果然不错。该板块已有7家公司发布了三季报,从业绩上看,这7家公司净利润全部实现了同比增长!其中,净利润增速最高的,当属山河智能,其三季报净利润同比增长高达177.57%!具体
S
山河智能
0
0
0
0.02
大A逆风哥
疯狂打赏的机构
2025-10-26 20:09:14
扣非连亏11年,如今又终止重大资产重组!6万股东,周末如坠冰窟
对于持有维信诺这家公司的投资者来说,有点难熬。原因在于,10月24日晚间,公司发公告称,因市场环境较交易启动时已发生较大变化,公司决定终止收购合肥维信诺科技有限公司40.91%股权的重大资产重组方案,并撤回相关申请文件。 公告一出,公司超6万股东立即就炸了窝。不少投资者留言评论说,耗时三年多的重大资产重组,说黄就黄了吗?本以为是好事多磨,没成想成了夜长梦多! 还有投资者表示,公司股价最近6年当中跌了5年,本指望靠着这次重组咸鱼翻身,看来又成了奢望了!更是有投资者担心,明天开盘,公司股价会不会跌停
S
维信诺
0
0
0
0.02
大A逆风哥
疯狂打赏的机构
2025-10-26 20:06:57
业绩爆表!1087家披露三季报,647家净利润增长,都有哪些?
又出了利好消息,据统计,已经发布了三季报的A股公司有1087家,其中647家净利润同比增长,占比59.52%。下面我们就来详细看看都有哪些公司排名靠前。 在利润增长的公司,增长排名前三十的公司如下图所示: 在这些公司中增长最多的是晶瑞电材,增长达19202.65%,这是一家泛半导体材料与新能源材料的公司,其业绩大涨主要是因为光刻胶业务大涨,其半导体关键材料高纯双氧水出货大增。 业绩增长第二的是天保基建,主要是因为公司全资子公司住宅项目完成土地增值税重新评估,冲回此前多计提的土地增值税 1.7 亿
S
晶瑞电材
0
0
0
0.02
大A逆风哥
疯狂打赏的机构
2025-10-26 20:05:54
筹划重大事项控制权或变更!下周一停牌,6万股东激动地热血沸腾
大盘强势反弹,三大股指全线大涨,上证指数以最高价3950.31点收盘,创出了近十年的新高,而盘后又有一家公司筹划重大事项,控制权或变更,下周一停牌。 昨日收盘后,上市公司共进股份发布公告称,公司近日收到大股东唐佛南先生及其一致行动人崔正南女士、汪大维先生及其一致行动人王丹华女士通知,其正在筹划有关本公司股权转让事宜,该事项可能导致公司的控制权变更。鉴于该事项正在洽谈中,尚存在不确定性,经向上交所申请,公司股票自10月27日下周一开市起停牌,预计停牌时间不超过2个交易日。 这个消息一出,股民们立马
S
共进股份
0
0
0
0.02
大A逆风哥
疯狂打赏的机构
2025-10-26 20:04:16
三季报业绩大幅增长超过10倍的17家公司,最大增幅19202%
这个月还有6天就结束了,上市公司三季报也进入了密集披露期,几家欢喜几家愁,有的公司大幅亏损,业绩连年下降。而有的公司业绩扭亏为盈,大幅增长,一些优秀的企业逐渐崭露头角。从目前披露的上市公司业绩情况看,三季报增幅超过10倍的公司有17家,最大增幅超过了192倍。 一、晶瑞电材。现价15.03元,总市值161.27亿元。公司是电子化学品国产替代核心标的,聚焦半导体高纯湿化学品和光刻机两大赛道,是国内唯一实现ArF光刻胶小批量出货的企业,也是国内最早规模量产光刻胶的少数几家企业之一。 公司2025年三
S
华建集团
0
0
0
0.02
大A逆风哥
疯狂打赏的机构
2025-10-26 20:01:44
连遭3个一字跌停板!辽宁股民满仓39万抄底 周一能让他赚钱出来吗
就因为在10月21日晚间的一纸股价严重异动公告中表示:在未来12个月内,上海国投公司不存在涉及公司的重大资产重组、注入的安排,令华建集团持续上涨的股价踩下了急刹车并挂上倒车挡,连续挨上了3个一字跌停板,股价一下子从40.93元掉到了29.84元。 自从传出借壳消息后,建艺集团的股价从年内的最低6.22元一路飙涨至10月21日最高的40.93元,区间最大涨幅达558.1%,股价的连续大涨,在该公告披露后的10月22日戛然而止。 10月22日,华建集团的股价直接开于一字跌停价36.84元,这一跌直接
S
华建集团
0
0
0
0.02
大A逆风哥
疯狂打赏的机构
2025-10-25 23:03:15
光模块半年里13次减持,股价从17涨到495,股东不看好股民看好?
这家光模块公司今年五月时股价66元,现在已经涨到495,五个月时间上涨650%,当时股价66的时候,就有股东开始减持了,因为它是从17涨上来的,涨幅了288%,翻了两倍多,所以有股东觉得股价已经不错了,于是发起了减持。 然而减持并未阻止股价继续上涨,该股因为概念和公司业务正是市场的主线行情,所以股票从17涨到了66,然后涨到100,稍着停顿后又继续上行,这轮涨到400后才回调了一下,而此时股东减持更加频繁。 在股价80、120、180、240、300、350、380、400等位置发起过10次减持
S
长城军工
0
0
0
0.03
大A逆风哥
疯狂打赏的机构
2025-10-25 23:01:01
突发!23家公司3季报营收下滑超20%,净利润下滑超1倍,千万别踩雷
随着三季报披露进入高峰期,不少公司的业绩爆了雷。在这已经公布三季报业绩的1121家公司中,净利润同比下降的公司有458家,其中同比下降幅度超86家。但是,这并意味着这些公司的业绩都爆雷了。 特别是那些刚刚上市的科创板公司,盈利能力本就比较弱,对于业绩考察的重点,往往在营收而不是在净利润上。只有那些营收同比出现了较大幅度下滑,同时净利润也同比大幅下降的公司,才更加值得警惕! 而经复盘发现,三季报营收同比下滑20%以上,净利润同比下滑超1倍的公司,共有23家。具体都是哪些公司,我们来盘点一下。 先看
S
银河电子
0
0
0
0.03
大A逆风哥
疯狂打赏的机构
2025-10-25 22:58:42
无语!满仓新股买在天花板 硬扛3天亏10万割肉 再买新股又被套亏5千
感觉有些人炒股就是奔着赔钱去的,刚从一个坑里摔个大跟头脸青鼻肿的出来,转头又主动跳入另一个坑里继续亏钱,短短几天时间,37.5万元的本金就赔到只剩下25.5万元,亏损幅度达32%左右,近1/3的资金就此打了水漂,用无脑来形容他一点也不为过吧。 也真的为这位浙江老乡感到不值和汗颜,整整12万人民币做啥不好,就这样不带一声响的没了,普通打工人得拧多少个螺丝才能赚回来,不知道这2记教训买下来会让他和大家有什么感触,这里就分享给大家以作警示。 也许是之前亏得多了吧,10月22日,满仓“抄底”处于调整趋势
S
超颖电子
0
0
0
0.03
大A逆风哥
疯狂打赏的机构
2025-10-25 22:56:54
解禁潮来啦!下周41家解除限售,7家解禁超50%
朋友们注意了!下周大A将迎来一波解禁小高峰。 我整理了下,总共有41只股票要解除限售,能上市流通了。按照最新的股价算,这些解禁股加起来市值接近490个亿,数目也是不小了。 另外,下周一是解禁压力最大的一天。光这一天就有18家公司的股票集中解禁,解禁市值达到284亿元,占了整个星期的一多半。也就是说,下周一可能会因为抛压而有些波动,大家得有个心理准备。 仅仅是个人对市场的的记录,不构成任何投资建议哦! 首先是厦门银行。它有13.49亿股限售股在10月27日这天可以上市流通了,这部分股票市值足足有9
S
寒武纪
0
0
0
0.03
大A逆风哥
疯狂打赏的机构
2025-10-25 22:55:16
2分钟!这股从-10%直奔涨停,盘面太精彩
三大指数收红,2871家上涨,2163家下跌,成交额小幅回升,全天成交19742亿,市场情绪也是回升不少。 个股表现不一,这家竞价高开,随后一路走低。今天开盘一分钟,股价就闪崩跌停,不少持仓股民估计也是心头一紧。 没想到还没回过神来,奇迹却在两分钟内发生了。9点34分,股价从跌停板5.57元快速拉高,短短两分钟触及涨停板6.81元,日内涨幅达到了20%,上演了地天板。截至收盘,买一位置封单仍达63万手,股价收涨10.02%,近期已经3连板。 估计是公司业务和当下热门的托育概念和预期形成共振,盘面
S
上纬新材
0
0
0
0.03
大A逆风哥
疯狂打赏的机构
2025-10-25 22:54:03
周末突发!三季报营收、净利润增速均超1倍的公司,仅有这13家!
最近在看三季报时,经常会遇到一些净利润高速增长的公司,动辄净利润同比增长几十上百倍,但再看营收时,不是微幅增长,就是同比下降。这样的公司,盈利质量就不算高,毕竟营收是利润之母,单纯的看净利润,很容易遇到那种靠财务调节或者非经常性损益来增厚业绩的假成长公司。 目前,随着三季报进入密集披露期,沪深两市已有1093家公司完成了三季报的披露工作。其中有653家公司净利润实现了增长,440家公司净利润出现了下滑。而在这653家净利润取得增长的公司当中,其中营收增长超过1倍,并且净利润增速也超过1倍的,仅有
S
北方导航
0
0
0
0.03
大A逆风哥
疯狂打赏的机构
2025-10-25 22:52:34
突发!昨夜9家公司发减持公告,5家拟减超2%,含锂电、半导体龙头
受十五五规划利好消息影响,A股周五放量大涨,三大指数均已红盘收官。其中,沪指涨0.71%,再创本轮反弹新高;创业板指大涨3.19%,深成指涨2.02%。沪深两市成交了1.97万亿,虽较周四放大了3300亿,但仍创出了连续第7个交易日低于2万亿的记录。 昨夜,美股三大指数也集体收涨,其中纳指涨1.15%,道指涨1.01%,标普500指数涨0.79%,均再创历史新高。欧洲股市也不遑多让,也是涨声一片,其中英国股市连续两个交易日创历史新高! 由此看来,A股下周开盘,也是稳了。 回到增减持方面来看,行情
S
尚太科技
0
0
0
0.03
大A逆风哥
疯狂打赏的机构
2025-10-25 22:46:30
大利好!4家半导体公司三季报业绩大增,增长超200%,最高达598%
今年以来,A股指数的上涨离不开科技板块的上涨,可以说这一轮牛市就是科技牛。其它板块例如消费、白酒、农业等基本上都没有怎么涨。之所以会出现科技牛,这与外部的环境有很大的关系,美国要制裁我们,我们不得不科技自立。前段时间英伟达CEO黄仁勋亲口承认,英伟达在我们这里的业务已经变为0了,国产替代的提速,也让很多科技公司业绩大涨,三季报的业绩就是证明。以半导体公司为例,在发布了三季报的半导体公司中,多家公司业绩增长,其中有4家公司业绩增长超200%,下面我们就来详细了解下。 1、臻镭科技,三季报利润1.0
S
芯朋微
0
0
0
0.03
编辑交易计划
上一页
1
12
13
14
15
16
73
下一页
前往
页
大A逆风哥
疯狂打赏的机构
2025-10-27 20:08:38
涨停开盘,跌停收盘!今日6只股票闪崩跌停,持有的投资者很受伤
三大指数放量上涨,大盘已五连阳,并再创新高,上涨股票近3400只,涨停股票超80只,但大好行情下也有9只股票跌停,其中6只股票闪崩跌停,持有该类股票的投资者很受受伤。 中持股份最为过分,涨停开盘跌停收盘,为什么走出这么极端的走势?该公司昨晚发布股权转让进展公告,不少投资者以为这是利好,今天股票一字涨停开盘,而且开盘后交易量也没有放大。 但涨停十分钟后出现了异常走势,涨停快速打开,股价直线闪崩下跌,从大涨到小涨再到绿盘,然后大跌,震荡到尾盘跌停,打板的投资者亏20个点,因为收盘是跌停,所有买进的资
S
天创时尚
0
0
0
0.03
大A逆风哥
疯狂打赏的机构
2025-10-26 20:10:29
炸裂!7家工程机械发布三季报,业绩全部同比增长,最高增177%!
最近,中国工程机械工业协会发布消息称,2025年9月我国工程机械进出口贸易额为55.05亿美元,同比增长29.1%,其中:进口额2.34亿美元,同比增长18.5%;出口额52.71亿美元,同比增长29.6%。 起初看到这则消息的时候,我还没有什么深刻的印象,直到今天复盘工程机械板块三季报的时候,我才猛地发现,它们的三季报业绩果然不错。该板块已有7家公司发布了三季报,从业绩上看,这7家公司净利润全部实现了同比增长!其中,净利润增速最高的,当属山河智能,其三季报净利润同比增长高达177.57%!具体
S
山河智能
0
0
0
0.02
大A逆风哥
疯狂打赏的机构
2025-10-26 20:09:14
扣非连亏11年,如今又终止重大资产重组!6万股东,周末如坠冰窟
对于持有维信诺这家公司的投资者来说,有点难熬。原因在于,10月24日晚间,公司发公告称,因市场环境较交易启动时已发生较大变化,公司决定终止收购合肥维信诺科技有限公司40.91%股权的重大资产重组方案,并撤回相关申请文件。 公告一出,公司超6万股东立即就炸了窝。不少投资者留言评论说,耗时三年多的重大资产重组,说黄就黄了吗?本以为是好事多磨,没成想成了夜长梦多! 还有投资者表示,公司股价最近6年当中跌了5年,本指望靠着这次重组咸鱼翻身,看来又成了奢望了!更是有投资者担心,明天开盘,公司股价会不会跌停
S
维信诺
0
0
0
0.02
大A逆风哥
疯狂打赏的机构
2025-10-26 20:06:57
业绩爆表!1087家披露三季报,647家净利润增长,都有哪些?
又出了利好消息,据统计,已经发布了三季报的A股公司有1087家,其中647家净利润同比增长,占比59.52%。下面我们就来详细看看都有哪些公司排名靠前。 在利润增长的公司,增长排名前三十的公司如下图所示: 在这些公司中增长最多的是晶瑞电材,增长达19202.65%,这是一家泛半导体材料与新能源材料的公司,其业绩大涨主要是因为光刻胶业务大涨,其半导体关键材料高纯双氧水出货大增。 业绩增长第二的是天保基建,主要是因为公司全资子公司住宅项目完成土地增值税重新评估,冲回此前多计提的土地增值税 1.7 亿
S
晶瑞电材
0
0
0
0.02
大A逆风哥
疯狂打赏的机构
2025-10-26 20:05:54
筹划重大事项控制权或变更!下周一停牌,6万股东激动地热血沸腾
大盘强势反弹,三大股指全线大涨,上证指数以最高价3950.31点收盘,创出了近十年的新高,而盘后又有一家公司筹划重大事项,控制权或变更,下周一停牌。 昨日收盘后,上市公司共进股份发布公告称,公司近日收到大股东唐佛南先生及其一致行动人崔正南女士、汪大维先生及其一致行动人王丹华女士通知,其正在筹划有关本公司股权转让事宜,该事项可能导致公司的控制权变更。鉴于该事项正在洽谈中,尚存在不确定性,经向上交所申请,公司股票自10月27日下周一开市起停牌,预计停牌时间不超过2个交易日。 这个消息一出,股民们立马
S
共进股份
0
0
0
0.02
大A逆风哥
疯狂打赏的机构
2025-10-26 20:04:16
三季报业绩大幅增长超过10倍的17家公司,最大增幅19202%
这个月还有6天就结束了,上市公司三季报也进入了密集披露期,几家欢喜几家愁,有的公司大幅亏损,业绩连年下降。而有的公司业绩扭亏为盈,大幅增长,一些优秀的企业逐渐崭露头角。从目前披露的上市公司业绩情况看,三季报增幅超过10倍的公司有17家,最大增幅超过了192倍。 一、晶瑞电材。现价15.03元,总市值161.27亿元。公司是电子化学品国产替代核心标的,聚焦半导体高纯湿化学品和光刻机两大赛道,是国内唯一实现ArF光刻胶小批量出货的企业,也是国内最早规模量产光刻胶的少数几家企业之一。 公司2025年三
S
华建集团
0
0
0
0.02
大A逆风哥
疯狂打赏的机构
2025-10-26 20:01:44
连遭3个一字跌停板!辽宁股民满仓39万抄底 周一能让他赚钱出来吗
就因为在10月21日晚间的一纸股价严重异动公告中表示:在未来12个月内,上海国投公司不存在涉及公司的重大资产重组、注入的安排,令华建集团持续上涨的股价踩下了急刹车并挂上倒车挡,连续挨上了3个一字跌停板,股价一下子从40.93元掉到了29.84元。 自从传出借壳消息后,建艺集团的股价从年内的最低6.22元一路飙涨至10月21日最高的40.93元,区间最大涨幅达558.1%,股价的连续大涨,在该公告披露后的10月22日戛然而止。 10月22日,华建集团的股价直接开于一字跌停价36.84元,这一跌直接
S
华建集团
0
0
0
0.02
大A逆风哥
疯狂打赏的机构
2025-10-25 23:03:15
光模块半年里13次减持,股价从17涨到495,股东不看好股民看好?
这家光模块公司今年五月时股价66元,现在已经涨到495,五个月时间上涨650%,当时股价66的时候,就有股东开始减持了,因为它是从17涨上来的,涨幅了288%,翻了两倍多,所以有股东觉得股价已经不错了,于是发起了减持。 然而减持并未阻止股价继续上涨,该股因为概念和公司业务正是市场的主线行情,所以股票从17涨到了66,然后涨到100,稍着停顿后又继续上行,这轮涨到400后才回调了一下,而此时股东减持更加频繁。 在股价80、120、180、240、300、350、380、400等位置发起过10次减持
S
长城军工
0
0
0
0.03
大A逆风哥
疯狂打赏的机构
2025-10-25 23:01:01
突发!23家公司3季报营收下滑超20%,净利润下滑超1倍,千万别踩雷
随着三季报披露进入高峰期,不少公司的业绩爆了雷。在这已经公布三季报业绩的1121家公司中,净利润同比下降的公司有458家,其中同比下降幅度超86家。但是,这并意味着这些公司的业绩都爆雷了。 特别是那些刚刚上市的科创板公司,盈利能力本就比较弱,对于业绩考察的重点,往往在营收而不是在净利润上。只有那些营收同比出现了较大幅度下滑,同时净利润也同比大幅下降的公司,才更加值得警惕! 而经复盘发现,三季报营收同比下滑20%以上,净利润同比下滑超1倍的公司,共有23家。具体都是哪些公司,我们来盘点一下。 先看
S
银河电子
0
0
0
0.03
大A逆风哥
疯狂打赏的机构
2025-10-25 22:58:42
无语!满仓新股买在天花板 硬扛3天亏10万割肉 再买新股又被套亏5千
感觉有些人炒股就是奔着赔钱去的,刚从一个坑里摔个大跟头脸青鼻肿的出来,转头又主动跳入另一个坑里继续亏钱,短短几天时间,37.5万元的本金就赔到只剩下25.5万元,亏损幅度达32%左右,近1/3的资金就此打了水漂,用无脑来形容他一点也不为过吧。 也真的为这位浙江老乡感到不值和汗颜,整整12万人民币做啥不好,就这样不带一声响的没了,普通打工人得拧多少个螺丝才能赚回来,不知道这2记教训买下来会让他和大家有什么感触,这里就分享给大家以作警示。 也许是之前亏得多了吧,10月22日,满仓“抄底”处于调整趋势
S
超颖电子
0
0
0
0.03
大A逆风哥
疯狂打赏的机构
2025-10-25 22:56:54
解禁潮来啦!下周41家解除限售,7家解禁超50%
朋友们注意了!下周大A将迎来一波解禁小高峰。 我整理了下,总共有41只股票要解除限售,能上市流通了。按照最新的股价算,这些解禁股加起来市值接近490个亿,数目也是不小了。 另外,下周一是解禁压力最大的一天。光这一天就有18家公司的股票集中解禁,解禁市值达到284亿元,占了整个星期的一多半。也就是说,下周一可能会因为抛压而有些波动,大家得有个心理准备。 仅仅是个人对市场的的记录,不构成任何投资建议哦! 首先是厦门银行。它有13.49亿股限售股在10月27日这天可以上市流通了,这部分股票市值足足有9
S
寒武纪
0
0
0
0.03
大A逆风哥
疯狂打赏的机构
2025-10-25 22:55:16
2分钟!这股从-10%直奔涨停,盘面太精彩
三大指数收红,2871家上涨,2163家下跌,成交额小幅回升,全天成交19742亿,市场情绪也是回升不少。 个股表现不一,这家竞价高开,随后一路走低。今天开盘一分钟,股价就闪崩跌停,不少持仓股民估计也是心头一紧。 没想到还没回过神来,奇迹却在两分钟内发生了。9点34分,股价从跌停板5.57元快速拉高,短短两分钟触及涨停板6.81元,日内涨幅达到了20%,上演了地天板。截至收盘,买一位置封单仍达63万手,股价收涨10.02%,近期已经3连板。 估计是公司业务和当下热门的托育概念和预期形成共振,盘面
S
上纬新材
0
0
0
0.03
大A逆风哥
疯狂打赏的机构
2025-10-25 22:54:03
周末突发!三季报营收、净利润增速均超1倍的公司,仅有这13家!
最近在看三季报时,经常会遇到一些净利润高速增长的公司,动辄净利润同比增长几十上百倍,但再看营收时,不是微幅增长,就是同比下降。这样的公司,盈利质量就不算高,毕竟营收是利润之母,单纯的看净利润,很容易遇到那种靠财务调节或者非经常性损益来增厚业绩的假成长公司。 目前,随着三季报进入密集披露期,沪深两市已有1093家公司完成了三季报的披露工作。其中有653家公司净利润实现了增长,440家公司净利润出现了下滑。而在这653家净利润取得增长的公司当中,其中营收增长超过1倍,并且净利润增速也超过1倍的,仅有
S
北方导航
0
0
0
0.03
大A逆风哥
疯狂打赏的机构
2025-10-25 22:52:34
突发!昨夜9家公司发减持公告,5家拟减超2%,含锂电、半导体龙头
受十五五规划利好消息影响,A股周五放量大涨,三大指数均已红盘收官。其中,沪指涨0.71%,再创本轮反弹新高;创业板指大涨3.19%,深成指涨2.02%。沪深两市成交了1.97万亿,虽较周四放大了3300亿,但仍创出了连续第7个交易日低于2万亿的记录。 昨夜,美股三大指数也集体收涨,其中纳指涨1.15%,道指涨1.01%,标普500指数涨0.79%,均再创历史新高。欧洲股市也不遑多让,也是涨声一片,其中英国股市连续两个交易日创历史新高! 由此看来,A股下周开盘,也是稳了。 回到增减持方面来看,行情
S
尚太科技
0
0
0
0.03
大A逆风哥
疯狂打赏的机构
2025-10-25 22:46:30
大利好!4家半导体公司三季报业绩大增,增长超200%,最高达598%
今年以来,A股指数的上涨离不开科技板块的上涨,可以说这一轮牛市就是科技牛。其它板块例如消费、白酒、农业等基本上都没有怎么涨。之所以会出现科技牛,这与外部的环境有很大的关系,美国要制裁我们,我们不得不科技自立。前段时间英伟达CEO黄仁勋亲口承认,英伟达在我们这里的业务已经变为0了,国产替代的提速,也让很多科技公司业绩大涨,三季报的业绩就是证明。以半导体公司为例,在发布了三季报的半导体公司中,多家公司业绩增长,其中有4家公司业绩增长超200%,下面我们就来详细了解下。 1、臻镭科技,三季报利润1.0
S
芯朋微
0
0
0
0.03
编辑交易计划
上一页
1
12
13
14
15
16
73
下一页
前往
页
大A逆风哥
疯狂打赏的机构
2025-10-27 20:08:38
涨停开盘,跌停收盘!今日6只股票闪崩跌停,持有的投资者很受伤
三大指数放量上涨,大盘已五连阳,并再创新高,上涨股票近3400只,涨停股票超80只,但大好行情下也有9只股票跌停,其中6只股票闪崩跌停,持有该类股票的投资者很受受伤。 中持股份最为过分,涨停开盘跌停收盘,为什么走出这么极端的走势?该公司昨晚发布股权转让进展公告,不少投资者以为这是利好,今天股票一字涨停开盘,而且开盘后交易量也没有放大。 但涨停十分钟后出现了异常走势,涨停快速打开,股价直线闪崩下跌,从大涨到小涨再到绿盘,然后大跌,震荡到尾盘跌停,打板的投资者亏20个点,因为收盘是跌停,所有买进的资
S
天创时尚
0
0
0
0.03
大A逆风哥
疯狂打赏的机构
2025-10-26 20:10:29
炸裂!7家工程机械发布三季报,业绩全部同比增长,最高增177%!
最近,中国工程机械工业协会发布消息称,2025年9月我国工程机械进出口贸易额为55.05亿美元,同比增长29.1%,其中:进口额2.34亿美元,同比增长18.5%;出口额52.71亿美元,同比增长29.6%。 起初看到这则消息的时候,我还没有什么深刻的印象,直到今天复盘工程机械板块三季报的时候,我才猛地发现,它们的三季报业绩果然不错。该板块已有7家公司发布了三季报,从业绩上看,这7家公司净利润全部实现了同比增长!其中,净利润增速最高的,当属山河智能,其三季报净利润同比增长高达177.57%!具体
S
山河智能
0
0
0
0.02
大A逆风哥
疯狂打赏的机构
2025-10-26 20:09:14
扣非连亏11年,如今又终止重大资产重组!6万股东,周末如坠冰窟
对于持有维信诺这家公司的投资者来说,有点难熬。原因在于,10月24日晚间,公司发公告称,因市场环境较交易启动时已发生较大变化,公司决定终止收购合肥维信诺科技有限公司40.91%股权的重大资产重组方案,并撤回相关申请文件。 公告一出,公司超6万股东立即就炸了窝。不少投资者留言评论说,耗时三年多的重大资产重组,说黄就黄了吗?本以为是好事多磨,没成想成了夜长梦多! 还有投资者表示,公司股价最近6年当中跌了5年,本指望靠着这次重组咸鱼翻身,看来又成了奢望了!更是有投资者担心,明天开盘,公司股价会不会跌停
S
维信诺
0
0
0
0.02
大A逆风哥
疯狂打赏的机构
2025-10-26 20:06:57
业绩爆表!1087家披露三季报,647家净利润增长,都有哪些?
又出了利好消息,据统计,已经发布了三季报的A股公司有1087家,其中647家净利润同比增长,占比59.52%。下面我们就来详细看看都有哪些公司排名靠前。 在利润增长的公司,增长排名前三十的公司如下图所示: 在这些公司中增长最多的是晶瑞电材,增长达19202.65%,这是一家泛半导体材料与新能源材料的公司,其业绩大涨主要是因为光刻胶业务大涨,其半导体关键材料高纯双氧水出货大增。 业绩增长第二的是天保基建,主要是因为公司全资子公司住宅项目完成土地增值税重新评估,冲回此前多计提的土地增值税 1.7 亿
S
晶瑞电材
0
0
0
0.02
大A逆风哥
疯狂打赏的机构
2025-10-26 20:05:54
筹划重大事项控制权或变更!下周一停牌,6万股东激动地热血沸腾
大盘强势反弹,三大股指全线大涨,上证指数以最高价3950.31点收盘,创出了近十年的新高,而盘后又有一家公司筹划重大事项,控制权或变更,下周一停牌。 昨日收盘后,上市公司共进股份发布公告称,公司近日收到大股东唐佛南先生及其一致行动人崔正南女士、汪大维先生及其一致行动人王丹华女士通知,其正在筹划有关本公司股权转让事宜,该事项可能导致公司的控制权变更。鉴于该事项正在洽谈中,尚存在不确定性,经向上交所申请,公司股票自10月27日下周一开市起停牌,预计停牌时间不超过2个交易日。 这个消息一出,股民们立马
S
共进股份
0
0
0
0.02
大A逆风哥
疯狂打赏的机构
2025-10-26 20:04:16
三季报业绩大幅增长超过10倍的17家公司,最大增幅19202%
这个月还有6天就结束了,上市公司三季报也进入了密集披露期,几家欢喜几家愁,有的公司大幅亏损,业绩连年下降。而有的公司业绩扭亏为盈,大幅增长,一些优秀的企业逐渐崭露头角。从目前披露的上市公司业绩情况看,三季报增幅超过10倍的公司有17家,最大增幅超过了192倍。 一、晶瑞电材。现价15.03元,总市值161.27亿元。公司是电子化学品国产替代核心标的,聚焦半导体高纯湿化学品和光刻机两大赛道,是国内唯一实现ArF光刻胶小批量出货的企业,也是国内最早规模量产光刻胶的少数几家企业之一。 公司2025年三
S
华建集团
0
0
0
0.02
大A逆风哥
疯狂打赏的机构
2025-10-26 20:01:44
连遭3个一字跌停板!辽宁股民满仓39万抄底 周一能让他赚钱出来吗
就因为在10月21日晚间的一纸股价严重异动公告中表示:在未来12个月内,上海国投公司不存在涉及公司的重大资产重组、注入的安排,令华建集团持续上涨的股价踩下了急刹车并挂上倒车挡,连续挨上了3个一字跌停板,股价一下子从40.93元掉到了29.84元。 自从传出借壳消息后,建艺集团的股价从年内的最低6.22元一路飙涨至10月21日最高的40.93元,区间最大涨幅达558.1%,股价的连续大涨,在该公告披露后的10月22日戛然而止。 10月22日,华建集团的股价直接开于一字跌停价36.84元,这一跌直接
S
华建集团
0
0
0
0.02
大A逆风哥
疯狂打赏的机构
2025-10-25 23:03:15
光模块半年里13次减持,股价从17涨到495,股东不看好股民看好?
这家光模块公司今年五月时股价66元,现在已经涨到495,五个月时间上涨650%,当时股价66的时候,就有股东开始减持了,因为它是从17涨上来的,涨幅了288%,翻了两倍多,所以有股东觉得股价已经不错了,于是发起了减持。 然而减持并未阻止股价继续上涨,该股因为概念和公司业务正是市场的主线行情,所以股票从17涨到了66,然后涨到100,稍着停顿后又继续上行,这轮涨到400后才回调了一下,而此时股东减持更加频繁。 在股价80、120、180、240、300、350、380、400等位置发起过10次减持
S
长城军工
0
0
0
0.03
大A逆风哥
疯狂打赏的机构
2025-10-25 23:01:01
突发!23家公司3季报营收下滑超20%,净利润下滑超1倍,千万别踩雷
随着三季报披露进入高峰期,不少公司的业绩爆了雷。在这已经公布三季报业绩的1121家公司中,净利润同比下降的公司有458家,其中同比下降幅度超86家。但是,这并意味着这些公司的业绩都爆雷了。 特别是那些刚刚上市的科创板公司,盈利能力本就比较弱,对于业绩考察的重点,往往在营收而不是在净利润上。只有那些营收同比出现了较大幅度下滑,同时净利润也同比大幅下降的公司,才更加值得警惕! 而经复盘发现,三季报营收同比下滑20%以上,净利润同比下滑超1倍的公司,共有23家。具体都是哪些公司,我们来盘点一下。 先看
S
银河电子
0
0
0
0.03
大A逆风哥
疯狂打赏的机构
2025-10-25 22:58:42
无语!满仓新股买在天花板 硬扛3天亏10万割肉 再买新股又被套亏5千
感觉有些人炒股就是奔着赔钱去的,刚从一个坑里摔个大跟头脸青鼻肿的出来,转头又主动跳入另一个坑里继续亏钱,短短几天时间,37.5万元的本金就赔到只剩下25.5万元,亏损幅度达32%左右,近1/3的资金就此打了水漂,用无脑来形容他一点也不为过吧。 也真的为这位浙江老乡感到不值和汗颜,整整12万人民币做啥不好,就这样不带一声响的没了,普通打工人得拧多少个螺丝才能赚回来,不知道这2记教训买下来会让他和大家有什么感触,这里就分享给大家以作警示。 也许是之前亏得多了吧,10月22日,满仓“抄底”处于调整趋势
S
超颖电子
0
0
0
0.03
大A逆风哥
疯狂打赏的机构
2025-10-25 22:56:54
解禁潮来啦!下周41家解除限售,7家解禁超50%
朋友们注意了!下周大A将迎来一波解禁小高峰。 我整理了下,总共有41只股票要解除限售,能上市流通了。按照最新的股价算,这些解禁股加起来市值接近490个亿,数目也是不小了。 另外,下周一是解禁压力最大的一天。光这一天就有18家公司的股票集中解禁,解禁市值达到284亿元,占了整个星期的一多半。也就是说,下周一可能会因为抛压而有些波动,大家得有个心理准备。 仅仅是个人对市场的的记录,不构成任何投资建议哦! 首先是厦门银行。它有13.49亿股限售股在10月27日这天可以上市流通了,这部分股票市值足足有9
S
寒武纪
0
0
0
0.03
大A逆风哥
疯狂打赏的机构
2025-10-25 22:55:16
2分钟!这股从-10%直奔涨停,盘面太精彩
三大指数收红,2871家上涨,2163家下跌,成交额小幅回升,全天成交19742亿,市场情绪也是回升不少。 个股表现不一,这家竞价高开,随后一路走低。今天开盘一分钟,股价就闪崩跌停,不少持仓股民估计也是心头一紧。 没想到还没回过神来,奇迹却在两分钟内发生了。9点34分,股价从跌停板5.57元快速拉高,短短两分钟触及涨停板6.81元,日内涨幅达到了20%,上演了地天板。截至收盘,买一位置封单仍达63万手,股价收涨10.02%,近期已经3连板。 估计是公司业务和当下热门的托育概念和预期形成共振,盘面
S
上纬新材
0
0
0
0.03
大A逆风哥
疯狂打赏的机构
2025-10-25 22:54:03
周末突发!三季报营收、净利润增速均超1倍的公司,仅有这13家!
最近在看三季报时,经常会遇到一些净利润高速增长的公司,动辄净利润同比增长几十上百倍,但再看营收时,不是微幅增长,就是同比下降。这样的公司,盈利质量就不算高,毕竟营收是利润之母,单纯的看净利润,很容易遇到那种靠财务调节或者非经常性损益来增厚业绩的假成长公司。 目前,随着三季报进入密集披露期,沪深两市已有1093家公司完成了三季报的披露工作。其中有653家公司净利润实现了增长,440家公司净利润出现了下滑。而在这653家净利润取得增长的公司当中,其中营收增长超过1倍,并且净利润增速也超过1倍的,仅有
S
北方导航
0
0
0
0.03
大A逆风哥
疯狂打赏的机构
2025-10-25 22:52:34
突发!昨夜9家公司发减持公告,5家拟减超2%,含锂电、半导体龙头
受十五五规划利好消息影响,A股周五放量大涨,三大指数均已红盘收官。其中,沪指涨0.71%,再创本轮反弹新高;创业板指大涨3.19%,深成指涨2.02%。沪深两市成交了1.97万亿,虽较周四放大了3300亿,但仍创出了连续第7个交易日低于2万亿的记录。 昨夜,美股三大指数也集体收涨,其中纳指涨1.15%,道指涨1.01%,标普500指数涨0.79%,均再创历史新高。欧洲股市也不遑多让,也是涨声一片,其中英国股市连续两个交易日创历史新高! 由此看来,A股下周开盘,也是稳了。 回到增减持方面来看,行情
S
尚太科技
0
0
0
0.03
大A逆风哥
疯狂打赏的机构
2025-10-25 22:46:30
大利好!4家半导体公司三季报业绩大增,增长超200%,最高达598%
今年以来,A股指数的上涨离不开科技板块的上涨,可以说这一轮牛市就是科技牛。其它板块例如消费、白酒、农业等基本上都没有怎么涨。之所以会出现科技牛,这与外部的环境有很大的关系,美国要制裁我们,我们不得不科技自立。前段时间英伟达CEO黄仁勋亲口承认,英伟达在我们这里的业务已经变为0了,国产替代的提速,也让很多科技公司业绩大涨,三季报的业绩就是证明。以半导体公司为例,在发布了三季报的半导体公司中,多家公司业绩增长,其中有4家公司业绩增长超200%,下面我们就来详细了解下。 1、臻镭科技,三季报利润1.0
S
芯朋微
0
0
0
0.03
编辑交易计划
上一页
1
12
13
14
15
16
73
下一页
前往
页
1
关注
68
粉丝
172.39
工分
社区规则
服务协议
隐私政策
沪ICP备20009443号
© 2020 上海韭研信息科技有限公司
关于韭研公社
问题反馈
有问题请联系
@韭菜团子
公社愿景:韭研公社,原韭菜公社,投资干货最多的共享社群,汇聚全网最深度的基本面研究,消弭个人滞后机构的逻辑鸿沟。
风险提示:韭研公社里任何网友的发言,都有其特定立场,均不构成投资建议,请投资者独立审慎决策。
2
3
4
5
6
7
8
9
10
11
12
13
14
15
16
17
18
19
20
21
22
23
24
25
26
27
28
29
30
31
32
33
34
35
36
37
38
39
40
41
42
43
44
45
46
47
48
49
50
51
52
53
54
55
56
57
58
59
60
61
62
63
64
65
66
67
68
69
70
71
72
73
74
75