异动
关注
社群
交易计划
搜公告
产业库
时间轴
通知
全部已读
暂无数据
私信
暂无数据
登录注册
我的主页
退出
大A逆风哥
这个人很懒,什么都没有留下
个人资料
大A逆风哥
疯狂打赏的机构
2025-10-07 17:26:16
连跌10年从19.84元跌到0.97元,7万股东每天以泪洗面
现在虽然是大牛市,但很多股票依然跌得很惨,可能再也涨不回去了。今天复盘发现一只股票连续下跌了10年,股价从最高19.84元,跌到了最低0.97元,今年大盘一路大涨,指数上涨到了快3900点,它依然趴着不动。 这只股票就是盈新发展,公司原名叫新华联,最早叫圣方科技,发行价5.18元,于1996年10月29日上市,所属行业为房地产开发-住宅开发,主营业务为文旅景区开发运营、酒店管理、旅行社、房地产开发、建筑施工、物业服务、规划设计等, 业绩上,公司在2020年至2022年连续三年大亏,净利润分别亏损
S
盈新发展
0
0
0
0.01
大A逆风哥
疯狂打赏的机构
2025-10-06 20:31:07
10月拟大幅减持的公司,其中1家涨280倍的公司折价30%转让股份!
10月拟大幅减持的公司中,科技股占比较多,因为近一年涨幅最多的就是这类公司的股票,翻倍上涨有的十倍以上,都这个份上了,如果不减,股价一旦回落,想再创新高或超前高可能性非常小。 所以此时能减持的公司都愿意减,股价在高位即使减持比例不大,但减持金额也不小,近来减持上亿的公司逐步增加,之前减持上千万金额都觉得比不少了,现在减持几亿也习以为常。 新易盛这家光模块企业,公司上市9年,股价从1.45涨到近期高点401.10,区间涨幅28643%,九年上涨280倍多,上市时公司业绩年利润1.05亿,现在年利润
S
东方财富
0
0
0
0.02
大A逆风哥
疯狂打赏的机构
2025-10-06 20:27:36
37亿算力大单飞了,是从来没有过还是画饼充饥?22万股东由喜到悲
说没就没了,36.9亿元合同凭空蒸发,这家建筑租赁公司突发公告,解除与某公司的算力服务合同,给出的原因市场环境和供需情况出现变化,未收到采购订单。 AI算力、芯片半导体、人工智能以及机器人概念等是近年持续不断的热点,哪家公司与之有关股价可能被助推,有的大涨有的翻倍,这家公司因为算力订单对股价也无例外的起到了不小影响。 半年前的3月,这笔订单曾被视为该公司的重要利好,股票也从5元涨到13.26,两个月时间涨了165%,翻一倍多,一家建筑租赁公司如果不是因为这笔订单,股价不会如此涨幅。 这笔订单也意
S
海南华铁
0
0
0
0.02
大A逆风哥
疯狂打赏的机构
2025-10-06 20:23:52
满仓股票被ST,硬扛5天后含泪亏损3.5万割肉,第6天,他却涨停了
满仓被套的股票被ST,你说这心情该有多糟糕,但总是会有人一不小心就踩到雷,挨几个跌停,等到能出来之后又不舍得第一时间割肉止损,犹犹豫豫观望中,损失反倒越来越多,终于等到实在熬不下去割肉跑路,次日他却涨停了…… 这可能就是你不割肉我不涨吧,想必不少股民朋友们都曾经经历过,最近有位陕西股民就碰到这样的窝心事,其满仓被套的绝味食品因财务造假被实施其他风险警示。 绝味食品,早在2024年8月15日公司就因涉嫌信披违规被立案调查,也许一年多时间的调查经过早就令许多股民淡忘了该股还有一个隐藏的大雷存在其中。
S
豪威集团
0
0
0
0.02
大A逆风哥
疯狂打赏的机构
2025-10-06 20:18:52
中药跌穿底线,片仔癀竟回到2600点!昔日避风港为何被抛弃?
今年市场有个奇怪的现象:当大家还在争论白酒跌得够不够惨时,有个板块却悄无声息地跌入了更深的深渊——中药。 看看这些熟悉的名字:云南白药、东阿阿胶、同仁堂、华润三九、片仔癀、白云山。它们曾是A股市场的“常青树”,是老一辈投资者眼中的“放心资产”。如今走势却令人唏嘘——片仔癀和东阿阿胶的股价已经回到2600点时的水平,华润三九更是跌穿了2400点的支撑位。 白酒尚且有过反弹,中药却一路阴跌。对比同样调整的白酒板块,中药的处境实际上更为艰难。 白酒在前几年经历过疯狂上涨,茅台一度成为A股“股王”,即便
S
山子高科
0
0
0
0.02
大A逆风哥
疯狂打赏的机构
2025-10-06 20:14:42
疯了吧?这家核电焊材10年跌超80%,社保、巴克莱却持仓
在近期热闹的可控核聚变板块中,这家公司的股价,真是出人意料。从十年前的26块高点,一路阴跌到现在的5块钱左右,跌幅超过了80%,即便今年核电板块表现比较活跃,前段时间也是继续跌跌不休。 不过有意思的是,社保基金一一八组合持仓近1099.50万股,而国际投行巴克莱银行也新进了242.38万股,股价却一路下跌,确实让人有点琢磨不透了。 这些机构资金可能和整个核电行业的大环境有关。这两年,核电产业确实迎来了一个加速期,比方说前沿领域,如紧凑型聚变实验装置开始进入了新的实验阶段,资本市场上核聚变公司融资
S
长城军工
0
0
0
0.02
大A逆风哥
疯狂打赏的机构
2025-10-06 20:09:47
金属铅:豫光金铅、驰宏锌锗、中金岭南、盛达资源,谁的潜力大?
金属铅,质地柔软,延展性能佳,熔点仅327.4℃,常温下能抵御多数酸碱腐蚀,具备吸收放射性射线的特殊性能,不过铅及其化合物均有毒性,长期累积会损害神经系统与骨骼。 铅的用途高度集中且刚需性非常强,超77%的消费量用于铅酸蓄电池制造,适配电动自行车、汽车启动电源及储能系统等场景。其余则用于核工业防辐射材料、印刷合金、化工颜料及建筑防腐衬里等领域。 我们国家铅矿储量约2487.5万吨,位居世界第二,仅次于澳大利亚,占全球总储量的12.5%。但矿石以贫矿为主,平均品位仅1.39%,且多为铅锌伴生矿,开
S
寒武纪
0
0
0
0.02
大A逆风哥
疯狂打赏的机构
2025-10-05 19:33:32
净利暴涨83倍,股价却回到起点!中国铝业被抛弃了吗?
“这家公司简直是个谜。”一位持有中国铝业十几年的老股民在论坛上感慨。他眼看着公司净利润从2015年的1.486亿元猛增至2024年的124亿元,增长了83倍,可股价却还在8元左右徘徊,连2007年上市时6.6元的发行价都没跑出多远。 更让人困惑的是,今年以来有色金属板块涨势如虹,铜、锡等金属价格屡创新高,偏偏铝业股表现平平。中国铝业作为行业龙头,甚至没能超过去年10月的高点,大幅跑输大盘。 翻开中国铝业的财报,业绩增长的故事相当漂亮。从2015年勉强盈利1.486亿元,到2024年净利润高达12
S
中国铝业
0
0
0
0.02
大A逆风哥
疯狂打赏的机构
2025-10-05 19:30:37
AI眼镜:联创电子、科大讯飞、佳禾智能、歌尔股份,谁的潜力大?
首次启用由本土企业杭州灵伴科技自主研发的AI智能眼镜助力执勤,重点投用在了西湖景区,包括被网友称为“兔子警官”的李语蔚在内的民警均佩戴该装备上岗。 这款眼镜搭载4K高清摄像头,可在5至7米距离内瞬间识别车牌,并与后台“西湖通”预约数据实现毫秒级比对,将“预约车辆/未预约”的结果以第一视角实时呈现在民警眼前,把原本需十几秒的人工核验流程缩短至2-3秒。 此举意味着 AI 眼镜已从消费电子概念或特定领域的小众工具,正式突破至政务与公共服务的核心实战场景,同时也标志着AI眼镜技术成熟度与实用价值,均获
S
长江电力
0
0
0
0.02
大A逆风哥
疯狂打赏的机构
2025-10-05 18:10:01
12天大跌87%,即将摘牌,有人硬扛半年已亏46万,停牌前还在大举补仓
金九已去银十来临,在过去的一个月里,究竟是哪只股票跌得最狠呢?那当然是进入退市整理期的紫天退(紫天科技)了。 因公司财务报告存在虚假记载,紫天科技于今年2月14日收到责令整改通知书,要求公司在30日内对相关年度报告进行更正并经过审计,但公司拒不执行整改措施,紫天科技的股票去一个月期限届满后的3月17日起被停牌整改,停牌2个月后其依然未按要求完成整改,公司股票于5月20日起被实施退市风险警示。 好巧不巧的是有位河南不知道是出于什么目的和逻辑在2月14日开始建仓这只有暴雷可能的股票,当天该股的收盘价
S
寒武纪
0
0
0
0.02
大A逆风哥
疯狂打赏的机构
2025-10-04 21:02:53
三峡能源从8个涨停到“僵尸股”,谁买到这四年都受不了
还记得2021年夏天那场资本狂欢吗?三峡能源以“碳中和先锋”的姿态登陆A股,头顶新能源光环,脚踏绿色金融风口,上市9天狂拉8个涨停,从发行价2.65元一路飙升至8.51元,成为万众瞩目的“人气王”。那时候,谁手中握有三峡能源的股票,简直就是人生赢家。 当时市场沸腾了。专家们不遗余力地鼓吹这是“第二个长江电力”,财经大V们信誓旦旦地预测其“万亿市值可期”。一句“错过了长江电力,千万不能错过三峡能源”的口号,让多少股民热血沸腾,甚至不惜押上全部家当,只为搭上这趟看似开往财富自由的列车。 四年过去了,
S
三峡能源
0
0
0
0.02
大A逆风哥
疯狂打赏的机构
2025-10-04 20:59:22
15元卖飞23元追涨,这就是许多散户的经常操作
看到一位网友讲述了自己朋友的投资经历:去年11月高位买入盛和资源,被套七个月,今年7月股价涨到15元时刚刚解套就急忙卖出,本以为卖在了高点,没想到随后该股开启一轮强势上涨。更让人意外的是,本月初他竟以23.5元的高价重新买回,如今股票横盘近一个月,他又开始焦虑了。 这个故事在股市中并不陌生——它几乎每天都在不同投资者身上重复上演。表面上看,这位朋友的操作似乎只是运气不佳,但细细分析,他的每个决策环节都充满了典型的投资误区。 被套七个月,为何一解套就卖出? 这是许多散户的共同心理——被套期间可以“
S
盛和资源
0
0
0
0.02
大A逆风哥
疯狂打赏的机构
2025-10-04 20:56:08
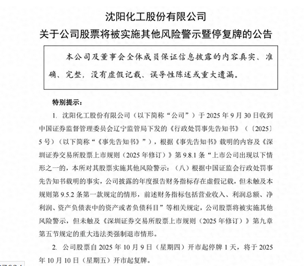
高盛、巴克莱也踩雷!4年虚增利润近6亿,这家老牌大企业节后ST
这个假期,对于沈阳化工的4.75万名股东来说,可能过得并不轻松。公司公告称,股票将在10月9日停牌一天,10月10日起变更为“ST沈化”。也就是说公司将被实施其他风险警示,日常交易将受到限制。 这份公告估计让不少投资者措手不及,毕竟流动性可能大幅降低,想止损或调仓都会比较难了,心中难免忐忑。 而且这次炸雷,出人意料的是,两大国际投行,高盛和巴克莱银行,也位列前十大流通股东。也就是说,1.86万股东和外资机构都躺枪了。这些专业投资机构也未能避开,可见财务造假的确防不胜防,毕竟机构通常设有严格的风控
S
ST沈化
0
0
0
0.02
大A逆风哥
疯狂打赏的机构
2025-10-04 20:50:09
寒武纪天价定增:狂欢下的豪赌,谁在狂欢谁接盘?
A股市场再次上演令人瞠目结舌的一幕。寒武纪以每股1195.02元的价格定向增发333.49万股,募资39.85亿元,这一价格打破了A股定增史上的所有记录,堪称“天价定增”。更令人惊讶的是,如此高价不仅没有吓退投资者,反而引来了13家机构基金的争相抢购,仿佛这不是一场投资,而是一场生怕错过的盛宴。 天价定增背后的市场悖论 在资本市场中,我们通常认为低价买入、高价卖出是基本逻辑。但寒武纪的这次定增却完全颠覆了这一常识。一家已经上涨数十倍的公司,为何还能以如此高的价格吸引机构大举入场?这背后究竟有着怎
S
寒武纪
0
0
0
0.02
大A逆风哥
疯狂打赏的机构
2025-10-04 20:45:44
量子科技:国盾量子、福晶科技、神州信息、亨通光电,谁的潜力大
美股量子科技板块,已经连涨了4天,最近两天的涨幅更是接近了10%,再创板块指数历史新高!表现之所以如此强势,原因主要有三个: 一是,日本团队9 月开发的量子 LDPC 纠错码将数十万比特帧错误率压缩到了 10⁻⁴量级,解决了商用化核心瓶颈; 二是,微软同期交付全球首台拓扑量子设备,结合 4D 纠错码将物理比特错误率降低 1000 倍; 三是,Rigetti 在 9 月 30 日获得 570 万美元量子计算系统订单,验证量子科技的商业化能力。 此外,英美《科技繁荣协议》的签署,也推动了量子与 AI
S
神州数码
0
0
0
0.02
编辑交易计划
上一页
1
22
23
24
25
26
73
下一页
前往
页
大A逆风哥
疯狂打赏的机构
2025-10-07 17:26:16
连跌10年从19.84元跌到0.97元,7万股东每天以泪洗面
现在虽然是大牛市,但很多股票依然跌得很惨,可能再也涨不回去了。今天复盘发现一只股票连续下跌了10年,股价从最高19.84元,跌到了最低0.97元,今年大盘一路大涨,指数上涨到了快3900点,它依然趴着不动。 这只股票就是盈新发展,公司原名叫新华联,最早叫圣方科技,发行价5.18元,于1996年10月29日上市,所属行业为房地产开发-住宅开发,主营业务为文旅景区开发运营、酒店管理、旅行社、房地产开发、建筑施工、物业服务、规划设计等, 业绩上,公司在2020年至2022年连续三年大亏,净利润分别亏损
S
盈新发展
0
0
0
0.01
大A逆风哥
疯狂打赏的机构
2025-10-06 20:31:07
10月拟大幅减持的公司,其中1家涨280倍的公司折价30%转让股份!
10月拟大幅减持的公司中,科技股占比较多,因为近一年涨幅最多的就是这类公司的股票,翻倍上涨有的十倍以上,都这个份上了,如果不减,股价一旦回落,想再创新高或超前高可能性非常小。 所以此时能减持的公司都愿意减,股价在高位即使减持比例不大,但减持金额也不小,近来减持上亿的公司逐步增加,之前减持上千万金额都觉得比不少了,现在减持几亿也习以为常。 新易盛这家光模块企业,公司上市9年,股价从1.45涨到近期高点401.10,区间涨幅28643%,九年上涨280倍多,上市时公司业绩年利润1.05亿,现在年利润
S
东方财富
0
0
0
0.02
大A逆风哥
疯狂打赏的机构
2025-10-06 20:27:36
37亿算力大单飞了,是从来没有过还是画饼充饥?22万股东由喜到悲
说没就没了,36.9亿元合同凭空蒸发,这家建筑租赁公司突发公告,解除与某公司的算力服务合同,给出的原因市场环境和供需情况出现变化,未收到采购订单。 AI算力、芯片半导体、人工智能以及机器人概念等是近年持续不断的热点,哪家公司与之有关股价可能被助推,有的大涨有的翻倍,这家公司因为算力订单对股价也无例外的起到了不小影响。 半年前的3月,这笔订单曾被视为该公司的重要利好,股票也从5元涨到13.26,两个月时间涨了165%,翻一倍多,一家建筑租赁公司如果不是因为这笔订单,股价不会如此涨幅。 这笔订单也意
S
海南华铁
0
0
0
0.02
大A逆风哥
疯狂打赏的机构
2025-10-06 20:23:52
满仓股票被ST,硬扛5天后含泪亏损3.5万割肉,第6天,他却涨停了
满仓被套的股票被ST,你说这心情该有多糟糕,但总是会有人一不小心就踩到雷,挨几个跌停,等到能出来之后又不舍得第一时间割肉止损,犹犹豫豫观望中,损失反倒越来越多,终于等到实在熬不下去割肉跑路,次日他却涨停了…… 这可能就是你不割肉我不涨吧,想必不少股民朋友们都曾经经历过,最近有位陕西股民就碰到这样的窝心事,其满仓被套的绝味食品因财务造假被实施其他风险警示。 绝味食品,早在2024年8月15日公司就因涉嫌信披违规被立案调查,也许一年多时间的调查经过早就令许多股民淡忘了该股还有一个隐藏的大雷存在其中。
S
豪威集团
0
0
0
0.02
大A逆风哥
疯狂打赏的机构
2025-10-06 20:18:52
中药跌穿底线,片仔癀竟回到2600点!昔日避风港为何被抛弃?
今年市场有个奇怪的现象:当大家还在争论白酒跌得够不够惨时,有个板块却悄无声息地跌入了更深的深渊——中药。 看看这些熟悉的名字:云南白药、东阿阿胶、同仁堂、华润三九、片仔癀、白云山。它们曾是A股市场的“常青树”,是老一辈投资者眼中的“放心资产”。如今走势却令人唏嘘——片仔癀和东阿阿胶的股价已经回到2600点时的水平,华润三九更是跌穿了2400点的支撑位。 白酒尚且有过反弹,中药却一路阴跌。对比同样调整的白酒板块,中药的处境实际上更为艰难。 白酒在前几年经历过疯狂上涨,茅台一度成为A股“股王”,即便
S
山子高科
0
0
0
0.02
大A逆风哥
疯狂打赏的机构
2025-10-06 20:14:42
疯了吧?这家核电焊材10年跌超80%,社保、巴克莱却持仓
在近期热闹的可控核聚变板块中,这家公司的股价,真是出人意料。从十年前的26块高点,一路阴跌到现在的5块钱左右,跌幅超过了80%,即便今年核电板块表现比较活跃,前段时间也是继续跌跌不休。 不过有意思的是,社保基金一一八组合持仓近1099.50万股,而国际投行巴克莱银行也新进了242.38万股,股价却一路下跌,确实让人有点琢磨不透了。 这些机构资金可能和整个核电行业的大环境有关。这两年,核电产业确实迎来了一个加速期,比方说前沿领域,如紧凑型聚变实验装置开始进入了新的实验阶段,资本市场上核聚变公司融资
S
长城军工
0
0
0
0.02
大A逆风哥
疯狂打赏的机构
2025-10-06 20:09:47
金属铅:豫光金铅、驰宏锌锗、中金岭南、盛达资源,谁的潜力大?
金属铅,质地柔软,延展性能佳,熔点仅327.4℃,常温下能抵御多数酸碱腐蚀,具备吸收放射性射线的特殊性能,不过铅及其化合物均有毒性,长期累积会损害神经系统与骨骼。 铅的用途高度集中且刚需性非常强,超77%的消费量用于铅酸蓄电池制造,适配电动自行车、汽车启动电源及储能系统等场景。其余则用于核工业防辐射材料、印刷合金、化工颜料及建筑防腐衬里等领域。 我们国家铅矿储量约2487.5万吨,位居世界第二,仅次于澳大利亚,占全球总储量的12.5%。但矿石以贫矿为主,平均品位仅1.39%,且多为铅锌伴生矿,开
S
寒武纪
0
0
0
0.02
大A逆风哥
疯狂打赏的机构
2025-10-05 19:33:32
净利暴涨83倍,股价却回到起点!中国铝业被抛弃了吗?
“这家公司简直是个谜。”一位持有中国铝业十几年的老股民在论坛上感慨。他眼看着公司净利润从2015年的1.486亿元猛增至2024年的124亿元,增长了83倍,可股价却还在8元左右徘徊,连2007年上市时6.6元的发行价都没跑出多远。 更让人困惑的是,今年以来有色金属板块涨势如虹,铜、锡等金属价格屡创新高,偏偏铝业股表现平平。中国铝业作为行业龙头,甚至没能超过去年10月的高点,大幅跑输大盘。 翻开中国铝业的财报,业绩增长的故事相当漂亮。从2015年勉强盈利1.486亿元,到2024年净利润高达12
S
中国铝业
0
0
0
0.02
大A逆风哥
疯狂打赏的机构
2025-10-05 19:30:37
AI眼镜:联创电子、科大讯飞、佳禾智能、歌尔股份,谁的潜力大?
首次启用由本土企业杭州灵伴科技自主研发的AI智能眼镜助力执勤,重点投用在了西湖景区,包括被网友称为“兔子警官”的李语蔚在内的民警均佩戴该装备上岗。 这款眼镜搭载4K高清摄像头,可在5至7米距离内瞬间识别车牌,并与后台“西湖通”预约数据实现毫秒级比对,将“预约车辆/未预约”的结果以第一视角实时呈现在民警眼前,把原本需十几秒的人工核验流程缩短至2-3秒。 此举意味着 AI 眼镜已从消费电子概念或特定领域的小众工具,正式突破至政务与公共服务的核心实战场景,同时也标志着AI眼镜技术成熟度与实用价值,均获
S
长江电力
0
0
0
0.02
大A逆风哥
疯狂打赏的机构
2025-10-05 18:10:01
12天大跌87%,即将摘牌,有人硬扛半年已亏46万,停牌前还在大举补仓
金九已去银十来临,在过去的一个月里,究竟是哪只股票跌得最狠呢?那当然是进入退市整理期的紫天退(紫天科技)了。 因公司财务报告存在虚假记载,紫天科技于今年2月14日收到责令整改通知书,要求公司在30日内对相关年度报告进行更正并经过审计,但公司拒不执行整改措施,紫天科技的股票去一个月期限届满后的3月17日起被停牌整改,停牌2个月后其依然未按要求完成整改,公司股票于5月20日起被实施退市风险警示。 好巧不巧的是有位河南不知道是出于什么目的和逻辑在2月14日开始建仓这只有暴雷可能的股票,当天该股的收盘价
S
寒武纪
0
0
0
0.02
大A逆风哥
疯狂打赏的机构
2025-10-04 21:02:53
三峡能源从8个涨停到“僵尸股”,谁买到这四年都受不了
还记得2021年夏天那场资本狂欢吗?三峡能源以“碳中和先锋”的姿态登陆A股,头顶新能源光环,脚踏绿色金融风口,上市9天狂拉8个涨停,从发行价2.65元一路飙升至8.51元,成为万众瞩目的“人气王”。那时候,谁手中握有三峡能源的股票,简直就是人生赢家。 当时市场沸腾了。专家们不遗余力地鼓吹这是“第二个长江电力”,财经大V们信誓旦旦地预测其“万亿市值可期”。一句“错过了长江电力,千万不能错过三峡能源”的口号,让多少股民热血沸腾,甚至不惜押上全部家当,只为搭上这趟看似开往财富自由的列车。 四年过去了,
S
三峡能源
0
0
0
0.02
大A逆风哥
疯狂打赏的机构
2025-10-04 20:59:22
15元卖飞23元追涨,这就是许多散户的经常操作
看到一位网友讲述了自己朋友的投资经历:去年11月高位买入盛和资源,被套七个月,今年7月股价涨到15元时刚刚解套就急忙卖出,本以为卖在了高点,没想到随后该股开启一轮强势上涨。更让人意外的是,本月初他竟以23.5元的高价重新买回,如今股票横盘近一个月,他又开始焦虑了。 这个故事在股市中并不陌生——它几乎每天都在不同投资者身上重复上演。表面上看,这位朋友的操作似乎只是运气不佳,但细细分析,他的每个决策环节都充满了典型的投资误区。 被套七个月,为何一解套就卖出? 这是许多散户的共同心理——被套期间可以“
S
盛和资源
0
0
0
0.02
大A逆风哥
疯狂打赏的机构
2025-10-04 20:56:08
高盛、巴克莱也踩雷!4年虚增利润近6亿,这家老牌大企业节后ST
这个假期,对于沈阳化工的4.75万名股东来说,可能过得并不轻松。公司公告称,股票将在10月9日停牌一天,10月10日起变更为“ST沈化”。也就是说公司将被实施其他风险警示,日常交易将受到限制。 这份公告估计让不少投资者措手不及,毕竟流动性可能大幅降低,想止损或调仓都会比较难了,心中难免忐忑。 而且这次炸雷,出人意料的是,两大国际投行,高盛和巴克莱银行,也位列前十大流通股东。也就是说,1.86万股东和外资机构都躺枪了。这些专业投资机构也未能避开,可见财务造假的确防不胜防,毕竟机构通常设有严格的风控
S
ST沈化
0
0
0
0.02
大A逆风哥
疯狂打赏的机构
2025-10-04 20:50:09
寒武纪天价定增:狂欢下的豪赌,谁在狂欢谁接盘?
A股市场再次上演令人瞠目结舌的一幕。寒武纪以每股1195.02元的价格定向增发333.49万股,募资39.85亿元,这一价格打破了A股定增史上的所有记录,堪称“天价定增”。更令人惊讶的是,如此高价不仅没有吓退投资者,反而引来了13家机构基金的争相抢购,仿佛这不是一场投资,而是一场生怕错过的盛宴。 天价定增背后的市场悖论 在资本市场中,我们通常认为低价买入、高价卖出是基本逻辑。但寒武纪的这次定增却完全颠覆了这一常识。一家已经上涨数十倍的公司,为何还能以如此高的价格吸引机构大举入场?这背后究竟有着怎
S
寒武纪
0
0
0
0.02
大A逆风哥
疯狂打赏的机构
2025-10-04 20:45:44
量子科技:国盾量子、福晶科技、神州信息、亨通光电,谁的潜力大
美股量子科技板块,已经连涨了4天,最近两天的涨幅更是接近了10%,再创板块指数历史新高!表现之所以如此强势,原因主要有三个: 一是,日本团队9 月开发的量子 LDPC 纠错码将数十万比特帧错误率压缩到了 10⁻⁴量级,解决了商用化核心瓶颈; 二是,微软同期交付全球首台拓扑量子设备,结合 4D 纠错码将物理比特错误率降低 1000 倍; 三是,Rigetti 在 9 月 30 日获得 570 万美元量子计算系统订单,验证量子科技的商业化能力。 此外,英美《科技繁荣协议》的签署,也推动了量子与 AI
S
神州数码
0
0
0
0.02
编辑交易计划
上一页
1
22
23
24
25
26
73
下一页
前往
页
大A逆风哥
疯狂打赏的机构
2025-10-07 17:26:16
连跌10年从19.84元跌到0.97元,7万股东每天以泪洗面
现在虽然是大牛市,但很多股票依然跌得很惨,可能再也涨不回去了。今天复盘发现一只股票连续下跌了10年,股价从最高19.84元,跌到了最低0.97元,今年大盘一路大涨,指数上涨到了快3900点,它依然趴着不动。 这只股票就是盈新发展,公司原名叫新华联,最早叫圣方科技,发行价5.18元,于1996年10月29日上市,所属行业为房地产开发-住宅开发,主营业务为文旅景区开发运营、酒店管理、旅行社、房地产开发、建筑施工、物业服务、规划设计等, 业绩上,公司在2020年至2022年连续三年大亏,净利润分别亏损
S
盈新发展
0
0
0
0.01
大A逆风哥
疯狂打赏的机构
2025-10-06 20:31:07
10月拟大幅减持的公司,其中1家涨280倍的公司折价30%转让股份!
10月拟大幅减持的公司中,科技股占比较多,因为近一年涨幅最多的就是这类公司的股票,翻倍上涨有的十倍以上,都这个份上了,如果不减,股价一旦回落,想再创新高或超前高可能性非常小。 所以此时能减持的公司都愿意减,股价在高位即使减持比例不大,但减持金额也不小,近来减持上亿的公司逐步增加,之前减持上千万金额都觉得比不少了,现在减持几亿也习以为常。 新易盛这家光模块企业,公司上市9年,股价从1.45涨到近期高点401.10,区间涨幅28643%,九年上涨280倍多,上市时公司业绩年利润1.05亿,现在年利润
S
东方财富
0
0
0
0.02
大A逆风哥
疯狂打赏的机构
2025-10-06 20:27:36
37亿算力大单飞了,是从来没有过还是画饼充饥?22万股东由喜到悲
说没就没了,36.9亿元合同凭空蒸发,这家建筑租赁公司突发公告,解除与某公司的算力服务合同,给出的原因市场环境和供需情况出现变化,未收到采购订单。 AI算力、芯片半导体、人工智能以及机器人概念等是近年持续不断的热点,哪家公司与之有关股价可能被助推,有的大涨有的翻倍,这家公司因为算力订单对股价也无例外的起到了不小影响。 半年前的3月,这笔订单曾被视为该公司的重要利好,股票也从5元涨到13.26,两个月时间涨了165%,翻一倍多,一家建筑租赁公司如果不是因为这笔订单,股价不会如此涨幅。 这笔订单也意
S
海南华铁
0
0
0
0.02
大A逆风哥
疯狂打赏的机构
2025-10-06 20:23:52
满仓股票被ST,硬扛5天后含泪亏损3.5万割肉,第6天,他却涨停了
满仓被套的股票被ST,你说这心情该有多糟糕,但总是会有人一不小心就踩到雷,挨几个跌停,等到能出来之后又不舍得第一时间割肉止损,犹犹豫豫观望中,损失反倒越来越多,终于等到实在熬不下去割肉跑路,次日他却涨停了…… 这可能就是你不割肉我不涨吧,想必不少股民朋友们都曾经经历过,最近有位陕西股民就碰到这样的窝心事,其满仓被套的绝味食品因财务造假被实施其他风险警示。 绝味食品,早在2024年8月15日公司就因涉嫌信披违规被立案调查,也许一年多时间的调查经过早就令许多股民淡忘了该股还有一个隐藏的大雷存在其中。
S
豪威集团
0
0
0
0.02
大A逆风哥
疯狂打赏的机构
2025-10-06 20:18:52
中药跌穿底线,片仔癀竟回到2600点!昔日避风港为何被抛弃?
今年市场有个奇怪的现象:当大家还在争论白酒跌得够不够惨时,有个板块却悄无声息地跌入了更深的深渊——中药。 看看这些熟悉的名字:云南白药、东阿阿胶、同仁堂、华润三九、片仔癀、白云山。它们曾是A股市场的“常青树”,是老一辈投资者眼中的“放心资产”。如今走势却令人唏嘘——片仔癀和东阿阿胶的股价已经回到2600点时的水平,华润三九更是跌穿了2400点的支撑位。 白酒尚且有过反弹,中药却一路阴跌。对比同样调整的白酒板块,中药的处境实际上更为艰难。 白酒在前几年经历过疯狂上涨,茅台一度成为A股“股王”,即便
S
山子高科
0
0
0
0.02
大A逆风哥
疯狂打赏的机构
2025-10-06 20:14:42
疯了吧?这家核电焊材10年跌超80%,社保、巴克莱却持仓
在近期热闹的可控核聚变板块中,这家公司的股价,真是出人意料。从十年前的26块高点,一路阴跌到现在的5块钱左右,跌幅超过了80%,即便今年核电板块表现比较活跃,前段时间也是继续跌跌不休。 不过有意思的是,社保基金一一八组合持仓近1099.50万股,而国际投行巴克莱银行也新进了242.38万股,股价却一路下跌,确实让人有点琢磨不透了。 这些机构资金可能和整个核电行业的大环境有关。这两年,核电产业确实迎来了一个加速期,比方说前沿领域,如紧凑型聚变实验装置开始进入了新的实验阶段,资本市场上核聚变公司融资
S
长城军工
0
0
0
0.02
大A逆风哥
疯狂打赏的机构
2025-10-06 20:09:47
金属铅:豫光金铅、驰宏锌锗、中金岭南、盛达资源,谁的潜力大?
金属铅,质地柔软,延展性能佳,熔点仅327.4℃,常温下能抵御多数酸碱腐蚀,具备吸收放射性射线的特殊性能,不过铅及其化合物均有毒性,长期累积会损害神经系统与骨骼。 铅的用途高度集中且刚需性非常强,超77%的消费量用于铅酸蓄电池制造,适配电动自行车、汽车启动电源及储能系统等场景。其余则用于核工业防辐射材料、印刷合金、化工颜料及建筑防腐衬里等领域。 我们国家铅矿储量约2487.5万吨,位居世界第二,仅次于澳大利亚,占全球总储量的12.5%。但矿石以贫矿为主,平均品位仅1.39%,且多为铅锌伴生矿,开
S
寒武纪
0
0
0
0.02
大A逆风哥
疯狂打赏的机构
2025-10-05 19:33:32
净利暴涨83倍,股价却回到起点!中国铝业被抛弃了吗?
“这家公司简直是个谜。”一位持有中国铝业十几年的老股民在论坛上感慨。他眼看着公司净利润从2015年的1.486亿元猛增至2024年的124亿元,增长了83倍,可股价却还在8元左右徘徊,连2007年上市时6.6元的发行价都没跑出多远。 更让人困惑的是,今年以来有色金属板块涨势如虹,铜、锡等金属价格屡创新高,偏偏铝业股表现平平。中国铝业作为行业龙头,甚至没能超过去年10月的高点,大幅跑输大盘。 翻开中国铝业的财报,业绩增长的故事相当漂亮。从2015年勉强盈利1.486亿元,到2024年净利润高达12
S
中国铝业
0
0
0
0.02
大A逆风哥
疯狂打赏的机构
2025-10-05 19:30:37
AI眼镜:联创电子、科大讯飞、佳禾智能、歌尔股份,谁的潜力大?
首次启用由本土企业杭州灵伴科技自主研发的AI智能眼镜助力执勤,重点投用在了西湖景区,包括被网友称为“兔子警官”的李语蔚在内的民警均佩戴该装备上岗。 这款眼镜搭载4K高清摄像头,可在5至7米距离内瞬间识别车牌,并与后台“西湖通”预约数据实现毫秒级比对,将“预约车辆/未预约”的结果以第一视角实时呈现在民警眼前,把原本需十几秒的人工核验流程缩短至2-3秒。 此举意味着 AI 眼镜已从消费电子概念或特定领域的小众工具,正式突破至政务与公共服务的核心实战场景,同时也标志着AI眼镜技术成熟度与实用价值,均获
S
长江电力
0
0
0
0.02
大A逆风哥
疯狂打赏的机构
2025-10-05 18:10:01
12天大跌87%,即将摘牌,有人硬扛半年已亏46万,停牌前还在大举补仓
金九已去银十来临,在过去的一个月里,究竟是哪只股票跌得最狠呢?那当然是进入退市整理期的紫天退(紫天科技)了。 因公司财务报告存在虚假记载,紫天科技于今年2月14日收到责令整改通知书,要求公司在30日内对相关年度报告进行更正并经过审计,但公司拒不执行整改措施,紫天科技的股票去一个月期限届满后的3月17日起被停牌整改,停牌2个月后其依然未按要求完成整改,公司股票于5月20日起被实施退市风险警示。 好巧不巧的是有位河南不知道是出于什么目的和逻辑在2月14日开始建仓这只有暴雷可能的股票,当天该股的收盘价
S
寒武纪
0
0
0
0.02
大A逆风哥
疯狂打赏的机构
2025-10-04 21:02:53
三峡能源从8个涨停到“僵尸股”,谁买到这四年都受不了
还记得2021年夏天那场资本狂欢吗?三峡能源以“碳中和先锋”的姿态登陆A股,头顶新能源光环,脚踏绿色金融风口,上市9天狂拉8个涨停,从发行价2.65元一路飙升至8.51元,成为万众瞩目的“人气王”。那时候,谁手中握有三峡能源的股票,简直就是人生赢家。 当时市场沸腾了。专家们不遗余力地鼓吹这是“第二个长江电力”,财经大V们信誓旦旦地预测其“万亿市值可期”。一句“错过了长江电力,千万不能错过三峡能源”的口号,让多少股民热血沸腾,甚至不惜押上全部家当,只为搭上这趟看似开往财富自由的列车。 四年过去了,
S
三峡能源
0
0
0
0.02
大A逆风哥
疯狂打赏的机构
2025-10-04 20:59:22
15元卖飞23元追涨,这就是许多散户的经常操作
看到一位网友讲述了自己朋友的投资经历:去年11月高位买入盛和资源,被套七个月,今年7月股价涨到15元时刚刚解套就急忙卖出,本以为卖在了高点,没想到随后该股开启一轮强势上涨。更让人意外的是,本月初他竟以23.5元的高价重新买回,如今股票横盘近一个月,他又开始焦虑了。 这个故事在股市中并不陌生——它几乎每天都在不同投资者身上重复上演。表面上看,这位朋友的操作似乎只是运气不佳,但细细分析,他的每个决策环节都充满了典型的投资误区。 被套七个月,为何一解套就卖出? 这是许多散户的共同心理——被套期间可以“
S
盛和资源
0
0
0
0.02
大A逆风哥
疯狂打赏的机构
2025-10-04 20:56:08
高盛、巴克莱也踩雷!4年虚增利润近6亿,这家老牌大企业节后ST
这个假期,对于沈阳化工的4.75万名股东来说,可能过得并不轻松。公司公告称,股票将在10月9日停牌一天,10月10日起变更为“ST沈化”。也就是说公司将被实施其他风险警示,日常交易将受到限制。 这份公告估计让不少投资者措手不及,毕竟流动性可能大幅降低,想止损或调仓都会比较难了,心中难免忐忑。 而且这次炸雷,出人意料的是,两大国际投行,高盛和巴克莱银行,也位列前十大流通股东。也就是说,1.86万股东和外资机构都躺枪了。这些专业投资机构也未能避开,可见财务造假的确防不胜防,毕竟机构通常设有严格的风控
S
ST沈化
0
0
0
0.02
大A逆风哥
疯狂打赏的机构
2025-10-04 20:50:09
寒武纪天价定增:狂欢下的豪赌,谁在狂欢谁接盘?
A股市场再次上演令人瞠目结舌的一幕。寒武纪以每股1195.02元的价格定向增发333.49万股,募资39.85亿元,这一价格打破了A股定增史上的所有记录,堪称“天价定增”。更令人惊讶的是,如此高价不仅没有吓退投资者,反而引来了13家机构基金的争相抢购,仿佛这不是一场投资,而是一场生怕错过的盛宴。 天价定增背后的市场悖论 在资本市场中,我们通常认为低价买入、高价卖出是基本逻辑。但寒武纪的这次定增却完全颠覆了这一常识。一家已经上涨数十倍的公司,为何还能以如此高的价格吸引机构大举入场?这背后究竟有着怎
S
寒武纪
0
0
0
0.02
大A逆风哥
疯狂打赏的机构
2025-10-04 20:45:44
量子科技:国盾量子、福晶科技、神州信息、亨通光电,谁的潜力大
美股量子科技板块,已经连涨了4天,最近两天的涨幅更是接近了10%,再创板块指数历史新高!表现之所以如此强势,原因主要有三个: 一是,日本团队9 月开发的量子 LDPC 纠错码将数十万比特帧错误率压缩到了 10⁻⁴量级,解决了商用化核心瓶颈; 二是,微软同期交付全球首台拓扑量子设备,结合 4D 纠错码将物理比特错误率降低 1000 倍; 三是,Rigetti 在 9 月 30 日获得 570 万美元量子计算系统订单,验证量子科技的商业化能力。 此外,英美《科技繁荣协议》的签署,也推动了量子与 AI
S
神州数码
0
0
0
0.02
编辑交易计划
上一页
1
22
23
24
25
26
73
下一页
前往
页
大A逆风哥
疯狂打赏的机构
2025-10-07 17:26:16
连跌10年从19.84元跌到0.97元,7万股东每天以泪洗面
现在虽然是大牛市,但很多股票依然跌得很惨,可能再也涨不回去了。今天复盘发现一只股票连续下跌了10年,股价从最高19.84元,跌到了最低0.97元,今年大盘一路大涨,指数上涨到了快3900点,它依然趴着不动。 这只股票就是盈新发展,公司原名叫新华联,最早叫圣方科技,发行价5.18元,于1996年10月29日上市,所属行业为房地产开发-住宅开发,主营业务为文旅景区开发运营、酒店管理、旅行社、房地产开发、建筑施工、物业服务、规划设计等, 业绩上,公司在2020年至2022年连续三年大亏,净利润分别亏损
S
盈新发展
0
0
0
0.01
大A逆风哥
疯狂打赏的机构
2025-10-06 20:31:07
10月拟大幅减持的公司,其中1家涨280倍的公司折价30%转让股份!
10月拟大幅减持的公司中,科技股占比较多,因为近一年涨幅最多的就是这类公司的股票,翻倍上涨有的十倍以上,都这个份上了,如果不减,股价一旦回落,想再创新高或超前高可能性非常小。 所以此时能减持的公司都愿意减,股价在高位即使减持比例不大,但减持金额也不小,近来减持上亿的公司逐步增加,之前减持上千万金额都觉得比不少了,现在减持几亿也习以为常。 新易盛这家光模块企业,公司上市9年,股价从1.45涨到近期高点401.10,区间涨幅28643%,九年上涨280倍多,上市时公司业绩年利润1.05亿,现在年利润
S
东方财富
0
0
0
0.02
大A逆风哥
疯狂打赏的机构
2025-10-06 20:27:36
37亿算力大单飞了,是从来没有过还是画饼充饥?22万股东由喜到悲
说没就没了,36.9亿元合同凭空蒸发,这家建筑租赁公司突发公告,解除与某公司的算力服务合同,给出的原因市场环境和供需情况出现变化,未收到采购订单。 AI算力、芯片半导体、人工智能以及机器人概念等是近年持续不断的热点,哪家公司与之有关股价可能被助推,有的大涨有的翻倍,这家公司因为算力订单对股价也无例外的起到了不小影响。 半年前的3月,这笔订单曾被视为该公司的重要利好,股票也从5元涨到13.26,两个月时间涨了165%,翻一倍多,一家建筑租赁公司如果不是因为这笔订单,股价不会如此涨幅。 这笔订单也意
S
海南华铁
0
0
0
0.02
大A逆风哥
疯狂打赏的机构
2025-10-06 20:23:52
满仓股票被ST,硬扛5天后含泪亏损3.5万割肉,第6天,他却涨停了
满仓被套的股票被ST,你说这心情该有多糟糕,但总是会有人一不小心就踩到雷,挨几个跌停,等到能出来之后又不舍得第一时间割肉止损,犹犹豫豫观望中,损失反倒越来越多,终于等到实在熬不下去割肉跑路,次日他却涨停了…… 这可能就是你不割肉我不涨吧,想必不少股民朋友们都曾经经历过,最近有位陕西股民就碰到这样的窝心事,其满仓被套的绝味食品因财务造假被实施其他风险警示。 绝味食品,早在2024年8月15日公司就因涉嫌信披违规被立案调查,也许一年多时间的调查经过早就令许多股民淡忘了该股还有一个隐藏的大雷存在其中。
S
豪威集团
0
0
0
0.02
大A逆风哥
疯狂打赏的机构
2025-10-06 20:18:52
中药跌穿底线,片仔癀竟回到2600点!昔日避风港为何被抛弃?
今年市场有个奇怪的现象:当大家还在争论白酒跌得够不够惨时,有个板块却悄无声息地跌入了更深的深渊——中药。 看看这些熟悉的名字:云南白药、东阿阿胶、同仁堂、华润三九、片仔癀、白云山。它们曾是A股市场的“常青树”,是老一辈投资者眼中的“放心资产”。如今走势却令人唏嘘——片仔癀和东阿阿胶的股价已经回到2600点时的水平,华润三九更是跌穿了2400点的支撑位。 白酒尚且有过反弹,中药却一路阴跌。对比同样调整的白酒板块,中药的处境实际上更为艰难。 白酒在前几年经历过疯狂上涨,茅台一度成为A股“股王”,即便
S
山子高科
0
0
0
0.02
大A逆风哥
疯狂打赏的机构
2025-10-06 20:14:42
疯了吧?这家核电焊材10年跌超80%,社保、巴克莱却持仓
在近期热闹的可控核聚变板块中,这家公司的股价,真是出人意料。从十年前的26块高点,一路阴跌到现在的5块钱左右,跌幅超过了80%,即便今年核电板块表现比较活跃,前段时间也是继续跌跌不休。 不过有意思的是,社保基金一一八组合持仓近1099.50万股,而国际投行巴克莱银行也新进了242.38万股,股价却一路下跌,确实让人有点琢磨不透了。 这些机构资金可能和整个核电行业的大环境有关。这两年,核电产业确实迎来了一个加速期,比方说前沿领域,如紧凑型聚变实验装置开始进入了新的实验阶段,资本市场上核聚变公司融资
S
长城军工
0
0
0
0.02
大A逆风哥
疯狂打赏的机构
2025-10-06 20:09:47
金属铅:豫光金铅、驰宏锌锗、中金岭南、盛达资源,谁的潜力大?
金属铅,质地柔软,延展性能佳,熔点仅327.4℃,常温下能抵御多数酸碱腐蚀,具备吸收放射性射线的特殊性能,不过铅及其化合物均有毒性,长期累积会损害神经系统与骨骼。 铅的用途高度集中且刚需性非常强,超77%的消费量用于铅酸蓄电池制造,适配电动自行车、汽车启动电源及储能系统等场景。其余则用于核工业防辐射材料、印刷合金、化工颜料及建筑防腐衬里等领域。 我们国家铅矿储量约2487.5万吨,位居世界第二,仅次于澳大利亚,占全球总储量的12.5%。但矿石以贫矿为主,平均品位仅1.39%,且多为铅锌伴生矿,开
S
寒武纪
0
0
0
0.02
大A逆风哥
疯狂打赏的机构
2025-10-05 19:33:32
净利暴涨83倍,股价却回到起点!中国铝业被抛弃了吗?
“这家公司简直是个谜。”一位持有中国铝业十几年的老股民在论坛上感慨。他眼看着公司净利润从2015年的1.486亿元猛增至2024年的124亿元,增长了83倍,可股价却还在8元左右徘徊,连2007年上市时6.6元的发行价都没跑出多远。 更让人困惑的是,今年以来有色金属板块涨势如虹,铜、锡等金属价格屡创新高,偏偏铝业股表现平平。中国铝业作为行业龙头,甚至没能超过去年10月的高点,大幅跑输大盘。 翻开中国铝业的财报,业绩增长的故事相当漂亮。从2015年勉强盈利1.486亿元,到2024年净利润高达12
S
中国铝业
0
0
0
0.02
大A逆风哥
疯狂打赏的机构
2025-10-05 19:30:37
AI眼镜:联创电子、科大讯飞、佳禾智能、歌尔股份,谁的潜力大?
首次启用由本土企业杭州灵伴科技自主研发的AI智能眼镜助力执勤,重点投用在了西湖景区,包括被网友称为“兔子警官”的李语蔚在内的民警均佩戴该装备上岗。 这款眼镜搭载4K高清摄像头,可在5至7米距离内瞬间识别车牌,并与后台“西湖通”预约数据实现毫秒级比对,将“预约车辆/未预约”的结果以第一视角实时呈现在民警眼前,把原本需十几秒的人工核验流程缩短至2-3秒。 此举意味着 AI 眼镜已从消费电子概念或特定领域的小众工具,正式突破至政务与公共服务的核心实战场景,同时也标志着AI眼镜技术成熟度与实用价值,均获
S
长江电力
0
0
0
0.02
大A逆风哥
疯狂打赏的机构
2025-10-05 18:10:01
12天大跌87%,即将摘牌,有人硬扛半年已亏46万,停牌前还在大举补仓
金九已去银十来临,在过去的一个月里,究竟是哪只股票跌得最狠呢?那当然是进入退市整理期的紫天退(紫天科技)了。 因公司财务报告存在虚假记载,紫天科技于今年2月14日收到责令整改通知书,要求公司在30日内对相关年度报告进行更正并经过审计,但公司拒不执行整改措施,紫天科技的股票去一个月期限届满后的3月17日起被停牌整改,停牌2个月后其依然未按要求完成整改,公司股票于5月20日起被实施退市风险警示。 好巧不巧的是有位河南不知道是出于什么目的和逻辑在2月14日开始建仓这只有暴雷可能的股票,当天该股的收盘价
S
寒武纪
0
0
0
0.02
大A逆风哥
疯狂打赏的机构
2025-10-04 21:02:53
三峡能源从8个涨停到“僵尸股”,谁买到这四年都受不了
还记得2021年夏天那场资本狂欢吗?三峡能源以“碳中和先锋”的姿态登陆A股,头顶新能源光环,脚踏绿色金融风口,上市9天狂拉8个涨停,从发行价2.65元一路飙升至8.51元,成为万众瞩目的“人气王”。那时候,谁手中握有三峡能源的股票,简直就是人生赢家。 当时市场沸腾了。专家们不遗余力地鼓吹这是“第二个长江电力”,财经大V们信誓旦旦地预测其“万亿市值可期”。一句“错过了长江电力,千万不能错过三峡能源”的口号,让多少股民热血沸腾,甚至不惜押上全部家当,只为搭上这趟看似开往财富自由的列车。 四年过去了,
S
三峡能源
0
0
0
0.02
大A逆风哥
疯狂打赏的机构
2025-10-04 20:59:22
15元卖飞23元追涨,这就是许多散户的经常操作
看到一位网友讲述了自己朋友的投资经历:去年11月高位买入盛和资源,被套七个月,今年7月股价涨到15元时刚刚解套就急忙卖出,本以为卖在了高点,没想到随后该股开启一轮强势上涨。更让人意外的是,本月初他竟以23.5元的高价重新买回,如今股票横盘近一个月,他又开始焦虑了。 这个故事在股市中并不陌生——它几乎每天都在不同投资者身上重复上演。表面上看,这位朋友的操作似乎只是运气不佳,但细细分析,他的每个决策环节都充满了典型的投资误区。 被套七个月,为何一解套就卖出? 这是许多散户的共同心理——被套期间可以“
S
盛和资源
0
0
0
0.02
大A逆风哥
疯狂打赏的机构
2025-10-04 20:56:08
高盛、巴克莱也踩雷!4年虚增利润近6亿,这家老牌大企业节后ST
这个假期,对于沈阳化工的4.75万名股东来说,可能过得并不轻松。公司公告称,股票将在10月9日停牌一天,10月10日起变更为“ST沈化”。也就是说公司将被实施其他风险警示,日常交易将受到限制。 这份公告估计让不少投资者措手不及,毕竟流动性可能大幅降低,想止损或调仓都会比较难了,心中难免忐忑。 而且这次炸雷,出人意料的是,两大国际投行,高盛和巴克莱银行,也位列前十大流通股东。也就是说,1.86万股东和外资机构都躺枪了。这些专业投资机构也未能避开,可见财务造假的确防不胜防,毕竟机构通常设有严格的风控
S
ST沈化
0
0
0
0.02
大A逆风哥
疯狂打赏的机构
2025-10-04 20:50:09
寒武纪天价定增:狂欢下的豪赌,谁在狂欢谁接盘?
A股市场再次上演令人瞠目结舌的一幕。寒武纪以每股1195.02元的价格定向增发333.49万股,募资39.85亿元,这一价格打破了A股定增史上的所有记录,堪称“天价定增”。更令人惊讶的是,如此高价不仅没有吓退投资者,反而引来了13家机构基金的争相抢购,仿佛这不是一场投资,而是一场生怕错过的盛宴。 天价定增背后的市场悖论 在资本市场中,我们通常认为低价买入、高价卖出是基本逻辑。但寒武纪的这次定增却完全颠覆了这一常识。一家已经上涨数十倍的公司,为何还能以如此高的价格吸引机构大举入场?这背后究竟有着怎
S
寒武纪
0
0
0
0.02
大A逆风哥
疯狂打赏的机构
2025-10-04 20:45:44
量子科技:国盾量子、福晶科技、神州信息、亨通光电,谁的潜力大
美股量子科技板块,已经连涨了4天,最近两天的涨幅更是接近了10%,再创板块指数历史新高!表现之所以如此强势,原因主要有三个: 一是,日本团队9 月开发的量子 LDPC 纠错码将数十万比特帧错误率压缩到了 10⁻⁴量级,解决了商用化核心瓶颈; 二是,微软同期交付全球首台拓扑量子设备,结合 4D 纠错码将物理比特错误率降低 1000 倍; 三是,Rigetti 在 9 月 30 日获得 570 万美元量子计算系统订单,验证量子科技的商业化能力。 此外,英美《科技繁荣协议》的签署,也推动了量子与 AI
S
神州数码
0
0
0
0.02
编辑交易计划
上一页
1
22
23
24
25
26
73
下一页
前往
页
大A逆风哥
疯狂打赏的机构
2025-10-07 17:26:16
连跌10年从19.84元跌到0.97元,7万股东每天以泪洗面
现在虽然是大牛市,但很多股票依然跌得很惨,可能再也涨不回去了。今天复盘发现一只股票连续下跌了10年,股价从最高19.84元,跌到了最低0.97元,今年大盘一路大涨,指数上涨到了快3900点,它依然趴着不动。 这只股票就是盈新发展,公司原名叫新华联,最早叫圣方科技,发行价5.18元,于1996年10月29日上市,所属行业为房地产开发-住宅开发,主营业务为文旅景区开发运营、酒店管理、旅行社、房地产开发、建筑施工、物业服务、规划设计等, 业绩上,公司在2020年至2022年连续三年大亏,净利润分别亏损
S
盈新发展
0
0
0
0.01
大A逆风哥
疯狂打赏的机构
2025-10-06 20:31:07
10月拟大幅减持的公司,其中1家涨280倍的公司折价30%转让股份!
10月拟大幅减持的公司中,科技股占比较多,因为近一年涨幅最多的就是这类公司的股票,翻倍上涨有的十倍以上,都这个份上了,如果不减,股价一旦回落,想再创新高或超前高可能性非常小。 所以此时能减持的公司都愿意减,股价在高位即使减持比例不大,但减持金额也不小,近来减持上亿的公司逐步增加,之前减持上千万金额都觉得比不少了,现在减持几亿也习以为常。 新易盛这家光模块企业,公司上市9年,股价从1.45涨到近期高点401.10,区间涨幅28643%,九年上涨280倍多,上市时公司业绩年利润1.05亿,现在年利润
S
东方财富
0
0
0
0.02
大A逆风哥
疯狂打赏的机构
2025-10-06 20:27:36
37亿算力大单飞了,是从来没有过还是画饼充饥?22万股东由喜到悲
说没就没了,36.9亿元合同凭空蒸发,这家建筑租赁公司突发公告,解除与某公司的算力服务合同,给出的原因市场环境和供需情况出现变化,未收到采购订单。 AI算力、芯片半导体、人工智能以及机器人概念等是近年持续不断的热点,哪家公司与之有关股价可能被助推,有的大涨有的翻倍,这家公司因为算力订单对股价也无例外的起到了不小影响。 半年前的3月,这笔订单曾被视为该公司的重要利好,股票也从5元涨到13.26,两个月时间涨了165%,翻一倍多,一家建筑租赁公司如果不是因为这笔订单,股价不会如此涨幅。 这笔订单也意
S
海南华铁
0
0
0
0.02
大A逆风哥
疯狂打赏的机构
2025-10-06 20:23:52
满仓股票被ST,硬扛5天后含泪亏损3.5万割肉,第6天,他却涨停了
满仓被套的股票被ST,你说这心情该有多糟糕,但总是会有人一不小心就踩到雷,挨几个跌停,等到能出来之后又不舍得第一时间割肉止损,犹犹豫豫观望中,损失反倒越来越多,终于等到实在熬不下去割肉跑路,次日他却涨停了…… 这可能就是你不割肉我不涨吧,想必不少股民朋友们都曾经经历过,最近有位陕西股民就碰到这样的窝心事,其满仓被套的绝味食品因财务造假被实施其他风险警示。 绝味食品,早在2024年8月15日公司就因涉嫌信披违规被立案调查,也许一年多时间的调查经过早就令许多股民淡忘了该股还有一个隐藏的大雷存在其中。
S
豪威集团
0
0
0
0.02
大A逆风哥
疯狂打赏的机构
2025-10-06 20:18:52
中药跌穿底线,片仔癀竟回到2600点!昔日避风港为何被抛弃?
今年市场有个奇怪的现象:当大家还在争论白酒跌得够不够惨时,有个板块却悄无声息地跌入了更深的深渊——中药。 看看这些熟悉的名字:云南白药、东阿阿胶、同仁堂、华润三九、片仔癀、白云山。它们曾是A股市场的“常青树”,是老一辈投资者眼中的“放心资产”。如今走势却令人唏嘘——片仔癀和东阿阿胶的股价已经回到2600点时的水平,华润三九更是跌穿了2400点的支撑位。 白酒尚且有过反弹,中药却一路阴跌。对比同样调整的白酒板块,中药的处境实际上更为艰难。 白酒在前几年经历过疯狂上涨,茅台一度成为A股“股王”,即便
S
山子高科
0
0
0
0.02
大A逆风哥
疯狂打赏的机构
2025-10-06 20:14:42
疯了吧?这家核电焊材10年跌超80%,社保、巴克莱却持仓
在近期热闹的可控核聚变板块中,这家公司的股价,真是出人意料。从十年前的26块高点,一路阴跌到现在的5块钱左右,跌幅超过了80%,即便今年核电板块表现比较活跃,前段时间也是继续跌跌不休。 不过有意思的是,社保基金一一八组合持仓近1099.50万股,而国际投行巴克莱银行也新进了242.38万股,股价却一路下跌,确实让人有点琢磨不透了。 这些机构资金可能和整个核电行业的大环境有关。这两年,核电产业确实迎来了一个加速期,比方说前沿领域,如紧凑型聚变实验装置开始进入了新的实验阶段,资本市场上核聚变公司融资
S
长城军工
0
0
0
0.02
大A逆风哥
疯狂打赏的机构
2025-10-06 20:09:47
金属铅:豫光金铅、驰宏锌锗、中金岭南、盛达资源,谁的潜力大?
金属铅,质地柔软,延展性能佳,熔点仅327.4℃,常温下能抵御多数酸碱腐蚀,具备吸收放射性射线的特殊性能,不过铅及其化合物均有毒性,长期累积会损害神经系统与骨骼。 铅的用途高度集中且刚需性非常强,超77%的消费量用于铅酸蓄电池制造,适配电动自行车、汽车启动电源及储能系统等场景。其余则用于核工业防辐射材料、印刷合金、化工颜料及建筑防腐衬里等领域。 我们国家铅矿储量约2487.5万吨,位居世界第二,仅次于澳大利亚,占全球总储量的12.5%。但矿石以贫矿为主,平均品位仅1.39%,且多为铅锌伴生矿,开
S
寒武纪
0
0
0
0.02
大A逆风哥
疯狂打赏的机构
2025-10-05 19:33:32
净利暴涨83倍,股价却回到起点!中国铝业被抛弃了吗?
“这家公司简直是个谜。”一位持有中国铝业十几年的老股民在论坛上感慨。他眼看着公司净利润从2015年的1.486亿元猛增至2024年的124亿元,增长了83倍,可股价却还在8元左右徘徊,连2007年上市时6.6元的发行价都没跑出多远。 更让人困惑的是,今年以来有色金属板块涨势如虹,铜、锡等金属价格屡创新高,偏偏铝业股表现平平。中国铝业作为行业龙头,甚至没能超过去年10月的高点,大幅跑输大盘。 翻开中国铝业的财报,业绩增长的故事相当漂亮。从2015年勉强盈利1.486亿元,到2024年净利润高达12
S
中国铝业
0
0
0
0.02
大A逆风哥
疯狂打赏的机构
2025-10-05 19:30:37
AI眼镜:联创电子、科大讯飞、佳禾智能、歌尔股份,谁的潜力大?
首次启用由本土企业杭州灵伴科技自主研发的AI智能眼镜助力执勤,重点投用在了西湖景区,包括被网友称为“兔子警官”的李语蔚在内的民警均佩戴该装备上岗。 这款眼镜搭载4K高清摄像头,可在5至7米距离内瞬间识别车牌,并与后台“西湖通”预约数据实现毫秒级比对,将“预约车辆/未预约”的结果以第一视角实时呈现在民警眼前,把原本需十几秒的人工核验流程缩短至2-3秒。 此举意味着 AI 眼镜已从消费电子概念或特定领域的小众工具,正式突破至政务与公共服务的核心实战场景,同时也标志着AI眼镜技术成熟度与实用价值,均获
S
长江电力
0
0
0
0.02
大A逆风哥
疯狂打赏的机构
2025-10-05 18:10:01
12天大跌87%,即将摘牌,有人硬扛半年已亏46万,停牌前还在大举补仓
金九已去银十来临,在过去的一个月里,究竟是哪只股票跌得最狠呢?那当然是进入退市整理期的紫天退(紫天科技)了。 因公司财务报告存在虚假记载,紫天科技于今年2月14日收到责令整改通知书,要求公司在30日内对相关年度报告进行更正并经过审计,但公司拒不执行整改措施,紫天科技的股票去一个月期限届满后的3月17日起被停牌整改,停牌2个月后其依然未按要求完成整改,公司股票于5月20日起被实施退市风险警示。 好巧不巧的是有位河南不知道是出于什么目的和逻辑在2月14日开始建仓这只有暴雷可能的股票,当天该股的收盘价
S
寒武纪
0
0
0
0.02
大A逆风哥
疯狂打赏的机构
2025-10-04 21:02:53
三峡能源从8个涨停到“僵尸股”,谁买到这四年都受不了
还记得2021年夏天那场资本狂欢吗?三峡能源以“碳中和先锋”的姿态登陆A股,头顶新能源光环,脚踏绿色金融风口,上市9天狂拉8个涨停,从发行价2.65元一路飙升至8.51元,成为万众瞩目的“人气王”。那时候,谁手中握有三峡能源的股票,简直就是人生赢家。 当时市场沸腾了。专家们不遗余力地鼓吹这是“第二个长江电力”,财经大V们信誓旦旦地预测其“万亿市值可期”。一句“错过了长江电力,千万不能错过三峡能源”的口号,让多少股民热血沸腾,甚至不惜押上全部家当,只为搭上这趟看似开往财富自由的列车。 四年过去了,
S
三峡能源
0
0
0
0.02
大A逆风哥
疯狂打赏的机构
2025-10-04 20:59:22
15元卖飞23元追涨,这就是许多散户的经常操作
看到一位网友讲述了自己朋友的投资经历:去年11月高位买入盛和资源,被套七个月,今年7月股价涨到15元时刚刚解套就急忙卖出,本以为卖在了高点,没想到随后该股开启一轮强势上涨。更让人意外的是,本月初他竟以23.5元的高价重新买回,如今股票横盘近一个月,他又开始焦虑了。 这个故事在股市中并不陌生——它几乎每天都在不同投资者身上重复上演。表面上看,这位朋友的操作似乎只是运气不佳,但细细分析,他的每个决策环节都充满了典型的投资误区。 被套七个月,为何一解套就卖出? 这是许多散户的共同心理——被套期间可以“
S
盛和资源
0
0
0
0.02
大A逆风哥
疯狂打赏的机构
2025-10-04 20:56:08
高盛、巴克莱也踩雷!4年虚增利润近6亿,这家老牌大企业节后ST
这个假期,对于沈阳化工的4.75万名股东来说,可能过得并不轻松。公司公告称,股票将在10月9日停牌一天,10月10日起变更为“ST沈化”。也就是说公司将被实施其他风险警示,日常交易将受到限制。 这份公告估计让不少投资者措手不及,毕竟流动性可能大幅降低,想止损或调仓都会比较难了,心中难免忐忑。 而且这次炸雷,出人意料的是,两大国际投行,高盛和巴克莱银行,也位列前十大流通股东。也就是说,1.86万股东和外资机构都躺枪了。这些专业投资机构也未能避开,可见财务造假的确防不胜防,毕竟机构通常设有严格的风控
S
ST沈化
0
0
0
0.02
大A逆风哥
疯狂打赏的机构
2025-10-04 20:50:09
寒武纪天价定增:狂欢下的豪赌,谁在狂欢谁接盘?
A股市场再次上演令人瞠目结舌的一幕。寒武纪以每股1195.02元的价格定向增发333.49万股,募资39.85亿元,这一价格打破了A股定增史上的所有记录,堪称“天价定增”。更令人惊讶的是,如此高价不仅没有吓退投资者,反而引来了13家机构基金的争相抢购,仿佛这不是一场投资,而是一场生怕错过的盛宴。 天价定增背后的市场悖论 在资本市场中,我们通常认为低价买入、高价卖出是基本逻辑。但寒武纪的这次定增却完全颠覆了这一常识。一家已经上涨数十倍的公司,为何还能以如此高的价格吸引机构大举入场?这背后究竟有着怎
S
寒武纪
0
0
0
0.02
大A逆风哥
疯狂打赏的机构
2025-10-04 20:45:44
量子科技:国盾量子、福晶科技、神州信息、亨通光电,谁的潜力大
美股量子科技板块,已经连涨了4天,最近两天的涨幅更是接近了10%,再创板块指数历史新高!表现之所以如此强势,原因主要有三个: 一是,日本团队9 月开发的量子 LDPC 纠错码将数十万比特帧错误率压缩到了 10⁻⁴量级,解决了商用化核心瓶颈; 二是,微软同期交付全球首台拓扑量子设备,结合 4D 纠错码将物理比特错误率降低 1000 倍; 三是,Rigetti 在 9 月 30 日获得 570 万美元量子计算系统订单,验证量子科技的商业化能力。 此外,英美《科技繁荣协议》的签署,也推动了量子与 AI
S
神州数码
0
0
0
0.02
编辑交易计划
上一页
1
22
23
24
25
26
73
下一页
前往
页
大A逆风哥
疯狂打赏的机构
2025-10-07 17:26:16
连跌10年从19.84元跌到0.97元,7万股东每天以泪洗面
现在虽然是大牛市,但很多股票依然跌得很惨,可能再也涨不回去了。今天复盘发现一只股票连续下跌了10年,股价从最高19.84元,跌到了最低0.97元,今年大盘一路大涨,指数上涨到了快3900点,它依然趴着不动。 这只股票就是盈新发展,公司原名叫新华联,最早叫圣方科技,发行价5.18元,于1996年10月29日上市,所属行业为房地产开发-住宅开发,主营业务为文旅景区开发运营、酒店管理、旅行社、房地产开发、建筑施工、物业服务、规划设计等, 业绩上,公司在2020年至2022年连续三年大亏,净利润分别亏损
S
盈新发展
0
0
0
0.01
大A逆风哥
疯狂打赏的机构
2025-10-06 20:31:07
10月拟大幅减持的公司,其中1家涨280倍的公司折价30%转让股份!
10月拟大幅减持的公司中,科技股占比较多,因为近一年涨幅最多的就是这类公司的股票,翻倍上涨有的十倍以上,都这个份上了,如果不减,股价一旦回落,想再创新高或超前高可能性非常小。 所以此时能减持的公司都愿意减,股价在高位即使减持比例不大,但减持金额也不小,近来减持上亿的公司逐步增加,之前减持上千万金额都觉得比不少了,现在减持几亿也习以为常。 新易盛这家光模块企业,公司上市9年,股价从1.45涨到近期高点401.10,区间涨幅28643%,九年上涨280倍多,上市时公司业绩年利润1.05亿,现在年利润
S
东方财富
0
0
0
0.02
大A逆风哥
疯狂打赏的机构
2025-10-06 20:27:36
37亿算力大单飞了,是从来没有过还是画饼充饥?22万股东由喜到悲
说没就没了,36.9亿元合同凭空蒸发,这家建筑租赁公司突发公告,解除与某公司的算力服务合同,给出的原因市场环境和供需情况出现变化,未收到采购订单。 AI算力、芯片半导体、人工智能以及机器人概念等是近年持续不断的热点,哪家公司与之有关股价可能被助推,有的大涨有的翻倍,这家公司因为算力订单对股价也无例外的起到了不小影响。 半年前的3月,这笔订单曾被视为该公司的重要利好,股票也从5元涨到13.26,两个月时间涨了165%,翻一倍多,一家建筑租赁公司如果不是因为这笔订单,股价不会如此涨幅。 这笔订单也意
S
海南华铁
0
0
0
0.02
大A逆风哥
疯狂打赏的机构
2025-10-06 20:23:52
满仓股票被ST,硬扛5天后含泪亏损3.5万割肉,第6天,他却涨停了
满仓被套的股票被ST,你说这心情该有多糟糕,但总是会有人一不小心就踩到雷,挨几个跌停,等到能出来之后又不舍得第一时间割肉止损,犹犹豫豫观望中,损失反倒越来越多,终于等到实在熬不下去割肉跑路,次日他却涨停了…… 这可能就是你不割肉我不涨吧,想必不少股民朋友们都曾经经历过,最近有位陕西股民就碰到这样的窝心事,其满仓被套的绝味食品因财务造假被实施其他风险警示。 绝味食品,早在2024年8月15日公司就因涉嫌信披违规被立案调查,也许一年多时间的调查经过早就令许多股民淡忘了该股还有一个隐藏的大雷存在其中。
S
豪威集团
0
0
0
0.02
大A逆风哥
疯狂打赏的机构
2025-10-06 20:18:52
中药跌穿底线,片仔癀竟回到2600点!昔日避风港为何被抛弃?
今年市场有个奇怪的现象:当大家还在争论白酒跌得够不够惨时,有个板块却悄无声息地跌入了更深的深渊——中药。 看看这些熟悉的名字:云南白药、东阿阿胶、同仁堂、华润三九、片仔癀、白云山。它们曾是A股市场的“常青树”,是老一辈投资者眼中的“放心资产”。如今走势却令人唏嘘——片仔癀和东阿阿胶的股价已经回到2600点时的水平,华润三九更是跌穿了2400点的支撑位。 白酒尚且有过反弹,中药却一路阴跌。对比同样调整的白酒板块,中药的处境实际上更为艰难。 白酒在前几年经历过疯狂上涨,茅台一度成为A股“股王”,即便
S
山子高科
0
0
0
0.02
大A逆风哥
疯狂打赏的机构
2025-10-06 20:14:42
疯了吧?这家核电焊材10年跌超80%,社保、巴克莱却持仓
在近期热闹的可控核聚变板块中,这家公司的股价,真是出人意料。从十年前的26块高点,一路阴跌到现在的5块钱左右,跌幅超过了80%,即便今年核电板块表现比较活跃,前段时间也是继续跌跌不休。 不过有意思的是,社保基金一一八组合持仓近1099.50万股,而国际投行巴克莱银行也新进了242.38万股,股价却一路下跌,确实让人有点琢磨不透了。 这些机构资金可能和整个核电行业的大环境有关。这两年,核电产业确实迎来了一个加速期,比方说前沿领域,如紧凑型聚变实验装置开始进入了新的实验阶段,资本市场上核聚变公司融资
S
长城军工
0
0
0
0.02
大A逆风哥
疯狂打赏的机构
2025-10-06 20:09:47
金属铅:豫光金铅、驰宏锌锗、中金岭南、盛达资源,谁的潜力大?
金属铅,质地柔软,延展性能佳,熔点仅327.4℃,常温下能抵御多数酸碱腐蚀,具备吸收放射性射线的特殊性能,不过铅及其化合物均有毒性,长期累积会损害神经系统与骨骼。 铅的用途高度集中且刚需性非常强,超77%的消费量用于铅酸蓄电池制造,适配电动自行车、汽车启动电源及储能系统等场景。其余则用于核工业防辐射材料、印刷合金、化工颜料及建筑防腐衬里等领域。 我们国家铅矿储量约2487.5万吨,位居世界第二,仅次于澳大利亚,占全球总储量的12.5%。但矿石以贫矿为主,平均品位仅1.39%,且多为铅锌伴生矿,开
S
寒武纪
0
0
0
0.02
大A逆风哥
疯狂打赏的机构
2025-10-05 19:33:32
净利暴涨83倍,股价却回到起点!中国铝业被抛弃了吗?
“这家公司简直是个谜。”一位持有中国铝业十几年的老股民在论坛上感慨。他眼看着公司净利润从2015年的1.486亿元猛增至2024年的124亿元,增长了83倍,可股价却还在8元左右徘徊,连2007年上市时6.6元的发行价都没跑出多远。 更让人困惑的是,今年以来有色金属板块涨势如虹,铜、锡等金属价格屡创新高,偏偏铝业股表现平平。中国铝业作为行业龙头,甚至没能超过去年10月的高点,大幅跑输大盘。 翻开中国铝业的财报,业绩增长的故事相当漂亮。从2015年勉强盈利1.486亿元,到2024年净利润高达12
S
中国铝业
0
0
0
0.02
大A逆风哥
疯狂打赏的机构
2025-10-05 19:30:37
AI眼镜:联创电子、科大讯飞、佳禾智能、歌尔股份,谁的潜力大?
首次启用由本土企业杭州灵伴科技自主研发的AI智能眼镜助力执勤,重点投用在了西湖景区,包括被网友称为“兔子警官”的李语蔚在内的民警均佩戴该装备上岗。 这款眼镜搭载4K高清摄像头,可在5至7米距离内瞬间识别车牌,并与后台“西湖通”预约数据实现毫秒级比对,将“预约车辆/未预约”的结果以第一视角实时呈现在民警眼前,把原本需十几秒的人工核验流程缩短至2-3秒。 此举意味着 AI 眼镜已从消费电子概念或特定领域的小众工具,正式突破至政务与公共服务的核心实战场景,同时也标志着AI眼镜技术成熟度与实用价值,均获
S
长江电力
0
0
0
0.02
大A逆风哥
疯狂打赏的机构
2025-10-05 18:10:01
12天大跌87%,即将摘牌,有人硬扛半年已亏46万,停牌前还在大举补仓
金九已去银十来临,在过去的一个月里,究竟是哪只股票跌得最狠呢?那当然是进入退市整理期的紫天退(紫天科技)了。 因公司财务报告存在虚假记载,紫天科技于今年2月14日收到责令整改通知书,要求公司在30日内对相关年度报告进行更正并经过审计,但公司拒不执行整改措施,紫天科技的股票去一个月期限届满后的3月17日起被停牌整改,停牌2个月后其依然未按要求完成整改,公司股票于5月20日起被实施退市风险警示。 好巧不巧的是有位河南不知道是出于什么目的和逻辑在2月14日开始建仓这只有暴雷可能的股票,当天该股的收盘价
S
寒武纪
0
0
0
0.02
大A逆风哥
疯狂打赏的机构
2025-10-04 21:02:53
三峡能源从8个涨停到“僵尸股”,谁买到这四年都受不了
还记得2021年夏天那场资本狂欢吗?三峡能源以“碳中和先锋”的姿态登陆A股,头顶新能源光环,脚踏绿色金融风口,上市9天狂拉8个涨停,从发行价2.65元一路飙升至8.51元,成为万众瞩目的“人气王”。那时候,谁手中握有三峡能源的股票,简直就是人生赢家。 当时市场沸腾了。专家们不遗余力地鼓吹这是“第二个长江电力”,财经大V们信誓旦旦地预测其“万亿市值可期”。一句“错过了长江电力,千万不能错过三峡能源”的口号,让多少股民热血沸腾,甚至不惜押上全部家当,只为搭上这趟看似开往财富自由的列车。 四年过去了,
S
三峡能源
0
0
0
0.02
大A逆风哥
疯狂打赏的机构
2025-10-04 20:59:22
15元卖飞23元追涨,这就是许多散户的经常操作
看到一位网友讲述了自己朋友的投资经历:去年11月高位买入盛和资源,被套七个月,今年7月股价涨到15元时刚刚解套就急忙卖出,本以为卖在了高点,没想到随后该股开启一轮强势上涨。更让人意外的是,本月初他竟以23.5元的高价重新买回,如今股票横盘近一个月,他又开始焦虑了。 这个故事在股市中并不陌生——它几乎每天都在不同投资者身上重复上演。表面上看,这位朋友的操作似乎只是运气不佳,但细细分析,他的每个决策环节都充满了典型的投资误区。 被套七个月,为何一解套就卖出? 这是许多散户的共同心理——被套期间可以“
S
盛和资源
0
0
0
0.02
大A逆风哥
疯狂打赏的机构
2025-10-04 20:56:08
高盛、巴克莱也踩雷!4年虚增利润近6亿,这家老牌大企业节后ST
这个假期,对于沈阳化工的4.75万名股东来说,可能过得并不轻松。公司公告称,股票将在10月9日停牌一天,10月10日起变更为“ST沈化”。也就是说公司将被实施其他风险警示,日常交易将受到限制。 这份公告估计让不少投资者措手不及,毕竟流动性可能大幅降低,想止损或调仓都会比较难了,心中难免忐忑。 而且这次炸雷,出人意料的是,两大国际投行,高盛和巴克莱银行,也位列前十大流通股东。也就是说,1.86万股东和外资机构都躺枪了。这些专业投资机构也未能避开,可见财务造假的确防不胜防,毕竟机构通常设有严格的风控
S
ST沈化
0
0
0
0.02
大A逆风哥
疯狂打赏的机构
2025-10-04 20:50:09
寒武纪天价定增:狂欢下的豪赌,谁在狂欢谁接盘?
A股市场再次上演令人瞠目结舌的一幕。寒武纪以每股1195.02元的价格定向增发333.49万股,募资39.85亿元,这一价格打破了A股定增史上的所有记录,堪称“天价定增”。更令人惊讶的是,如此高价不仅没有吓退投资者,反而引来了13家机构基金的争相抢购,仿佛这不是一场投资,而是一场生怕错过的盛宴。 天价定增背后的市场悖论 在资本市场中,我们通常认为低价买入、高价卖出是基本逻辑。但寒武纪的这次定增却完全颠覆了这一常识。一家已经上涨数十倍的公司,为何还能以如此高的价格吸引机构大举入场?这背后究竟有着怎
S
寒武纪
0
0
0
0.02
大A逆风哥
疯狂打赏的机构
2025-10-04 20:45:44
量子科技:国盾量子、福晶科技、神州信息、亨通光电,谁的潜力大
美股量子科技板块,已经连涨了4天,最近两天的涨幅更是接近了10%,再创板块指数历史新高!表现之所以如此强势,原因主要有三个: 一是,日本团队9 月开发的量子 LDPC 纠错码将数十万比特帧错误率压缩到了 10⁻⁴量级,解决了商用化核心瓶颈; 二是,微软同期交付全球首台拓扑量子设备,结合 4D 纠错码将物理比特错误率降低 1000 倍; 三是,Rigetti 在 9 月 30 日获得 570 万美元量子计算系统订单,验证量子科技的商业化能力。 此外,英美《科技繁荣协议》的签署,也推动了量子与 AI
S
神州数码
0
0
0
0.02
编辑交易计划
上一页
1
22
23
24
25
26
73
下一页
前往
页
1
关注
68
粉丝
172.39
工分
社区规则
服务协议
隐私政策
沪ICP备20009443号
© 2020 上海韭研信息科技有限公司
关于韭研公社
问题反馈
有问题请联系
@韭菜团子
公社愿景:韭研公社,原韭菜公社,投资干货最多的共享社群,汇聚全网最深度的基本面研究,消弭个人滞后机构的逻辑鸿沟。
风险提示:韭研公社里任何网友的发言,都有其特定立场,均不构成投资建议,请投资者独立审慎决策。
2
3
4
5
6
7
8
9
10
11
12
13
14
15
16
17
18
19
20
21
22
23
24
25
26
27
28
29
30
31
32
33
34
35
36
37
38
39
40
41
42
43
44
45
46
47
48
49
50
51
52
53
54
55
56
57
58
59
60
61
62
63
64
65
66
67
68
69
70
71
72
73
74
75