异动
关注
社群
交易计划
搜公告
产业库
时间轴
通知
全部已读
暂无数据
私信
暂无数据
登录注册
我的主页
退出
大A逆风哥
这个人很懒,什么都没有留下
个人资料
大A逆风哥
疯狂打赏的机构
2025-09-24 15:50:12
持续38个涨停,今日新高后天地板跌停,追高的还有机会解套吗?
持续不断的涨停让部分投资者忽略了风险,今天打板追涨停的又被上了一课,这次还会不会像之前那么幸运,跌停或者连续跌停后继续新高,毕竟已涨得偏离估值太多。 这只股票今年4月末因为业绩连续四年亏损,公司营收低于3亿,股票被实施了st退市风险警示,而被st后,公司决定卖壳,以5块多的股价卖出了自己51%的股权。 因为此股票出现了持续涨停走势,到今天开盘已经38个板了,五月股价启动,什么利好可以持续不断的上涨4个多月?实际后面的上涨就是炒作股价的行为。 该股在这轮上涨中已经停牌核查过四次,还多次被重点监控,
S
天普股份
0
0
0
0.02
大A逆风哥
疯狂打赏的机构
2025-09-24 15:48:23
4天大跌21%后再遭2跌停,又遇股东大减持,高位被套和抄底的都傻服了
看到再次一字跌停的股价,持仓好太太的股民的傻了眼,连续6天股价大幅下跌,这样的走势谁能扛得住,感觉自己就是那个被背叛的人,但看今天的状况,你想走也没多少可能了,不想扛也得继续扛下去。 好太太,公司主要从事智能晾晒和智能安防产品的研发、制造和销售等业务,公司最近2年的业绩呈持续下降趋势,2024年实现净利润2.48亿元,同比下降24.05%,今年上半年实现净利润8617万元,同比大降39.97%。 公司的股价从年内的最低12.65元涨至9月16日的最高34.29元,区间最大涨幅已达271%左右,股
S
张江高科
0
0
0
0.02
大A逆风哥
疯狂打赏的机构
2025-09-24 15:46:23
满仓被套的绝味被ST,跌停第一天,亏损增至3万4,还有必要出来吗?
上周末,一下子曝出4只股票因财务造假被集体实施其他风险警示,他们分别是创意信息、复旦复华、思科瑞与绝味食品,这些股票持仓的20万左右散户看到这些消息整个周未都是在忐忑中度过。 周一开盘,除了思科瑞其余3股均以一字跌停的结果出现,创意信息更是20CM大面,有位江苏股民本就满仓绝味食品被套其中,这一个跌停下来损失更是惨重,在茶饭不思中也招来了一个迎头痛击。 绝味食品,2021年2月份巅峰时期的股价高达107.88元,经过4年多的持续调整,其被ST前的股价已回落至仅15.25元,区间跌幅已达15.16
S
ST绝味
0
0
0
0.02
大A逆风哥
疯狂打赏的机构
2025-09-24 15:44:31
4天大跌22%后再遭2跌停!吉视传媒股价大崩,追高和抄底的都傻眼了
过气的龙头不如鸡,吉视传媒的股价经过连续2轮爆炒后如今终于迎来了一波连续暴击,股价的持续大跌令当初高位被套和途中抄底股民苦不堪言,亏得一塌糊涂。 经过连续10年调整,吉视传媒的股价在2元左右已经盘整了7年之久,今年7月份开始终于迎来了大爆发,从7月24日至9月15日的近2个月期间,其股价历经2一轮炒作,从初始的1.82元涨至最高6.50元,其区间涨幅达257.15%。 股价的连续上涨引发了各路资金和散户的纷纷涌入,但转机就在那么一瞬间,从9月16日开始,吉视传媒的股价就迎来了持续调整,跌到9月1
S
吉视传媒
0
0
0
0.02
大A逆风哥
疯狂打赏的机构
2025-09-24 14:59:16
雷来啦!盘后15家公司发布股东减持公告,合计减持金额约8.35亿元!
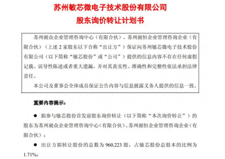
盘后,已有15家公司发布了股东减持公告。其中,4家减持比例超3%,4家减持比例在1%~3%,7家减持在1%以内。而从个股分布上,既有近期表现强势的半导体龙头,也有披星戴帽的st公司,还有军工龙头公司。具体什么情况,我们来看一下。 第一家,敏芯股份 公司属于半导体行业,主要从事MEMS传感器产品的研发与销售,有着热门的人形机器人、AI眼镜、芯片等概念,现价103.47元,股价年内上涨71.73%! 盘后,公司发布公告称,公司两股东拟减持不超过96.02万股,占总股本比例1.71%。按照今日收盘价,
S
中科曙光
0
0
0
0.02
大A逆风哥
疯狂打赏的机构
2025-09-23 19:11:52
4家被st的公司今日复牌,3家跌停,1家大跌,股民:这次教训深刻
收盘后同时被实施st其他风险警示的四家公司,昨日停牌,今日复牌交易,股票名称前均被加上了st标识,其中3家公司一字跌停,1家公司开盘大跌超12%。 st创意,因虚增营收和利润公司与相关责任人分别被处以了50万至400万不同程度的罚款,股票在已经下跌近一个月的情况下今日超80万封单跌停。 因为是创业板上市公司,所以跌停是20%,现股价跌至6.29,里面6.251亿股东担心明天会不会继续跌停,这跌幅多几个,得有承受能力,所以抄底的应谨慎。 复旦复华,因2019年2020年和2023年虚假利润8000
S
*ST国化
0
0
0
0.03
大A逆风哥
疯狂打赏的机构
2025-09-23 19:09:48
亏麻!满仓追击山子高科,遭遇大跳水,当场立亏17.7万,明天还能出来吗
一夜富一夜穷,对于短线打板选手来说,这可能就是个常态,做对了吃肉,做错了挨上一顿胖揍,每天在盈与亏中忙忙碌碌的快速切换,年终一算账大多也是赚的少,赔的多,只有券商在背后偷偷咧着嘴在那里数钱玩。 有位短线股民就在今天开盘买入山子高科后遭受了不小的损失。 山子高科,公司主要从事汽车零部件业务,2024年8月份时的股价一度跌至最低0.77元,面临面值退市边缘,之后的股价才开始他的表演。 公司业绩从2018年至2024年的业绩经历了连续7年的巨额亏损,累计亏损额多达167.32亿元,但自山子高科入主银亿
S
山子高科
0
0
0
0.03
大A逆风哥
疯狂打赏的机构
2025-09-23 19:03:40
33天27跌!此红利股已连跌3个月,股民:本想赚点股息,反倒亏损5万
跌到根本停不下来,这是持仓皖通高速1.7万股民的第一感觉,本想趁此轮牛市之际赚点零花钱,但自从买了这只股票后,却根本没有等来他有效上涨的那一天,整整3个月的持续阴跌,几乎已经耗尽了场内股民的耐心。 其实,有人可能会说皖通高速的股价从2020年的最低5.09元,涨到今年6月份的最高18.58元,5年的累计最大涨幅已达265%,如今的股价还有近13元,还涨一倍多,这才跌那么一点有啥好说的。 这话是实在话,也是看热闹不嫌事多的风凉话,这种持续阳跌的过程对于场内持仓股民来说就是一种无尽的煎熬,有多少人能
S
皖通高速
0
0
0
0.03
大A逆风哥
疯狂打赏的机构
2025-09-23 18:53:37
13连板天普股份:监管利剑难阻“妖股”狂奔?
29天16板,涨幅563%,市盈率362倍——天普股份的股价走势令人瞠目结舌,即使监管利剑高悬、公司连连风险警示,依然难挡资金狂热追捧。 9月22日,天普股份再度一字涨停,收盘价定格在101.16元,实现了29天内16个涨停板的惊人走势。这家主营业务为汽车橡胶零件的公司,因为一场控制权变更交易,已然成为A股市场最炙手可热的“妖股”。 从8月22日至9月18日,天普股份股票价格累计上涨213.81%,股价短期涨幅严重偏离同期大盘和行业指数。同期,上证指数累计上涨仅161%,汽车零部件行业指数累计上
S
天普股份
0
0
0
0.03
大A逆风哥
疯狂打赏的机构
2025-09-23 18:52:08
ST高鸿30跌停未开板,退市警钟为谁而鸣,3个交易日就摘牌了
在A股市场的退市浪潮中,有一只股票正以极其惨烈的方式引起关注——*ST高鸿。截至最新交易日,其股价已跌至0.47元,连续30个跌停仍未见开板,成为年内跌停数量最多、跌幅最深的退市股。更令人心惊的是,即便跌幅已如此巨大,资金出逃的意愿依然远超接盘意愿,今天跌停封单最高达153万手。 与其它退市股不同,*ST高鸿在退市路上的走势显得异常“固执”。以往的退市股,如ST东方、ST锦港、ST鹏博士等,在连续跌停过程中都曾多次打开跌停板,给予投资者止损离场的机会。即便今年同样步入退市程序的ST苏吴、ST东通
S
*ST高鸿
0
0
0
0.03
大A逆风哥
疯狂打赏的机构
2025-09-23 18:50:17
信披违规被ST,股价20cm跌停,封单超90万手!6万股东欲哭无泪!
今天是st创意,因信披违规被st复牌后的第一个交易日。没有任何悬念,公司股价开盘20cm一字跌停,目前封单已经超过了90万手,近6亿资金在排队出逃。然而,大门已经被焊死,短期内想逃出生天,几乎可能。 有散户不禁在股吧留言:“这么多的封单,到底会有几个跌停啊!牛市重仓踩了这个雷,真的是倒了八辈子血霉了”;还有投资者表示,自己昨晚就已经挂跌停了,希望今天能够有机会出逃。更是有人留言呼吁,希望主力手下留情!但目前公司6万多股东,已经陷入了囚徒困境,都在争先恐后的出逃,又有谁会留情呢? 隔着屏幕,都能感
S
华创云信
0
0
0
0.03
大A逆风哥
疯狂打赏的机构
2025-09-23 18:45:26
证监会:展望未来五年,我们信心满满!
A股持续上涨的动能显现,特别是今年走势让不少投资者刮目相看,包括全球投资者,大盘抵御风险能力已大大增强,之前很多时间上3500点后就可能下跌甚至大跌,现在已经在3800点之上一个多月。 而且大盘还上涨到了3899.96,差0.04点到3900点,十年新高后,依然盘整在阶段性高位,但愿一年后回过头来看,这里也已经是低点,十年新高创了,十五年新高同样可以创。 在科技股的带动下,本轮行情已有超400只股票翻倍上涨,最多的超涨35倍以上,有近2000家公司涨幅50%以上,市场盈利效应达90%以上,个股几
S
中信证券
0
0
0
0.03
大A逆风哥
疯狂打赏的机构
2025-09-23 18:42:46
A股:大盘突然加速跳水,行情不太对劲,释放了两个重磅信号!
上证指数今天的跌幅还是比较凶猛的,在跌破30均线的支撑之后,直接有效跌出了3800点,最大跌幅一度达到1.3%,直接去测试下方3750点的支撑。 创业板指今天也是跌幅高达1.5%,市场接近于5000家的下跌,甚至让原本科技一些细分领域有利好的方向也被错杀,形成了一定的恐慌情绪。 主力资金半天就净流出超过1100亿,但是新的增量资金却趁机入场超过3500亿,如果不出意外,今天全天的成交额将会稳定在2.6万亿,市场今天的换手率将会呈现出翻倍的趋势。 资金的多空博弈还是非常激烈的,有部分勇敢的资金已经
S
天普股份
0
0
0
0.03
大A逆风哥
疯狂打赏的机构
2025-09-23 18:40:58
涨得不敢开板,主力骑虎难下,怎么办?
见过涨的,没见过这么涨的,主力自己把自己困在了山顶,已经15个涨停,4个涨停后就发布了风险提示公告,10个涨停后股票被停牌核查,11个涨停后暂停部分账户交易,12个涨停后已多次发布股票严重异常波动公告。 昨天收盘后,公司又发布股票交易风险提示公告,告知投资者,公司股票短期上涨幅度极大,目前已积累巨大交易风险,公司股价已严重偏离上市公司基本面,未来存在快速下跌的风险。 公告中措词用了“极大”和“巨大”还有“严重”等词,明确告知股价偏离估值太多,泡沫太大,风险太高,一旦泡沫破裂,股票可能快速下跌。
S
天普股份
0
0
0
0.03
大A逆风哥
疯狂打赏的机构
2025-09-23 18:17:58
黄金暴涨,英伟达、苹果大涨4%,美股又新高,A股没稳住!
黄金大幅上涨意外吗?没想到回调两个交易日后,又大涨两个交易日,昨晚黄金再创新高,盘中两次大幅拉升,小幅高开后第一次拉到上涨1.15%,震荡到下半场二次拉升到2%以上,收盘大涨2.03%,黄金指数收报于3781.2。 拉开黄金的月线,已经持续上涨25年,仅2015年深度回撤过一次,近几年黄金更是涨得明显,特别是美元、美债持续走低后,昨晚美元高开高走了一个小时,然后一路下跌,收盘于97.33点,跌幅0.33%。 黄金为什么又大涨,里面的原因或许多种多样,有的说机构持仓在增长,有的说地区局势影响,黄金
S
寒武纪
0
0
0
0.03
编辑交易计划
上一页
1
28
29
30
31
32
73
下一页
前往
页
大A逆风哥
疯狂打赏的机构
2025-09-24 15:50:12
持续38个涨停,今日新高后天地板跌停,追高的还有机会解套吗?
持续不断的涨停让部分投资者忽略了风险,今天打板追涨停的又被上了一课,这次还会不会像之前那么幸运,跌停或者连续跌停后继续新高,毕竟已涨得偏离估值太多。 这只股票今年4月末因为业绩连续四年亏损,公司营收低于3亿,股票被实施了st退市风险警示,而被st后,公司决定卖壳,以5块多的股价卖出了自己51%的股权。 因为此股票出现了持续涨停走势,到今天开盘已经38个板了,五月股价启动,什么利好可以持续不断的上涨4个多月?实际后面的上涨就是炒作股价的行为。 该股在这轮上涨中已经停牌核查过四次,还多次被重点监控,
S
天普股份
0
0
0
0.02
大A逆风哥
疯狂打赏的机构
2025-09-24 15:48:23
4天大跌21%后再遭2跌停,又遇股东大减持,高位被套和抄底的都傻服了
看到再次一字跌停的股价,持仓好太太的股民的傻了眼,连续6天股价大幅下跌,这样的走势谁能扛得住,感觉自己就是那个被背叛的人,但看今天的状况,你想走也没多少可能了,不想扛也得继续扛下去。 好太太,公司主要从事智能晾晒和智能安防产品的研发、制造和销售等业务,公司最近2年的业绩呈持续下降趋势,2024年实现净利润2.48亿元,同比下降24.05%,今年上半年实现净利润8617万元,同比大降39.97%。 公司的股价从年内的最低12.65元涨至9月16日的最高34.29元,区间最大涨幅已达271%左右,股
S
张江高科
0
0
0
0.02
大A逆风哥
疯狂打赏的机构
2025-09-24 15:46:23
满仓被套的绝味被ST,跌停第一天,亏损增至3万4,还有必要出来吗?
上周末,一下子曝出4只股票因财务造假被集体实施其他风险警示,他们分别是创意信息、复旦复华、思科瑞与绝味食品,这些股票持仓的20万左右散户看到这些消息整个周未都是在忐忑中度过。 周一开盘,除了思科瑞其余3股均以一字跌停的结果出现,创意信息更是20CM大面,有位江苏股民本就满仓绝味食品被套其中,这一个跌停下来损失更是惨重,在茶饭不思中也招来了一个迎头痛击。 绝味食品,2021年2月份巅峰时期的股价高达107.88元,经过4年多的持续调整,其被ST前的股价已回落至仅15.25元,区间跌幅已达15.16
S
ST绝味
0
0
0
0.02
大A逆风哥
疯狂打赏的机构
2025-09-24 15:44:31
4天大跌22%后再遭2跌停!吉视传媒股价大崩,追高和抄底的都傻眼了
过气的龙头不如鸡,吉视传媒的股价经过连续2轮爆炒后如今终于迎来了一波连续暴击,股价的持续大跌令当初高位被套和途中抄底股民苦不堪言,亏得一塌糊涂。 经过连续10年调整,吉视传媒的股价在2元左右已经盘整了7年之久,今年7月份开始终于迎来了大爆发,从7月24日至9月15日的近2个月期间,其股价历经2一轮炒作,从初始的1.82元涨至最高6.50元,其区间涨幅达257.15%。 股价的连续上涨引发了各路资金和散户的纷纷涌入,但转机就在那么一瞬间,从9月16日开始,吉视传媒的股价就迎来了持续调整,跌到9月1
S
吉视传媒
0
0
0
0.02
大A逆风哥
疯狂打赏的机构
2025-09-24 14:59:16
雷来啦!盘后15家公司发布股东减持公告,合计减持金额约8.35亿元!
盘后,已有15家公司发布了股东减持公告。其中,4家减持比例超3%,4家减持比例在1%~3%,7家减持在1%以内。而从个股分布上,既有近期表现强势的半导体龙头,也有披星戴帽的st公司,还有军工龙头公司。具体什么情况,我们来看一下。 第一家,敏芯股份 公司属于半导体行业,主要从事MEMS传感器产品的研发与销售,有着热门的人形机器人、AI眼镜、芯片等概念,现价103.47元,股价年内上涨71.73%! 盘后,公司发布公告称,公司两股东拟减持不超过96.02万股,占总股本比例1.71%。按照今日收盘价,
S
中科曙光
0
0
0
0.02
大A逆风哥
疯狂打赏的机构
2025-09-23 19:11:52
4家被st的公司今日复牌,3家跌停,1家大跌,股民:这次教训深刻
收盘后同时被实施st其他风险警示的四家公司,昨日停牌,今日复牌交易,股票名称前均被加上了st标识,其中3家公司一字跌停,1家公司开盘大跌超12%。 st创意,因虚增营收和利润公司与相关责任人分别被处以了50万至400万不同程度的罚款,股票在已经下跌近一个月的情况下今日超80万封单跌停。 因为是创业板上市公司,所以跌停是20%,现股价跌至6.29,里面6.251亿股东担心明天会不会继续跌停,这跌幅多几个,得有承受能力,所以抄底的应谨慎。 复旦复华,因2019年2020年和2023年虚假利润8000
S
*ST国化
0
0
0
0.03
大A逆风哥
疯狂打赏的机构
2025-09-23 19:09:48
亏麻!满仓追击山子高科,遭遇大跳水,当场立亏17.7万,明天还能出来吗
一夜富一夜穷,对于短线打板选手来说,这可能就是个常态,做对了吃肉,做错了挨上一顿胖揍,每天在盈与亏中忙忙碌碌的快速切换,年终一算账大多也是赚的少,赔的多,只有券商在背后偷偷咧着嘴在那里数钱玩。 有位短线股民就在今天开盘买入山子高科后遭受了不小的损失。 山子高科,公司主要从事汽车零部件业务,2024年8月份时的股价一度跌至最低0.77元,面临面值退市边缘,之后的股价才开始他的表演。 公司业绩从2018年至2024年的业绩经历了连续7年的巨额亏损,累计亏损额多达167.32亿元,但自山子高科入主银亿
S
山子高科
0
0
0
0.03
大A逆风哥
疯狂打赏的机构
2025-09-23 19:03:40
33天27跌!此红利股已连跌3个月,股民:本想赚点股息,反倒亏损5万
跌到根本停不下来,这是持仓皖通高速1.7万股民的第一感觉,本想趁此轮牛市之际赚点零花钱,但自从买了这只股票后,却根本没有等来他有效上涨的那一天,整整3个月的持续阴跌,几乎已经耗尽了场内股民的耐心。 其实,有人可能会说皖通高速的股价从2020年的最低5.09元,涨到今年6月份的最高18.58元,5年的累计最大涨幅已达265%,如今的股价还有近13元,还涨一倍多,这才跌那么一点有啥好说的。 这话是实在话,也是看热闹不嫌事多的风凉话,这种持续阳跌的过程对于场内持仓股民来说就是一种无尽的煎熬,有多少人能
S
皖通高速
0
0
0
0.03
大A逆风哥
疯狂打赏的机构
2025-09-23 18:53:37
13连板天普股份:监管利剑难阻“妖股”狂奔?
29天16板,涨幅563%,市盈率362倍——天普股份的股价走势令人瞠目结舌,即使监管利剑高悬、公司连连风险警示,依然难挡资金狂热追捧。 9月22日,天普股份再度一字涨停,收盘价定格在101.16元,实现了29天内16个涨停板的惊人走势。这家主营业务为汽车橡胶零件的公司,因为一场控制权变更交易,已然成为A股市场最炙手可热的“妖股”。 从8月22日至9月18日,天普股份股票价格累计上涨213.81%,股价短期涨幅严重偏离同期大盘和行业指数。同期,上证指数累计上涨仅161%,汽车零部件行业指数累计上
S
天普股份
0
0
0
0.03
大A逆风哥
疯狂打赏的机构
2025-09-23 18:52:08
ST高鸿30跌停未开板,退市警钟为谁而鸣,3个交易日就摘牌了
在A股市场的退市浪潮中,有一只股票正以极其惨烈的方式引起关注——*ST高鸿。截至最新交易日,其股价已跌至0.47元,连续30个跌停仍未见开板,成为年内跌停数量最多、跌幅最深的退市股。更令人心惊的是,即便跌幅已如此巨大,资金出逃的意愿依然远超接盘意愿,今天跌停封单最高达153万手。 与其它退市股不同,*ST高鸿在退市路上的走势显得异常“固执”。以往的退市股,如ST东方、ST锦港、ST鹏博士等,在连续跌停过程中都曾多次打开跌停板,给予投资者止损离场的机会。即便今年同样步入退市程序的ST苏吴、ST东通
S
*ST高鸿
0
0
0
0.03
大A逆风哥
疯狂打赏的机构
2025-09-23 18:50:17
信披违规被ST,股价20cm跌停,封单超90万手!6万股东欲哭无泪!
今天是st创意,因信披违规被st复牌后的第一个交易日。没有任何悬念,公司股价开盘20cm一字跌停,目前封单已经超过了90万手,近6亿资金在排队出逃。然而,大门已经被焊死,短期内想逃出生天,几乎可能。 有散户不禁在股吧留言:“这么多的封单,到底会有几个跌停啊!牛市重仓踩了这个雷,真的是倒了八辈子血霉了”;还有投资者表示,自己昨晚就已经挂跌停了,希望今天能够有机会出逃。更是有人留言呼吁,希望主力手下留情!但目前公司6万多股东,已经陷入了囚徒困境,都在争先恐后的出逃,又有谁会留情呢? 隔着屏幕,都能感
S
华创云信
0
0
0
0.03
大A逆风哥
疯狂打赏的机构
2025-09-23 18:45:26
证监会:展望未来五年,我们信心满满!
A股持续上涨的动能显现,特别是今年走势让不少投资者刮目相看,包括全球投资者,大盘抵御风险能力已大大增强,之前很多时间上3500点后就可能下跌甚至大跌,现在已经在3800点之上一个多月。 而且大盘还上涨到了3899.96,差0.04点到3900点,十年新高后,依然盘整在阶段性高位,但愿一年后回过头来看,这里也已经是低点,十年新高创了,十五年新高同样可以创。 在科技股的带动下,本轮行情已有超400只股票翻倍上涨,最多的超涨35倍以上,有近2000家公司涨幅50%以上,市场盈利效应达90%以上,个股几
S
中信证券
0
0
0
0.03
大A逆风哥
疯狂打赏的机构
2025-09-23 18:42:46
A股:大盘突然加速跳水,行情不太对劲,释放了两个重磅信号!
上证指数今天的跌幅还是比较凶猛的,在跌破30均线的支撑之后,直接有效跌出了3800点,最大跌幅一度达到1.3%,直接去测试下方3750点的支撑。 创业板指今天也是跌幅高达1.5%,市场接近于5000家的下跌,甚至让原本科技一些细分领域有利好的方向也被错杀,形成了一定的恐慌情绪。 主力资金半天就净流出超过1100亿,但是新的增量资金却趁机入场超过3500亿,如果不出意外,今天全天的成交额将会稳定在2.6万亿,市场今天的换手率将会呈现出翻倍的趋势。 资金的多空博弈还是非常激烈的,有部分勇敢的资金已经
S
天普股份
0
0
0
0.03
大A逆风哥
疯狂打赏的机构
2025-09-23 18:40:58
涨得不敢开板,主力骑虎难下,怎么办?
见过涨的,没见过这么涨的,主力自己把自己困在了山顶,已经15个涨停,4个涨停后就发布了风险提示公告,10个涨停后股票被停牌核查,11个涨停后暂停部分账户交易,12个涨停后已多次发布股票严重异常波动公告。 昨天收盘后,公司又发布股票交易风险提示公告,告知投资者,公司股票短期上涨幅度极大,目前已积累巨大交易风险,公司股价已严重偏离上市公司基本面,未来存在快速下跌的风险。 公告中措词用了“极大”和“巨大”还有“严重”等词,明确告知股价偏离估值太多,泡沫太大,风险太高,一旦泡沫破裂,股票可能快速下跌。
S
天普股份
0
0
0
0.03
大A逆风哥
疯狂打赏的机构
2025-09-23 18:17:58
黄金暴涨,英伟达、苹果大涨4%,美股又新高,A股没稳住!
黄金大幅上涨意外吗?没想到回调两个交易日后,又大涨两个交易日,昨晚黄金再创新高,盘中两次大幅拉升,小幅高开后第一次拉到上涨1.15%,震荡到下半场二次拉升到2%以上,收盘大涨2.03%,黄金指数收报于3781.2。 拉开黄金的月线,已经持续上涨25年,仅2015年深度回撤过一次,近几年黄金更是涨得明显,特别是美元、美债持续走低后,昨晚美元高开高走了一个小时,然后一路下跌,收盘于97.33点,跌幅0.33%。 黄金为什么又大涨,里面的原因或许多种多样,有的说机构持仓在增长,有的说地区局势影响,黄金
S
寒武纪
0
0
0
0.03
编辑交易计划
上一页
1
28
29
30
31
32
73
下一页
前往
页
大A逆风哥
疯狂打赏的机构
2025-09-24 15:50:12
持续38个涨停,今日新高后天地板跌停,追高的还有机会解套吗?
持续不断的涨停让部分投资者忽略了风险,今天打板追涨停的又被上了一课,这次还会不会像之前那么幸运,跌停或者连续跌停后继续新高,毕竟已涨得偏离估值太多。 这只股票今年4月末因为业绩连续四年亏损,公司营收低于3亿,股票被实施了st退市风险警示,而被st后,公司决定卖壳,以5块多的股价卖出了自己51%的股权。 因为此股票出现了持续涨停走势,到今天开盘已经38个板了,五月股价启动,什么利好可以持续不断的上涨4个多月?实际后面的上涨就是炒作股价的行为。 该股在这轮上涨中已经停牌核查过四次,还多次被重点监控,
S
天普股份
0
0
0
0.02
大A逆风哥
疯狂打赏的机构
2025-09-24 15:48:23
4天大跌21%后再遭2跌停,又遇股东大减持,高位被套和抄底的都傻服了
看到再次一字跌停的股价,持仓好太太的股民的傻了眼,连续6天股价大幅下跌,这样的走势谁能扛得住,感觉自己就是那个被背叛的人,但看今天的状况,你想走也没多少可能了,不想扛也得继续扛下去。 好太太,公司主要从事智能晾晒和智能安防产品的研发、制造和销售等业务,公司最近2年的业绩呈持续下降趋势,2024年实现净利润2.48亿元,同比下降24.05%,今年上半年实现净利润8617万元,同比大降39.97%。 公司的股价从年内的最低12.65元涨至9月16日的最高34.29元,区间最大涨幅已达271%左右,股
S
张江高科
0
0
0
0.02
大A逆风哥
疯狂打赏的机构
2025-09-24 15:46:23
满仓被套的绝味被ST,跌停第一天,亏损增至3万4,还有必要出来吗?
上周末,一下子曝出4只股票因财务造假被集体实施其他风险警示,他们分别是创意信息、复旦复华、思科瑞与绝味食品,这些股票持仓的20万左右散户看到这些消息整个周未都是在忐忑中度过。 周一开盘,除了思科瑞其余3股均以一字跌停的结果出现,创意信息更是20CM大面,有位江苏股民本就满仓绝味食品被套其中,这一个跌停下来损失更是惨重,在茶饭不思中也招来了一个迎头痛击。 绝味食品,2021年2月份巅峰时期的股价高达107.88元,经过4年多的持续调整,其被ST前的股价已回落至仅15.25元,区间跌幅已达15.16
S
ST绝味
0
0
0
0.02
大A逆风哥
疯狂打赏的机构
2025-09-24 15:44:31
4天大跌22%后再遭2跌停!吉视传媒股价大崩,追高和抄底的都傻眼了
过气的龙头不如鸡,吉视传媒的股价经过连续2轮爆炒后如今终于迎来了一波连续暴击,股价的持续大跌令当初高位被套和途中抄底股民苦不堪言,亏得一塌糊涂。 经过连续10年调整,吉视传媒的股价在2元左右已经盘整了7年之久,今年7月份开始终于迎来了大爆发,从7月24日至9月15日的近2个月期间,其股价历经2一轮炒作,从初始的1.82元涨至最高6.50元,其区间涨幅达257.15%。 股价的连续上涨引发了各路资金和散户的纷纷涌入,但转机就在那么一瞬间,从9月16日开始,吉视传媒的股价就迎来了持续调整,跌到9月1
S
吉视传媒
0
0
0
0.02
大A逆风哥
疯狂打赏的机构
2025-09-24 14:59:16
雷来啦!盘后15家公司发布股东减持公告,合计减持金额约8.35亿元!
盘后,已有15家公司发布了股东减持公告。其中,4家减持比例超3%,4家减持比例在1%~3%,7家减持在1%以内。而从个股分布上,既有近期表现强势的半导体龙头,也有披星戴帽的st公司,还有军工龙头公司。具体什么情况,我们来看一下。 第一家,敏芯股份 公司属于半导体行业,主要从事MEMS传感器产品的研发与销售,有着热门的人形机器人、AI眼镜、芯片等概念,现价103.47元,股价年内上涨71.73%! 盘后,公司发布公告称,公司两股东拟减持不超过96.02万股,占总股本比例1.71%。按照今日收盘价,
S
中科曙光
0
0
0
0.02
大A逆风哥
疯狂打赏的机构
2025-09-23 19:11:52
4家被st的公司今日复牌,3家跌停,1家大跌,股民:这次教训深刻
收盘后同时被实施st其他风险警示的四家公司,昨日停牌,今日复牌交易,股票名称前均被加上了st标识,其中3家公司一字跌停,1家公司开盘大跌超12%。 st创意,因虚增营收和利润公司与相关责任人分别被处以了50万至400万不同程度的罚款,股票在已经下跌近一个月的情况下今日超80万封单跌停。 因为是创业板上市公司,所以跌停是20%,现股价跌至6.29,里面6.251亿股东担心明天会不会继续跌停,这跌幅多几个,得有承受能力,所以抄底的应谨慎。 复旦复华,因2019年2020年和2023年虚假利润8000
S
*ST国化
0
0
0
0.03
大A逆风哥
疯狂打赏的机构
2025-09-23 19:09:48
亏麻!满仓追击山子高科,遭遇大跳水,当场立亏17.7万,明天还能出来吗
一夜富一夜穷,对于短线打板选手来说,这可能就是个常态,做对了吃肉,做错了挨上一顿胖揍,每天在盈与亏中忙忙碌碌的快速切换,年终一算账大多也是赚的少,赔的多,只有券商在背后偷偷咧着嘴在那里数钱玩。 有位短线股民就在今天开盘买入山子高科后遭受了不小的损失。 山子高科,公司主要从事汽车零部件业务,2024年8月份时的股价一度跌至最低0.77元,面临面值退市边缘,之后的股价才开始他的表演。 公司业绩从2018年至2024年的业绩经历了连续7年的巨额亏损,累计亏损额多达167.32亿元,但自山子高科入主银亿
S
山子高科
0
0
0
0.03
大A逆风哥
疯狂打赏的机构
2025-09-23 19:03:40
33天27跌!此红利股已连跌3个月,股民:本想赚点股息,反倒亏损5万
跌到根本停不下来,这是持仓皖通高速1.7万股民的第一感觉,本想趁此轮牛市之际赚点零花钱,但自从买了这只股票后,却根本没有等来他有效上涨的那一天,整整3个月的持续阴跌,几乎已经耗尽了场内股民的耐心。 其实,有人可能会说皖通高速的股价从2020年的最低5.09元,涨到今年6月份的最高18.58元,5年的累计最大涨幅已达265%,如今的股价还有近13元,还涨一倍多,这才跌那么一点有啥好说的。 这话是实在话,也是看热闹不嫌事多的风凉话,这种持续阳跌的过程对于场内持仓股民来说就是一种无尽的煎熬,有多少人能
S
皖通高速
0
0
0
0.03
大A逆风哥
疯狂打赏的机构
2025-09-23 18:53:37
13连板天普股份:监管利剑难阻“妖股”狂奔?
29天16板,涨幅563%,市盈率362倍——天普股份的股价走势令人瞠目结舌,即使监管利剑高悬、公司连连风险警示,依然难挡资金狂热追捧。 9月22日,天普股份再度一字涨停,收盘价定格在101.16元,实现了29天内16个涨停板的惊人走势。这家主营业务为汽车橡胶零件的公司,因为一场控制权变更交易,已然成为A股市场最炙手可热的“妖股”。 从8月22日至9月18日,天普股份股票价格累计上涨213.81%,股价短期涨幅严重偏离同期大盘和行业指数。同期,上证指数累计上涨仅161%,汽车零部件行业指数累计上
S
天普股份
0
0
0
0.03
大A逆风哥
疯狂打赏的机构
2025-09-23 18:52:08
ST高鸿30跌停未开板,退市警钟为谁而鸣,3个交易日就摘牌了
在A股市场的退市浪潮中,有一只股票正以极其惨烈的方式引起关注——*ST高鸿。截至最新交易日,其股价已跌至0.47元,连续30个跌停仍未见开板,成为年内跌停数量最多、跌幅最深的退市股。更令人心惊的是,即便跌幅已如此巨大,资金出逃的意愿依然远超接盘意愿,今天跌停封单最高达153万手。 与其它退市股不同,*ST高鸿在退市路上的走势显得异常“固执”。以往的退市股,如ST东方、ST锦港、ST鹏博士等,在连续跌停过程中都曾多次打开跌停板,给予投资者止损离场的机会。即便今年同样步入退市程序的ST苏吴、ST东通
S
*ST高鸿
0
0
0
0.03
大A逆风哥
疯狂打赏的机构
2025-09-23 18:50:17
信披违规被ST,股价20cm跌停,封单超90万手!6万股东欲哭无泪!
今天是st创意,因信披违规被st复牌后的第一个交易日。没有任何悬念,公司股价开盘20cm一字跌停,目前封单已经超过了90万手,近6亿资金在排队出逃。然而,大门已经被焊死,短期内想逃出生天,几乎可能。 有散户不禁在股吧留言:“这么多的封单,到底会有几个跌停啊!牛市重仓踩了这个雷,真的是倒了八辈子血霉了”;还有投资者表示,自己昨晚就已经挂跌停了,希望今天能够有机会出逃。更是有人留言呼吁,希望主力手下留情!但目前公司6万多股东,已经陷入了囚徒困境,都在争先恐后的出逃,又有谁会留情呢? 隔着屏幕,都能感
S
华创云信
0
0
0
0.03
大A逆风哥
疯狂打赏的机构
2025-09-23 18:45:26
证监会:展望未来五年,我们信心满满!
A股持续上涨的动能显现,特别是今年走势让不少投资者刮目相看,包括全球投资者,大盘抵御风险能力已大大增强,之前很多时间上3500点后就可能下跌甚至大跌,现在已经在3800点之上一个多月。 而且大盘还上涨到了3899.96,差0.04点到3900点,十年新高后,依然盘整在阶段性高位,但愿一年后回过头来看,这里也已经是低点,十年新高创了,十五年新高同样可以创。 在科技股的带动下,本轮行情已有超400只股票翻倍上涨,最多的超涨35倍以上,有近2000家公司涨幅50%以上,市场盈利效应达90%以上,个股几
S
中信证券
0
0
0
0.03
大A逆风哥
疯狂打赏的机构
2025-09-23 18:42:46
A股:大盘突然加速跳水,行情不太对劲,释放了两个重磅信号!
上证指数今天的跌幅还是比较凶猛的,在跌破30均线的支撑之后,直接有效跌出了3800点,最大跌幅一度达到1.3%,直接去测试下方3750点的支撑。 创业板指今天也是跌幅高达1.5%,市场接近于5000家的下跌,甚至让原本科技一些细分领域有利好的方向也被错杀,形成了一定的恐慌情绪。 主力资金半天就净流出超过1100亿,但是新的增量资金却趁机入场超过3500亿,如果不出意外,今天全天的成交额将会稳定在2.6万亿,市场今天的换手率将会呈现出翻倍的趋势。 资金的多空博弈还是非常激烈的,有部分勇敢的资金已经
S
天普股份
0
0
0
0.03
大A逆风哥
疯狂打赏的机构
2025-09-23 18:40:58
涨得不敢开板,主力骑虎难下,怎么办?
见过涨的,没见过这么涨的,主力自己把自己困在了山顶,已经15个涨停,4个涨停后就发布了风险提示公告,10个涨停后股票被停牌核查,11个涨停后暂停部分账户交易,12个涨停后已多次发布股票严重异常波动公告。 昨天收盘后,公司又发布股票交易风险提示公告,告知投资者,公司股票短期上涨幅度极大,目前已积累巨大交易风险,公司股价已严重偏离上市公司基本面,未来存在快速下跌的风险。 公告中措词用了“极大”和“巨大”还有“严重”等词,明确告知股价偏离估值太多,泡沫太大,风险太高,一旦泡沫破裂,股票可能快速下跌。
S
天普股份
0
0
0
0.03
大A逆风哥
疯狂打赏的机构
2025-09-23 18:17:58
黄金暴涨,英伟达、苹果大涨4%,美股又新高,A股没稳住!
黄金大幅上涨意外吗?没想到回调两个交易日后,又大涨两个交易日,昨晚黄金再创新高,盘中两次大幅拉升,小幅高开后第一次拉到上涨1.15%,震荡到下半场二次拉升到2%以上,收盘大涨2.03%,黄金指数收报于3781.2。 拉开黄金的月线,已经持续上涨25年,仅2015年深度回撤过一次,近几年黄金更是涨得明显,特别是美元、美债持续走低后,昨晚美元高开高走了一个小时,然后一路下跌,收盘于97.33点,跌幅0.33%。 黄金为什么又大涨,里面的原因或许多种多样,有的说机构持仓在增长,有的说地区局势影响,黄金
S
寒武纪
0
0
0
0.03
编辑交易计划
上一页
1
28
29
30
31
32
73
下一页
前往
页
大A逆风哥
疯狂打赏的机构
2025-09-24 15:50:12
持续38个涨停,今日新高后天地板跌停,追高的还有机会解套吗?
持续不断的涨停让部分投资者忽略了风险,今天打板追涨停的又被上了一课,这次还会不会像之前那么幸运,跌停或者连续跌停后继续新高,毕竟已涨得偏离估值太多。 这只股票今年4月末因为业绩连续四年亏损,公司营收低于3亿,股票被实施了st退市风险警示,而被st后,公司决定卖壳,以5块多的股价卖出了自己51%的股权。 因为此股票出现了持续涨停走势,到今天开盘已经38个板了,五月股价启动,什么利好可以持续不断的上涨4个多月?实际后面的上涨就是炒作股价的行为。 该股在这轮上涨中已经停牌核查过四次,还多次被重点监控,
S
天普股份
0
0
0
0.02
大A逆风哥
疯狂打赏的机构
2025-09-24 15:48:23
4天大跌21%后再遭2跌停,又遇股东大减持,高位被套和抄底的都傻服了
看到再次一字跌停的股价,持仓好太太的股民的傻了眼,连续6天股价大幅下跌,这样的走势谁能扛得住,感觉自己就是那个被背叛的人,但看今天的状况,你想走也没多少可能了,不想扛也得继续扛下去。 好太太,公司主要从事智能晾晒和智能安防产品的研发、制造和销售等业务,公司最近2年的业绩呈持续下降趋势,2024年实现净利润2.48亿元,同比下降24.05%,今年上半年实现净利润8617万元,同比大降39.97%。 公司的股价从年内的最低12.65元涨至9月16日的最高34.29元,区间最大涨幅已达271%左右,股
S
张江高科
0
0
0
0.02
大A逆风哥
疯狂打赏的机构
2025-09-24 15:46:23
满仓被套的绝味被ST,跌停第一天,亏损增至3万4,还有必要出来吗?
上周末,一下子曝出4只股票因财务造假被集体实施其他风险警示,他们分别是创意信息、复旦复华、思科瑞与绝味食品,这些股票持仓的20万左右散户看到这些消息整个周未都是在忐忑中度过。 周一开盘,除了思科瑞其余3股均以一字跌停的结果出现,创意信息更是20CM大面,有位江苏股民本就满仓绝味食品被套其中,这一个跌停下来损失更是惨重,在茶饭不思中也招来了一个迎头痛击。 绝味食品,2021年2月份巅峰时期的股价高达107.88元,经过4年多的持续调整,其被ST前的股价已回落至仅15.25元,区间跌幅已达15.16
S
ST绝味
0
0
0
0.02
大A逆风哥
疯狂打赏的机构
2025-09-24 15:44:31
4天大跌22%后再遭2跌停!吉视传媒股价大崩,追高和抄底的都傻眼了
过气的龙头不如鸡,吉视传媒的股价经过连续2轮爆炒后如今终于迎来了一波连续暴击,股价的持续大跌令当初高位被套和途中抄底股民苦不堪言,亏得一塌糊涂。 经过连续10年调整,吉视传媒的股价在2元左右已经盘整了7年之久,今年7月份开始终于迎来了大爆发,从7月24日至9月15日的近2个月期间,其股价历经2一轮炒作,从初始的1.82元涨至最高6.50元,其区间涨幅达257.15%。 股价的连续上涨引发了各路资金和散户的纷纷涌入,但转机就在那么一瞬间,从9月16日开始,吉视传媒的股价就迎来了持续调整,跌到9月1
S
吉视传媒
0
0
0
0.02
大A逆风哥
疯狂打赏的机构
2025-09-24 14:59:16
雷来啦!盘后15家公司发布股东减持公告,合计减持金额约8.35亿元!
盘后,已有15家公司发布了股东减持公告。其中,4家减持比例超3%,4家减持比例在1%~3%,7家减持在1%以内。而从个股分布上,既有近期表现强势的半导体龙头,也有披星戴帽的st公司,还有军工龙头公司。具体什么情况,我们来看一下。 第一家,敏芯股份 公司属于半导体行业,主要从事MEMS传感器产品的研发与销售,有着热门的人形机器人、AI眼镜、芯片等概念,现价103.47元,股价年内上涨71.73%! 盘后,公司发布公告称,公司两股东拟减持不超过96.02万股,占总股本比例1.71%。按照今日收盘价,
S
中科曙光
0
0
0
0.02
大A逆风哥
疯狂打赏的机构
2025-09-23 19:11:52
4家被st的公司今日复牌,3家跌停,1家大跌,股民:这次教训深刻
收盘后同时被实施st其他风险警示的四家公司,昨日停牌,今日复牌交易,股票名称前均被加上了st标识,其中3家公司一字跌停,1家公司开盘大跌超12%。 st创意,因虚增营收和利润公司与相关责任人分别被处以了50万至400万不同程度的罚款,股票在已经下跌近一个月的情况下今日超80万封单跌停。 因为是创业板上市公司,所以跌停是20%,现股价跌至6.29,里面6.251亿股东担心明天会不会继续跌停,这跌幅多几个,得有承受能力,所以抄底的应谨慎。 复旦复华,因2019年2020年和2023年虚假利润8000
S
*ST国化
0
0
0
0.03
大A逆风哥
疯狂打赏的机构
2025-09-23 19:09:48
亏麻!满仓追击山子高科,遭遇大跳水,当场立亏17.7万,明天还能出来吗
一夜富一夜穷,对于短线打板选手来说,这可能就是个常态,做对了吃肉,做错了挨上一顿胖揍,每天在盈与亏中忙忙碌碌的快速切换,年终一算账大多也是赚的少,赔的多,只有券商在背后偷偷咧着嘴在那里数钱玩。 有位短线股民就在今天开盘买入山子高科后遭受了不小的损失。 山子高科,公司主要从事汽车零部件业务,2024年8月份时的股价一度跌至最低0.77元,面临面值退市边缘,之后的股价才开始他的表演。 公司业绩从2018年至2024年的业绩经历了连续7年的巨额亏损,累计亏损额多达167.32亿元,但自山子高科入主银亿
S
山子高科
0
0
0
0.03
大A逆风哥
疯狂打赏的机构
2025-09-23 19:03:40
33天27跌!此红利股已连跌3个月,股民:本想赚点股息,反倒亏损5万
跌到根本停不下来,这是持仓皖通高速1.7万股民的第一感觉,本想趁此轮牛市之际赚点零花钱,但自从买了这只股票后,却根本没有等来他有效上涨的那一天,整整3个月的持续阴跌,几乎已经耗尽了场内股民的耐心。 其实,有人可能会说皖通高速的股价从2020年的最低5.09元,涨到今年6月份的最高18.58元,5年的累计最大涨幅已达265%,如今的股价还有近13元,还涨一倍多,这才跌那么一点有啥好说的。 这话是实在话,也是看热闹不嫌事多的风凉话,这种持续阳跌的过程对于场内持仓股民来说就是一种无尽的煎熬,有多少人能
S
皖通高速
0
0
0
0.03
大A逆风哥
疯狂打赏的机构
2025-09-23 18:53:37
13连板天普股份:监管利剑难阻“妖股”狂奔?
29天16板,涨幅563%,市盈率362倍——天普股份的股价走势令人瞠目结舌,即使监管利剑高悬、公司连连风险警示,依然难挡资金狂热追捧。 9月22日,天普股份再度一字涨停,收盘价定格在101.16元,实现了29天内16个涨停板的惊人走势。这家主营业务为汽车橡胶零件的公司,因为一场控制权变更交易,已然成为A股市场最炙手可热的“妖股”。 从8月22日至9月18日,天普股份股票价格累计上涨213.81%,股价短期涨幅严重偏离同期大盘和行业指数。同期,上证指数累计上涨仅161%,汽车零部件行业指数累计上
S
天普股份
0
0
0
0.03
大A逆风哥
疯狂打赏的机构
2025-09-23 18:52:08
ST高鸿30跌停未开板,退市警钟为谁而鸣,3个交易日就摘牌了
在A股市场的退市浪潮中,有一只股票正以极其惨烈的方式引起关注——*ST高鸿。截至最新交易日,其股价已跌至0.47元,连续30个跌停仍未见开板,成为年内跌停数量最多、跌幅最深的退市股。更令人心惊的是,即便跌幅已如此巨大,资金出逃的意愿依然远超接盘意愿,今天跌停封单最高达153万手。 与其它退市股不同,*ST高鸿在退市路上的走势显得异常“固执”。以往的退市股,如ST东方、ST锦港、ST鹏博士等,在连续跌停过程中都曾多次打开跌停板,给予投资者止损离场的机会。即便今年同样步入退市程序的ST苏吴、ST东通
S
*ST高鸿
0
0
0
0.03
大A逆风哥
疯狂打赏的机构
2025-09-23 18:50:17
信披违规被ST,股价20cm跌停,封单超90万手!6万股东欲哭无泪!
今天是st创意,因信披违规被st复牌后的第一个交易日。没有任何悬念,公司股价开盘20cm一字跌停,目前封单已经超过了90万手,近6亿资金在排队出逃。然而,大门已经被焊死,短期内想逃出生天,几乎可能。 有散户不禁在股吧留言:“这么多的封单,到底会有几个跌停啊!牛市重仓踩了这个雷,真的是倒了八辈子血霉了”;还有投资者表示,自己昨晚就已经挂跌停了,希望今天能够有机会出逃。更是有人留言呼吁,希望主力手下留情!但目前公司6万多股东,已经陷入了囚徒困境,都在争先恐后的出逃,又有谁会留情呢? 隔着屏幕,都能感
S
华创云信
0
0
0
0.03
大A逆风哥
疯狂打赏的机构
2025-09-23 18:45:26
证监会:展望未来五年,我们信心满满!
A股持续上涨的动能显现,特别是今年走势让不少投资者刮目相看,包括全球投资者,大盘抵御风险能力已大大增强,之前很多时间上3500点后就可能下跌甚至大跌,现在已经在3800点之上一个多月。 而且大盘还上涨到了3899.96,差0.04点到3900点,十年新高后,依然盘整在阶段性高位,但愿一年后回过头来看,这里也已经是低点,十年新高创了,十五年新高同样可以创。 在科技股的带动下,本轮行情已有超400只股票翻倍上涨,最多的超涨35倍以上,有近2000家公司涨幅50%以上,市场盈利效应达90%以上,个股几
S
中信证券
0
0
0
0.03
大A逆风哥
疯狂打赏的机构
2025-09-23 18:42:46
A股:大盘突然加速跳水,行情不太对劲,释放了两个重磅信号!
上证指数今天的跌幅还是比较凶猛的,在跌破30均线的支撑之后,直接有效跌出了3800点,最大跌幅一度达到1.3%,直接去测试下方3750点的支撑。 创业板指今天也是跌幅高达1.5%,市场接近于5000家的下跌,甚至让原本科技一些细分领域有利好的方向也被错杀,形成了一定的恐慌情绪。 主力资金半天就净流出超过1100亿,但是新的增量资金却趁机入场超过3500亿,如果不出意外,今天全天的成交额将会稳定在2.6万亿,市场今天的换手率将会呈现出翻倍的趋势。 资金的多空博弈还是非常激烈的,有部分勇敢的资金已经
S
天普股份
0
0
0
0.03
大A逆风哥
疯狂打赏的机构
2025-09-23 18:40:58
涨得不敢开板,主力骑虎难下,怎么办?
见过涨的,没见过这么涨的,主力自己把自己困在了山顶,已经15个涨停,4个涨停后就发布了风险提示公告,10个涨停后股票被停牌核查,11个涨停后暂停部分账户交易,12个涨停后已多次发布股票严重异常波动公告。 昨天收盘后,公司又发布股票交易风险提示公告,告知投资者,公司股票短期上涨幅度极大,目前已积累巨大交易风险,公司股价已严重偏离上市公司基本面,未来存在快速下跌的风险。 公告中措词用了“极大”和“巨大”还有“严重”等词,明确告知股价偏离估值太多,泡沫太大,风险太高,一旦泡沫破裂,股票可能快速下跌。
S
天普股份
0
0
0
0.03
大A逆风哥
疯狂打赏的机构
2025-09-23 18:17:58
黄金暴涨,英伟达、苹果大涨4%,美股又新高,A股没稳住!
黄金大幅上涨意外吗?没想到回调两个交易日后,又大涨两个交易日,昨晚黄金再创新高,盘中两次大幅拉升,小幅高开后第一次拉到上涨1.15%,震荡到下半场二次拉升到2%以上,收盘大涨2.03%,黄金指数收报于3781.2。 拉开黄金的月线,已经持续上涨25年,仅2015年深度回撤过一次,近几年黄金更是涨得明显,特别是美元、美债持续走低后,昨晚美元高开高走了一个小时,然后一路下跌,收盘于97.33点,跌幅0.33%。 黄金为什么又大涨,里面的原因或许多种多样,有的说机构持仓在增长,有的说地区局势影响,黄金
S
寒武纪
0
0
0
0.03
编辑交易计划
上一页
1
28
29
30
31
32
73
下一页
前往
页
大A逆风哥
疯狂打赏的机构
2025-09-24 15:50:12
持续38个涨停,今日新高后天地板跌停,追高的还有机会解套吗?
持续不断的涨停让部分投资者忽略了风险,今天打板追涨停的又被上了一课,这次还会不会像之前那么幸运,跌停或者连续跌停后继续新高,毕竟已涨得偏离估值太多。 这只股票今年4月末因为业绩连续四年亏损,公司营收低于3亿,股票被实施了st退市风险警示,而被st后,公司决定卖壳,以5块多的股价卖出了自己51%的股权。 因为此股票出现了持续涨停走势,到今天开盘已经38个板了,五月股价启动,什么利好可以持续不断的上涨4个多月?实际后面的上涨就是炒作股价的行为。 该股在这轮上涨中已经停牌核查过四次,还多次被重点监控,
S
天普股份
0
0
0
0.02
大A逆风哥
疯狂打赏的机构
2025-09-24 15:48:23
4天大跌21%后再遭2跌停,又遇股东大减持,高位被套和抄底的都傻服了
看到再次一字跌停的股价,持仓好太太的股民的傻了眼,连续6天股价大幅下跌,这样的走势谁能扛得住,感觉自己就是那个被背叛的人,但看今天的状况,你想走也没多少可能了,不想扛也得继续扛下去。 好太太,公司主要从事智能晾晒和智能安防产品的研发、制造和销售等业务,公司最近2年的业绩呈持续下降趋势,2024年实现净利润2.48亿元,同比下降24.05%,今年上半年实现净利润8617万元,同比大降39.97%。 公司的股价从年内的最低12.65元涨至9月16日的最高34.29元,区间最大涨幅已达271%左右,股
S
张江高科
0
0
0
0.02
大A逆风哥
疯狂打赏的机构
2025-09-24 15:46:23
满仓被套的绝味被ST,跌停第一天,亏损增至3万4,还有必要出来吗?
上周末,一下子曝出4只股票因财务造假被集体实施其他风险警示,他们分别是创意信息、复旦复华、思科瑞与绝味食品,这些股票持仓的20万左右散户看到这些消息整个周未都是在忐忑中度过。 周一开盘,除了思科瑞其余3股均以一字跌停的结果出现,创意信息更是20CM大面,有位江苏股民本就满仓绝味食品被套其中,这一个跌停下来损失更是惨重,在茶饭不思中也招来了一个迎头痛击。 绝味食品,2021年2月份巅峰时期的股价高达107.88元,经过4年多的持续调整,其被ST前的股价已回落至仅15.25元,区间跌幅已达15.16
S
ST绝味
0
0
0
0.02
大A逆风哥
疯狂打赏的机构
2025-09-24 15:44:31
4天大跌22%后再遭2跌停!吉视传媒股价大崩,追高和抄底的都傻眼了
过气的龙头不如鸡,吉视传媒的股价经过连续2轮爆炒后如今终于迎来了一波连续暴击,股价的持续大跌令当初高位被套和途中抄底股民苦不堪言,亏得一塌糊涂。 经过连续10年调整,吉视传媒的股价在2元左右已经盘整了7年之久,今年7月份开始终于迎来了大爆发,从7月24日至9月15日的近2个月期间,其股价历经2一轮炒作,从初始的1.82元涨至最高6.50元,其区间涨幅达257.15%。 股价的连续上涨引发了各路资金和散户的纷纷涌入,但转机就在那么一瞬间,从9月16日开始,吉视传媒的股价就迎来了持续调整,跌到9月1
S
吉视传媒
0
0
0
0.02
大A逆风哥
疯狂打赏的机构
2025-09-24 14:59:16
雷来啦!盘后15家公司发布股东减持公告,合计减持金额约8.35亿元!
盘后,已有15家公司发布了股东减持公告。其中,4家减持比例超3%,4家减持比例在1%~3%,7家减持在1%以内。而从个股分布上,既有近期表现强势的半导体龙头,也有披星戴帽的st公司,还有军工龙头公司。具体什么情况,我们来看一下。 第一家,敏芯股份 公司属于半导体行业,主要从事MEMS传感器产品的研发与销售,有着热门的人形机器人、AI眼镜、芯片等概念,现价103.47元,股价年内上涨71.73%! 盘后,公司发布公告称,公司两股东拟减持不超过96.02万股,占总股本比例1.71%。按照今日收盘价,
S
中科曙光
0
0
0
0.02
大A逆风哥
疯狂打赏的机构
2025-09-23 19:11:52
4家被st的公司今日复牌,3家跌停,1家大跌,股民:这次教训深刻
收盘后同时被实施st其他风险警示的四家公司,昨日停牌,今日复牌交易,股票名称前均被加上了st标识,其中3家公司一字跌停,1家公司开盘大跌超12%。 st创意,因虚增营收和利润公司与相关责任人分别被处以了50万至400万不同程度的罚款,股票在已经下跌近一个月的情况下今日超80万封单跌停。 因为是创业板上市公司,所以跌停是20%,现股价跌至6.29,里面6.251亿股东担心明天会不会继续跌停,这跌幅多几个,得有承受能力,所以抄底的应谨慎。 复旦复华,因2019年2020年和2023年虚假利润8000
S
*ST国化
0
0
0
0.03
大A逆风哥
疯狂打赏的机构
2025-09-23 19:09:48
亏麻!满仓追击山子高科,遭遇大跳水,当场立亏17.7万,明天还能出来吗
一夜富一夜穷,对于短线打板选手来说,这可能就是个常态,做对了吃肉,做错了挨上一顿胖揍,每天在盈与亏中忙忙碌碌的快速切换,年终一算账大多也是赚的少,赔的多,只有券商在背后偷偷咧着嘴在那里数钱玩。 有位短线股民就在今天开盘买入山子高科后遭受了不小的损失。 山子高科,公司主要从事汽车零部件业务,2024年8月份时的股价一度跌至最低0.77元,面临面值退市边缘,之后的股价才开始他的表演。 公司业绩从2018年至2024年的业绩经历了连续7年的巨额亏损,累计亏损额多达167.32亿元,但自山子高科入主银亿
S
山子高科
0
0
0
0.03
大A逆风哥
疯狂打赏的机构
2025-09-23 19:03:40
33天27跌!此红利股已连跌3个月,股民:本想赚点股息,反倒亏损5万
跌到根本停不下来,这是持仓皖通高速1.7万股民的第一感觉,本想趁此轮牛市之际赚点零花钱,但自从买了这只股票后,却根本没有等来他有效上涨的那一天,整整3个月的持续阴跌,几乎已经耗尽了场内股民的耐心。 其实,有人可能会说皖通高速的股价从2020年的最低5.09元,涨到今年6月份的最高18.58元,5年的累计最大涨幅已达265%,如今的股价还有近13元,还涨一倍多,这才跌那么一点有啥好说的。 这话是实在话,也是看热闹不嫌事多的风凉话,这种持续阳跌的过程对于场内持仓股民来说就是一种无尽的煎熬,有多少人能
S
皖通高速
0
0
0
0.03
大A逆风哥
疯狂打赏的机构
2025-09-23 18:53:37
13连板天普股份:监管利剑难阻“妖股”狂奔?
29天16板,涨幅563%,市盈率362倍——天普股份的股价走势令人瞠目结舌,即使监管利剑高悬、公司连连风险警示,依然难挡资金狂热追捧。 9月22日,天普股份再度一字涨停,收盘价定格在101.16元,实现了29天内16个涨停板的惊人走势。这家主营业务为汽车橡胶零件的公司,因为一场控制权变更交易,已然成为A股市场最炙手可热的“妖股”。 从8月22日至9月18日,天普股份股票价格累计上涨213.81%,股价短期涨幅严重偏离同期大盘和行业指数。同期,上证指数累计上涨仅161%,汽车零部件行业指数累计上
S
天普股份
0
0
0
0.03
大A逆风哥
疯狂打赏的机构
2025-09-23 18:52:08
ST高鸿30跌停未开板,退市警钟为谁而鸣,3个交易日就摘牌了
在A股市场的退市浪潮中,有一只股票正以极其惨烈的方式引起关注——*ST高鸿。截至最新交易日,其股价已跌至0.47元,连续30个跌停仍未见开板,成为年内跌停数量最多、跌幅最深的退市股。更令人心惊的是,即便跌幅已如此巨大,资金出逃的意愿依然远超接盘意愿,今天跌停封单最高达153万手。 与其它退市股不同,*ST高鸿在退市路上的走势显得异常“固执”。以往的退市股,如ST东方、ST锦港、ST鹏博士等,在连续跌停过程中都曾多次打开跌停板,给予投资者止损离场的机会。即便今年同样步入退市程序的ST苏吴、ST东通
S
*ST高鸿
0
0
0
0.03
大A逆风哥
疯狂打赏的机构
2025-09-23 18:50:17
信披违规被ST,股价20cm跌停,封单超90万手!6万股东欲哭无泪!
今天是st创意,因信披违规被st复牌后的第一个交易日。没有任何悬念,公司股价开盘20cm一字跌停,目前封单已经超过了90万手,近6亿资金在排队出逃。然而,大门已经被焊死,短期内想逃出生天,几乎可能。 有散户不禁在股吧留言:“这么多的封单,到底会有几个跌停啊!牛市重仓踩了这个雷,真的是倒了八辈子血霉了”;还有投资者表示,自己昨晚就已经挂跌停了,希望今天能够有机会出逃。更是有人留言呼吁,希望主力手下留情!但目前公司6万多股东,已经陷入了囚徒困境,都在争先恐后的出逃,又有谁会留情呢? 隔着屏幕,都能感
S
华创云信
0
0
0
0.03
大A逆风哥
疯狂打赏的机构
2025-09-23 18:45:26
证监会:展望未来五年,我们信心满满!
A股持续上涨的动能显现,特别是今年走势让不少投资者刮目相看,包括全球投资者,大盘抵御风险能力已大大增强,之前很多时间上3500点后就可能下跌甚至大跌,现在已经在3800点之上一个多月。 而且大盘还上涨到了3899.96,差0.04点到3900点,十年新高后,依然盘整在阶段性高位,但愿一年后回过头来看,这里也已经是低点,十年新高创了,十五年新高同样可以创。 在科技股的带动下,本轮行情已有超400只股票翻倍上涨,最多的超涨35倍以上,有近2000家公司涨幅50%以上,市场盈利效应达90%以上,个股几
S
中信证券
0
0
0
0.03
大A逆风哥
疯狂打赏的机构
2025-09-23 18:42:46
A股:大盘突然加速跳水,行情不太对劲,释放了两个重磅信号!
上证指数今天的跌幅还是比较凶猛的,在跌破30均线的支撑之后,直接有效跌出了3800点,最大跌幅一度达到1.3%,直接去测试下方3750点的支撑。 创业板指今天也是跌幅高达1.5%,市场接近于5000家的下跌,甚至让原本科技一些细分领域有利好的方向也被错杀,形成了一定的恐慌情绪。 主力资金半天就净流出超过1100亿,但是新的增量资金却趁机入场超过3500亿,如果不出意外,今天全天的成交额将会稳定在2.6万亿,市场今天的换手率将会呈现出翻倍的趋势。 资金的多空博弈还是非常激烈的,有部分勇敢的资金已经
S
天普股份
0
0
0
0.03
大A逆风哥
疯狂打赏的机构
2025-09-23 18:40:58
涨得不敢开板,主力骑虎难下,怎么办?
见过涨的,没见过这么涨的,主力自己把自己困在了山顶,已经15个涨停,4个涨停后就发布了风险提示公告,10个涨停后股票被停牌核查,11个涨停后暂停部分账户交易,12个涨停后已多次发布股票严重异常波动公告。 昨天收盘后,公司又发布股票交易风险提示公告,告知投资者,公司股票短期上涨幅度极大,目前已积累巨大交易风险,公司股价已严重偏离上市公司基本面,未来存在快速下跌的风险。 公告中措词用了“极大”和“巨大”还有“严重”等词,明确告知股价偏离估值太多,泡沫太大,风险太高,一旦泡沫破裂,股票可能快速下跌。
S
天普股份
0
0
0
0.03
大A逆风哥
疯狂打赏的机构
2025-09-23 18:17:58
黄金暴涨,英伟达、苹果大涨4%,美股又新高,A股没稳住!
黄金大幅上涨意外吗?没想到回调两个交易日后,又大涨两个交易日,昨晚黄金再创新高,盘中两次大幅拉升,小幅高开后第一次拉到上涨1.15%,震荡到下半场二次拉升到2%以上,收盘大涨2.03%,黄金指数收报于3781.2。 拉开黄金的月线,已经持续上涨25年,仅2015年深度回撤过一次,近几年黄金更是涨得明显,特别是美元、美债持续走低后,昨晚美元高开高走了一个小时,然后一路下跌,收盘于97.33点,跌幅0.33%。 黄金为什么又大涨,里面的原因或许多种多样,有的说机构持仓在增长,有的说地区局势影响,黄金
S
寒武纪
0
0
0
0.03
编辑交易计划
上一页
1
28
29
30
31
32
73
下一页
前往
页
大A逆风哥
疯狂打赏的机构
2025-09-24 15:50:12
持续38个涨停,今日新高后天地板跌停,追高的还有机会解套吗?
持续不断的涨停让部分投资者忽略了风险,今天打板追涨停的又被上了一课,这次还会不会像之前那么幸运,跌停或者连续跌停后继续新高,毕竟已涨得偏离估值太多。 这只股票今年4月末因为业绩连续四年亏损,公司营收低于3亿,股票被实施了st退市风险警示,而被st后,公司决定卖壳,以5块多的股价卖出了自己51%的股权。 因为此股票出现了持续涨停走势,到今天开盘已经38个板了,五月股价启动,什么利好可以持续不断的上涨4个多月?实际后面的上涨就是炒作股价的行为。 该股在这轮上涨中已经停牌核查过四次,还多次被重点监控,
S
天普股份
0
0
0
0.02
大A逆风哥
疯狂打赏的机构
2025-09-24 15:48:23
4天大跌21%后再遭2跌停,又遇股东大减持,高位被套和抄底的都傻服了
看到再次一字跌停的股价,持仓好太太的股民的傻了眼,连续6天股价大幅下跌,这样的走势谁能扛得住,感觉自己就是那个被背叛的人,但看今天的状况,你想走也没多少可能了,不想扛也得继续扛下去。 好太太,公司主要从事智能晾晒和智能安防产品的研发、制造和销售等业务,公司最近2年的业绩呈持续下降趋势,2024年实现净利润2.48亿元,同比下降24.05%,今年上半年实现净利润8617万元,同比大降39.97%。 公司的股价从年内的最低12.65元涨至9月16日的最高34.29元,区间最大涨幅已达271%左右,股
S
张江高科
0
0
0
0.02
大A逆风哥
疯狂打赏的机构
2025-09-24 15:46:23
满仓被套的绝味被ST,跌停第一天,亏损增至3万4,还有必要出来吗?
上周末,一下子曝出4只股票因财务造假被集体实施其他风险警示,他们分别是创意信息、复旦复华、思科瑞与绝味食品,这些股票持仓的20万左右散户看到这些消息整个周未都是在忐忑中度过。 周一开盘,除了思科瑞其余3股均以一字跌停的结果出现,创意信息更是20CM大面,有位江苏股民本就满仓绝味食品被套其中,这一个跌停下来损失更是惨重,在茶饭不思中也招来了一个迎头痛击。 绝味食品,2021年2月份巅峰时期的股价高达107.88元,经过4年多的持续调整,其被ST前的股价已回落至仅15.25元,区间跌幅已达15.16
S
ST绝味
0
0
0
0.02
大A逆风哥
疯狂打赏的机构
2025-09-24 15:44:31
4天大跌22%后再遭2跌停!吉视传媒股价大崩,追高和抄底的都傻眼了
过气的龙头不如鸡,吉视传媒的股价经过连续2轮爆炒后如今终于迎来了一波连续暴击,股价的持续大跌令当初高位被套和途中抄底股民苦不堪言,亏得一塌糊涂。 经过连续10年调整,吉视传媒的股价在2元左右已经盘整了7年之久,今年7月份开始终于迎来了大爆发,从7月24日至9月15日的近2个月期间,其股价历经2一轮炒作,从初始的1.82元涨至最高6.50元,其区间涨幅达257.15%。 股价的连续上涨引发了各路资金和散户的纷纷涌入,但转机就在那么一瞬间,从9月16日开始,吉视传媒的股价就迎来了持续调整,跌到9月1
S
吉视传媒
0
0
0
0.02
大A逆风哥
疯狂打赏的机构
2025-09-24 14:59:16
雷来啦!盘后15家公司发布股东减持公告,合计减持金额约8.35亿元!
盘后,已有15家公司发布了股东减持公告。其中,4家减持比例超3%,4家减持比例在1%~3%,7家减持在1%以内。而从个股分布上,既有近期表现强势的半导体龙头,也有披星戴帽的st公司,还有军工龙头公司。具体什么情况,我们来看一下。 第一家,敏芯股份 公司属于半导体行业,主要从事MEMS传感器产品的研发与销售,有着热门的人形机器人、AI眼镜、芯片等概念,现价103.47元,股价年内上涨71.73%! 盘后,公司发布公告称,公司两股东拟减持不超过96.02万股,占总股本比例1.71%。按照今日收盘价,
S
中科曙光
0
0
0
0.02
大A逆风哥
疯狂打赏的机构
2025-09-23 19:11:52
4家被st的公司今日复牌,3家跌停,1家大跌,股民:这次教训深刻
收盘后同时被实施st其他风险警示的四家公司,昨日停牌,今日复牌交易,股票名称前均被加上了st标识,其中3家公司一字跌停,1家公司开盘大跌超12%。 st创意,因虚增营收和利润公司与相关责任人分别被处以了50万至400万不同程度的罚款,股票在已经下跌近一个月的情况下今日超80万封单跌停。 因为是创业板上市公司,所以跌停是20%,现股价跌至6.29,里面6.251亿股东担心明天会不会继续跌停,这跌幅多几个,得有承受能力,所以抄底的应谨慎。 复旦复华,因2019年2020年和2023年虚假利润8000
S
*ST国化
0
0
0
0.03
大A逆风哥
疯狂打赏的机构
2025-09-23 19:09:48
亏麻!满仓追击山子高科,遭遇大跳水,当场立亏17.7万,明天还能出来吗
一夜富一夜穷,对于短线打板选手来说,这可能就是个常态,做对了吃肉,做错了挨上一顿胖揍,每天在盈与亏中忙忙碌碌的快速切换,年终一算账大多也是赚的少,赔的多,只有券商在背后偷偷咧着嘴在那里数钱玩。 有位短线股民就在今天开盘买入山子高科后遭受了不小的损失。 山子高科,公司主要从事汽车零部件业务,2024年8月份时的股价一度跌至最低0.77元,面临面值退市边缘,之后的股价才开始他的表演。 公司业绩从2018年至2024年的业绩经历了连续7年的巨额亏损,累计亏损额多达167.32亿元,但自山子高科入主银亿
S
山子高科
0
0
0
0.03
大A逆风哥
疯狂打赏的机构
2025-09-23 19:03:40
33天27跌!此红利股已连跌3个月,股民:本想赚点股息,反倒亏损5万
跌到根本停不下来,这是持仓皖通高速1.7万股民的第一感觉,本想趁此轮牛市之际赚点零花钱,但自从买了这只股票后,却根本没有等来他有效上涨的那一天,整整3个月的持续阴跌,几乎已经耗尽了场内股民的耐心。 其实,有人可能会说皖通高速的股价从2020年的最低5.09元,涨到今年6月份的最高18.58元,5年的累计最大涨幅已达265%,如今的股价还有近13元,还涨一倍多,这才跌那么一点有啥好说的。 这话是实在话,也是看热闹不嫌事多的风凉话,这种持续阳跌的过程对于场内持仓股民来说就是一种无尽的煎熬,有多少人能
S
皖通高速
0
0
0
0.03
大A逆风哥
疯狂打赏的机构
2025-09-23 18:53:37
13连板天普股份:监管利剑难阻“妖股”狂奔?
29天16板,涨幅563%,市盈率362倍——天普股份的股价走势令人瞠目结舌,即使监管利剑高悬、公司连连风险警示,依然难挡资金狂热追捧。 9月22日,天普股份再度一字涨停,收盘价定格在101.16元,实现了29天内16个涨停板的惊人走势。这家主营业务为汽车橡胶零件的公司,因为一场控制权变更交易,已然成为A股市场最炙手可热的“妖股”。 从8月22日至9月18日,天普股份股票价格累计上涨213.81%,股价短期涨幅严重偏离同期大盘和行业指数。同期,上证指数累计上涨仅161%,汽车零部件行业指数累计上
S
天普股份
0
0
0
0.03
大A逆风哥
疯狂打赏的机构
2025-09-23 18:52:08
ST高鸿30跌停未开板,退市警钟为谁而鸣,3个交易日就摘牌了
在A股市场的退市浪潮中,有一只股票正以极其惨烈的方式引起关注——*ST高鸿。截至最新交易日,其股价已跌至0.47元,连续30个跌停仍未见开板,成为年内跌停数量最多、跌幅最深的退市股。更令人心惊的是,即便跌幅已如此巨大,资金出逃的意愿依然远超接盘意愿,今天跌停封单最高达153万手。 与其它退市股不同,*ST高鸿在退市路上的走势显得异常“固执”。以往的退市股,如ST东方、ST锦港、ST鹏博士等,在连续跌停过程中都曾多次打开跌停板,给予投资者止损离场的机会。即便今年同样步入退市程序的ST苏吴、ST东通
S
*ST高鸿
0
0
0
0.03
大A逆风哥
疯狂打赏的机构
2025-09-23 18:50:17
信披违规被ST,股价20cm跌停,封单超90万手!6万股东欲哭无泪!
今天是st创意,因信披违规被st复牌后的第一个交易日。没有任何悬念,公司股价开盘20cm一字跌停,目前封单已经超过了90万手,近6亿资金在排队出逃。然而,大门已经被焊死,短期内想逃出生天,几乎可能。 有散户不禁在股吧留言:“这么多的封单,到底会有几个跌停啊!牛市重仓踩了这个雷,真的是倒了八辈子血霉了”;还有投资者表示,自己昨晚就已经挂跌停了,希望今天能够有机会出逃。更是有人留言呼吁,希望主力手下留情!但目前公司6万多股东,已经陷入了囚徒困境,都在争先恐后的出逃,又有谁会留情呢? 隔着屏幕,都能感
S
华创云信
0
0
0
0.03
大A逆风哥
疯狂打赏的机构
2025-09-23 18:45:26
证监会:展望未来五年,我们信心满满!
A股持续上涨的动能显现,特别是今年走势让不少投资者刮目相看,包括全球投资者,大盘抵御风险能力已大大增强,之前很多时间上3500点后就可能下跌甚至大跌,现在已经在3800点之上一个多月。 而且大盘还上涨到了3899.96,差0.04点到3900点,十年新高后,依然盘整在阶段性高位,但愿一年后回过头来看,这里也已经是低点,十年新高创了,十五年新高同样可以创。 在科技股的带动下,本轮行情已有超400只股票翻倍上涨,最多的超涨35倍以上,有近2000家公司涨幅50%以上,市场盈利效应达90%以上,个股几
S
中信证券
0
0
0
0.03
大A逆风哥
疯狂打赏的机构
2025-09-23 18:42:46
A股:大盘突然加速跳水,行情不太对劲,释放了两个重磅信号!
上证指数今天的跌幅还是比较凶猛的,在跌破30均线的支撑之后,直接有效跌出了3800点,最大跌幅一度达到1.3%,直接去测试下方3750点的支撑。 创业板指今天也是跌幅高达1.5%,市场接近于5000家的下跌,甚至让原本科技一些细分领域有利好的方向也被错杀,形成了一定的恐慌情绪。 主力资金半天就净流出超过1100亿,但是新的增量资金却趁机入场超过3500亿,如果不出意外,今天全天的成交额将会稳定在2.6万亿,市场今天的换手率将会呈现出翻倍的趋势。 资金的多空博弈还是非常激烈的,有部分勇敢的资金已经
S
天普股份
0
0
0
0.03
大A逆风哥
疯狂打赏的机构
2025-09-23 18:40:58
涨得不敢开板,主力骑虎难下,怎么办?
见过涨的,没见过这么涨的,主力自己把自己困在了山顶,已经15个涨停,4个涨停后就发布了风险提示公告,10个涨停后股票被停牌核查,11个涨停后暂停部分账户交易,12个涨停后已多次发布股票严重异常波动公告。 昨天收盘后,公司又发布股票交易风险提示公告,告知投资者,公司股票短期上涨幅度极大,目前已积累巨大交易风险,公司股价已严重偏离上市公司基本面,未来存在快速下跌的风险。 公告中措词用了“极大”和“巨大”还有“严重”等词,明确告知股价偏离估值太多,泡沫太大,风险太高,一旦泡沫破裂,股票可能快速下跌。
S
天普股份
0
0
0
0.03
大A逆风哥
疯狂打赏的机构
2025-09-23 18:17:58
黄金暴涨,英伟达、苹果大涨4%,美股又新高,A股没稳住!
黄金大幅上涨意外吗?没想到回调两个交易日后,又大涨两个交易日,昨晚黄金再创新高,盘中两次大幅拉升,小幅高开后第一次拉到上涨1.15%,震荡到下半场二次拉升到2%以上,收盘大涨2.03%,黄金指数收报于3781.2。 拉开黄金的月线,已经持续上涨25年,仅2015年深度回撤过一次,近几年黄金更是涨得明显,特别是美元、美债持续走低后,昨晚美元高开高走了一个小时,然后一路下跌,收盘于97.33点,跌幅0.33%。 黄金为什么又大涨,里面的原因或许多种多样,有的说机构持仓在增长,有的说地区局势影响,黄金
S
寒武纪
0
0
0
0.03
编辑交易计划
上一页
1
28
29
30
31
32
73
下一页
前往
页
1
关注
68
粉丝
172.39
工分
社区规则
服务协议
隐私政策
沪ICP备20009443号
© 2020 上海韭研信息科技有限公司
关于韭研公社
问题反馈
有问题请联系
@韭菜团子
公社愿景:韭研公社,原韭菜公社,投资干货最多的共享社群,汇聚全网最深度的基本面研究,消弭个人滞后机构的逻辑鸿沟。
风险提示:韭研公社里任何网友的发言,都有其特定立场,均不构成投资建议,请投资者独立审慎决策。
2
3
4
5
6
7
8
9
10
11
12
13
14
15
16
17
18
19
20
21
22
23
24
25
26
27
28
29
30
31
32
33
34
35
36
37
38
39
40
41
42
43
44
45
46
47
48
49
50
51
52
53
54
55
56
57
58
59
60
61
62
63
64
65
66
67
68
69
70
71
72
73
74
75