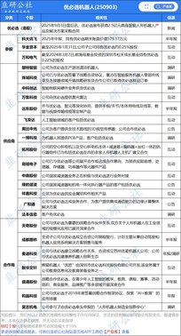
异动
关注
社群
交易计划
搜公告
产业库
时间轴
通知
全部已读
暂无数据
私信
暂无数据
登录注册
我的主页
退出
无名小韭11950608
这个人很懒,什么都没有留下
个人资料
无名小韭11950608
2025-09-12 07:47:10
消费
0
0
0
0.02
无名小韭11950608
2025-09-12 07:38:25
机器人
0
0
0
0.02
无名小韭11950608
2025-09-07 18:33:07
AI智能体
DeepSeek梁文峰督战超级智能体:能自主学习,或年底发布 1、DeepSeek超级智能体正在研发中,能够自主学习。 2、该智能体预计将在年底发布
0
0
0
0.02
无名小韭11950608
2025-09-07 18:31:25
固态电池
龙头企业加码布局 固态电池产业密集催化 1、固态电池概念股近期持续活跃,多家锂电龙头企业披露了其固态电池的最新进展。政策、需求、技术三重驱动正在加速固态电池商业化进程。固态电池凭借高安全、高能量密度优势,在新能源汽车、低空、消费电子等领域具备了广阔的应用前景。 2、龙头企业加速布局催化产业,固态电池迎来关键发展期。亿纬锂能、赣锋锂业、国轩高科等公司在固态电池研发和产业化方面取得进展。固态电池有望在eVTOL等领域率先实现大规模量产,2030年后将进入大规模应用阶段。 3、固态电池产业链上游,多家
0
0
1
0.02
无名小韭11950608
2025-09-07 18:29:58
人形机器人
智元机器人预中标湖北人形机器人创新中心机器人项目 1、智元机器人在中国湖北人形机器人创新中心的机器人采购及安装项目中预中标,投标报价为3101.61万元。 2、该项目是由武汉东湖高新区管委会联合多家机构共同建立的人形机器人公共服务平台,包括动作训练场、数据采集场、应用实践场和人才培养基地,是全国面积最大、场景最丰富的人形机器人创新中心。
0
0
0
0.02
无名小韭11950608
2025-09-07 18:20:52
热点板块
热点 锂电池:天际GF、键邦GF 潜力:科陆DZ 新能源汽车:英联GF、先导ZN 潜力:科陆D 持续 跨境电商:安正SS、欧亚JT 潜力:ZAMJ 三胎概念:美邦FS 潜力:BYGF 乡村振兴:通润ZB、中国RL、潜力:晓鸣GF
0
0
0
0.02
无名小韭11950608
2025-09-04 02:15:41
优必选机器人
0
0
0
0.04
无名小韭11950608
2025-09-03 08:24:31
谢谢
@韭韭八十一:韭研公社学习笔记(250902)
一、板块热议:机器人:马斯克表示,Optimus机器人有望在未来几年内实现大规模应用,并成为公司核心业务之一。(科森科技、凯迪股份、春兴精工、红豆股份、恒进感应等)黄金:现货黄金价格突破3500美元/盎司,创下历史新高。年初至今,金价累计涨幅超33%。(西部黄金、白银有色、中金黄金、华钰矿业、紫金矿
94 赞同-45 评论
0
0
0
无名小韭11950608
2025-09-03 08:22:52
谢谢
@题材图谱小集:0902今日图表:新凯来概念股、特斯拉机器人、宇树机器人、固态电池等
今日图表【新凯来概念股】、【特斯拉机器人】、【宇树机器人】、【固态电池】等绝大数图表引用韭研公社【产业库】,更多图表可前往公社网站首页或APP工具栏【产业库】查看,欢迎点赞转发~【新凯来概念股】图表国内半导体装备知名企业新凯来宣布,将参加9月4日至6日举行的第十三届半导体设备与核心部件及材料展(CS
59 赞同-44 评论
0
0
0
无名小韭11950608
2025-09-03 07:54:12
感谢分享(来自韭研公社jiucaigongshe.com)
@韭研公社幸运宠儿:绿地控股一块钱最低价互联网金融+香港稳定币牌照,对标兆新股份香港稳定币+低价4连板
低价股涨停潮,兆新股份低价+香港稳定币数字资产会员4连板一字涨停,唯一对标绿地控股600606香港稳定币牌照+一块钱最低价互联网金融 低价涨停潮:4连板一字涨停的兆新股份低价+香港稳定币数字资产会员稳定币,山子高科,供销大集,申华控股,中捷资源,青山纸业,雅博股份,红豆股份,南山控股等低价
15 赞同-22 评论
0
0
0
编辑交易计划
上一页
1
下一页
前往
页
无名小韭11950608
2025-09-12 07:47:10
消费
0
0
0
0.02
无名小韭11950608
2025-09-12 07:38:25
机器人
0
0
0
0.02
无名小韭11950608
2025-09-07 18:33:07
AI智能体
DeepSeek梁文峰督战超级智能体:能自主学习,或年底发布 1、DeepSeek超级智能体正在研发中,能够自主学习。 2、该智能体预计将在年底发布
0
0
0
0.02
无名小韭11950608
2025-09-07 18:31:25
固态电池
龙头企业加码布局 固态电池产业密集催化 1、固态电池概念股近期持续活跃,多家锂电龙头企业披露了其固态电池的最新进展。政策、需求、技术三重驱动正在加速固态电池商业化进程。固态电池凭借高安全、高能量密度优势,在新能源汽车、低空、消费电子等领域具备了广阔的应用前景。 2、龙头企业加速布局催化产业,固态电池迎来关键发展期。亿纬锂能、赣锋锂业、国轩高科等公司在固态电池研发和产业化方面取得进展。固态电池有望在eVTOL等领域率先实现大规模量产,2030年后将进入大规模应用阶段。 3、固态电池产业链上游,多家
0
0
1
0.02
无名小韭11950608
2025-09-07 18:29:58
人形机器人
智元机器人预中标湖北人形机器人创新中心机器人项目 1、智元机器人在中国湖北人形机器人创新中心的机器人采购及安装项目中预中标,投标报价为3101.61万元。 2、该项目是由武汉东湖高新区管委会联合多家机构共同建立的人形机器人公共服务平台,包括动作训练场、数据采集场、应用实践场和人才培养基地,是全国面积最大、场景最丰富的人形机器人创新中心。
0
0
0
0.02
无名小韭11950608
2025-09-07 18:20:52
热点板块
热点 锂电池:天际GF、键邦GF 潜力:科陆DZ 新能源汽车:英联GF、先导ZN 潜力:科陆D 持续 跨境电商:安正SS、欧亚JT 潜力:ZAMJ 三胎概念:美邦FS 潜力:BYGF 乡村振兴:通润ZB、中国RL、潜力:晓鸣GF
0
0
0
0.02
无名小韭11950608
2025-09-04 02:15:41
优必选机器人
0
0
0
0.04
无名小韭11950608
2025-09-03 08:24:31
谢谢
@韭韭八十一:韭研公社学习笔记(250902)
一、板块热议:机器人:马斯克表示,Optimus机器人有望在未来几年内实现大规模应用,并成为公司核心业务之一。(科森科技、凯迪股份、春兴精工、红豆股份、恒进感应等)黄金:现货黄金价格突破3500美元/盎司,创下历史新高。年初至今,金价累计涨幅超33%。(西部黄金、白银有色、中金黄金、华钰矿业、紫金矿
94 赞同-45 评论
0
0
0
无名小韭11950608
2025-09-03 08:22:52
谢谢
@题材图谱小集:0902今日图表:新凯来概念股、特斯拉机器人、宇树机器人、固态电池等
今日图表【新凯来概念股】、【特斯拉机器人】、【宇树机器人】、【固态电池】等绝大数图表引用韭研公社【产业库】,更多图表可前往公社网站首页或APP工具栏【产业库】查看,欢迎点赞转发~【新凯来概念股】图表国内半导体装备知名企业新凯来宣布,将参加9月4日至6日举行的第十三届半导体设备与核心部件及材料展(CS
59 赞同-44 评论
0
0
0
无名小韭11950608
2025-09-03 07:54:12
感谢分享(来自韭研公社jiucaigongshe.com)
@韭研公社幸运宠儿:绿地控股一块钱最低价互联网金融+香港稳定币牌照,对标兆新股份香港稳定币+低价4连板
低价股涨停潮,兆新股份低价+香港稳定币数字资产会员4连板一字涨停,唯一对标绿地控股600606香港稳定币牌照+一块钱最低价互联网金融 低价涨停潮:4连板一字涨停的兆新股份低价+香港稳定币数字资产会员稳定币,山子高科,供销大集,申华控股,中捷资源,青山纸业,雅博股份,红豆股份,南山控股等低价
15 赞同-22 评论
0
0
0
编辑交易计划
上一页
1
下一页
前往
页
无名小韭11950608
2025-09-12 07:47:10
消费
0
0
0
0.02
无名小韭11950608
2025-09-12 07:38:25
机器人
0
0
0
0.02
无名小韭11950608
2025-09-07 18:33:07
AI智能体
DeepSeek梁文峰督战超级智能体:能自主学习,或年底发布 1、DeepSeek超级智能体正在研发中,能够自主学习。 2、该智能体预计将在年底发布
0
0
0
0.02
无名小韭11950608
2025-09-07 18:31:25
固态电池
龙头企业加码布局 固态电池产业密集催化 1、固态电池概念股近期持续活跃,多家锂电龙头企业披露了其固态电池的最新进展。政策、需求、技术三重驱动正在加速固态电池商业化进程。固态电池凭借高安全、高能量密度优势,在新能源汽车、低空、消费电子等领域具备了广阔的应用前景。 2、龙头企业加速布局催化产业,固态电池迎来关键发展期。亿纬锂能、赣锋锂业、国轩高科等公司在固态电池研发和产业化方面取得进展。固态电池有望在eVTOL等领域率先实现大规模量产,2030年后将进入大规模应用阶段。 3、固态电池产业链上游,多家
0
0
1
0.02
无名小韭11950608
2025-09-07 18:29:58
人形机器人
智元机器人预中标湖北人形机器人创新中心机器人项目 1、智元机器人在中国湖北人形机器人创新中心的机器人采购及安装项目中预中标,投标报价为3101.61万元。 2、该项目是由武汉东湖高新区管委会联合多家机构共同建立的人形机器人公共服务平台,包括动作训练场、数据采集场、应用实践场和人才培养基地,是全国面积最大、场景最丰富的人形机器人创新中心。
0
0
0
0.02
无名小韭11950608
2025-09-07 18:20:52
热点板块
热点 锂电池:天际GF、键邦GF 潜力:科陆DZ 新能源汽车:英联GF、先导ZN 潜力:科陆D 持续 跨境电商:安正SS、欧亚JT 潜力:ZAMJ 三胎概念:美邦FS 潜力:BYGF 乡村振兴:通润ZB、中国RL、潜力:晓鸣GF
0
0
0
0.02
无名小韭11950608
2025-09-04 02:15:41
优必选机器人
0
0
0
0.04
无名小韭11950608
2025-09-03 08:24:31
谢谢
@韭韭八十一:韭研公社学习笔记(250902)
一、板块热议:机器人:马斯克表示,Optimus机器人有望在未来几年内实现大规模应用,并成为公司核心业务之一。(科森科技、凯迪股份、春兴精工、红豆股份、恒进感应等)黄金:现货黄金价格突破3500美元/盎司,创下历史新高。年初至今,金价累计涨幅超33%。(西部黄金、白银有色、中金黄金、华钰矿业、紫金矿
94 赞同-45 评论
0
0
0
无名小韭11950608
2025-09-03 08:22:52
谢谢
@题材图谱小集:0902今日图表:新凯来概念股、特斯拉机器人、宇树机器人、固态电池等
今日图表【新凯来概念股】、【特斯拉机器人】、【宇树机器人】、【固态电池】等绝大数图表引用韭研公社【产业库】,更多图表可前往公社网站首页或APP工具栏【产业库】查看,欢迎点赞转发~【新凯来概念股】图表国内半导体装备知名企业新凯来宣布,将参加9月4日至6日举行的第十三届半导体设备与核心部件及材料展(CS
59 赞同-44 评论
0
0
0
无名小韭11950608
2025-09-03 07:54:12
感谢分享(来自韭研公社jiucaigongshe.com)
@韭研公社幸运宠儿:绿地控股一块钱最低价互联网金融+香港稳定币牌照,对标兆新股份香港稳定币+低价4连板
低价股涨停潮,兆新股份低价+香港稳定币数字资产会员4连板一字涨停,唯一对标绿地控股600606香港稳定币牌照+一块钱最低价互联网金融 低价涨停潮:4连板一字涨停的兆新股份低价+香港稳定币数字资产会员稳定币,山子高科,供销大集,申华控股,中捷资源,青山纸业,雅博股份,红豆股份,南山控股等低价
15 赞同-22 评论
0
0
0
编辑交易计划
上一页
1
下一页
前往
页
无名小韭11950608
2025-09-12 07:47:10
消费
0
0
0
0.02
无名小韭11950608
2025-09-12 07:38:25
机器人
0
0
0
0.02
无名小韭11950608
2025-09-07 18:33:07
AI智能体
DeepSeek梁文峰督战超级智能体:能自主学习,或年底发布 1、DeepSeek超级智能体正在研发中,能够自主学习。 2、该智能体预计将在年底发布
0
0
0
0.02
无名小韭11950608
2025-09-07 18:31:25
固态电池
龙头企业加码布局 固态电池产业密集催化 1、固态电池概念股近期持续活跃,多家锂电龙头企业披露了其固态电池的最新进展。政策、需求、技术三重驱动正在加速固态电池商业化进程。固态电池凭借高安全、高能量密度优势,在新能源汽车、低空、消费电子等领域具备了广阔的应用前景。 2、龙头企业加速布局催化产业,固态电池迎来关键发展期。亿纬锂能、赣锋锂业、国轩高科等公司在固态电池研发和产业化方面取得进展。固态电池有望在eVTOL等领域率先实现大规模量产,2030年后将进入大规模应用阶段。 3、固态电池产业链上游,多家
0
0
1
0.02
无名小韭11950608
2025-09-07 18:29:58
人形机器人
智元机器人预中标湖北人形机器人创新中心机器人项目 1、智元机器人在中国湖北人形机器人创新中心的机器人采购及安装项目中预中标,投标报价为3101.61万元。 2、该项目是由武汉东湖高新区管委会联合多家机构共同建立的人形机器人公共服务平台,包括动作训练场、数据采集场、应用实践场和人才培养基地,是全国面积最大、场景最丰富的人形机器人创新中心。
0
0
0
0.02
无名小韭11950608
2025-09-07 18:20:52
热点板块
热点 锂电池:天际GF、键邦GF 潜力:科陆DZ 新能源汽车:英联GF、先导ZN 潜力:科陆D 持续 跨境电商:安正SS、欧亚JT 潜力:ZAMJ 三胎概念:美邦FS 潜力:BYGF 乡村振兴:通润ZB、中国RL、潜力:晓鸣GF
0
0
0
0.02
无名小韭11950608
2025-09-04 02:15:41
优必选机器人
0
0
0
0.04
无名小韭11950608
2025-09-03 08:24:31
谢谢
@韭韭八十一:韭研公社学习笔记(250902)
一、板块热议:机器人:马斯克表示,Optimus机器人有望在未来几年内实现大规模应用,并成为公司核心业务之一。(科森科技、凯迪股份、春兴精工、红豆股份、恒进感应等)黄金:现货黄金价格突破3500美元/盎司,创下历史新高。年初至今,金价累计涨幅超33%。(西部黄金、白银有色、中金黄金、华钰矿业、紫金矿
94 赞同-45 评论
0
0
0
无名小韭11950608
2025-09-03 08:22:52
谢谢
@题材图谱小集:0902今日图表:新凯来概念股、特斯拉机器人、宇树机器人、固态电池等
今日图表【新凯来概念股】、【特斯拉机器人】、【宇树机器人】、【固态电池】等绝大数图表引用韭研公社【产业库】,更多图表可前往公社网站首页或APP工具栏【产业库】查看,欢迎点赞转发~【新凯来概念股】图表国内半导体装备知名企业新凯来宣布,将参加9月4日至6日举行的第十三届半导体设备与核心部件及材料展(CS
59 赞同-44 评论
0
0
0
无名小韭11950608
2025-09-03 07:54:12
感谢分享(来自韭研公社jiucaigongshe.com)
@韭研公社幸运宠儿:绿地控股一块钱最低价互联网金融+香港稳定币牌照,对标兆新股份香港稳定币+低价4连板
低价股涨停潮,兆新股份低价+香港稳定币数字资产会员4连板一字涨停,唯一对标绿地控股600606香港稳定币牌照+一块钱最低价互联网金融 低价涨停潮:4连板一字涨停的兆新股份低价+香港稳定币数字资产会员稳定币,山子高科,供销大集,申华控股,中捷资源,青山纸业,雅博股份,红豆股份,南山控股等低价
15 赞同-22 评论
0
0
0
编辑交易计划
上一页
1
下一页
前往
页
无名小韭11950608
2025-09-12 07:47:10
消费
0
0
0
0.02
无名小韭11950608
2025-09-12 07:38:25
机器人
0
0
0
0.02
无名小韭11950608
2025-09-07 18:33:07
AI智能体
DeepSeek梁文峰督战超级智能体:能自主学习,或年底发布 1、DeepSeek超级智能体正在研发中,能够自主学习。 2、该智能体预计将在年底发布
0
0
0
0.02
无名小韭11950608
2025-09-07 18:31:25
固态电池
龙头企业加码布局 固态电池产业密集催化 1、固态电池概念股近期持续活跃,多家锂电龙头企业披露了其固态电池的最新进展。政策、需求、技术三重驱动正在加速固态电池商业化进程。固态电池凭借高安全、高能量密度优势,在新能源汽车、低空、消费电子等领域具备了广阔的应用前景。 2、龙头企业加速布局催化产业,固态电池迎来关键发展期。亿纬锂能、赣锋锂业、国轩高科等公司在固态电池研发和产业化方面取得进展。固态电池有望在eVTOL等领域率先实现大规模量产,2030年后将进入大规模应用阶段。 3、固态电池产业链上游,多家
0
0
1
0.02
无名小韭11950608
2025-09-07 18:29:58
人形机器人
智元机器人预中标湖北人形机器人创新中心机器人项目 1、智元机器人在中国湖北人形机器人创新中心的机器人采购及安装项目中预中标,投标报价为3101.61万元。 2、该项目是由武汉东湖高新区管委会联合多家机构共同建立的人形机器人公共服务平台,包括动作训练场、数据采集场、应用实践场和人才培养基地,是全国面积最大、场景最丰富的人形机器人创新中心。
0
0
0
0.02
无名小韭11950608
2025-09-07 18:20:52
热点板块
热点 锂电池:天际GF、键邦GF 潜力:科陆DZ 新能源汽车:英联GF、先导ZN 潜力:科陆D 持续 跨境电商:安正SS、欧亚JT 潜力:ZAMJ 三胎概念:美邦FS 潜力:BYGF 乡村振兴:通润ZB、中国RL、潜力:晓鸣GF
0
0
0
0.02
无名小韭11950608
2025-09-04 02:15:41
优必选机器人
0
0
0
0.04
无名小韭11950608
2025-09-03 08:24:31
谢谢
@韭韭八十一:韭研公社学习笔记(250902)
一、板块热议:机器人:马斯克表示,Optimus机器人有望在未来几年内实现大规模应用,并成为公司核心业务之一。(科森科技、凯迪股份、春兴精工、红豆股份、恒进感应等)黄金:现货黄金价格突破3500美元/盎司,创下历史新高。年初至今,金价累计涨幅超33%。(西部黄金、白银有色、中金黄金、华钰矿业、紫金矿
94 赞同-45 评论
0
0
0
无名小韭11950608
2025-09-03 08:22:52
谢谢
@题材图谱小集:0902今日图表:新凯来概念股、特斯拉机器人、宇树机器人、固态电池等
今日图表【新凯来概念股】、【特斯拉机器人】、【宇树机器人】、【固态电池】等绝大数图表引用韭研公社【产业库】,更多图表可前往公社网站首页或APP工具栏【产业库】查看,欢迎点赞转发~【新凯来概念股】图表国内半导体装备知名企业新凯来宣布,将参加9月4日至6日举行的第十三届半导体设备与核心部件及材料展(CS
59 赞同-44 评论
0
0
0
无名小韭11950608
2025-09-03 07:54:12
感谢分享(来自韭研公社jiucaigongshe.com)
@韭研公社幸运宠儿:绿地控股一块钱最低价互联网金融+香港稳定币牌照,对标兆新股份香港稳定币+低价4连板
低价股涨停潮,兆新股份低价+香港稳定币数字资产会员4连板一字涨停,唯一对标绿地控股600606香港稳定币牌照+一块钱最低价互联网金融 低价涨停潮:4连板一字涨停的兆新股份低价+香港稳定币数字资产会员稳定币,山子高科,供销大集,申华控股,中捷资源,青山纸业,雅博股份,红豆股份,南山控股等低价
15 赞同-22 评论
0
0
0
编辑交易计划
上一页
1
下一页
前往
页
无名小韭11950608
2025-09-12 07:47:10
消费
0
0
0
0.02
无名小韭11950608
2025-09-12 07:38:25
机器人
0
0
0
0.02
无名小韭11950608
2025-09-07 18:33:07
AI智能体
DeepSeek梁文峰督战超级智能体:能自主学习,或年底发布 1、DeepSeek超级智能体正在研发中,能够自主学习。 2、该智能体预计将在年底发布
0
0
0
0.02
无名小韭11950608
2025-09-07 18:31:25
固态电池
龙头企业加码布局 固态电池产业密集催化 1、固态电池概念股近期持续活跃,多家锂电龙头企业披露了其固态电池的最新进展。政策、需求、技术三重驱动正在加速固态电池商业化进程。固态电池凭借高安全、高能量密度优势,在新能源汽车、低空、消费电子等领域具备了广阔的应用前景。 2、龙头企业加速布局催化产业,固态电池迎来关键发展期。亿纬锂能、赣锋锂业、国轩高科等公司在固态电池研发和产业化方面取得进展。固态电池有望在eVTOL等领域率先实现大规模量产,2030年后将进入大规模应用阶段。 3、固态电池产业链上游,多家
0
0
1
0.02
无名小韭11950608
2025-09-07 18:29:58
人形机器人
智元机器人预中标湖北人形机器人创新中心机器人项目 1、智元机器人在中国湖北人形机器人创新中心的机器人采购及安装项目中预中标,投标报价为3101.61万元。 2、该项目是由武汉东湖高新区管委会联合多家机构共同建立的人形机器人公共服务平台,包括动作训练场、数据采集场、应用实践场和人才培养基地,是全国面积最大、场景最丰富的人形机器人创新中心。
0
0
0
0.02
无名小韭11950608
2025-09-07 18:20:52
热点板块
热点 锂电池:天际GF、键邦GF 潜力:科陆DZ 新能源汽车:英联GF、先导ZN 潜力:科陆D 持续 跨境电商:安正SS、欧亚JT 潜力:ZAMJ 三胎概念:美邦FS 潜力:BYGF 乡村振兴:通润ZB、中国RL、潜力:晓鸣GF
0
0
0
0.02
无名小韭11950608
2025-09-04 02:15:41
优必选机器人
0
0
0
0.04
无名小韭11950608
2025-09-03 08:24:31
谢谢
@韭韭八十一:韭研公社学习笔记(250902)
一、板块热议:机器人:马斯克表示,Optimus机器人有望在未来几年内实现大规模应用,并成为公司核心业务之一。(科森科技、凯迪股份、春兴精工、红豆股份、恒进感应等)黄金:现货黄金价格突破3500美元/盎司,创下历史新高。年初至今,金价累计涨幅超33%。(西部黄金、白银有色、中金黄金、华钰矿业、紫金矿
94 赞同-45 评论
0
0
0
无名小韭11950608
2025-09-03 08:22:52
谢谢
@题材图谱小集:0902今日图表:新凯来概念股、特斯拉机器人、宇树机器人、固态电池等
今日图表【新凯来概念股】、【特斯拉机器人】、【宇树机器人】、【固态电池】等绝大数图表引用韭研公社【产业库】,更多图表可前往公社网站首页或APP工具栏【产业库】查看,欢迎点赞转发~【新凯来概念股】图表国内半导体装备知名企业新凯来宣布,将参加9月4日至6日举行的第十三届半导体设备与核心部件及材料展(CS
59 赞同-44 评论
0
0
0
无名小韭11950608
2025-09-03 07:54:12
感谢分享(来自韭研公社jiucaigongshe.com)
@韭研公社幸运宠儿:绿地控股一块钱最低价互联网金融+香港稳定币牌照,对标兆新股份香港稳定币+低价4连板
低价股涨停潮,兆新股份低价+香港稳定币数字资产会员4连板一字涨停,唯一对标绿地控股600606香港稳定币牌照+一块钱最低价互联网金融 低价涨停潮:4连板一字涨停的兆新股份低价+香港稳定币数字资产会员稳定币,山子高科,供销大集,申华控股,中捷资源,青山纸业,雅博股份,红豆股份,南山控股等低价
15 赞同-22 评论
0
0
0
编辑交易计划
上一页
1
下一页
前往
页
7
关注
0
粉丝
0.48
工分
社区规则
服务协议
隐私政策
沪ICP备20009443号
© 2020 上海韭研信息科技有限公司
关于韭研公社
问题反馈
有问题请联系
@韭菜团子
公社愿景:韭研公社,原韭菜公社,投资干货最多的共享社群,汇聚全网最深度的基本面研究,消弭个人滞后机构的逻辑鸿沟。
风险提示:韭研公社里任何网友的发言,都有其特定立场,均不构成投资建议,请投资者独立审慎决策。
2
3