异动
关注
社群
交易计划
搜公告
产业库
时间轴
通知
全部已读
暂无数据
私信
暂无数据
登录注册
我的主页
退出
出手即自信
这里没有一夜暴富的神话,只有穿越牛熊的思考沉淀(名称一致)
个人资料
出手即自信
只买龙头的老股民
2026-02-09 08:02:16
2月9日 盘前金融时讯三大报
2026-02-09-上证早知道 -(星期一) 【今日导读】 >工信部将加快国家算力互联互通节点建设 >四部门发布文件 加快推进数据要素价值化 >SIA预计今年全球半导体销售额超1万亿美元 >龙韵股份布局影视 两公司发估值提升计划 【大咖观市】 >日历效应最强阶段来了 —————— A股即将迎来春节假期前最后一个交易周。多家研究机构认为,A股市场存在显著的春节“日历效应”,持股过节或是更优选择。 广发证券表示,历史经验看,2月份及春节前后是“春季躁动”日历效应最强阶段,市场胜率高、小盘风格占优。
S
巨力索具
S
协鑫集成
S
迈为股份
S
凯龙高科
S
民爆光电
2
4
3
0.62
出手即自信
只买龙头的老股民
2026-02-08 22:28:05
2月8日复盘:周末恐慌情绪有所消退
两市成交量:21457 亿,较上日 减少 305 亿 涨跌家数:涨 2574 家,跌 2444 家 涨停跌停:涨停 55 家,跌停 5 家 连板成功率:40%(高) 涨停炸板率:32.1%(中) 赚钱效应:无 亏钱效应:无 超预期个股/板块:无 行情回顾: 市场低开高走后,尾盘再度回落翻绿。全市成交额2.15万亿,量能已经来到了一个极值。其中机构净流入570亿,主力资金流入190亿,大户散户合计流出10亿。 板块题材上,化工板块集体走强,多品类化工产品价格持续上涨;锂电板块震荡走高,人形机器人概
S
协鑫集成
S
巨力索具
S
神剑股份
0
1
1
0.04
出手即自信
只买龙头的老股民
2026-02-08 22:04:12
2月8日 A股热点资讯/题材梳理
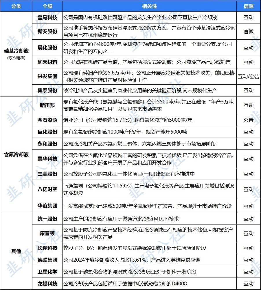
1、AI算力投资带动液冷技术变革,国内氟化工和有机硅产业链上下游厂商竞相卡位浸没式液冷赛道,推出含氟冷却液或硅基冷却液。 2、下周重要经济数据和事件 3、春节假期大事件,提前博弈 4、手机直连卫星概念 5、涨价概念核心梳理 6、AI应用相关核心 7、科技板块行业龙头梳理 8、机构调研研报分析:AI驱动半导体靶材需求井喷,原材料供应受限+成本上涨或导致行业产能”价高者得”,这家企业已实现对台积电、SK海力士等国际大厂先进制程的批量供货;马年春节前后A股如何表现 ------------------
S
协鑫集成
S
巨力索具
S
杉杉股份
S
永太科技
S
神剑股份
1
2
8
0.32
出手即自信
只买龙头的老股民
2026-02-05 21:12:10
2月5日复盘:放低预期,多看少动
两市成交量:21762 亿,较上日 减少 3048 亿 涨跌家数:涨 1588 家,跌 3462 家 涨停跌停:涨停 44 家,跌停 15 家 连板成功率:23%(低) 涨停炸板率:18.5%(低) 赚钱效应:无 亏钱效应:无 超预期个股/板块:无 行情回顾: 市场震荡调整,主要受到全球股市下跌影响低开,午后拉大金融尝试翻红,无奈大资金已集体休息。全市成交额2.18万亿,严重缩量。其中机构净流入20亿,主力资金流出180亿,大户散户合计流出300亿。 板块题材上,大消费板块大涨,食品饮料、零售、
S
协鑫集成
S
巨力索具
1
4
1
0.66
出手即自信
只买龙头的老股民
2026-02-05 21:04:44
2月5日 A股热点资讯/题材梳理
1、史上最长春节档,相关公司梳理 2、阿里千问相关标的梳理 3、网宿科技CDN与存储产品涨价:根据网宿科技官网公告,涉及价格调整的产品为CDN产品标准服务组流量、CDN产品快速回源通道流量、对象存储产品,其中CDN产品标准服务组流量上调35%,CDN产品快速回源通道流量上调40%,对象存储产品存储空间上调40%,以上调整生效时间为2026年2月1日。 4、苹果新智能体概念 5、机器人出货量预测 6、欧洲多地电动车补贴加码,全球销量有望超预期 ---------------------------
S
协鑫集成
S
巨力索具
S
浙文互联
S
航天发展
S
网宿科技
2
3
1
0.36
出手即自信
只买龙头的老股民
2026-02-05 07:58:12
2月5日 盘前金融时讯三大报
2026-02-05-上证早知道 -(星期四) 【今日导读】 >IC载板需求持续扩张、龙头公司拟5000亿日元扩产 >漳州核电3号穹顶吊装成功、“华龙一号”批量造 >首个中医脑机接口装备落地、脑机交互商业化加速 >股票型ETF重现净流入、机构席位净买入宏和科技 【上证聚焦】 >IC载板需求持续扩张、龙头公司拟5000亿日元扩产 —————— 日本IC载板大厂揖斐电(Ibiden)4日宣布,公司董事会正式通过了电子业务投资计划。该计划总投资规模约5000亿日元(约合222亿人民币),覆盖2026财
S
航天发展
S
巨力索具
S
协鑫集成
S
TCL中环
S
晶科能源
2
2
4
0.18
出手即自信
只买龙头的老股民
2026-02-04 22:45:50
2月4日复盘:指数与短线情绪背离
两市成交量:24810 亿,较上日 减少 633 亿 涨跌家数:涨 3141 家,跌 1960 家 涨停跌停:涨停 68 家,跌停 5 家 连板成功率:40%(高) 涨停炸板率:21.8%(低) 赚钱效应:光伏 亏钱效应:无 超预期个股/板块:无 行情回顾: 市场低开高走,沪指尾盘爆拉,收盘重返4100点。全市成交额2.48万亿,其中机构净流入340亿,主力资金流入90亿,大户散户合计流出180亿。 板块题材上,煤炭概念掀起涨停潮,印尼政府提出大幅减产计划,该国矿商已暂停现货煤炭出口;太空光伏概
S
TCL中环
S
协鑫集成
S
巨力索具
S
航天发展
S
钧达股份
0
0
1
0.07
出手即自信
只买龙头的老股民
2026-02-04 22:27:04
2月4日 A股热点资讯/题材梳理
1、文化和旅游部、国家消防救援局发布通知,促进新型演出场所健康有序发展。 2、马斯克团队调研光伏企业 3、钙钛矿概念 4、太空光伏各细分核心梳理 5、生物制造概念 6、机构调研研报分析:生态环境部推动PVC无汞化转型加快,单吨成本或提升400元加速中小产能出清,行业自2022年毛而惧利转负至今已有4年时间,后续供给格局有望逐步改善;年报预报落地后市场如何演绎 --------------------------------------------------------- 免责声明:信息来源于互
S
TCL中环
S
协鑫集成
S
巨力索具
S
航天发展
S
晶科能源
0
0
1
0.06
出手即自信
只买龙头的老股民
2026-02-03 22:38:58
2月3日复盘:拐点普涨修复
两市成交量:25442 亿,较上日 减少 405 亿 涨跌家数:涨 4583 家,跌 514 家 涨停跌停:涨停 69 家,跌停 9 家 连板成功率:50%(高) 涨停炸板率:20.7%(低) 赚钱效应:商业航天、云算力 亏钱效应:小部分贵金属 超预期个股/板块:无 行情回顾: 市场探底回升,三大指数均涨超1%。沪深两市成交额2.54万亿,其中机构净流入800亿,主力资金流入470亿,大户散户合计流入300亿。全市场超4600只个股上涨,与昨日形成强烈反差。 板块题材上,商业航天板块爆发,太空光
S
航天发展
S
巨力索具
S
中超控股
S
信维通信
S
天银机电
0
3
1
0.06
出手即自信
只买龙头的老股民
2026-02-03 22:25:20
2月3日 A股热点资讯/题材梳理
1、国务院印发《现代化首都都市圈空间协同规划(2023-2035年)》,要建成以首都为核心的世界一流都市圈,高标准高质量建设河北雄安新区。 2、航天一院概念 3、干法电极概念 4、CDN概念 5、超跌及活跃板块梳理 6、光模块设备梳理 7、太空晶硅电池技术路线 8、机器人IPO潜力公司 9、机构调研研报 --------------------------------------------------------- 免责声明:信息来源于互联网媒体/官方新闻/网络收集等,仅提供信息分享,不作为投
S
浙文互联
S
湖南黄金
S
航天发展
S
网宿科技
S
红宝丽
8
6
9
2.05
出手即自信
只买龙头的老股民
2026-02-03 07:51:36
2月3日 盘前金融时讯三大报
2026-02-02-上证早知道(星期二) 【今日导读】 >亚太股市集体下跌 贵金属成情绪风向标 >低空经济标准体系建设指南发布 助力行业发展 >烟酰胺价格持续上涨 市场规模不断扩大 >远东股份公布订单合同 机构席位净买入通光线缆 【上证聚焦】 〇亚太股市集体下跌贵金属成情绪风向标 —————— 2月2日,亚太市场主要股指收盘集体下跌。日经225指数下跌1.25%,报52655.18点;韩国综合指数下跌5.26%,报4949.67点,创2025年4月7日以来最大单日跌幅,盘中一度触发熔断机制,暂
S
航天发展
S
中超控股
S
保变电气
S
特变电工
S
浙文互联
2
4
4
0.42
出手即自信
只买龙头的老股民
2026-02-02 22:42:39
2月2日复盘:黄金坑制作中
两市成交量:25848 亿,较上日 减少 2508 亿 涨跌家数:涨 738 家,跌 4395 家 涨停跌停:涨停 36 家,跌停 98 家 连板成功率:42.3%(高) 涨停炸板率:33.3%(中) 赚钱效应:无 亏钱效应:贵金属 超预期个股/板块:无 行情回顾: 市场全天震荡调整,三大指数均跌超2%。沪深两市成交额2.58万亿,其中机构净流出160亿,主力资金流出560亿,大户散户合计流出980亿。全市超4400只个股下跌,百股跌停。 板块题材上,白酒板块反复活跃,茅台供应继续缩紧;电网设备
S
航天发展
S
利欧股份
S
湖南黄金
0
1
2
0.29
出手即自信
只买龙头的老股民
2026-02-02 22:22:15
2月2日 A股热点资讯/发酵题材梳理
1、目前已定档影片为:《飞驰人生3》《熊猫计划之部落奇遇记》《惊蛰无声》《镖人:风起大漠》《熊出没》《星河入梦》 2、光纤与铜缆性能对比 3、CPO单机光“BOM”价值量拆分 4、特高压工程进度表 5、长江存储扩产 6、2025年度报告汇总 7、机构调研研报分析:受AI驱动的数据中心建设需求强劲,这个细分产品1月价格环比上涨79%,创下2023年以来首次大幅度持续改善,新一轮上行周期可能正在形成;春季躁动后大幅回撤概率不高 ------------------------------------
S
利欧股份
S
白银有色
S
航天发展
S
浙文互联
S
中超控股
1
3
5
2.11
出手即自信
只买龙头的老股民
2026-02-01 22:43:03
2月1日复盘:探底回升,彰显韧性
两市成交量:28355 亿,较上日 减少 3945 亿 涨跌家数:涨 2360 家,跌 2703 家 涨停跌停:涨停 48 家,跌停 52 家 连板成功率:10.5%(低) 涨停炸板率:30.4%(中) 赚钱效应:无 亏钱效应:贵金属 超预期个股/板块:无 行情回顾: 周五市场探底回升,沪指早盘一度跌破4100点,最终收盘站稳4100点,创业板指探底回升涨超1%。沪深两市成交额2.84万亿(缩量近4000亿,GJD没有出手干预),其中机构净流出20亿,主力资金流出270亿,大户散户合计流出400
S
航天发展
0
0
2
0.21
出手即自信
只买龙头的老股民
2026-02-01 22:33:15
2月1日 A股热点资讯/题材梳理
1、周末元宝派红包发酵 2、SpaceX事件新发酵 3、阿里云概念 4、长征十号甲可回收火箭概念 5、腾讯IDC供应商 6、光纤概念梳理 7、2月大事件前瞻 8、各大板块行业核心梳理 9、1月PMI数据图解 --------------------------------------------------------- 免责声明:信息来源于互联网媒体/官方新闻/网络收集等,仅提供信息分享,不作为投资建议!投资有风险,入市需谨慎! 免责声明:信息来源于互联网媒体/官方新闻/网络收集等,仅提供信息
S
红宝丽
S
利欧股份
S
天地在线
S
航天发展
S
特变电工
2
2
7
2.46
编辑交易计划
上一页
1
2
3
4
5
6
29
下一页
前往
页
出手即自信
只买龙头的老股民
2026-02-09 08:02:16
2月9日 盘前金融时讯三大报
2026-02-09-上证早知道 -(星期一) 【今日导读】 >工信部将加快国家算力互联互通节点建设 >四部门发布文件 加快推进数据要素价值化 >SIA预计今年全球半导体销售额超1万亿美元 >龙韵股份布局影视 两公司发估值提升计划 【大咖观市】 >日历效应最强阶段来了 —————— A股即将迎来春节假期前最后一个交易周。多家研究机构认为,A股市场存在显著的春节“日历效应”,持股过节或是更优选择。 广发证券表示,历史经验看,2月份及春节前后是“春季躁动”日历效应最强阶段,市场胜率高、小盘风格占优。
S
巨力索具
S
协鑫集成
S
迈为股份
S
凯龙高科
S
民爆光电
2
4
3
0.62
出手即自信
只买龙头的老股民
2026-02-08 22:28:05
2月8日复盘:周末恐慌情绪有所消退
两市成交量:21457 亿,较上日 减少 305 亿 涨跌家数:涨 2574 家,跌 2444 家 涨停跌停:涨停 55 家,跌停 5 家 连板成功率:40%(高) 涨停炸板率:32.1%(中) 赚钱效应:无 亏钱效应:无 超预期个股/板块:无 行情回顾: 市场低开高走后,尾盘再度回落翻绿。全市成交额2.15万亿,量能已经来到了一个极值。其中机构净流入570亿,主力资金流入190亿,大户散户合计流出10亿。 板块题材上,化工板块集体走强,多品类化工产品价格持续上涨;锂电板块震荡走高,人形机器人概
S
协鑫集成
S
巨力索具
S
神剑股份
0
1
1
0.04
出手即自信
只买龙头的老股民
2026-02-08 22:04:12
2月8日 A股热点资讯/题材梳理
1、AI算力投资带动液冷技术变革,国内氟化工和有机硅产业链上下游厂商竞相卡位浸没式液冷赛道,推出含氟冷却液或硅基冷却液。 2、下周重要经济数据和事件 3、春节假期大事件,提前博弈 4、手机直连卫星概念 5、涨价概念核心梳理 6、AI应用相关核心 7、科技板块行业龙头梳理 8、机构调研研报分析:AI驱动半导体靶材需求井喷,原材料供应受限+成本上涨或导致行业产能”价高者得”,这家企业已实现对台积电、SK海力士等国际大厂先进制程的批量供货;马年春节前后A股如何表现 ------------------
S
协鑫集成
S
巨力索具
S
杉杉股份
S
永太科技
S
神剑股份
1
2
8
0.32
出手即自信
只买龙头的老股民
2026-02-05 21:12:10
2月5日复盘:放低预期,多看少动
两市成交量:21762 亿,较上日 减少 3048 亿 涨跌家数:涨 1588 家,跌 3462 家 涨停跌停:涨停 44 家,跌停 15 家 连板成功率:23%(低) 涨停炸板率:18.5%(低) 赚钱效应:无 亏钱效应:无 超预期个股/板块:无 行情回顾: 市场震荡调整,主要受到全球股市下跌影响低开,午后拉大金融尝试翻红,无奈大资金已集体休息。全市成交额2.18万亿,严重缩量。其中机构净流入20亿,主力资金流出180亿,大户散户合计流出300亿。 板块题材上,大消费板块大涨,食品饮料、零售、
S
协鑫集成
S
巨力索具
1
4
1
0.66
出手即自信
只买龙头的老股民
2026-02-05 21:04:44
2月5日 A股热点资讯/题材梳理
1、史上最长春节档,相关公司梳理 2、阿里千问相关标的梳理 3、网宿科技CDN与存储产品涨价:根据网宿科技官网公告,涉及价格调整的产品为CDN产品标准服务组流量、CDN产品快速回源通道流量、对象存储产品,其中CDN产品标准服务组流量上调35%,CDN产品快速回源通道流量上调40%,对象存储产品存储空间上调40%,以上调整生效时间为2026年2月1日。 4、苹果新智能体概念 5、机器人出货量预测 6、欧洲多地电动车补贴加码,全球销量有望超预期 ---------------------------
S
协鑫集成
S
巨力索具
S
浙文互联
S
航天发展
S
网宿科技
2
3
1
0.36
出手即自信
只买龙头的老股民
2026-02-05 07:58:12
2月5日 盘前金融时讯三大报
2026-02-05-上证早知道 -(星期四) 【今日导读】 >IC载板需求持续扩张、龙头公司拟5000亿日元扩产 >漳州核电3号穹顶吊装成功、“华龙一号”批量造 >首个中医脑机接口装备落地、脑机交互商业化加速 >股票型ETF重现净流入、机构席位净买入宏和科技 【上证聚焦】 >IC载板需求持续扩张、龙头公司拟5000亿日元扩产 —————— 日本IC载板大厂揖斐电(Ibiden)4日宣布,公司董事会正式通过了电子业务投资计划。该计划总投资规模约5000亿日元(约合222亿人民币),覆盖2026财
S
航天发展
S
巨力索具
S
协鑫集成
S
TCL中环
S
晶科能源
2
2
4
0.18
出手即自信
只买龙头的老股民
2026-02-04 22:45:50
2月4日复盘:指数与短线情绪背离
两市成交量:24810 亿,较上日 减少 633 亿 涨跌家数:涨 3141 家,跌 1960 家 涨停跌停:涨停 68 家,跌停 5 家 连板成功率:40%(高) 涨停炸板率:21.8%(低) 赚钱效应:光伏 亏钱效应:无 超预期个股/板块:无 行情回顾: 市场低开高走,沪指尾盘爆拉,收盘重返4100点。全市成交额2.48万亿,其中机构净流入340亿,主力资金流入90亿,大户散户合计流出180亿。 板块题材上,煤炭概念掀起涨停潮,印尼政府提出大幅减产计划,该国矿商已暂停现货煤炭出口;太空光伏概
S
TCL中环
S
协鑫集成
S
巨力索具
S
航天发展
S
钧达股份
0
0
1
0.07
出手即自信
只买龙头的老股民
2026-02-04 22:27:04
2月4日 A股热点资讯/题材梳理
1、文化和旅游部、国家消防救援局发布通知,促进新型演出场所健康有序发展。 2、马斯克团队调研光伏企业 3、钙钛矿概念 4、太空光伏各细分核心梳理 5、生物制造概念 6、机构调研研报分析:生态环境部推动PVC无汞化转型加快,单吨成本或提升400元加速中小产能出清,行业自2022年毛而惧利转负至今已有4年时间,后续供给格局有望逐步改善;年报预报落地后市场如何演绎 --------------------------------------------------------- 免责声明:信息来源于互
S
TCL中环
S
协鑫集成
S
巨力索具
S
航天发展
S
晶科能源
0
0
1
0.06
出手即自信
只买龙头的老股民
2026-02-03 22:38:58
2月3日复盘:拐点普涨修复
两市成交量:25442 亿,较上日 减少 405 亿 涨跌家数:涨 4583 家,跌 514 家 涨停跌停:涨停 69 家,跌停 9 家 连板成功率:50%(高) 涨停炸板率:20.7%(低) 赚钱效应:商业航天、云算力 亏钱效应:小部分贵金属 超预期个股/板块:无 行情回顾: 市场探底回升,三大指数均涨超1%。沪深两市成交额2.54万亿,其中机构净流入800亿,主力资金流入470亿,大户散户合计流入300亿。全市场超4600只个股上涨,与昨日形成强烈反差。 板块题材上,商业航天板块爆发,太空光
S
航天发展
S
巨力索具
S
中超控股
S
信维通信
S
天银机电
0
3
1
0.06
出手即自信
只买龙头的老股民
2026-02-03 22:25:20
2月3日 A股热点资讯/题材梳理
1、国务院印发《现代化首都都市圈空间协同规划(2023-2035年)》,要建成以首都为核心的世界一流都市圈,高标准高质量建设河北雄安新区。 2、航天一院概念 3、干法电极概念 4、CDN概念 5、超跌及活跃板块梳理 6、光模块设备梳理 7、太空晶硅电池技术路线 8、机器人IPO潜力公司 9、机构调研研报 --------------------------------------------------------- 免责声明:信息来源于互联网媒体/官方新闻/网络收集等,仅提供信息分享,不作为投
S
浙文互联
S
湖南黄金
S
航天发展
S
网宿科技
S
红宝丽
8
6
9
2.05
出手即自信
只买龙头的老股民
2026-02-03 07:51:36
2月3日 盘前金融时讯三大报
2026-02-02-上证早知道(星期二) 【今日导读】 >亚太股市集体下跌 贵金属成情绪风向标 >低空经济标准体系建设指南发布 助力行业发展 >烟酰胺价格持续上涨 市场规模不断扩大 >远东股份公布订单合同 机构席位净买入通光线缆 【上证聚焦】 〇亚太股市集体下跌贵金属成情绪风向标 —————— 2月2日,亚太市场主要股指收盘集体下跌。日经225指数下跌1.25%,报52655.18点;韩国综合指数下跌5.26%,报4949.67点,创2025年4月7日以来最大单日跌幅,盘中一度触发熔断机制,暂
S
航天发展
S
中超控股
S
保变电气
S
特变电工
S
浙文互联
2
4
4
0.42
出手即自信
只买龙头的老股民
2026-02-02 22:42:39
2月2日复盘:黄金坑制作中
两市成交量:25848 亿,较上日 减少 2508 亿 涨跌家数:涨 738 家,跌 4395 家 涨停跌停:涨停 36 家,跌停 98 家 连板成功率:42.3%(高) 涨停炸板率:33.3%(中) 赚钱效应:无 亏钱效应:贵金属 超预期个股/板块:无 行情回顾: 市场全天震荡调整,三大指数均跌超2%。沪深两市成交额2.58万亿,其中机构净流出160亿,主力资金流出560亿,大户散户合计流出980亿。全市超4400只个股下跌,百股跌停。 板块题材上,白酒板块反复活跃,茅台供应继续缩紧;电网设备
S
航天发展
S
利欧股份
S
湖南黄金
0
1
2
0.29
出手即自信
只买龙头的老股民
2026-02-02 22:22:15
2月2日 A股热点资讯/发酵题材梳理
1、目前已定档影片为:《飞驰人生3》《熊猫计划之部落奇遇记》《惊蛰无声》《镖人:风起大漠》《熊出没》《星河入梦》 2、光纤与铜缆性能对比 3、CPO单机光“BOM”价值量拆分 4、特高压工程进度表 5、长江存储扩产 6、2025年度报告汇总 7、机构调研研报分析:受AI驱动的数据中心建设需求强劲,这个细分产品1月价格环比上涨79%,创下2023年以来首次大幅度持续改善,新一轮上行周期可能正在形成;春季躁动后大幅回撤概率不高 ------------------------------------
S
利欧股份
S
白银有色
S
航天发展
S
浙文互联
S
中超控股
1
3
5
2.11
出手即自信
只买龙头的老股民
2026-02-01 22:43:03
2月1日复盘:探底回升,彰显韧性
两市成交量:28355 亿,较上日 减少 3945 亿 涨跌家数:涨 2360 家,跌 2703 家 涨停跌停:涨停 48 家,跌停 52 家 连板成功率:10.5%(低) 涨停炸板率:30.4%(中) 赚钱效应:无 亏钱效应:贵金属 超预期个股/板块:无 行情回顾: 周五市场探底回升,沪指早盘一度跌破4100点,最终收盘站稳4100点,创业板指探底回升涨超1%。沪深两市成交额2.84万亿(缩量近4000亿,GJD没有出手干预),其中机构净流出20亿,主力资金流出270亿,大户散户合计流出400
S
航天发展
0
0
2
0.21
出手即自信
只买龙头的老股民
2026-02-01 22:33:15
2月1日 A股热点资讯/题材梳理
1、周末元宝派红包发酵 2、SpaceX事件新发酵 3、阿里云概念 4、长征十号甲可回收火箭概念 5、腾讯IDC供应商 6、光纤概念梳理 7、2月大事件前瞻 8、各大板块行业核心梳理 9、1月PMI数据图解 --------------------------------------------------------- 免责声明:信息来源于互联网媒体/官方新闻/网络收集等,仅提供信息分享,不作为投资建议!投资有风险,入市需谨慎! 免责声明:信息来源于互联网媒体/官方新闻/网络收集等,仅提供信息
S
红宝丽
S
利欧股份
S
天地在线
S
航天发展
S
特变电工
2
2
7
2.46
编辑交易计划
上一页
1
2
3
4
5
6
29
下一页
前往
页
出手即自信
只买龙头的老股民
2026-02-09 08:02:16
2月9日 盘前金融时讯三大报
2026-02-09-上证早知道 -(星期一) 【今日导读】 >工信部将加快国家算力互联互通节点建设 >四部门发布文件 加快推进数据要素价值化 >SIA预计今年全球半导体销售额超1万亿美元 >龙韵股份布局影视 两公司发估值提升计划 【大咖观市】 >日历效应最强阶段来了 —————— A股即将迎来春节假期前最后一个交易周。多家研究机构认为,A股市场存在显著的春节“日历效应”,持股过节或是更优选择。 广发证券表示,历史经验看,2月份及春节前后是“春季躁动”日历效应最强阶段,市场胜率高、小盘风格占优。
S
巨力索具
S
协鑫集成
S
迈为股份
S
凯龙高科
S
民爆光电
2
4
3
0.62
出手即自信
只买龙头的老股民
2026-02-08 22:28:05
2月8日复盘:周末恐慌情绪有所消退
两市成交量:21457 亿,较上日 减少 305 亿 涨跌家数:涨 2574 家,跌 2444 家 涨停跌停:涨停 55 家,跌停 5 家 连板成功率:40%(高) 涨停炸板率:32.1%(中) 赚钱效应:无 亏钱效应:无 超预期个股/板块:无 行情回顾: 市场低开高走后,尾盘再度回落翻绿。全市成交额2.15万亿,量能已经来到了一个极值。其中机构净流入570亿,主力资金流入190亿,大户散户合计流出10亿。 板块题材上,化工板块集体走强,多品类化工产品价格持续上涨;锂电板块震荡走高,人形机器人概
S
协鑫集成
S
巨力索具
S
神剑股份
0
1
1
0.04
出手即自信
只买龙头的老股民
2026-02-08 22:04:12
2月8日 A股热点资讯/题材梳理
1、AI算力投资带动液冷技术变革,国内氟化工和有机硅产业链上下游厂商竞相卡位浸没式液冷赛道,推出含氟冷却液或硅基冷却液。 2、下周重要经济数据和事件 3、春节假期大事件,提前博弈 4、手机直连卫星概念 5、涨价概念核心梳理 6、AI应用相关核心 7、科技板块行业龙头梳理 8、机构调研研报分析:AI驱动半导体靶材需求井喷,原材料供应受限+成本上涨或导致行业产能”价高者得”,这家企业已实现对台积电、SK海力士等国际大厂先进制程的批量供货;马年春节前后A股如何表现 ------------------
S
协鑫集成
S
巨力索具
S
杉杉股份
S
永太科技
S
神剑股份
1
2
8
0.32
出手即自信
只买龙头的老股民
2026-02-05 21:12:10
2月5日复盘:放低预期,多看少动
两市成交量:21762 亿,较上日 减少 3048 亿 涨跌家数:涨 1588 家,跌 3462 家 涨停跌停:涨停 44 家,跌停 15 家 连板成功率:23%(低) 涨停炸板率:18.5%(低) 赚钱效应:无 亏钱效应:无 超预期个股/板块:无 行情回顾: 市场震荡调整,主要受到全球股市下跌影响低开,午后拉大金融尝试翻红,无奈大资金已集体休息。全市成交额2.18万亿,严重缩量。其中机构净流入20亿,主力资金流出180亿,大户散户合计流出300亿。 板块题材上,大消费板块大涨,食品饮料、零售、
S
协鑫集成
S
巨力索具
1
4
1
0.66
出手即自信
只买龙头的老股民
2026-02-05 21:04:44
2月5日 A股热点资讯/题材梳理
1、史上最长春节档,相关公司梳理 2、阿里千问相关标的梳理 3、网宿科技CDN与存储产品涨价:根据网宿科技官网公告,涉及价格调整的产品为CDN产品标准服务组流量、CDN产品快速回源通道流量、对象存储产品,其中CDN产品标准服务组流量上调35%,CDN产品快速回源通道流量上调40%,对象存储产品存储空间上调40%,以上调整生效时间为2026年2月1日。 4、苹果新智能体概念 5、机器人出货量预测 6、欧洲多地电动车补贴加码,全球销量有望超预期 ---------------------------
S
协鑫集成
S
巨力索具
S
浙文互联
S
航天发展
S
网宿科技
2
3
1
0.36
出手即自信
只买龙头的老股民
2026-02-05 07:58:12
2月5日 盘前金融时讯三大报
2026-02-05-上证早知道 -(星期四) 【今日导读】 >IC载板需求持续扩张、龙头公司拟5000亿日元扩产 >漳州核电3号穹顶吊装成功、“华龙一号”批量造 >首个中医脑机接口装备落地、脑机交互商业化加速 >股票型ETF重现净流入、机构席位净买入宏和科技 【上证聚焦】 >IC载板需求持续扩张、龙头公司拟5000亿日元扩产 —————— 日本IC载板大厂揖斐电(Ibiden)4日宣布,公司董事会正式通过了电子业务投资计划。该计划总投资规模约5000亿日元(约合222亿人民币),覆盖2026财
S
航天发展
S
巨力索具
S
协鑫集成
S
TCL中环
S
晶科能源
2
2
4
0.18
出手即自信
只买龙头的老股民
2026-02-04 22:45:50
2月4日复盘:指数与短线情绪背离
两市成交量:24810 亿,较上日 减少 633 亿 涨跌家数:涨 3141 家,跌 1960 家 涨停跌停:涨停 68 家,跌停 5 家 连板成功率:40%(高) 涨停炸板率:21.8%(低) 赚钱效应:光伏 亏钱效应:无 超预期个股/板块:无 行情回顾: 市场低开高走,沪指尾盘爆拉,收盘重返4100点。全市成交额2.48万亿,其中机构净流入340亿,主力资金流入90亿,大户散户合计流出180亿。 板块题材上,煤炭概念掀起涨停潮,印尼政府提出大幅减产计划,该国矿商已暂停现货煤炭出口;太空光伏概
S
TCL中环
S
协鑫集成
S
巨力索具
S
航天发展
S
钧达股份
0
0
1
0.07
出手即自信
只买龙头的老股民
2026-02-04 22:27:04
2月4日 A股热点资讯/题材梳理
1、文化和旅游部、国家消防救援局发布通知,促进新型演出场所健康有序发展。 2、马斯克团队调研光伏企业 3、钙钛矿概念 4、太空光伏各细分核心梳理 5、生物制造概念 6、机构调研研报分析:生态环境部推动PVC无汞化转型加快,单吨成本或提升400元加速中小产能出清,行业自2022年毛而惧利转负至今已有4年时间,后续供给格局有望逐步改善;年报预报落地后市场如何演绎 --------------------------------------------------------- 免责声明:信息来源于互
S
TCL中环
S
协鑫集成
S
巨力索具
S
航天发展
S
晶科能源
0
0
1
0.06
出手即自信
只买龙头的老股民
2026-02-03 22:38:58
2月3日复盘:拐点普涨修复
两市成交量:25442 亿,较上日 减少 405 亿 涨跌家数:涨 4583 家,跌 514 家 涨停跌停:涨停 69 家,跌停 9 家 连板成功率:50%(高) 涨停炸板率:20.7%(低) 赚钱效应:商业航天、云算力 亏钱效应:小部分贵金属 超预期个股/板块:无 行情回顾: 市场探底回升,三大指数均涨超1%。沪深两市成交额2.54万亿,其中机构净流入800亿,主力资金流入470亿,大户散户合计流入300亿。全市场超4600只个股上涨,与昨日形成强烈反差。 板块题材上,商业航天板块爆发,太空光
S
航天发展
S
巨力索具
S
中超控股
S
信维通信
S
天银机电
0
3
1
0.06
出手即自信
只买龙头的老股民
2026-02-03 22:25:20
2月3日 A股热点资讯/题材梳理
1、国务院印发《现代化首都都市圈空间协同规划(2023-2035年)》,要建成以首都为核心的世界一流都市圈,高标准高质量建设河北雄安新区。 2、航天一院概念 3、干法电极概念 4、CDN概念 5、超跌及活跃板块梳理 6、光模块设备梳理 7、太空晶硅电池技术路线 8、机器人IPO潜力公司 9、机构调研研报 --------------------------------------------------------- 免责声明:信息来源于互联网媒体/官方新闻/网络收集等,仅提供信息分享,不作为投
S
浙文互联
S
湖南黄金
S
航天发展
S
网宿科技
S
红宝丽
8
6
9
2.05
出手即自信
只买龙头的老股民
2026-02-03 07:51:36
2月3日 盘前金融时讯三大报
2026-02-02-上证早知道(星期二) 【今日导读】 >亚太股市集体下跌 贵金属成情绪风向标 >低空经济标准体系建设指南发布 助力行业发展 >烟酰胺价格持续上涨 市场规模不断扩大 >远东股份公布订单合同 机构席位净买入通光线缆 【上证聚焦】 〇亚太股市集体下跌贵金属成情绪风向标 —————— 2月2日,亚太市场主要股指收盘集体下跌。日经225指数下跌1.25%,报52655.18点;韩国综合指数下跌5.26%,报4949.67点,创2025年4月7日以来最大单日跌幅,盘中一度触发熔断机制,暂
S
航天发展
S
中超控股
S
保变电气
S
特变电工
S
浙文互联
2
4
4
0.42
出手即自信
只买龙头的老股民
2026-02-02 22:42:39
2月2日复盘:黄金坑制作中
两市成交量:25848 亿,较上日 减少 2508 亿 涨跌家数:涨 738 家,跌 4395 家 涨停跌停:涨停 36 家,跌停 98 家 连板成功率:42.3%(高) 涨停炸板率:33.3%(中) 赚钱效应:无 亏钱效应:贵金属 超预期个股/板块:无 行情回顾: 市场全天震荡调整,三大指数均跌超2%。沪深两市成交额2.58万亿,其中机构净流出160亿,主力资金流出560亿,大户散户合计流出980亿。全市超4400只个股下跌,百股跌停。 板块题材上,白酒板块反复活跃,茅台供应继续缩紧;电网设备
S
航天发展
S
利欧股份
S
湖南黄金
0
1
2
0.29
出手即自信
只买龙头的老股民
2026-02-02 22:22:15
2月2日 A股热点资讯/发酵题材梳理
1、目前已定档影片为:《飞驰人生3》《熊猫计划之部落奇遇记》《惊蛰无声》《镖人:风起大漠》《熊出没》《星河入梦》 2、光纤与铜缆性能对比 3、CPO单机光“BOM”价值量拆分 4、特高压工程进度表 5、长江存储扩产 6、2025年度报告汇总 7、机构调研研报分析:受AI驱动的数据中心建设需求强劲,这个细分产品1月价格环比上涨79%,创下2023年以来首次大幅度持续改善,新一轮上行周期可能正在形成;春季躁动后大幅回撤概率不高 ------------------------------------
S
利欧股份
S
白银有色
S
航天发展
S
浙文互联
S
中超控股
1
3
5
2.11
出手即自信
只买龙头的老股民
2026-02-01 22:43:03
2月1日复盘:探底回升,彰显韧性
两市成交量:28355 亿,较上日 减少 3945 亿 涨跌家数:涨 2360 家,跌 2703 家 涨停跌停:涨停 48 家,跌停 52 家 连板成功率:10.5%(低) 涨停炸板率:30.4%(中) 赚钱效应:无 亏钱效应:贵金属 超预期个股/板块:无 行情回顾: 周五市场探底回升,沪指早盘一度跌破4100点,最终收盘站稳4100点,创业板指探底回升涨超1%。沪深两市成交额2.84万亿(缩量近4000亿,GJD没有出手干预),其中机构净流出20亿,主力资金流出270亿,大户散户合计流出400
S
航天发展
0
0
2
0.21
出手即自信
只买龙头的老股民
2026-02-01 22:33:15
2月1日 A股热点资讯/题材梳理
1、周末元宝派红包发酵 2、SpaceX事件新发酵 3、阿里云概念 4、长征十号甲可回收火箭概念 5、腾讯IDC供应商 6、光纤概念梳理 7、2月大事件前瞻 8、各大板块行业核心梳理 9、1月PMI数据图解 --------------------------------------------------------- 免责声明:信息来源于互联网媒体/官方新闻/网络收集等,仅提供信息分享,不作为投资建议!投资有风险,入市需谨慎! 免责声明:信息来源于互联网媒体/官方新闻/网络收集等,仅提供信息
S
红宝丽
S
利欧股份
S
天地在线
S
航天发展
S
特变电工
2
2
7
2.46
编辑交易计划
上一页
1
2
3
4
5
6
29
下一页
前往
页
出手即自信
只买龙头的老股民
2026-02-09 08:02:16
2月9日 盘前金融时讯三大报
2026-02-09-上证早知道 -(星期一) 【今日导读】 >工信部将加快国家算力互联互通节点建设 >四部门发布文件 加快推进数据要素价值化 >SIA预计今年全球半导体销售额超1万亿美元 >龙韵股份布局影视 两公司发估值提升计划 【大咖观市】 >日历效应最强阶段来了 —————— A股即将迎来春节假期前最后一个交易周。多家研究机构认为,A股市场存在显著的春节“日历效应”,持股过节或是更优选择。 广发证券表示,历史经验看,2月份及春节前后是“春季躁动”日历效应最强阶段,市场胜率高、小盘风格占优。
S
巨力索具
S
协鑫集成
S
迈为股份
S
凯龙高科
S
民爆光电
2
4
3
0.62
出手即自信
只买龙头的老股民
2026-02-08 22:28:05
2月8日复盘:周末恐慌情绪有所消退
两市成交量:21457 亿,较上日 减少 305 亿 涨跌家数:涨 2574 家,跌 2444 家 涨停跌停:涨停 55 家,跌停 5 家 连板成功率:40%(高) 涨停炸板率:32.1%(中) 赚钱效应:无 亏钱效应:无 超预期个股/板块:无 行情回顾: 市场低开高走后,尾盘再度回落翻绿。全市成交额2.15万亿,量能已经来到了一个极值。其中机构净流入570亿,主力资金流入190亿,大户散户合计流出10亿。 板块题材上,化工板块集体走强,多品类化工产品价格持续上涨;锂电板块震荡走高,人形机器人概
S
协鑫集成
S
巨力索具
S
神剑股份
0
1
1
0.04
出手即自信
只买龙头的老股民
2026-02-08 22:04:12
2月8日 A股热点资讯/题材梳理
1、AI算力投资带动液冷技术变革,国内氟化工和有机硅产业链上下游厂商竞相卡位浸没式液冷赛道,推出含氟冷却液或硅基冷却液。 2、下周重要经济数据和事件 3、春节假期大事件,提前博弈 4、手机直连卫星概念 5、涨价概念核心梳理 6、AI应用相关核心 7、科技板块行业龙头梳理 8、机构调研研报分析:AI驱动半导体靶材需求井喷,原材料供应受限+成本上涨或导致行业产能”价高者得”,这家企业已实现对台积电、SK海力士等国际大厂先进制程的批量供货;马年春节前后A股如何表现 ------------------
S
协鑫集成
S
巨力索具
S
杉杉股份
S
永太科技
S
神剑股份
1
2
8
0.32
出手即自信
只买龙头的老股民
2026-02-05 21:12:10
2月5日复盘:放低预期,多看少动
两市成交量:21762 亿,较上日 减少 3048 亿 涨跌家数:涨 1588 家,跌 3462 家 涨停跌停:涨停 44 家,跌停 15 家 连板成功率:23%(低) 涨停炸板率:18.5%(低) 赚钱效应:无 亏钱效应:无 超预期个股/板块:无 行情回顾: 市场震荡调整,主要受到全球股市下跌影响低开,午后拉大金融尝试翻红,无奈大资金已集体休息。全市成交额2.18万亿,严重缩量。其中机构净流入20亿,主力资金流出180亿,大户散户合计流出300亿。 板块题材上,大消费板块大涨,食品饮料、零售、
S
协鑫集成
S
巨力索具
1
4
1
0.66
出手即自信
只买龙头的老股民
2026-02-05 21:04:44
2月5日 A股热点资讯/题材梳理
1、史上最长春节档,相关公司梳理 2、阿里千问相关标的梳理 3、网宿科技CDN与存储产品涨价:根据网宿科技官网公告,涉及价格调整的产品为CDN产品标准服务组流量、CDN产品快速回源通道流量、对象存储产品,其中CDN产品标准服务组流量上调35%,CDN产品快速回源通道流量上调40%,对象存储产品存储空间上调40%,以上调整生效时间为2026年2月1日。 4、苹果新智能体概念 5、机器人出货量预测 6、欧洲多地电动车补贴加码,全球销量有望超预期 ---------------------------
S
协鑫集成
S
巨力索具
S
浙文互联
S
航天发展
S
网宿科技
2
3
1
0.36
出手即自信
只买龙头的老股民
2026-02-05 07:58:12
2月5日 盘前金融时讯三大报
2026-02-05-上证早知道 -(星期四) 【今日导读】 >IC载板需求持续扩张、龙头公司拟5000亿日元扩产 >漳州核电3号穹顶吊装成功、“华龙一号”批量造 >首个中医脑机接口装备落地、脑机交互商业化加速 >股票型ETF重现净流入、机构席位净买入宏和科技 【上证聚焦】 >IC载板需求持续扩张、龙头公司拟5000亿日元扩产 —————— 日本IC载板大厂揖斐电(Ibiden)4日宣布,公司董事会正式通过了电子业务投资计划。该计划总投资规模约5000亿日元(约合222亿人民币),覆盖2026财
S
航天发展
S
巨力索具
S
协鑫集成
S
TCL中环
S
晶科能源
2
2
4
0.18
出手即自信
只买龙头的老股民
2026-02-04 22:45:50
2月4日复盘:指数与短线情绪背离
两市成交量:24810 亿,较上日 减少 633 亿 涨跌家数:涨 3141 家,跌 1960 家 涨停跌停:涨停 68 家,跌停 5 家 连板成功率:40%(高) 涨停炸板率:21.8%(低) 赚钱效应:光伏 亏钱效应:无 超预期个股/板块:无 行情回顾: 市场低开高走,沪指尾盘爆拉,收盘重返4100点。全市成交额2.48万亿,其中机构净流入340亿,主力资金流入90亿,大户散户合计流出180亿。 板块题材上,煤炭概念掀起涨停潮,印尼政府提出大幅减产计划,该国矿商已暂停现货煤炭出口;太空光伏概
S
TCL中环
S
协鑫集成
S
巨力索具
S
航天发展
S
钧达股份
0
0
1
0.07
出手即自信
只买龙头的老股民
2026-02-04 22:27:04
2月4日 A股热点资讯/题材梳理
1、文化和旅游部、国家消防救援局发布通知,促进新型演出场所健康有序发展。 2、马斯克团队调研光伏企业 3、钙钛矿概念 4、太空光伏各细分核心梳理 5、生物制造概念 6、机构调研研报分析:生态环境部推动PVC无汞化转型加快,单吨成本或提升400元加速中小产能出清,行业自2022年毛而惧利转负至今已有4年时间,后续供给格局有望逐步改善;年报预报落地后市场如何演绎 --------------------------------------------------------- 免责声明:信息来源于互
S
TCL中环
S
协鑫集成
S
巨力索具
S
航天发展
S
晶科能源
0
0
1
0.06
出手即自信
只买龙头的老股民
2026-02-03 22:38:58
2月3日复盘:拐点普涨修复
两市成交量:25442 亿,较上日 减少 405 亿 涨跌家数:涨 4583 家,跌 514 家 涨停跌停:涨停 69 家,跌停 9 家 连板成功率:50%(高) 涨停炸板率:20.7%(低) 赚钱效应:商业航天、云算力 亏钱效应:小部分贵金属 超预期个股/板块:无 行情回顾: 市场探底回升,三大指数均涨超1%。沪深两市成交额2.54万亿,其中机构净流入800亿,主力资金流入470亿,大户散户合计流入300亿。全市场超4600只个股上涨,与昨日形成强烈反差。 板块题材上,商业航天板块爆发,太空光
S
航天发展
S
巨力索具
S
中超控股
S
信维通信
S
天银机电
0
3
1
0.06
出手即自信
只买龙头的老股民
2026-02-03 22:25:20
2月3日 A股热点资讯/题材梳理
1、国务院印发《现代化首都都市圈空间协同规划(2023-2035年)》,要建成以首都为核心的世界一流都市圈,高标准高质量建设河北雄安新区。 2、航天一院概念 3、干法电极概念 4、CDN概念 5、超跌及活跃板块梳理 6、光模块设备梳理 7、太空晶硅电池技术路线 8、机器人IPO潜力公司 9、机构调研研报 --------------------------------------------------------- 免责声明:信息来源于互联网媒体/官方新闻/网络收集等,仅提供信息分享,不作为投
S
浙文互联
S
湖南黄金
S
航天发展
S
网宿科技
S
红宝丽
8
6
9
2.05
出手即自信
只买龙头的老股民
2026-02-03 07:51:36
2月3日 盘前金融时讯三大报
2026-02-02-上证早知道(星期二) 【今日导读】 >亚太股市集体下跌 贵金属成情绪风向标 >低空经济标准体系建设指南发布 助力行业发展 >烟酰胺价格持续上涨 市场规模不断扩大 >远东股份公布订单合同 机构席位净买入通光线缆 【上证聚焦】 〇亚太股市集体下跌贵金属成情绪风向标 —————— 2月2日,亚太市场主要股指收盘集体下跌。日经225指数下跌1.25%,报52655.18点;韩国综合指数下跌5.26%,报4949.67点,创2025年4月7日以来最大单日跌幅,盘中一度触发熔断机制,暂
S
航天发展
S
中超控股
S
保变电气
S
特变电工
S
浙文互联
2
4
4
0.42
出手即自信
只买龙头的老股民
2026-02-02 22:42:39
2月2日复盘:黄金坑制作中
两市成交量:25848 亿,较上日 减少 2508 亿 涨跌家数:涨 738 家,跌 4395 家 涨停跌停:涨停 36 家,跌停 98 家 连板成功率:42.3%(高) 涨停炸板率:33.3%(中) 赚钱效应:无 亏钱效应:贵金属 超预期个股/板块:无 行情回顾: 市场全天震荡调整,三大指数均跌超2%。沪深两市成交额2.58万亿,其中机构净流出160亿,主力资金流出560亿,大户散户合计流出980亿。全市超4400只个股下跌,百股跌停。 板块题材上,白酒板块反复活跃,茅台供应继续缩紧;电网设备
S
航天发展
S
利欧股份
S
湖南黄金
0
1
2
0.29
出手即自信
只买龙头的老股民
2026-02-02 22:22:15
2月2日 A股热点资讯/发酵题材梳理
1、目前已定档影片为:《飞驰人生3》《熊猫计划之部落奇遇记》《惊蛰无声》《镖人:风起大漠》《熊出没》《星河入梦》 2、光纤与铜缆性能对比 3、CPO单机光“BOM”价值量拆分 4、特高压工程进度表 5、长江存储扩产 6、2025年度报告汇总 7、机构调研研报分析:受AI驱动的数据中心建设需求强劲,这个细分产品1月价格环比上涨79%,创下2023年以来首次大幅度持续改善,新一轮上行周期可能正在形成;春季躁动后大幅回撤概率不高 ------------------------------------
S
利欧股份
S
白银有色
S
航天发展
S
浙文互联
S
中超控股
1
3
5
2.11
出手即自信
只买龙头的老股民
2026-02-01 22:43:03
2月1日复盘:探底回升,彰显韧性
两市成交量:28355 亿,较上日 减少 3945 亿 涨跌家数:涨 2360 家,跌 2703 家 涨停跌停:涨停 48 家,跌停 52 家 连板成功率:10.5%(低) 涨停炸板率:30.4%(中) 赚钱效应:无 亏钱效应:贵金属 超预期个股/板块:无 行情回顾: 周五市场探底回升,沪指早盘一度跌破4100点,最终收盘站稳4100点,创业板指探底回升涨超1%。沪深两市成交额2.84万亿(缩量近4000亿,GJD没有出手干预),其中机构净流出20亿,主力资金流出270亿,大户散户合计流出400
S
航天发展
0
0
2
0.21
出手即自信
只买龙头的老股民
2026-02-01 22:33:15
2月1日 A股热点资讯/题材梳理
1、周末元宝派红包发酵 2、SpaceX事件新发酵 3、阿里云概念 4、长征十号甲可回收火箭概念 5、腾讯IDC供应商 6、光纤概念梳理 7、2月大事件前瞻 8、各大板块行业核心梳理 9、1月PMI数据图解 --------------------------------------------------------- 免责声明:信息来源于互联网媒体/官方新闻/网络收集等,仅提供信息分享,不作为投资建议!投资有风险,入市需谨慎! 免责声明:信息来源于互联网媒体/官方新闻/网络收集等,仅提供信息
S
红宝丽
S
利欧股份
S
天地在线
S
航天发展
S
特变电工
2
2
7
2.46
编辑交易计划
上一页
1
2
3
4
5
6
29
下一页
前往
页
出手即自信
只买龙头的老股民
2026-02-09 08:02:16
2月9日 盘前金融时讯三大报
2026-02-09-上证早知道 -(星期一) 【今日导读】 >工信部将加快国家算力互联互通节点建设 >四部门发布文件 加快推进数据要素价值化 >SIA预计今年全球半导体销售额超1万亿美元 >龙韵股份布局影视 两公司发估值提升计划 【大咖观市】 >日历效应最强阶段来了 —————— A股即将迎来春节假期前最后一个交易周。多家研究机构认为,A股市场存在显著的春节“日历效应”,持股过节或是更优选择。 广发证券表示,历史经验看,2月份及春节前后是“春季躁动”日历效应最强阶段,市场胜率高、小盘风格占优。
S
巨力索具
S
协鑫集成
S
迈为股份
S
凯龙高科
S
民爆光电
2
4
3
0.62
出手即自信
只买龙头的老股民
2026-02-08 22:28:05
2月8日复盘:周末恐慌情绪有所消退
两市成交量:21457 亿,较上日 减少 305 亿 涨跌家数:涨 2574 家,跌 2444 家 涨停跌停:涨停 55 家,跌停 5 家 连板成功率:40%(高) 涨停炸板率:32.1%(中) 赚钱效应:无 亏钱效应:无 超预期个股/板块:无 行情回顾: 市场低开高走后,尾盘再度回落翻绿。全市成交额2.15万亿,量能已经来到了一个极值。其中机构净流入570亿,主力资金流入190亿,大户散户合计流出10亿。 板块题材上,化工板块集体走强,多品类化工产品价格持续上涨;锂电板块震荡走高,人形机器人概
S
协鑫集成
S
巨力索具
S
神剑股份
0
1
1
0.04
出手即自信
只买龙头的老股民
2026-02-08 22:04:12
2月8日 A股热点资讯/题材梳理
1、AI算力投资带动液冷技术变革,国内氟化工和有机硅产业链上下游厂商竞相卡位浸没式液冷赛道,推出含氟冷却液或硅基冷却液。 2、下周重要经济数据和事件 3、春节假期大事件,提前博弈 4、手机直连卫星概念 5、涨价概念核心梳理 6、AI应用相关核心 7、科技板块行业龙头梳理 8、机构调研研报分析:AI驱动半导体靶材需求井喷,原材料供应受限+成本上涨或导致行业产能”价高者得”,这家企业已实现对台积电、SK海力士等国际大厂先进制程的批量供货;马年春节前后A股如何表现 ------------------
S
协鑫集成
S
巨力索具
S
杉杉股份
S
永太科技
S
神剑股份
1
2
8
0.32
出手即自信
只买龙头的老股民
2026-02-05 21:12:10
2月5日复盘:放低预期,多看少动
两市成交量:21762 亿,较上日 减少 3048 亿 涨跌家数:涨 1588 家,跌 3462 家 涨停跌停:涨停 44 家,跌停 15 家 连板成功率:23%(低) 涨停炸板率:18.5%(低) 赚钱效应:无 亏钱效应:无 超预期个股/板块:无 行情回顾: 市场震荡调整,主要受到全球股市下跌影响低开,午后拉大金融尝试翻红,无奈大资金已集体休息。全市成交额2.18万亿,严重缩量。其中机构净流入20亿,主力资金流出180亿,大户散户合计流出300亿。 板块题材上,大消费板块大涨,食品饮料、零售、
S
协鑫集成
S
巨力索具
1
4
1
0.66
出手即自信
只买龙头的老股民
2026-02-05 21:04:44
2月5日 A股热点资讯/题材梳理
1、史上最长春节档,相关公司梳理 2、阿里千问相关标的梳理 3、网宿科技CDN与存储产品涨价:根据网宿科技官网公告,涉及价格调整的产品为CDN产品标准服务组流量、CDN产品快速回源通道流量、对象存储产品,其中CDN产品标准服务组流量上调35%,CDN产品快速回源通道流量上调40%,对象存储产品存储空间上调40%,以上调整生效时间为2026年2月1日。 4、苹果新智能体概念 5、机器人出货量预测 6、欧洲多地电动车补贴加码,全球销量有望超预期 ---------------------------
S
协鑫集成
S
巨力索具
S
浙文互联
S
航天发展
S
网宿科技
2
3
1
0.36
出手即自信
只买龙头的老股民
2026-02-05 07:58:12
2月5日 盘前金融时讯三大报
2026-02-05-上证早知道 -(星期四) 【今日导读】 >IC载板需求持续扩张、龙头公司拟5000亿日元扩产 >漳州核电3号穹顶吊装成功、“华龙一号”批量造 >首个中医脑机接口装备落地、脑机交互商业化加速 >股票型ETF重现净流入、机构席位净买入宏和科技 【上证聚焦】 >IC载板需求持续扩张、龙头公司拟5000亿日元扩产 —————— 日本IC载板大厂揖斐电(Ibiden)4日宣布,公司董事会正式通过了电子业务投资计划。该计划总投资规模约5000亿日元(约合222亿人民币),覆盖2026财
S
航天发展
S
巨力索具
S
协鑫集成
S
TCL中环
S
晶科能源
2
2
4
0.18
出手即自信
只买龙头的老股民
2026-02-04 22:45:50
2月4日复盘:指数与短线情绪背离
两市成交量:24810 亿,较上日 减少 633 亿 涨跌家数:涨 3141 家,跌 1960 家 涨停跌停:涨停 68 家,跌停 5 家 连板成功率:40%(高) 涨停炸板率:21.8%(低) 赚钱效应:光伏 亏钱效应:无 超预期个股/板块:无 行情回顾: 市场低开高走,沪指尾盘爆拉,收盘重返4100点。全市成交额2.48万亿,其中机构净流入340亿,主力资金流入90亿,大户散户合计流出180亿。 板块题材上,煤炭概念掀起涨停潮,印尼政府提出大幅减产计划,该国矿商已暂停现货煤炭出口;太空光伏概
S
TCL中环
S
协鑫集成
S
巨力索具
S
航天发展
S
钧达股份
0
0
1
0.07
出手即自信
只买龙头的老股民
2026-02-04 22:27:04
2月4日 A股热点资讯/题材梳理
1、文化和旅游部、国家消防救援局发布通知,促进新型演出场所健康有序发展。 2、马斯克团队调研光伏企业 3、钙钛矿概念 4、太空光伏各细分核心梳理 5、生物制造概念 6、机构调研研报分析:生态环境部推动PVC无汞化转型加快,单吨成本或提升400元加速中小产能出清,行业自2022年毛而惧利转负至今已有4年时间,后续供给格局有望逐步改善;年报预报落地后市场如何演绎 --------------------------------------------------------- 免责声明:信息来源于互
S
TCL中环
S
协鑫集成
S
巨力索具
S
航天发展
S
晶科能源
0
0
1
0.06
出手即自信
只买龙头的老股民
2026-02-03 22:38:58
2月3日复盘:拐点普涨修复
两市成交量:25442 亿,较上日 减少 405 亿 涨跌家数:涨 4583 家,跌 514 家 涨停跌停:涨停 69 家,跌停 9 家 连板成功率:50%(高) 涨停炸板率:20.7%(低) 赚钱效应:商业航天、云算力 亏钱效应:小部分贵金属 超预期个股/板块:无 行情回顾: 市场探底回升,三大指数均涨超1%。沪深两市成交额2.54万亿,其中机构净流入800亿,主力资金流入470亿,大户散户合计流入300亿。全市场超4600只个股上涨,与昨日形成强烈反差。 板块题材上,商业航天板块爆发,太空光
S
航天发展
S
巨力索具
S
中超控股
S
信维通信
S
天银机电
0
3
1
0.06
出手即自信
只买龙头的老股民
2026-02-03 22:25:20
2月3日 A股热点资讯/题材梳理
1、国务院印发《现代化首都都市圈空间协同规划(2023-2035年)》,要建成以首都为核心的世界一流都市圈,高标准高质量建设河北雄安新区。 2、航天一院概念 3、干法电极概念 4、CDN概念 5、超跌及活跃板块梳理 6、光模块设备梳理 7、太空晶硅电池技术路线 8、机器人IPO潜力公司 9、机构调研研报 --------------------------------------------------------- 免责声明:信息来源于互联网媒体/官方新闻/网络收集等,仅提供信息分享,不作为投
S
浙文互联
S
湖南黄金
S
航天发展
S
网宿科技
S
红宝丽
8
6
9
2.05
出手即自信
只买龙头的老股民
2026-02-03 07:51:36
2月3日 盘前金融时讯三大报
2026-02-02-上证早知道(星期二) 【今日导读】 >亚太股市集体下跌 贵金属成情绪风向标 >低空经济标准体系建设指南发布 助力行业发展 >烟酰胺价格持续上涨 市场规模不断扩大 >远东股份公布订单合同 机构席位净买入通光线缆 【上证聚焦】 〇亚太股市集体下跌贵金属成情绪风向标 —————— 2月2日,亚太市场主要股指收盘集体下跌。日经225指数下跌1.25%,报52655.18点;韩国综合指数下跌5.26%,报4949.67点,创2025年4月7日以来最大单日跌幅,盘中一度触发熔断机制,暂
S
航天发展
S
中超控股
S
保变电气
S
特变电工
S
浙文互联
2
4
4
0.42
出手即自信
只买龙头的老股民
2026-02-02 22:42:39
2月2日复盘:黄金坑制作中
两市成交量:25848 亿,较上日 减少 2508 亿 涨跌家数:涨 738 家,跌 4395 家 涨停跌停:涨停 36 家,跌停 98 家 连板成功率:42.3%(高) 涨停炸板率:33.3%(中) 赚钱效应:无 亏钱效应:贵金属 超预期个股/板块:无 行情回顾: 市场全天震荡调整,三大指数均跌超2%。沪深两市成交额2.58万亿,其中机构净流出160亿,主力资金流出560亿,大户散户合计流出980亿。全市超4400只个股下跌,百股跌停。 板块题材上,白酒板块反复活跃,茅台供应继续缩紧;电网设备
S
航天发展
S
利欧股份
S
湖南黄金
0
1
2
0.29
出手即自信
只买龙头的老股民
2026-02-02 22:22:15
2月2日 A股热点资讯/发酵题材梳理
1、目前已定档影片为:《飞驰人生3》《熊猫计划之部落奇遇记》《惊蛰无声》《镖人:风起大漠》《熊出没》《星河入梦》 2、光纤与铜缆性能对比 3、CPO单机光“BOM”价值量拆分 4、特高压工程进度表 5、长江存储扩产 6、2025年度报告汇总 7、机构调研研报分析:受AI驱动的数据中心建设需求强劲,这个细分产品1月价格环比上涨79%,创下2023年以来首次大幅度持续改善,新一轮上行周期可能正在形成;春季躁动后大幅回撤概率不高 ------------------------------------
S
利欧股份
S
白银有色
S
航天发展
S
浙文互联
S
中超控股
1
3
5
2.11
出手即自信
只买龙头的老股民
2026-02-01 22:43:03
2月1日复盘:探底回升,彰显韧性
两市成交量:28355 亿,较上日 减少 3945 亿 涨跌家数:涨 2360 家,跌 2703 家 涨停跌停:涨停 48 家,跌停 52 家 连板成功率:10.5%(低) 涨停炸板率:30.4%(中) 赚钱效应:无 亏钱效应:贵金属 超预期个股/板块:无 行情回顾: 周五市场探底回升,沪指早盘一度跌破4100点,最终收盘站稳4100点,创业板指探底回升涨超1%。沪深两市成交额2.84万亿(缩量近4000亿,GJD没有出手干预),其中机构净流出20亿,主力资金流出270亿,大户散户合计流出400
S
航天发展
0
0
2
0.21
出手即自信
只买龙头的老股民
2026-02-01 22:33:15
2月1日 A股热点资讯/题材梳理
1、周末元宝派红包发酵 2、SpaceX事件新发酵 3、阿里云概念 4、长征十号甲可回收火箭概念 5、腾讯IDC供应商 6、光纤概念梳理 7、2月大事件前瞻 8、各大板块行业核心梳理 9、1月PMI数据图解 --------------------------------------------------------- 免责声明:信息来源于互联网媒体/官方新闻/网络收集等,仅提供信息分享,不作为投资建议!投资有风险,入市需谨慎! 免责声明:信息来源于互联网媒体/官方新闻/网络收集等,仅提供信息
S
红宝丽
S
利欧股份
S
天地在线
S
航天发展
S
特变电工
2
2
7
2.46
编辑交易计划
上一页
1
2
3
4
5
6
29
下一页
前往
页
出手即自信
只买龙头的老股民
2026-02-09 08:02:16
2月9日 盘前金融时讯三大报
2026-02-09-上证早知道 -(星期一) 【今日导读】 >工信部将加快国家算力互联互通节点建设 >四部门发布文件 加快推进数据要素价值化 >SIA预计今年全球半导体销售额超1万亿美元 >龙韵股份布局影视 两公司发估值提升计划 【大咖观市】 >日历效应最强阶段来了 —————— A股即将迎来春节假期前最后一个交易周。多家研究机构认为,A股市场存在显著的春节“日历效应”,持股过节或是更优选择。 广发证券表示,历史经验看,2月份及春节前后是“春季躁动”日历效应最强阶段,市场胜率高、小盘风格占优。
S
巨力索具
S
协鑫集成
S
迈为股份
S
凯龙高科
S
民爆光电
2
4
3
0.62
出手即自信
只买龙头的老股民
2026-02-08 22:28:05
2月8日复盘:周末恐慌情绪有所消退
两市成交量:21457 亿,较上日 减少 305 亿 涨跌家数:涨 2574 家,跌 2444 家 涨停跌停:涨停 55 家,跌停 5 家 连板成功率:40%(高) 涨停炸板率:32.1%(中) 赚钱效应:无 亏钱效应:无 超预期个股/板块:无 行情回顾: 市场低开高走后,尾盘再度回落翻绿。全市成交额2.15万亿,量能已经来到了一个极值。其中机构净流入570亿,主力资金流入190亿,大户散户合计流出10亿。 板块题材上,化工板块集体走强,多品类化工产品价格持续上涨;锂电板块震荡走高,人形机器人概
S
协鑫集成
S
巨力索具
S
神剑股份
0
1
1
0.04
出手即自信
只买龙头的老股民
2026-02-08 22:04:12
2月8日 A股热点资讯/题材梳理
1、AI算力投资带动液冷技术变革,国内氟化工和有机硅产业链上下游厂商竞相卡位浸没式液冷赛道,推出含氟冷却液或硅基冷却液。 2、下周重要经济数据和事件 3、春节假期大事件,提前博弈 4、手机直连卫星概念 5、涨价概念核心梳理 6、AI应用相关核心 7、科技板块行业龙头梳理 8、机构调研研报分析:AI驱动半导体靶材需求井喷,原材料供应受限+成本上涨或导致行业产能”价高者得”,这家企业已实现对台积电、SK海力士等国际大厂先进制程的批量供货;马年春节前后A股如何表现 ------------------
S
协鑫集成
S
巨力索具
S
杉杉股份
S
永太科技
S
神剑股份
1
2
8
0.32
出手即自信
只买龙头的老股民
2026-02-05 21:12:10
2月5日复盘:放低预期,多看少动
两市成交量:21762 亿,较上日 减少 3048 亿 涨跌家数:涨 1588 家,跌 3462 家 涨停跌停:涨停 44 家,跌停 15 家 连板成功率:23%(低) 涨停炸板率:18.5%(低) 赚钱效应:无 亏钱效应:无 超预期个股/板块:无 行情回顾: 市场震荡调整,主要受到全球股市下跌影响低开,午后拉大金融尝试翻红,无奈大资金已集体休息。全市成交额2.18万亿,严重缩量。其中机构净流入20亿,主力资金流出180亿,大户散户合计流出300亿。 板块题材上,大消费板块大涨,食品饮料、零售、
S
协鑫集成
S
巨力索具
1
4
1
0.66
出手即自信
只买龙头的老股民
2026-02-05 21:04:44
2月5日 A股热点资讯/题材梳理
1、史上最长春节档,相关公司梳理 2、阿里千问相关标的梳理 3、网宿科技CDN与存储产品涨价:根据网宿科技官网公告,涉及价格调整的产品为CDN产品标准服务组流量、CDN产品快速回源通道流量、对象存储产品,其中CDN产品标准服务组流量上调35%,CDN产品快速回源通道流量上调40%,对象存储产品存储空间上调40%,以上调整生效时间为2026年2月1日。 4、苹果新智能体概念 5、机器人出货量预测 6、欧洲多地电动车补贴加码,全球销量有望超预期 ---------------------------
S
协鑫集成
S
巨力索具
S
浙文互联
S
航天发展
S
网宿科技
2
3
1
0.36
出手即自信
只买龙头的老股民
2026-02-05 07:58:12
2月5日 盘前金融时讯三大报
2026-02-05-上证早知道 -(星期四) 【今日导读】 >IC载板需求持续扩张、龙头公司拟5000亿日元扩产 >漳州核电3号穹顶吊装成功、“华龙一号”批量造 >首个中医脑机接口装备落地、脑机交互商业化加速 >股票型ETF重现净流入、机构席位净买入宏和科技 【上证聚焦】 >IC载板需求持续扩张、龙头公司拟5000亿日元扩产 —————— 日本IC载板大厂揖斐电(Ibiden)4日宣布,公司董事会正式通过了电子业务投资计划。该计划总投资规模约5000亿日元(约合222亿人民币),覆盖2026财
S
航天发展
S
巨力索具
S
协鑫集成
S
TCL中环
S
晶科能源
2
2
4
0.18
出手即自信
只买龙头的老股民
2026-02-04 22:45:50
2月4日复盘:指数与短线情绪背离
两市成交量:24810 亿,较上日 减少 633 亿 涨跌家数:涨 3141 家,跌 1960 家 涨停跌停:涨停 68 家,跌停 5 家 连板成功率:40%(高) 涨停炸板率:21.8%(低) 赚钱效应:光伏 亏钱效应:无 超预期个股/板块:无 行情回顾: 市场低开高走,沪指尾盘爆拉,收盘重返4100点。全市成交额2.48万亿,其中机构净流入340亿,主力资金流入90亿,大户散户合计流出180亿。 板块题材上,煤炭概念掀起涨停潮,印尼政府提出大幅减产计划,该国矿商已暂停现货煤炭出口;太空光伏概
S
TCL中环
S
协鑫集成
S
巨力索具
S
航天发展
S
钧达股份
0
0
1
0.07
出手即自信
只买龙头的老股民
2026-02-04 22:27:04
2月4日 A股热点资讯/题材梳理
1、文化和旅游部、国家消防救援局发布通知,促进新型演出场所健康有序发展。 2、马斯克团队调研光伏企业 3、钙钛矿概念 4、太空光伏各细分核心梳理 5、生物制造概念 6、机构调研研报分析:生态环境部推动PVC无汞化转型加快,单吨成本或提升400元加速中小产能出清,行业自2022年毛而惧利转负至今已有4年时间,后续供给格局有望逐步改善;年报预报落地后市场如何演绎 --------------------------------------------------------- 免责声明:信息来源于互
S
TCL中环
S
协鑫集成
S
巨力索具
S
航天发展
S
晶科能源
0
0
1
0.06
出手即自信
只买龙头的老股民
2026-02-03 22:38:58
2月3日复盘:拐点普涨修复
两市成交量:25442 亿,较上日 减少 405 亿 涨跌家数:涨 4583 家,跌 514 家 涨停跌停:涨停 69 家,跌停 9 家 连板成功率:50%(高) 涨停炸板率:20.7%(低) 赚钱效应:商业航天、云算力 亏钱效应:小部分贵金属 超预期个股/板块:无 行情回顾: 市场探底回升,三大指数均涨超1%。沪深两市成交额2.54万亿,其中机构净流入800亿,主力资金流入470亿,大户散户合计流入300亿。全市场超4600只个股上涨,与昨日形成强烈反差。 板块题材上,商业航天板块爆发,太空光
S
航天发展
S
巨力索具
S
中超控股
S
信维通信
S
天银机电
0
3
1
0.06
出手即自信
只买龙头的老股民
2026-02-03 22:25:20
2月3日 A股热点资讯/题材梳理
1、国务院印发《现代化首都都市圈空间协同规划(2023-2035年)》,要建成以首都为核心的世界一流都市圈,高标准高质量建设河北雄安新区。 2、航天一院概念 3、干法电极概念 4、CDN概念 5、超跌及活跃板块梳理 6、光模块设备梳理 7、太空晶硅电池技术路线 8、机器人IPO潜力公司 9、机构调研研报 --------------------------------------------------------- 免责声明:信息来源于互联网媒体/官方新闻/网络收集等,仅提供信息分享,不作为投
S
浙文互联
S
湖南黄金
S
航天发展
S
网宿科技
S
红宝丽
8
6
9
2.05
出手即自信
只买龙头的老股民
2026-02-03 07:51:36
2月3日 盘前金融时讯三大报
2026-02-02-上证早知道(星期二) 【今日导读】 >亚太股市集体下跌 贵金属成情绪风向标 >低空经济标准体系建设指南发布 助力行业发展 >烟酰胺价格持续上涨 市场规模不断扩大 >远东股份公布订单合同 机构席位净买入通光线缆 【上证聚焦】 〇亚太股市集体下跌贵金属成情绪风向标 —————— 2月2日,亚太市场主要股指收盘集体下跌。日经225指数下跌1.25%,报52655.18点;韩国综合指数下跌5.26%,报4949.67点,创2025年4月7日以来最大单日跌幅,盘中一度触发熔断机制,暂
S
航天发展
S
中超控股
S
保变电气
S
特变电工
S
浙文互联
2
4
4
0.42
出手即自信
只买龙头的老股民
2026-02-02 22:42:39
2月2日复盘:黄金坑制作中
两市成交量:25848 亿,较上日 减少 2508 亿 涨跌家数:涨 738 家,跌 4395 家 涨停跌停:涨停 36 家,跌停 98 家 连板成功率:42.3%(高) 涨停炸板率:33.3%(中) 赚钱效应:无 亏钱效应:贵金属 超预期个股/板块:无 行情回顾: 市场全天震荡调整,三大指数均跌超2%。沪深两市成交额2.58万亿,其中机构净流出160亿,主力资金流出560亿,大户散户合计流出980亿。全市超4400只个股下跌,百股跌停。 板块题材上,白酒板块反复活跃,茅台供应继续缩紧;电网设备
S
航天发展
S
利欧股份
S
湖南黄金
0
1
2
0.29
出手即自信
只买龙头的老股民
2026-02-02 22:22:15
2月2日 A股热点资讯/发酵题材梳理
1、目前已定档影片为:《飞驰人生3》《熊猫计划之部落奇遇记》《惊蛰无声》《镖人:风起大漠》《熊出没》《星河入梦》 2、光纤与铜缆性能对比 3、CPO单机光“BOM”价值量拆分 4、特高压工程进度表 5、长江存储扩产 6、2025年度报告汇总 7、机构调研研报分析:受AI驱动的数据中心建设需求强劲,这个细分产品1月价格环比上涨79%,创下2023年以来首次大幅度持续改善,新一轮上行周期可能正在形成;春季躁动后大幅回撤概率不高 ------------------------------------
S
利欧股份
S
白银有色
S
航天发展
S
浙文互联
S
中超控股
1
3
5
2.11
出手即自信
只买龙头的老股民
2026-02-01 22:43:03
2月1日复盘:探底回升,彰显韧性
两市成交量:28355 亿,较上日 减少 3945 亿 涨跌家数:涨 2360 家,跌 2703 家 涨停跌停:涨停 48 家,跌停 52 家 连板成功率:10.5%(低) 涨停炸板率:30.4%(中) 赚钱效应:无 亏钱效应:贵金属 超预期个股/板块:无 行情回顾: 周五市场探底回升,沪指早盘一度跌破4100点,最终收盘站稳4100点,创业板指探底回升涨超1%。沪深两市成交额2.84万亿(缩量近4000亿,GJD没有出手干预),其中机构净流出20亿,主力资金流出270亿,大户散户合计流出400
S
航天发展
0
0
2
0.21
出手即自信
只买龙头的老股民
2026-02-01 22:33:15
2月1日 A股热点资讯/题材梳理
1、周末元宝派红包发酵 2、SpaceX事件新发酵 3、阿里云概念 4、长征十号甲可回收火箭概念 5、腾讯IDC供应商 6、光纤概念梳理 7、2月大事件前瞻 8、各大板块行业核心梳理 9、1月PMI数据图解 --------------------------------------------------------- 免责声明:信息来源于互联网媒体/官方新闻/网络收集等,仅提供信息分享,不作为投资建议!投资有风险,入市需谨慎! 免责声明:信息来源于互联网媒体/官方新闻/网络收集等,仅提供信息
S
红宝丽
S
利欧股份
S
天地在线
S
航天发展
S
特变电工
2
2
7
2.46
编辑交易计划
上一页
1
2
3
4
5
6
29
下一页
前往
页
0
关注
1595
粉丝
262.24
工分
社区规则
服务协议
隐私政策
沪ICP备20009443号
© 2020 上海韭研信息科技有限公司
关于韭研公社
问题反馈
有问题请联系
@韭菜团子
公社愿景:韭研公社,原韭菜公社,投资干货最多的共享社群,汇聚全网最深度的基本面研究,消弭个人滞后机构的逻辑鸿沟。
风险提示:韭研公社里任何网友的发言,都有其特定立场,均不构成投资建议,请投资者独立审慎决策。
2
3
4
5
6
7
8
9
10
11
12
13
14
15
16
17
18
19
20
21
22
23
24
25
26
27
28
29
30
31