异动
关注
社群
交易计划
搜公告
产业库
时间轴
通知
全部已读
暂无数据
私信
暂无数据
登录注册
我的主页
退出
出手即自信
这里没有一夜暴富的神话,只有穿越牛熊的思考沉淀(名称一致)
个人资料
出手即自信
只买龙头的老股民
2026-01-05 22:38:57
1月5日 A股热点资讯/题材梳理
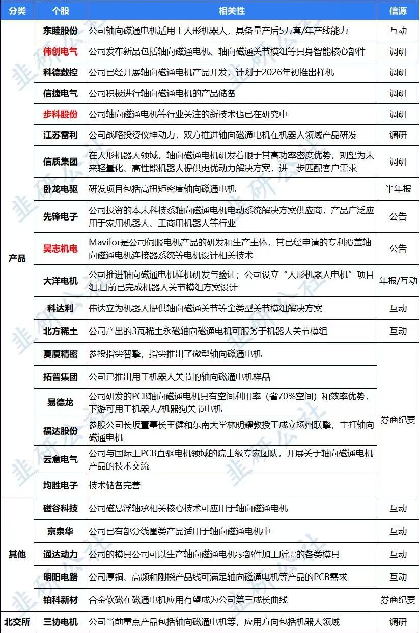
1、马斯克在社交媒体上表示,其脑机接口公司“神经连接”将于2026年开始对脑机接口设备进行“大规模生产”:并转向“更加精简和几乎完全自动化的外科手术流程。 2、近日,天津爱思达航天科技股份有限公司发生工商变更,注册资本从5126.15万元增加到1.6亿元,增幅约为212.13%。爱思达航天是一家专注于航空航天轻量化结构及结构功能一体化产品的企业,目前该公司已启动科创板IPO辅导。 3、CES展参与公司 4、AI大模型分析 5、6F龙头公司26年测算 6、1月投资日历 7、机构调研研报 -----
S
蓝色光标
S
岩山科技
2
1
2
0.37
出手即自信
只买龙头的老股民
2026-01-05 22:28:27
1月5日复盘:趋势容量赚钱效应回归
两市成交量:25463 亿,较上日 增加 5011 亿 涨跌家数:涨 3958 家,跌 1111 家 涨停跌停:涨停 107 家,跌停 8 家 连板成功率:30.8%(中) 涨停炸板率:19.5%(低) 赚钱效应:板块容量核心 亏钱效应:无 超预期个股/板块:蓝色光标 行情回顾: 市场高开高走26年开门红,创业板指领涨,沪指十二连阳重回4000点上方。全市成交额2.55万亿,其中机构净流入1000亿,主力资金流入350亿,大户散户合计流入90亿。全市近4000只个股上涨,超百股涨停。 板块题材上
S
蓝色光标
0
0
2
0.06
出手即自信
只买龙头的老股民
2026-01-04 22:09:21
1月4日复盘:1月注定不安
两市成交量:20451 亿,较上日 减少 972 亿 涨跌家数:涨 2352 家,跌 2599 家 涨停跌停:涨停 56 家,跌停 6 家 连板成功率:41.2%(高) 涨停炸板率:24.3%(低) 赚钱效应:无 亏钱效应:中位股、后排套利 超预期个股/板块:中国卫星 行情回顾: 25年最后一个交易日市场集体调整,沪指继续高度控盘,11连阳强势收官,全市成交额2.05万亿,其中机构净流入120亿,主力资金流入20亿,大户散户合计流出370亿。 板块题材上,市场热点日内快速轮动,商业航天板块反包修
S
航天发展
S
中国卫星
0
3
3
0.05
出手即自信
只买龙头的老股民
2025-12-30 22:49:20
12月30日 A股热点资讯/题材梳理
1、据券商纪要,上行β中重视机器人的几个新应用方向,26年围绕电机技术会持续变化,重点关注GaN、轴向磁通电机。 2、机器人轴承概念 3、T链机器人相关估值标的 4、商业航天细分-卫星天线 5、Aanus概念 6、太阳翼概念 7、未来一月政策前瞻 8、机构调研研报分析:PX供应偏紧、价格持续上涨,这个下游行业已达成减产共识以实现供需平衡,同时光学,电子等高端领域仍存在巨大缺口,后续弹性可期;1月行业配置的重点线索。 ----------------------------------------
S
五洲新春
S
三花智控
3
0
3
0.44
出手即自信
只买龙头的老股民
2025-12-30 22:29:30
12月30日复盘:收官之战
两市成交量:21423 亿,较上日 增加 30 亿 涨跌家数:涨 1734 家,跌 3304 家 涨停跌停:涨停 53 家,跌停 12 家 连板成功率:35.3%(中) 涨停炸板率:32.9%(中) 赚钱效应:无 亏钱效应:接力失败个股 超预期个股/板块:无 行情回顾: 市场全天震荡为主,沪指低开高走十连阳,全市成交额2.14万亿,其中机构净流入590亿,主力资金流入20亿,大户散户合计流出250亿。 板块题材上,机器人概念不断有消息催化刺激板块爆发,五洲、三花、万向前核心涨停带领板块走强;AI
S
万向钱潮
S
三花智控
S
五洲新春
0
1
1
0.07
出手即自信
只买龙头的老股民
2025-12-29 22:55:42
12月29日 A股热点资讯/题材梳理
1、据券商纪要,太空碳纤维是持续通胀的好赛道。卫星角度starlink V2-V3升级过程中单星碳纤维用量翻倍(150Kg-300Kg),核心在于算力星的太阳能板面积激增,碳纤维是核心连接件和结构件。火箭角度碳纤维的强减重降本性能和再入耐高温属性用量持续提升,目前已有全碳纤维设计的火箭。 2、华为昇腾950PR芯片 3、钙钛矿叠层电池 4、晶硅电池概念 5、人型机器人市值+交易量数据 6、机构调研研报分析:分析师梳理SpaceX的潜在供应商,若能够进入苛刻的供应链体系2其对应能力在国内低轨星座、
S
航天发展
S
平潭发展
S
胜通能源
S
中国卫星
1
0
3
0.70
出手即自信
只买龙头的老股民
2025-12-29 22:42:26
12月29日复盘:九阳真经背后的高度控盘
两市成交量:21393 亿,较上日 减少 209 亿 涨跌家数:涨 1954 家,跌 3087 家 涨停跌停:涨停 72 家,跌停 15 家 连板成功率:47.6%(高) 涨停炸板率:26.5%(低) 赚钱效应:无 亏钱效应:接力中位股 超预期个股/板块:无 行情回顾: 市场震荡为主,三大指数涨跌不一,沪指微涨走出九连阳,全市成交额2.14万亿,其中机构净流入290亿,主力资金流出100亿,大户散户合计流出370亿。 板块题材上,商业航天内部分化,神剑8连板,高位股缩容炒作,低位细分题材继续维持
S
中国卫星
S
胜通能源
0
0
1
0.06
出手即自信
只买龙头的老股民
2025-12-29 07:57:25
12月29日盘前时讯三大报
时报财富资讯 【资讯导读】 >商业火箭科创板上市标准发布、商业航天产业有望加速发展 >华为宣布明年向韩国市场推出昇腾950AI芯片和鸿蒙系统、关注华为产业链公司 >南风股份:3D打印业务在航空航天、散热等领域应用进行送样、业务洽谈等工作 >杰瑞股份:已有燃气轮机发电机组设备在北美市场实现销售 【今日头条】 商业火箭科创板上市标准发布、商业航天产业有望加速发展 12月26日,上交所发布《发行上市审核规则适用指引第9号——商业火箭企业适用科创板第五套上市标准》,并自发布之日起实施。该指引围绕商业火箭
S
中国卫星
S
航天发展
S
平潭发展
1
0
0
0.26
出手即自信
只买龙头的老股民
2025-12-28 21:59:02
12月28日复盘:风险在累积
两市成交量:21602 亿,较上日 增加 2357 亿 涨跌家数:涨 1785 家,跌 3211 家 涨停跌停:涨停 81 家,跌停 1 家 连板成功率:63.6%(高) 涨停炸板率:19%(低) 赚钱效应:商业航天 亏钱效应:无 超预期个股/板块:无 行情回顾: 周五市场冲高回落,三大指数盘中跳水,尾盘勉强收红。全市成交额2.16万亿,其中机构净流入630亿,主力资金流出10亿,大户散户合计流出210亿。 板块题材上,市场热点快速轮动,商业航天持续爆发,神剑7连板,中军-卫星3连板,低位批量首
S
中国卫星
S
航天发展
0
0
3
0.10
出手即自信
只买龙头的老股民
2025-12-26 17:16:50
12月26日 本周市场行情总结
市场情绪: 本周市场情绪持续在高位,迎来了一波情绪主升行情,板块和个股共振指数走强。今天开始有分化,个股负反馈加大,下周收官之战先观察是否延续分歧或退潮。 本周量能: 本周市场量能在稳步放量,指数超预期带动加上商业航天主线板块确立,每天都在吸引踏空资金进场,不过今天量能放的有点多,如果下周一不能承接住会迎来一波回调。 短线赚前效应: 本周接力溢价相比上周平均涨幅+1%,短线高度突破7板带来的赚前效应,今天高度来到了11板,下周继续突破的话,溢价大概率再上一个台阶。 相关指数: 上证周线 ↓ 本周
S
航天发展
S
平潭发展
0
0
3
0.07
出手即自信
只买龙头的老股民
2025-12-26 08:18:14
12月26日盘前时讯三大报
2025-12-26-上证早知道(星期五) 【今日导读】 >人民币汇率大幅升值 中国资产或将重估 >天齐锂业结算参考更改 碳酸锂价格受关注 >实施提振消费专项行动 有望释放消费潜力 >千亿资金涌入权益ETF 机构买入有研粉材 【上证聚焦】 〇人民币汇率大幅升值中国资产或将重估 —————— 2025年12月25日,数据显示,离岸人民币兑美元汇率升破7.0大关。今年以来,人民币兑美元整体震荡上扬态势。2024年12月31日收盘,离岸人民币兑美元汇率为7.3368。 华泰证券认为,近期,中国人民币汇
S
航天发展
S
神剑股份
1
1
1
0.19
出手即自信
只买龙头的老股民
2025-12-25 22:27:20
12月25日 A股热点资讯/题材梳理
1、四家头部硅片企业联合大幅上调报价,其中183N硅片报价1.4元/片、210RN报价1.5元/片、210N报价1.7元/片,平均涨幅达到12%。 2、机器人叠加商业航天概念 3、优必选机器人产业链 4、太空珍珠港概念 5、柔性生产概念 6、跨境支付消息催化 7、央行贷政例会分析 8、机构调研研报分析:GPU+ASIC渗透加速,液冷市场规模再添增量,分析师预计2026年数据中心液冷市场空间有望达到165亿美元,本土有望诞生具备国际竞争力的液冷龙头厂商; 3 -------------------
S
航天发展
1
1
5
0.46
出手即自信
只买龙头的老股民
2025-12-25 22:08:27
12月25日复盘:上证 7 连阳
两市成交量:19245 亿,较上日 增加 443 亿 涨跌家数:涨 3610 家,跌 1359 家 涨停跌停:涨停 78 家,跌停 0 家 连板成功率:64.3%(高) 涨停炸板率:23.5%(低) 赚钱效应:商业航天 亏钱效应:无 超预期个股/板块:无 行情回顾: 市场全面爆发,沪指低开高走录得7连阳,深成指、创业板指探底回升。沪深两市成交额1.92万亿,其中机构净流入410亿,主力资金流入210亿,大户散户合计流入80亿。 板块题材上,商业航天相关题材继续爆发,近期政策利好频发,20余只成分
S
航天发展
S
神剑股份
S
再升科技
0
0
1
0.05
出手即自信
只买龙头的老股民
2025-12-25 07:59:45
12月25日盘前时讯三大报
时报财富资讯 【资讯导读】 1、数字人民币跨境支付迎来重磅政策利好,两家产业链核心公司望受益 2、三星SK海力士HBM3E大幅提价20%,这些公司进入了HBM产业链 3、恒帅股份:ADAS主动感知清洗系统有望成重要增长动力之一 4、川润股份:公司液冷业务开展顺利,目前产线能满足当前订单需求 【今日头条】 数字人民币跨境支付迎来重磅政策利好 两家产业链核心公司望受益 央行等八部门联合发布《关于金融支持加快西部陆海新通道建设的意见》,其中提出,探索数字金融国际合作。支持沿线省(区、市)参与多边央行数
S
航天发展
S
西部材料
S
超捷股份
0
0
1
0.21
出手即自信
只买龙头的老股民
2025-12-24 22:40:53
12月24日 A股热点资讯/题材梳理
1、天兵科技研制的天龙三号可回收火箭,也计划于年底实施首飞任务,该全箭长72米,近地轨道运力达17吨,据了解,出于稳健考量,天龙三号首飞将侧重于载荷投送能力验证。 2、液体火箭概念 3、模拟芯片概念 4、M9概念更新 5、跨境电商概念 6、台资概念 7、RMB升值概念 8、市场热点舆情 9、机构调研研报分析:光热发电政策落地,未来4年装机量有望迎来9倍提升,年均新增装机量接近300万干瓦 伴随规模化扩张带动成本下降,行业多元化收益路径或逐步打通 -------------------------
S
西部材料
S
航天工程
S
航天动力
1
0
2
0.07
编辑交易计划
上一页
1
5
6
7
8
9
29
下一页
前往
页
出手即自信
只买龙头的老股民
2026-01-05 22:38:57
1月5日 A股热点资讯/题材梳理
1、马斯克在社交媒体上表示,其脑机接口公司“神经连接”将于2026年开始对脑机接口设备进行“大规模生产”:并转向“更加精简和几乎完全自动化的外科手术流程。 2、近日,天津爱思达航天科技股份有限公司发生工商变更,注册资本从5126.15万元增加到1.6亿元,增幅约为212.13%。爱思达航天是一家专注于航空航天轻量化结构及结构功能一体化产品的企业,目前该公司已启动科创板IPO辅导。 3、CES展参与公司 4、AI大模型分析 5、6F龙头公司26年测算 6、1月投资日历 7、机构调研研报 -----
S
蓝色光标
S
岩山科技
2
1
2
0.37
出手即自信
只买龙头的老股民
2026-01-05 22:28:27
1月5日复盘:趋势容量赚钱效应回归
两市成交量:25463 亿,较上日 增加 5011 亿 涨跌家数:涨 3958 家,跌 1111 家 涨停跌停:涨停 107 家,跌停 8 家 连板成功率:30.8%(中) 涨停炸板率:19.5%(低) 赚钱效应:板块容量核心 亏钱效应:无 超预期个股/板块:蓝色光标 行情回顾: 市场高开高走26年开门红,创业板指领涨,沪指十二连阳重回4000点上方。全市成交额2.55万亿,其中机构净流入1000亿,主力资金流入350亿,大户散户合计流入90亿。全市近4000只个股上涨,超百股涨停。 板块题材上
S
蓝色光标
0
0
2
0.06
出手即自信
只买龙头的老股民
2026-01-04 22:09:21
1月4日复盘:1月注定不安
两市成交量:20451 亿,较上日 减少 972 亿 涨跌家数:涨 2352 家,跌 2599 家 涨停跌停:涨停 56 家,跌停 6 家 连板成功率:41.2%(高) 涨停炸板率:24.3%(低) 赚钱效应:无 亏钱效应:中位股、后排套利 超预期个股/板块:中国卫星 行情回顾: 25年最后一个交易日市场集体调整,沪指继续高度控盘,11连阳强势收官,全市成交额2.05万亿,其中机构净流入120亿,主力资金流入20亿,大户散户合计流出370亿。 板块题材上,市场热点日内快速轮动,商业航天板块反包修
S
航天发展
S
中国卫星
0
3
3
0.05
出手即自信
只买龙头的老股民
2025-12-30 22:49:20
12月30日 A股热点资讯/题材梳理
1、据券商纪要,上行β中重视机器人的几个新应用方向,26年围绕电机技术会持续变化,重点关注GaN、轴向磁通电机。 2、机器人轴承概念 3、T链机器人相关估值标的 4、商业航天细分-卫星天线 5、Aanus概念 6、太阳翼概念 7、未来一月政策前瞻 8、机构调研研报分析:PX供应偏紧、价格持续上涨,这个下游行业已达成减产共识以实现供需平衡,同时光学,电子等高端领域仍存在巨大缺口,后续弹性可期;1月行业配置的重点线索。 ----------------------------------------
S
五洲新春
S
三花智控
3
0
3
0.44
出手即自信
只买龙头的老股民
2025-12-30 22:29:30
12月30日复盘:收官之战
两市成交量:21423 亿,较上日 增加 30 亿 涨跌家数:涨 1734 家,跌 3304 家 涨停跌停:涨停 53 家,跌停 12 家 连板成功率:35.3%(中) 涨停炸板率:32.9%(中) 赚钱效应:无 亏钱效应:接力失败个股 超预期个股/板块:无 行情回顾: 市场全天震荡为主,沪指低开高走十连阳,全市成交额2.14万亿,其中机构净流入590亿,主力资金流入20亿,大户散户合计流出250亿。 板块题材上,机器人概念不断有消息催化刺激板块爆发,五洲、三花、万向前核心涨停带领板块走强;AI
S
万向钱潮
S
三花智控
S
五洲新春
0
1
1
0.07
出手即自信
只买龙头的老股民
2025-12-29 22:55:42
12月29日 A股热点资讯/题材梳理
1、据券商纪要,太空碳纤维是持续通胀的好赛道。卫星角度starlink V2-V3升级过程中单星碳纤维用量翻倍(150Kg-300Kg),核心在于算力星的太阳能板面积激增,碳纤维是核心连接件和结构件。火箭角度碳纤维的强减重降本性能和再入耐高温属性用量持续提升,目前已有全碳纤维设计的火箭。 2、华为昇腾950PR芯片 3、钙钛矿叠层电池 4、晶硅电池概念 5、人型机器人市值+交易量数据 6、机构调研研报分析:分析师梳理SpaceX的潜在供应商,若能够进入苛刻的供应链体系2其对应能力在国内低轨星座、
S
航天发展
S
平潭发展
S
胜通能源
S
中国卫星
1
0
3
0.70
出手即自信
只买龙头的老股民
2025-12-29 22:42:26
12月29日复盘:九阳真经背后的高度控盘
两市成交量:21393 亿,较上日 减少 209 亿 涨跌家数:涨 1954 家,跌 3087 家 涨停跌停:涨停 72 家,跌停 15 家 连板成功率:47.6%(高) 涨停炸板率:26.5%(低) 赚钱效应:无 亏钱效应:接力中位股 超预期个股/板块:无 行情回顾: 市场震荡为主,三大指数涨跌不一,沪指微涨走出九连阳,全市成交额2.14万亿,其中机构净流入290亿,主力资金流出100亿,大户散户合计流出370亿。 板块题材上,商业航天内部分化,神剑8连板,高位股缩容炒作,低位细分题材继续维持
S
中国卫星
S
胜通能源
0
0
1
0.06
出手即自信
只买龙头的老股民
2025-12-29 07:57:25
12月29日盘前时讯三大报
时报财富资讯 【资讯导读】 >商业火箭科创板上市标准发布、商业航天产业有望加速发展 >华为宣布明年向韩国市场推出昇腾950AI芯片和鸿蒙系统、关注华为产业链公司 >南风股份:3D打印业务在航空航天、散热等领域应用进行送样、业务洽谈等工作 >杰瑞股份:已有燃气轮机发电机组设备在北美市场实现销售 【今日头条】 商业火箭科创板上市标准发布、商业航天产业有望加速发展 12月26日,上交所发布《发行上市审核规则适用指引第9号——商业火箭企业适用科创板第五套上市标准》,并自发布之日起实施。该指引围绕商业火箭
S
中国卫星
S
航天发展
S
平潭发展
1
0
0
0.26
出手即自信
只买龙头的老股民
2025-12-28 21:59:02
12月28日复盘:风险在累积
两市成交量:21602 亿,较上日 增加 2357 亿 涨跌家数:涨 1785 家,跌 3211 家 涨停跌停:涨停 81 家,跌停 1 家 连板成功率:63.6%(高) 涨停炸板率:19%(低) 赚钱效应:商业航天 亏钱效应:无 超预期个股/板块:无 行情回顾: 周五市场冲高回落,三大指数盘中跳水,尾盘勉强收红。全市成交额2.16万亿,其中机构净流入630亿,主力资金流出10亿,大户散户合计流出210亿。 板块题材上,市场热点快速轮动,商业航天持续爆发,神剑7连板,中军-卫星3连板,低位批量首
S
中国卫星
S
航天发展
0
0
3
0.10
出手即自信
只买龙头的老股民
2025-12-26 17:16:50
12月26日 本周市场行情总结
市场情绪: 本周市场情绪持续在高位,迎来了一波情绪主升行情,板块和个股共振指数走强。今天开始有分化,个股负反馈加大,下周收官之战先观察是否延续分歧或退潮。 本周量能: 本周市场量能在稳步放量,指数超预期带动加上商业航天主线板块确立,每天都在吸引踏空资金进场,不过今天量能放的有点多,如果下周一不能承接住会迎来一波回调。 短线赚前效应: 本周接力溢价相比上周平均涨幅+1%,短线高度突破7板带来的赚前效应,今天高度来到了11板,下周继续突破的话,溢价大概率再上一个台阶。 相关指数: 上证周线 ↓ 本周
S
航天发展
S
平潭发展
0
0
3
0.07
出手即自信
只买龙头的老股民
2025-12-26 08:18:14
12月26日盘前时讯三大报
2025-12-26-上证早知道(星期五) 【今日导读】 >人民币汇率大幅升值 中国资产或将重估 >天齐锂业结算参考更改 碳酸锂价格受关注 >实施提振消费专项行动 有望释放消费潜力 >千亿资金涌入权益ETF 机构买入有研粉材 【上证聚焦】 〇人民币汇率大幅升值中国资产或将重估 —————— 2025年12月25日,数据显示,离岸人民币兑美元汇率升破7.0大关。今年以来,人民币兑美元整体震荡上扬态势。2024年12月31日收盘,离岸人民币兑美元汇率为7.3368。 华泰证券认为,近期,中国人民币汇
S
航天发展
S
神剑股份
1
1
1
0.19
出手即自信
只买龙头的老股民
2025-12-25 22:27:20
12月25日 A股热点资讯/题材梳理
1、四家头部硅片企业联合大幅上调报价,其中183N硅片报价1.4元/片、210RN报价1.5元/片、210N报价1.7元/片,平均涨幅达到12%。 2、机器人叠加商业航天概念 3、优必选机器人产业链 4、太空珍珠港概念 5、柔性生产概念 6、跨境支付消息催化 7、央行贷政例会分析 8、机构调研研报分析:GPU+ASIC渗透加速,液冷市场规模再添增量,分析师预计2026年数据中心液冷市场空间有望达到165亿美元,本土有望诞生具备国际竞争力的液冷龙头厂商; 3 -------------------
S
航天发展
1
1
5
0.46
出手即自信
只买龙头的老股民
2025-12-25 22:08:27
12月25日复盘:上证 7 连阳
两市成交量:19245 亿,较上日 增加 443 亿 涨跌家数:涨 3610 家,跌 1359 家 涨停跌停:涨停 78 家,跌停 0 家 连板成功率:64.3%(高) 涨停炸板率:23.5%(低) 赚钱效应:商业航天 亏钱效应:无 超预期个股/板块:无 行情回顾: 市场全面爆发,沪指低开高走录得7连阳,深成指、创业板指探底回升。沪深两市成交额1.92万亿,其中机构净流入410亿,主力资金流入210亿,大户散户合计流入80亿。 板块题材上,商业航天相关题材继续爆发,近期政策利好频发,20余只成分
S
航天发展
S
神剑股份
S
再升科技
0
0
1
0.05
出手即自信
只买龙头的老股民
2025-12-25 07:59:45
12月25日盘前时讯三大报
时报财富资讯 【资讯导读】 1、数字人民币跨境支付迎来重磅政策利好,两家产业链核心公司望受益 2、三星SK海力士HBM3E大幅提价20%,这些公司进入了HBM产业链 3、恒帅股份:ADAS主动感知清洗系统有望成重要增长动力之一 4、川润股份:公司液冷业务开展顺利,目前产线能满足当前订单需求 【今日头条】 数字人民币跨境支付迎来重磅政策利好 两家产业链核心公司望受益 央行等八部门联合发布《关于金融支持加快西部陆海新通道建设的意见》,其中提出,探索数字金融国际合作。支持沿线省(区、市)参与多边央行数
S
航天发展
S
西部材料
S
超捷股份
0
0
1
0.21
出手即自信
只买龙头的老股民
2025-12-24 22:40:53
12月24日 A股热点资讯/题材梳理
1、天兵科技研制的天龙三号可回收火箭,也计划于年底实施首飞任务,该全箭长72米,近地轨道运力达17吨,据了解,出于稳健考量,天龙三号首飞将侧重于载荷投送能力验证。 2、液体火箭概念 3、模拟芯片概念 4、M9概念更新 5、跨境电商概念 6、台资概念 7、RMB升值概念 8、市场热点舆情 9、机构调研研报分析:光热发电政策落地,未来4年装机量有望迎来9倍提升,年均新增装机量接近300万干瓦 伴随规模化扩张带动成本下降,行业多元化收益路径或逐步打通 -------------------------
S
西部材料
S
航天工程
S
航天动力
1
0
2
0.07
编辑交易计划
上一页
1
5
6
7
8
9
29
下一页
前往
页
出手即自信
只买龙头的老股民
2026-01-05 22:38:57
1月5日 A股热点资讯/题材梳理
1、马斯克在社交媒体上表示,其脑机接口公司“神经连接”将于2026年开始对脑机接口设备进行“大规模生产”:并转向“更加精简和几乎完全自动化的外科手术流程。 2、近日,天津爱思达航天科技股份有限公司发生工商变更,注册资本从5126.15万元增加到1.6亿元,增幅约为212.13%。爱思达航天是一家专注于航空航天轻量化结构及结构功能一体化产品的企业,目前该公司已启动科创板IPO辅导。 3、CES展参与公司 4、AI大模型分析 5、6F龙头公司26年测算 6、1月投资日历 7、机构调研研报 -----
S
蓝色光标
S
岩山科技
2
1
2
0.37
出手即自信
只买龙头的老股民
2026-01-05 22:28:27
1月5日复盘:趋势容量赚钱效应回归
两市成交量:25463 亿,较上日 增加 5011 亿 涨跌家数:涨 3958 家,跌 1111 家 涨停跌停:涨停 107 家,跌停 8 家 连板成功率:30.8%(中) 涨停炸板率:19.5%(低) 赚钱效应:板块容量核心 亏钱效应:无 超预期个股/板块:蓝色光标 行情回顾: 市场高开高走26年开门红,创业板指领涨,沪指十二连阳重回4000点上方。全市成交额2.55万亿,其中机构净流入1000亿,主力资金流入350亿,大户散户合计流入90亿。全市近4000只个股上涨,超百股涨停。 板块题材上
S
蓝色光标
0
0
2
0.06
出手即自信
只买龙头的老股民
2026-01-04 22:09:21
1月4日复盘:1月注定不安
两市成交量:20451 亿,较上日 减少 972 亿 涨跌家数:涨 2352 家,跌 2599 家 涨停跌停:涨停 56 家,跌停 6 家 连板成功率:41.2%(高) 涨停炸板率:24.3%(低) 赚钱效应:无 亏钱效应:中位股、后排套利 超预期个股/板块:中国卫星 行情回顾: 25年最后一个交易日市场集体调整,沪指继续高度控盘,11连阳强势收官,全市成交额2.05万亿,其中机构净流入120亿,主力资金流入20亿,大户散户合计流出370亿。 板块题材上,市场热点日内快速轮动,商业航天板块反包修
S
航天发展
S
中国卫星
0
3
3
0.05
出手即自信
只买龙头的老股民
2025-12-30 22:49:20
12月30日 A股热点资讯/题材梳理
1、据券商纪要,上行β中重视机器人的几个新应用方向,26年围绕电机技术会持续变化,重点关注GaN、轴向磁通电机。 2、机器人轴承概念 3、T链机器人相关估值标的 4、商业航天细分-卫星天线 5、Aanus概念 6、太阳翼概念 7、未来一月政策前瞻 8、机构调研研报分析:PX供应偏紧、价格持续上涨,这个下游行业已达成减产共识以实现供需平衡,同时光学,电子等高端领域仍存在巨大缺口,后续弹性可期;1月行业配置的重点线索。 ----------------------------------------
S
五洲新春
S
三花智控
3
0
3
0.44
出手即自信
只买龙头的老股民
2025-12-30 22:29:30
12月30日复盘:收官之战
两市成交量:21423 亿,较上日 增加 30 亿 涨跌家数:涨 1734 家,跌 3304 家 涨停跌停:涨停 53 家,跌停 12 家 连板成功率:35.3%(中) 涨停炸板率:32.9%(中) 赚钱效应:无 亏钱效应:接力失败个股 超预期个股/板块:无 行情回顾: 市场全天震荡为主,沪指低开高走十连阳,全市成交额2.14万亿,其中机构净流入590亿,主力资金流入20亿,大户散户合计流出250亿。 板块题材上,机器人概念不断有消息催化刺激板块爆发,五洲、三花、万向前核心涨停带领板块走强;AI
S
万向钱潮
S
三花智控
S
五洲新春
0
1
1
0.07
出手即自信
只买龙头的老股民
2025-12-29 22:55:42
12月29日 A股热点资讯/题材梳理
1、据券商纪要,太空碳纤维是持续通胀的好赛道。卫星角度starlink V2-V3升级过程中单星碳纤维用量翻倍(150Kg-300Kg),核心在于算力星的太阳能板面积激增,碳纤维是核心连接件和结构件。火箭角度碳纤维的强减重降本性能和再入耐高温属性用量持续提升,目前已有全碳纤维设计的火箭。 2、华为昇腾950PR芯片 3、钙钛矿叠层电池 4、晶硅电池概念 5、人型机器人市值+交易量数据 6、机构调研研报分析:分析师梳理SpaceX的潜在供应商,若能够进入苛刻的供应链体系2其对应能力在国内低轨星座、
S
航天发展
S
平潭发展
S
胜通能源
S
中国卫星
1
0
3
0.70
出手即自信
只买龙头的老股民
2025-12-29 22:42:26
12月29日复盘:九阳真经背后的高度控盘
两市成交量:21393 亿,较上日 减少 209 亿 涨跌家数:涨 1954 家,跌 3087 家 涨停跌停:涨停 72 家,跌停 15 家 连板成功率:47.6%(高) 涨停炸板率:26.5%(低) 赚钱效应:无 亏钱效应:接力中位股 超预期个股/板块:无 行情回顾: 市场震荡为主,三大指数涨跌不一,沪指微涨走出九连阳,全市成交额2.14万亿,其中机构净流入290亿,主力资金流出100亿,大户散户合计流出370亿。 板块题材上,商业航天内部分化,神剑8连板,高位股缩容炒作,低位细分题材继续维持
S
中国卫星
S
胜通能源
0
0
1
0.06
出手即自信
只买龙头的老股民
2025-12-29 07:57:25
12月29日盘前时讯三大报
时报财富资讯 【资讯导读】 >商业火箭科创板上市标准发布、商业航天产业有望加速发展 >华为宣布明年向韩国市场推出昇腾950AI芯片和鸿蒙系统、关注华为产业链公司 >南风股份:3D打印业务在航空航天、散热等领域应用进行送样、业务洽谈等工作 >杰瑞股份:已有燃气轮机发电机组设备在北美市场实现销售 【今日头条】 商业火箭科创板上市标准发布、商业航天产业有望加速发展 12月26日,上交所发布《发行上市审核规则适用指引第9号——商业火箭企业适用科创板第五套上市标准》,并自发布之日起实施。该指引围绕商业火箭
S
中国卫星
S
航天发展
S
平潭发展
1
0
0
0.26
出手即自信
只买龙头的老股民
2025-12-28 21:59:02
12月28日复盘:风险在累积
两市成交量:21602 亿,较上日 增加 2357 亿 涨跌家数:涨 1785 家,跌 3211 家 涨停跌停:涨停 81 家,跌停 1 家 连板成功率:63.6%(高) 涨停炸板率:19%(低) 赚钱效应:商业航天 亏钱效应:无 超预期个股/板块:无 行情回顾: 周五市场冲高回落,三大指数盘中跳水,尾盘勉强收红。全市成交额2.16万亿,其中机构净流入630亿,主力资金流出10亿,大户散户合计流出210亿。 板块题材上,市场热点快速轮动,商业航天持续爆发,神剑7连板,中军-卫星3连板,低位批量首
S
中国卫星
S
航天发展
0
0
3
0.10
出手即自信
只买龙头的老股民
2025-12-26 17:16:50
12月26日 本周市场行情总结
市场情绪: 本周市场情绪持续在高位,迎来了一波情绪主升行情,板块和个股共振指数走强。今天开始有分化,个股负反馈加大,下周收官之战先观察是否延续分歧或退潮。 本周量能: 本周市场量能在稳步放量,指数超预期带动加上商业航天主线板块确立,每天都在吸引踏空资金进场,不过今天量能放的有点多,如果下周一不能承接住会迎来一波回调。 短线赚前效应: 本周接力溢价相比上周平均涨幅+1%,短线高度突破7板带来的赚前效应,今天高度来到了11板,下周继续突破的话,溢价大概率再上一个台阶。 相关指数: 上证周线 ↓ 本周
S
航天发展
S
平潭发展
0
0
3
0.07
出手即自信
只买龙头的老股民
2025-12-26 08:18:14
12月26日盘前时讯三大报
2025-12-26-上证早知道(星期五) 【今日导读】 >人民币汇率大幅升值 中国资产或将重估 >天齐锂业结算参考更改 碳酸锂价格受关注 >实施提振消费专项行动 有望释放消费潜力 >千亿资金涌入权益ETF 机构买入有研粉材 【上证聚焦】 〇人民币汇率大幅升值中国资产或将重估 —————— 2025年12月25日,数据显示,离岸人民币兑美元汇率升破7.0大关。今年以来,人民币兑美元整体震荡上扬态势。2024年12月31日收盘,离岸人民币兑美元汇率为7.3368。 华泰证券认为,近期,中国人民币汇
S
航天发展
S
神剑股份
1
1
1
0.19
出手即自信
只买龙头的老股民
2025-12-25 22:27:20
12月25日 A股热点资讯/题材梳理
1、四家头部硅片企业联合大幅上调报价,其中183N硅片报价1.4元/片、210RN报价1.5元/片、210N报价1.7元/片,平均涨幅达到12%。 2、机器人叠加商业航天概念 3、优必选机器人产业链 4、太空珍珠港概念 5、柔性生产概念 6、跨境支付消息催化 7、央行贷政例会分析 8、机构调研研报分析:GPU+ASIC渗透加速,液冷市场规模再添增量,分析师预计2026年数据中心液冷市场空间有望达到165亿美元,本土有望诞生具备国际竞争力的液冷龙头厂商; 3 -------------------
S
航天发展
1
1
5
0.46
出手即自信
只买龙头的老股民
2025-12-25 22:08:27
12月25日复盘:上证 7 连阳
两市成交量:19245 亿,较上日 增加 443 亿 涨跌家数:涨 3610 家,跌 1359 家 涨停跌停:涨停 78 家,跌停 0 家 连板成功率:64.3%(高) 涨停炸板率:23.5%(低) 赚钱效应:商业航天 亏钱效应:无 超预期个股/板块:无 行情回顾: 市场全面爆发,沪指低开高走录得7连阳,深成指、创业板指探底回升。沪深两市成交额1.92万亿,其中机构净流入410亿,主力资金流入210亿,大户散户合计流入80亿。 板块题材上,商业航天相关题材继续爆发,近期政策利好频发,20余只成分
S
航天发展
S
神剑股份
S
再升科技
0
0
1
0.05
出手即自信
只买龙头的老股民
2025-12-25 07:59:45
12月25日盘前时讯三大报
时报财富资讯 【资讯导读】 1、数字人民币跨境支付迎来重磅政策利好,两家产业链核心公司望受益 2、三星SK海力士HBM3E大幅提价20%,这些公司进入了HBM产业链 3、恒帅股份:ADAS主动感知清洗系统有望成重要增长动力之一 4、川润股份:公司液冷业务开展顺利,目前产线能满足当前订单需求 【今日头条】 数字人民币跨境支付迎来重磅政策利好 两家产业链核心公司望受益 央行等八部门联合发布《关于金融支持加快西部陆海新通道建设的意见》,其中提出,探索数字金融国际合作。支持沿线省(区、市)参与多边央行数
S
航天发展
S
西部材料
S
超捷股份
0
0
1
0.21
出手即自信
只买龙头的老股民
2025-12-24 22:40:53
12月24日 A股热点资讯/题材梳理
1、天兵科技研制的天龙三号可回收火箭,也计划于年底实施首飞任务,该全箭长72米,近地轨道运力达17吨,据了解,出于稳健考量,天龙三号首飞将侧重于载荷投送能力验证。 2、液体火箭概念 3、模拟芯片概念 4、M9概念更新 5、跨境电商概念 6、台资概念 7、RMB升值概念 8、市场热点舆情 9、机构调研研报分析:光热发电政策落地,未来4年装机量有望迎来9倍提升,年均新增装机量接近300万干瓦 伴随规模化扩张带动成本下降,行业多元化收益路径或逐步打通 -------------------------
S
西部材料
S
航天工程
S
航天动力
1
0
2
0.07
编辑交易计划
上一页
1
5
6
7
8
9
29
下一页
前往
页
出手即自信
只买龙头的老股民
2026-01-05 22:38:57
1月5日 A股热点资讯/题材梳理
1、马斯克在社交媒体上表示,其脑机接口公司“神经连接”将于2026年开始对脑机接口设备进行“大规模生产”:并转向“更加精简和几乎完全自动化的外科手术流程。 2、近日,天津爱思达航天科技股份有限公司发生工商变更,注册资本从5126.15万元增加到1.6亿元,增幅约为212.13%。爱思达航天是一家专注于航空航天轻量化结构及结构功能一体化产品的企业,目前该公司已启动科创板IPO辅导。 3、CES展参与公司 4、AI大模型分析 5、6F龙头公司26年测算 6、1月投资日历 7、机构调研研报 -----
S
蓝色光标
S
岩山科技
2
1
2
0.37
出手即自信
只买龙头的老股民
2026-01-05 22:28:27
1月5日复盘:趋势容量赚钱效应回归
两市成交量:25463 亿,较上日 增加 5011 亿 涨跌家数:涨 3958 家,跌 1111 家 涨停跌停:涨停 107 家,跌停 8 家 连板成功率:30.8%(中) 涨停炸板率:19.5%(低) 赚钱效应:板块容量核心 亏钱效应:无 超预期个股/板块:蓝色光标 行情回顾: 市场高开高走26年开门红,创业板指领涨,沪指十二连阳重回4000点上方。全市成交额2.55万亿,其中机构净流入1000亿,主力资金流入350亿,大户散户合计流入90亿。全市近4000只个股上涨,超百股涨停。 板块题材上
S
蓝色光标
0
0
2
0.06
出手即自信
只买龙头的老股民
2026-01-04 22:09:21
1月4日复盘:1月注定不安
两市成交量:20451 亿,较上日 减少 972 亿 涨跌家数:涨 2352 家,跌 2599 家 涨停跌停:涨停 56 家,跌停 6 家 连板成功率:41.2%(高) 涨停炸板率:24.3%(低) 赚钱效应:无 亏钱效应:中位股、后排套利 超预期个股/板块:中国卫星 行情回顾: 25年最后一个交易日市场集体调整,沪指继续高度控盘,11连阳强势收官,全市成交额2.05万亿,其中机构净流入120亿,主力资金流入20亿,大户散户合计流出370亿。 板块题材上,市场热点日内快速轮动,商业航天板块反包修
S
航天发展
S
中国卫星
0
3
3
0.05
出手即自信
只买龙头的老股民
2025-12-30 22:49:20
12月30日 A股热点资讯/题材梳理
1、据券商纪要,上行β中重视机器人的几个新应用方向,26年围绕电机技术会持续变化,重点关注GaN、轴向磁通电机。 2、机器人轴承概念 3、T链机器人相关估值标的 4、商业航天细分-卫星天线 5、Aanus概念 6、太阳翼概念 7、未来一月政策前瞻 8、机构调研研报分析:PX供应偏紧、价格持续上涨,这个下游行业已达成减产共识以实现供需平衡,同时光学,电子等高端领域仍存在巨大缺口,后续弹性可期;1月行业配置的重点线索。 ----------------------------------------
S
五洲新春
S
三花智控
3
0
3
0.44
出手即自信
只买龙头的老股民
2025-12-30 22:29:30
12月30日复盘:收官之战
两市成交量:21423 亿,较上日 增加 30 亿 涨跌家数:涨 1734 家,跌 3304 家 涨停跌停:涨停 53 家,跌停 12 家 连板成功率:35.3%(中) 涨停炸板率:32.9%(中) 赚钱效应:无 亏钱效应:接力失败个股 超预期个股/板块:无 行情回顾: 市场全天震荡为主,沪指低开高走十连阳,全市成交额2.14万亿,其中机构净流入590亿,主力资金流入20亿,大户散户合计流出250亿。 板块题材上,机器人概念不断有消息催化刺激板块爆发,五洲、三花、万向前核心涨停带领板块走强;AI
S
万向钱潮
S
三花智控
S
五洲新春
0
1
1
0.07
出手即自信
只买龙头的老股民
2025-12-29 22:55:42
12月29日 A股热点资讯/题材梳理
1、据券商纪要,太空碳纤维是持续通胀的好赛道。卫星角度starlink V2-V3升级过程中单星碳纤维用量翻倍(150Kg-300Kg),核心在于算力星的太阳能板面积激增,碳纤维是核心连接件和结构件。火箭角度碳纤维的强减重降本性能和再入耐高温属性用量持续提升,目前已有全碳纤维设计的火箭。 2、华为昇腾950PR芯片 3、钙钛矿叠层电池 4、晶硅电池概念 5、人型机器人市值+交易量数据 6、机构调研研报分析:分析师梳理SpaceX的潜在供应商,若能够进入苛刻的供应链体系2其对应能力在国内低轨星座、
S
航天发展
S
平潭发展
S
胜通能源
S
中国卫星
1
0
3
0.70
出手即自信
只买龙头的老股民
2025-12-29 22:42:26
12月29日复盘:九阳真经背后的高度控盘
两市成交量:21393 亿,较上日 减少 209 亿 涨跌家数:涨 1954 家,跌 3087 家 涨停跌停:涨停 72 家,跌停 15 家 连板成功率:47.6%(高) 涨停炸板率:26.5%(低) 赚钱效应:无 亏钱效应:接力中位股 超预期个股/板块:无 行情回顾: 市场震荡为主,三大指数涨跌不一,沪指微涨走出九连阳,全市成交额2.14万亿,其中机构净流入290亿,主力资金流出100亿,大户散户合计流出370亿。 板块题材上,商业航天内部分化,神剑8连板,高位股缩容炒作,低位细分题材继续维持
S
中国卫星
S
胜通能源
0
0
1
0.06
出手即自信
只买龙头的老股民
2025-12-29 07:57:25
12月29日盘前时讯三大报
时报财富资讯 【资讯导读】 >商业火箭科创板上市标准发布、商业航天产业有望加速发展 >华为宣布明年向韩国市场推出昇腾950AI芯片和鸿蒙系统、关注华为产业链公司 >南风股份:3D打印业务在航空航天、散热等领域应用进行送样、业务洽谈等工作 >杰瑞股份:已有燃气轮机发电机组设备在北美市场实现销售 【今日头条】 商业火箭科创板上市标准发布、商业航天产业有望加速发展 12月26日,上交所发布《发行上市审核规则适用指引第9号——商业火箭企业适用科创板第五套上市标准》,并自发布之日起实施。该指引围绕商业火箭
S
中国卫星
S
航天发展
S
平潭发展
1
0
0
0.26
出手即自信
只买龙头的老股民
2025-12-28 21:59:02
12月28日复盘:风险在累积
两市成交量:21602 亿,较上日 增加 2357 亿 涨跌家数:涨 1785 家,跌 3211 家 涨停跌停:涨停 81 家,跌停 1 家 连板成功率:63.6%(高) 涨停炸板率:19%(低) 赚钱效应:商业航天 亏钱效应:无 超预期个股/板块:无 行情回顾: 周五市场冲高回落,三大指数盘中跳水,尾盘勉强收红。全市成交额2.16万亿,其中机构净流入630亿,主力资金流出10亿,大户散户合计流出210亿。 板块题材上,市场热点快速轮动,商业航天持续爆发,神剑7连板,中军-卫星3连板,低位批量首
S
中国卫星
S
航天发展
0
0
3
0.10
出手即自信
只买龙头的老股民
2025-12-26 17:16:50
12月26日 本周市场行情总结
市场情绪: 本周市场情绪持续在高位,迎来了一波情绪主升行情,板块和个股共振指数走强。今天开始有分化,个股负反馈加大,下周收官之战先观察是否延续分歧或退潮。 本周量能: 本周市场量能在稳步放量,指数超预期带动加上商业航天主线板块确立,每天都在吸引踏空资金进场,不过今天量能放的有点多,如果下周一不能承接住会迎来一波回调。 短线赚前效应: 本周接力溢价相比上周平均涨幅+1%,短线高度突破7板带来的赚前效应,今天高度来到了11板,下周继续突破的话,溢价大概率再上一个台阶。 相关指数: 上证周线 ↓ 本周
S
航天发展
S
平潭发展
0
0
3
0.07
出手即自信
只买龙头的老股民
2025-12-26 08:18:14
12月26日盘前时讯三大报
2025-12-26-上证早知道(星期五) 【今日导读】 >人民币汇率大幅升值 中国资产或将重估 >天齐锂业结算参考更改 碳酸锂价格受关注 >实施提振消费专项行动 有望释放消费潜力 >千亿资金涌入权益ETF 机构买入有研粉材 【上证聚焦】 〇人民币汇率大幅升值中国资产或将重估 —————— 2025年12月25日,数据显示,离岸人民币兑美元汇率升破7.0大关。今年以来,人民币兑美元整体震荡上扬态势。2024年12月31日收盘,离岸人民币兑美元汇率为7.3368。 华泰证券认为,近期,中国人民币汇
S
航天发展
S
神剑股份
1
1
1
0.19
出手即自信
只买龙头的老股民
2025-12-25 22:27:20
12月25日 A股热点资讯/题材梳理
1、四家头部硅片企业联合大幅上调报价,其中183N硅片报价1.4元/片、210RN报价1.5元/片、210N报价1.7元/片,平均涨幅达到12%。 2、机器人叠加商业航天概念 3、优必选机器人产业链 4、太空珍珠港概念 5、柔性生产概念 6、跨境支付消息催化 7、央行贷政例会分析 8、机构调研研报分析:GPU+ASIC渗透加速,液冷市场规模再添增量,分析师预计2026年数据中心液冷市场空间有望达到165亿美元,本土有望诞生具备国际竞争力的液冷龙头厂商; 3 -------------------
S
航天发展
1
1
5
0.46
出手即自信
只买龙头的老股民
2025-12-25 22:08:27
12月25日复盘:上证 7 连阳
两市成交量:19245 亿,较上日 增加 443 亿 涨跌家数:涨 3610 家,跌 1359 家 涨停跌停:涨停 78 家,跌停 0 家 连板成功率:64.3%(高) 涨停炸板率:23.5%(低) 赚钱效应:商业航天 亏钱效应:无 超预期个股/板块:无 行情回顾: 市场全面爆发,沪指低开高走录得7连阳,深成指、创业板指探底回升。沪深两市成交额1.92万亿,其中机构净流入410亿,主力资金流入210亿,大户散户合计流入80亿。 板块题材上,商业航天相关题材继续爆发,近期政策利好频发,20余只成分
S
航天发展
S
神剑股份
S
再升科技
0
0
1
0.05
出手即自信
只买龙头的老股民
2025-12-25 07:59:45
12月25日盘前时讯三大报
时报财富资讯 【资讯导读】 1、数字人民币跨境支付迎来重磅政策利好,两家产业链核心公司望受益 2、三星SK海力士HBM3E大幅提价20%,这些公司进入了HBM产业链 3、恒帅股份:ADAS主动感知清洗系统有望成重要增长动力之一 4、川润股份:公司液冷业务开展顺利,目前产线能满足当前订单需求 【今日头条】 数字人民币跨境支付迎来重磅政策利好 两家产业链核心公司望受益 央行等八部门联合发布《关于金融支持加快西部陆海新通道建设的意见》,其中提出,探索数字金融国际合作。支持沿线省(区、市)参与多边央行数
S
航天发展
S
西部材料
S
超捷股份
0
0
1
0.21
出手即自信
只买龙头的老股民
2025-12-24 22:40:53
12月24日 A股热点资讯/题材梳理
1、天兵科技研制的天龙三号可回收火箭,也计划于年底实施首飞任务,该全箭长72米,近地轨道运力达17吨,据了解,出于稳健考量,天龙三号首飞将侧重于载荷投送能力验证。 2、液体火箭概念 3、模拟芯片概念 4、M9概念更新 5、跨境电商概念 6、台资概念 7、RMB升值概念 8、市场热点舆情 9、机构调研研报分析:光热发电政策落地,未来4年装机量有望迎来9倍提升,年均新增装机量接近300万干瓦 伴随规模化扩张带动成本下降,行业多元化收益路径或逐步打通 -------------------------
S
西部材料
S
航天工程
S
航天动力
1
0
2
0.07
编辑交易计划
上一页
1
5
6
7
8
9
29
下一页
前往
页
出手即自信
只买龙头的老股民
2026-01-05 22:38:57
1月5日 A股热点资讯/题材梳理
1、马斯克在社交媒体上表示,其脑机接口公司“神经连接”将于2026年开始对脑机接口设备进行“大规模生产”:并转向“更加精简和几乎完全自动化的外科手术流程。 2、近日,天津爱思达航天科技股份有限公司发生工商变更,注册资本从5126.15万元增加到1.6亿元,增幅约为212.13%。爱思达航天是一家专注于航空航天轻量化结构及结构功能一体化产品的企业,目前该公司已启动科创板IPO辅导。 3、CES展参与公司 4、AI大模型分析 5、6F龙头公司26年测算 6、1月投资日历 7、机构调研研报 -----
S
蓝色光标
S
岩山科技
2
1
2
0.37
出手即自信
只买龙头的老股民
2026-01-05 22:28:27
1月5日复盘:趋势容量赚钱效应回归
两市成交量:25463 亿,较上日 增加 5011 亿 涨跌家数:涨 3958 家,跌 1111 家 涨停跌停:涨停 107 家,跌停 8 家 连板成功率:30.8%(中) 涨停炸板率:19.5%(低) 赚钱效应:板块容量核心 亏钱效应:无 超预期个股/板块:蓝色光标 行情回顾: 市场高开高走26年开门红,创业板指领涨,沪指十二连阳重回4000点上方。全市成交额2.55万亿,其中机构净流入1000亿,主力资金流入350亿,大户散户合计流入90亿。全市近4000只个股上涨,超百股涨停。 板块题材上
S
蓝色光标
0
0
2
0.06
出手即自信
只买龙头的老股民
2026-01-04 22:09:21
1月4日复盘:1月注定不安
两市成交量:20451 亿,较上日 减少 972 亿 涨跌家数:涨 2352 家,跌 2599 家 涨停跌停:涨停 56 家,跌停 6 家 连板成功率:41.2%(高) 涨停炸板率:24.3%(低) 赚钱效应:无 亏钱效应:中位股、后排套利 超预期个股/板块:中国卫星 行情回顾: 25年最后一个交易日市场集体调整,沪指继续高度控盘,11连阳强势收官,全市成交额2.05万亿,其中机构净流入120亿,主力资金流入20亿,大户散户合计流出370亿。 板块题材上,市场热点日内快速轮动,商业航天板块反包修
S
航天发展
S
中国卫星
0
3
3
0.05
出手即自信
只买龙头的老股民
2025-12-30 22:49:20
12月30日 A股热点资讯/题材梳理
1、据券商纪要,上行β中重视机器人的几个新应用方向,26年围绕电机技术会持续变化,重点关注GaN、轴向磁通电机。 2、机器人轴承概念 3、T链机器人相关估值标的 4、商业航天细分-卫星天线 5、Aanus概念 6、太阳翼概念 7、未来一月政策前瞻 8、机构调研研报分析:PX供应偏紧、价格持续上涨,这个下游行业已达成减产共识以实现供需平衡,同时光学,电子等高端领域仍存在巨大缺口,后续弹性可期;1月行业配置的重点线索。 ----------------------------------------
S
五洲新春
S
三花智控
3
0
3
0.44
出手即自信
只买龙头的老股民
2025-12-30 22:29:30
12月30日复盘:收官之战
两市成交量:21423 亿,较上日 增加 30 亿 涨跌家数:涨 1734 家,跌 3304 家 涨停跌停:涨停 53 家,跌停 12 家 连板成功率:35.3%(中) 涨停炸板率:32.9%(中) 赚钱效应:无 亏钱效应:接力失败个股 超预期个股/板块:无 行情回顾: 市场全天震荡为主,沪指低开高走十连阳,全市成交额2.14万亿,其中机构净流入590亿,主力资金流入20亿,大户散户合计流出250亿。 板块题材上,机器人概念不断有消息催化刺激板块爆发,五洲、三花、万向前核心涨停带领板块走强;AI
S
万向钱潮
S
三花智控
S
五洲新春
0
1
1
0.07
出手即自信
只买龙头的老股民
2025-12-29 22:55:42
12月29日 A股热点资讯/题材梳理
1、据券商纪要,太空碳纤维是持续通胀的好赛道。卫星角度starlink V2-V3升级过程中单星碳纤维用量翻倍(150Kg-300Kg),核心在于算力星的太阳能板面积激增,碳纤维是核心连接件和结构件。火箭角度碳纤维的强减重降本性能和再入耐高温属性用量持续提升,目前已有全碳纤维设计的火箭。 2、华为昇腾950PR芯片 3、钙钛矿叠层电池 4、晶硅电池概念 5、人型机器人市值+交易量数据 6、机构调研研报分析:分析师梳理SpaceX的潜在供应商,若能够进入苛刻的供应链体系2其对应能力在国内低轨星座、
S
航天发展
S
平潭发展
S
胜通能源
S
中国卫星
1
0
3
0.70
出手即自信
只买龙头的老股民
2025-12-29 22:42:26
12月29日复盘:九阳真经背后的高度控盘
两市成交量:21393 亿,较上日 减少 209 亿 涨跌家数:涨 1954 家,跌 3087 家 涨停跌停:涨停 72 家,跌停 15 家 连板成功率:47.6%(高) 涨停炸板率:26.5%(低) 赚钱效应:无 亏钱效应:接力中位股 超预期个股/板块:无 行情回顾: 市场震荡为主,三大指数涨跌不一,沪指微涨走出九连阳,全市成交额2.14万亿,其中机构净流入290亿,主力资金流出100亿,大户散户合计流出370亿。 板块题材上,商业航天内部分化,神剑8连板,高位股缩容炒作,低位细分题材继续维持
S
中国卫星
S
胜通能源
0
0
1
0.06
出手即自信
只买龙头的老股民
2025-12-29 07:57:25
12月29日盘前时讯三大报
时报财富资讯 【资讯导读】 >商业火箭科创板上市标准发布、商业航天产业有望加速发展 >华为宣布明年向韩国市场推出昇腾950AI芯片和鸿蒙系统、关注华为产业链公司 >南风股份:3D打印业务在航空航天、散热等领域应用进行送样、业务洽谈等工作 >杰瑞股份:已有燃气轮机发电机组设备在北美市场实现销售 【今日头条】 商业火箭科创板上市标准发布、商业航天产业有望加速发展 12月26日,上交所发布《发行上市审核规则适用指引第9号——商业火箭企业适用科创板第五套上市标准》,并自发布之日起实施。该指引围绕商业火箭
S
中国卫星
S
航天发展
S
平潭发展
1
0
0
0.26
出手即自信
只买龙头的老股民
2025-12-28 21:59:02
12月28日复盘:风险在累积
两市成交量:21602 亿,较上日 增加 2357 亿 涨跌家数:涨 1785 家,跌 3211 家 涨停跌停:涨停 81 家,跌停 1 家 连板成功率:63.6%(高) 涨停炸板率:19%(低) 赚钱效应:商业航天 亏钱效应:无 超预期个股/板块:无 行情回顾: 周五市场冲高回落,三大指数盘中跳水,尾盘勉强收红。全市成交额2.16万亿,其中机构净流入630亿,主力资金流出10亿,大户散户合计流出210亿。 板块题材上,市场热点快速轮动,商业航天持续爆发,神剑7连板,中军-卫星3连板,低位批量首
S
中国卫星
S
航天发展
0
0
3
0.10
出手即自信
只买龙头的老股民
2025-12-26 17:16:50
12月26日 本周市场行情总结
市场情绪: 本周市场情绪持续在高位,迎来了一波情绪主升行情,板块和个股共振指数走强。今天开始有分化,个股负反馈加大,下周收官之战先观察是否延续分歧或退潮。 本周量能: 本周市场量能在稳步放量,指数超预期带动加上商业航天主线板块确立,每天都在吸引踏空资金进场,不过今天量能放的有点多,如果下周一不能承接住会迎来一波回调。 短线赚前效应: 本周接力溢价相比上周平均涨幅+1%,短线高度突破7板带来的赚前效应,今天高度来到了11板,下周继续突破的话,溢价大概率再上一个台阶。 相关指数: 上证周线 ↓ 本周
S
航天发展
S
平潭发展
0
0
3
0.07
出手即自信
只买龙头的老股民
2025-12-26 08:18:14
12月26日盘前时讯三大报
2025-12-26-上证早知道(星期五) 【今日导读】 >人民币汇率大幅升值 中国资产或将重估 >天齐锂业结算参考更改 碳酸锂价格受关注 >实施提振消费专项行动 有望释放消费潜力 >千亿资金涌入权益ETF 机构买入有研粉材 【上证聚焦】 〇人民币汇率大幅升值中国资产或将重估 —————— 2025年12月25日,数据显示,离岸人民币兑美元汇率升破7.0大关。今年以来,人民币兑美元整体震荡上扬态势。2024年12月31日收盘,离岸人民币兑美元汇率为7.3368。 华泰证券认为,近期,中国人民币汇
S
航天发展
S
神剑股份
1
1
1
0.19
出手即自信
只买龙头的老股民
2025-12-25 22:27:20
12月25日 A股热点资讯/题材梳理
1、四家头部硅片企业联合大幅上调报价,其中183N硅片报价1.4元/片、210RN报价1.5元/片、210N报价1.7元/片,平均涨幅达到12%。 2、机器人叠加商业航天概念 3、优必选机器人产业链 4、太空珍珠港概念 5、柔性生产概念 6、跨境支付消息催化 7、央行贷政例会分析 8、机构调研研报分析:GPU+ASIC渗透加速,液冷市场规模再添增量,分析师预计2026年数据中心液冷市场空间有望达到165亿美元,本土有望诞生具备国际竞争力的液冷龙头厂商; 3 -------------------
S
航天发展
1
1
5
0.46
出手即自信
只买龙头的老股民
2025-12-25 22:08:27
12月25日复盘:上证 7 连阳
两市成交量:19245 亿,较上日 增加 443 亿 涨跌家数:涨 3610 家,跌 1359 家 涨停跌停:涨停 78 家,跌停 0 家 连板成功率:64.3%(高) 涨停炸板率:23.5%(低) 赚钱效应:商业航天 亏钱效应:无 超预期个股/板块:无 行情回顾: 市场全面爆发,沪指低开高走录得7连阳,深成指、创业板指探底回升。沪深两市成交额1.92万亿,其中机构净流入410亿,主力资金流入210亿,大户散户合计流入80亿。 板块题材上,商业航天相关题材继续爆发,近期政策利好频发,20余只成分
S
航天发展
S
神剑股份
S
再升科技
0
0
1
0.05
出手即自信
只买龙头的老股民
2025-12-25 07:59:45
12月25日盘前时讯三大报
时报财富资讯 【资讯导读】 1、数字人民币跨境支付迎来重磅政策利好,两家产业链核心公司望受益 2、三星SK海力士HBM3E大幅提价20%,这些公司进入了HBM产业链 3、恒帅股份:ADAS主动感知清洗系统有望成重要增长动力之一 4、川润股份:公司液冷业务开展顺利,目前产线能满足当前订单需求 【今日头条】 数字人民币跨境支付迎来重磅政策利好 两家产业链核心公司望受益 央行等八部门联合发布《关于金融支持加快西部陆海新通道建设的意见》,其中提出,探索数字金融国际合作。支持沿线省(区、市)参与多边央行数
S
航天发展
S
西部材料
S
超捷股份
0
0
1
0.21
出手即自信
只买龙头的老股民
2025-12-24 22:40:53
12月24日 A股热点资讯/题材梳理
1、天兵科技研制的天龙三号可回收火箭,也计划于年底实施首飞任务,该全箭长72米,近地轨道运力达17吨,据了解,出于稳健考量,天龙三号首飞将侧重于载荷投送能力验证。 2、液体火箭概念 3、模拟芯片概念 4、M9概念更新 5、跨境电商概念 6、台资概念 7、RMB升值概念 8、市场热点舆情 9、机构调研研报分析:光热发电政策落地,未来4年装机量有望迎来9倍提升,年均新增装机量接近300万干瓦 伴随规模化扩张带动成本下降,行业多元化收益路径或逐步打通 -------------------------
S
西部材料
S
航天工程
S
航天动力
1
0
2
0.07
编辑交易计划
上一页
1
5
6
7
8
9
29
下一页
前往
页
出手即自信
只买龙头的老股民
2026-01-05 22:38:57
1月5日 A股热点资讯/题材梳理
1、马斯克在社交媒体上表示,其脑机接口公司“神经连接”将于2026年开始对脑机接口设备进行“大规模生产”:并转向“更加精简和几乎完全自动化的外科手术流程。 2、近日,天津爱思达航天科技股份有限公司发生工商变更,注册资本从5126.15万元增加到1.6亿元,增幅约为212.13%。爱思达航天是一家专注于航空航天轻量化结构及结构功能一体化产品的企业,目前该公司已启动科创板IPO辅导。 3、CES展参与公司 4、AI大模型分析 5、6F龙头公司26年测算 6、1月投资日历 7、机构调研研报 -----
S
蓝色光标
S
岩山科技
2
1
2
0.37
出手即自信
只买龙头的老股民
2026-01-05 22:28:27
1月5日复盘:趋势容量赚钱效应回归
两市成交量:25463 亿,较上日 增加 5011 亿 涨跌家数:涨 3958 家,跌 1111 家 涨停跌停:涨停 107 家,跌停 8 家 连板成功率:30.8%(中) 涨停炸板率:19.5%(低) 赚钱效应:板块容量核心 亏钱效应:无 超预期个股/板块:蓝色光标 行情回顾: 市场高开高走26年开门红,创业板指领涨,沪指十二连阳重回4000点上方。全市成交额2.55万亿,其中机构净流入1000亿,主力资金流入350亿,大户散户合计流入90亿。全市近4000只个股上涨,超百股涨停。 板块题材上
S
蓝色光标
0
0
2
0.06
出手即自信
只买龙头的老股民
2026-01-04 22:09:21
1月4日复盘:1月注定不安
两市成交量:20451 亿,较上日 减少 972 亿 涨跌家数:涨 2352 家,跌 2599 家 涨停跌停:涨停 56 家,跌停 6 家 连板成功率:41.2%(高) 涨停炸板率:24.3%(低) 赚钱效应:无 亏钱效应:中位股、后排套利 超预期个股/板块:中国卫星 行情回顾: 25年最后一个交易日市场集体调整,沪指继续高度控盘,11连阳强势收官,全市成交额2.05万亿,其中机构净流入120亿,主力资金流入20亿,大户散户合计流出370亿。 板块题材上,市场热点日内快速轮动,商业航天板块反包修
S
航天发展
S
中国卫星
0
3
3
0.05
出手即自信
只买龙头的老股民
2025-12-30 22:49:20
12月30日 A股热点资讯/题材梳理
1、据券商纪要,上行β中重视机器人的几个新应用方向,26年围绕电机技术会持续变化,重点关注GaN、轴向磁通电机。 2、机器人轴承概念 3、T链机器人相关估值标的 4、商业航天细分-卫星天线 5、Aanus概念 6、太阳翼概念 7、未来一月政策前瞻 8、机构调研研报分析:PX供应偏紧、价格持续上涨,这个下游行业已达成减产共识以实现供需平衡,同时光学,电子等高端领域仍存在巨大缺口,后续弹性可期;1月行业配置的重点线索。 ----------------------------------------
S
五洲新春
S
三花智控
3
0
3
0.44
出手即自信
只买龙头的老股民
2025-12-30 22:29:30
12月30日复盘:收官之战
两市成交量:21423 亿,较上日 增加 30 亿 涨跌家数:涨 1734 家,跌 3304 家 涨停跌停:涨停 53 家,跌停 12 家 连板成功率:35.3%(中) 涨停炸板率:32.9%(中) 赚钱效应:无 亏钱效应:接力失败个股 超预期个股/板块:无 行情回顾: 市场全天震荡为主,沪指低开高走十连阳,全市成交额2.14万亿,其中机构净流入590亿,主力资金流入20亿,大户散户合计流出250亿。 板块题材上,机器人概念不断有消息催化刺激板块爆发,五洲、三花、万向前核心涨停带领板块走强;AI
S
万向钱潮
S
三花智控
S
五洲新春
0
1
1
0.07
出手即自信
只买龙头的老股民
2025-12-29 22:55:42
12月29日 A股热点资讯/题材梳理
1、据券商纪要,太空碳纤维是持续通胀的好赛道。卫星角度starlink V2-V3升级过程中单星碳纤维用量翻倍(150Kg-300Kg),核心在于算力星的太阳能板面积激增,碳纤维是核心连接件和结构件。火箭角度碳纤维的强减重降本性能和再入耐高温属性用量持续提升,目前已有全碳纤维设计的火箭。 2、华为昇腾950PR芯片 3、钙钛矿叠层电池 4、晶硅电池概念 5、人型机器人市值+交易量数据 6、机构调研研报分析:分析师梳理SpaceX的潜在供应商,若能够进入苛刻的供应链体系2其对应能力在国内低轨星座、
S
航天发展
S
平潭发展
S
胜通能源
S
中国卫星
1
0
3
0.70
出手即自信
只买龙头的老股民
2025-12-29 22:42:26
12月29日复盘:九阳真经背后的高度控盘
两市成交量:21393 亿,较上日 减少 209 亿 涨跌家数:涨 1954 家,跌 3087 家 涨停跌停:涨停 72 家,跌停 15 家 连板成功率:47.6%(高) 涨停炸板率:26.5%(低) 赚钱效应:无 亏钱效应:接力中位股 超预期个股/板块:无 行情回顾: 市场震荡为主,三大指数涨跌不一,沪指微涨走出九连阳,全市成交额2.14万亿,其中机构净流入290亿,主力资金流出100亿,大户散户合计流出370亿。 板块题材上,商业航天内部分化,神剑8连板,高位股缩容炒作,低位细分题材继续维持
S
中国卫星
S
胜通能源
0
0
1
0.06
出手即自信
只买龙头的老股民
2025-12-29 07:57:25
12月29日盘前时讯三大报
时报财富资讯 【资讯导读】 >商业火箭科创板上市标准发布、商业航天产业有望加速发展 >华为宣布明年向韩国市场推出昇腾950AI芯片和鸿蒙系统、关注华为产业链公司 >南风股份:3D打印业务在航空航天、散热等领域应用进行送样、业务洽谈等工作 >杰瑞股份:已有燃气轮机发电机组设备在北美市场实现销售 【今日头条】 商业火箭科创板上市标准发布、商业航天产业有望加速发展 12月26日,上交所发布《发行上市审核规则适用指引第9号——商业火箭企业适用科创板第五套上市标准》,并自发布之日起实施。该指引围绕商业火箭
S
中国卫星
S
航天发展
S
平潭发展
1
0
0
0.26
出手即自信
只买龙头的老股民
2025-12-28 21:59:02
12月28日复盘:风险在累积
两市成交量:21602 亿,较上日 增加 2357 亿 涨跌家数:涨 1785 家,跌 3211 家 涨停跌停:涨停 81 家,跌停 1 家 连板成功率:63.6%(高) 涨停炸板率:19%(低) 赚钱效应:商业航天 亏钱效应:无 超预期个股/板块:无 行情回顾: 周五市场冲高回落,三大指数盘中跳水,尾盘勉强收红。全市成交额2.16万亿,其中机构净流入630亿,主力资金流出10亿,大户散户合计流出210亿。 板块题材上,市场热点快速轮动,商业航天持续爆发,神剑7连板,中军-卫星3连板,低位批量首
S
中国卫星
S
航天发展
0
0
3
0.10
出手即自信
只买龙头的老股民
2025-12-26 17:16:50
12月26日 本周市场行情总结
市场情绪: 本周市场情绪持续在高位,迎来了一波情绪主升行情,板块和个股共振指数走强。今天开始有分化,个股负反馈加大,下周收官之战先观察是否延续分歧或退潮。 本周量能: 本周市场量能在稳步放量,指数超预期带动加上商业航天主线板块确立,每天都在吸引踏空资金进场,不过今天量能放的有点多,如果下周一不能承接住会迎来一波回调。 短线赚前效应: 本周接力溢价相比上周平均涨幅+1%,短线高度突破7板带来的赚前效应,今天高度来到了11板,下周继续突破的话,溢价大概率再上一个台阶。 相关指数: 上证周线 ↓ 本周
S
航天发展
S
平潭发展
0
0
3
0.07
出手即自信
只买龙头的老股民
2025-12-26 08:18:14
12月26日盘前时讯三大报
2025-12-26-上证早知道(星期五) 【今日导读】 >人民币汇率大幅升值 中国资产或将重估 >天齐锂业结算参考更改 碳酸锂价格受关注 >实施提振消费专项行动 有望释放消费潜力 >千亿资金涌入权益ETF 机构买入有研粉材 【上证聚焦】 〇人民币汇率大幅升值中国资产或将重估 —————— 2025年12月25日,数据显示,离岸人民币兑美元汇率升破7.0大关。今年以来,人民币兑美元整体震荡上扬态势。2024年12月31日收盘,离岸人民币兑美元汇率为7.3368。 华泰证券认为,近期,中国人民币汇
S
航天发展
S
神剑股份
1
1
1
0.19
出手即自信
只买龙头的老股民
2025-12-25 22:27:20
12月25日 A股热点资讯/题材梳理
1、四家头部硅片企业联合大幅上调报价,其中183N硅片报价1.4元/片、210RN报价1.5元/片、210N报价1.7元/片,平均涨幅达到12%。 2、机器人叠加商业航天概念 3、优必选机器人产业链 4、太空珍珠港概念 5、柔性生产概念 6、跨境支付消息催化 7、央行贷政例会分析 8、机构调研研报分析:GPU+ASIC渗透加速,液冷市场规模再添增量,分析师预计2026年数据中心液冷市场空间有望达到165亿美元,本土有望诞生具备国际竞争力的液冷龙头厂商; 3 -------------------
S
航天发展
1
1
5
0.46
出手即自信
只买龙头的老股民
2025-12-25 22:08:27
12月25日复盘:上证 7 连阳
两市成交量:19245 亿,较上日 增加 443 亿 涨跌家数:涨 3610 家,跌 1359 家 涨停跌停:涨停 78 家,跌停 0 家 连板成功率:64.3%(高) 涨停炸板率:23.5%(低) 赚钱效应:商业航天 亏钱效应:无 超预期个股/板块:无 行情回顾: 市场全面爆发,沪指低开高走录得7连阳,深成指、创业板指探底回升。沪深两市成交额1.92万亿,其中机构净流入410亿,主力资金流入210亿,大户散户合计流入80亿。 板块题材上,商业航天相关题材继续爆发,近期政策利好频发,20余只成分
S
航天发展
S
神剑股份
S
再升科技
0
0
1
0.05
出手即自信
只买龙头的老股民
2025-12-25 07:59:45
12月25日盘前时讯三大报
时报财富资讯 【资讯导读】 1、数字人民币跨境支付迎来重磅政策利好,两家产业链核心公司望受益 2、三星SK海力士HBM3E大幅提价20%,这些公司进入了HBM产业链 3、恒帅股份:ADAS主动感知清洗系统有望成重要增长动力之一 4、川润股份:公司液冷业务开展顺利,目前产线能满足当前订单需求 【今日头条】 数字人民币跨境支付迎来重磅政策利好 两家产业链核心公司望受益 央行等八部门联合发布《关于金融支持加快西部陆海新通道建设的意见》,其中提出,探索数字金融国际合作。支持沿线省(区、市)参与多边央行数
S
航天发展
S
西部材料
S
超捷股份
0
0
1
0.21
出手即自信
只买龙头的老股民
2025-12-24 22:40:53
12月24日 A股热点资讯/题材梳理
1、天兵科技研制的天龙三号可回收火箭,也计划于年底实施首飞任务,该全箭长72米,近地轨道运力达17吨,据了解,出于稳健考量,天龙三号首飞将侧重于载荷投送能力验证。 2、液体火箭概念 3、模拟芯片概念 4、M9概念更新 5、跨境电商概念 6、台资概念 7、RMB升值概念 8、市场热点舆情 9、机构调研研报分析:光热发电政策落地,未来4年装机量有望迎来9倍提升,年均新增装机量接近300万干瓦 伴随规模化扩张带动成本下降,行业多元化收益路径或逐步打通 -------------------------
S
西部材料
S
航天工程
S
航天动力
1
0
2
0.07
编辑交易计划
上一页
1
5
6
7
8
9
29
下一页
前往
页
0
关注
1595
粉丝
262.24
工分
社区规则
服务协议
隐私政策
沪ICP备20009443号
© 2020 上海韭研信息科技有限公司
关于韭研公社
问题反馈
有问题请联系
@韭菜团子
公社愿景:韭研公社,原韭菜公社,投资干货最多的共享社群,汇聚全网最深度的基本面研究,消弭个人滞后机构的逻辑鸿沟。
风险提示:韭研公社里任何网友的发言,都有其特定立场,均不构成投资建议,请投资者独立审慎决策。
2
3
4
5
6
7
8
9
10
11
12
13
14
15
16
17
18
19
20
21
22
23
24
25
26
27
28
29
30
31