异动
关注
社群
交易计划
搜公告
产业库
时间轴
通知
全部已读
暂无数据
私信
暂无数据
登录注册
我的主页
退出
飞火资讯
拒绝信息差,关注【飞火挖掘社】带来更快一手消息
个人资料
飞火资讯
躺平的公社达人
2025-12-22 15:43:53
12.22个股信息差(CPO疯狗浪)
盘中段子汇总 海口“十五五”规划建议:用好进口商品“零关税”、加工增值内销免关税等政策 扩大暂时进出境修理、再制造产品进出口等试点效应 12月18日,海南自由贸易港全岛封关运作正式启动。据三亚市商务局统计,封关首日,三亚全市免税销售额达1.18亿元(中国中免、海南发展、海汽集团、海马汽车、海南机场、海峡股份、海南瑞泽、海南海药、海南橡胶等) 商务部:对原产于欧盟的进口相关乳制品实施临时反补贴措施 创维数字成为谷歌首批Smart Home战略合作伙伴 受益于AI驱动下全球高带宽存储(HBM)市场需
S
通宇通讯
S
卧龙电驱
S
鼎通科技
S
长飞光纤
S
环旭电子
12
4
32
7.20
飞火资讯
躺平的公社达人
2025-12-21 13:53:18
12.21周末热度汇总
板块梳理 ①商业航天-SpaceX确认2026年IPO计划 ,南京导航集体失灵,促进行业加速发射卫星,加强抗干扰技术发展(顺灏股份、航天发展、再升科技、华力创通、航天电子、乾照光电、西部材料等) ②国产替代/光刻机-十五五强调科技自立自强,设备材料国产替代加速,路.透:中国国产EUV光刻机在深圳测试,国产光.刻.机产业链加速(奥普光电、电气风电、新莱应材、张江高科、摩尔线程、寒武纪等) ③大消费-商务部:大力提振消费,扩大优质商品和服务供给,释放服务消费潜力(庄园牧场、百大集团、九牧王、上海九百
S
西部材料
S
航天发展
S
长盈精密
S
电广传媒
S
浙江世宝
87
28
60
9.13
飞火资讯
躺平的公社达人
2025-12-19 16:04:38
12.19个股信息差(再现坠机线)
盘中段子汇总 外交部再次回应美对台军售:无论向台湾卖多少先进武器,都阻挡不了中国统一 中央财办:扩大内需是明年排在首位的重点任务,明年要把握消费的结构性变化,从供需两侧发力提振消费(德必集团、创源股份、上海九百、新华都、合百集团、通程控股、西王食品、若羽臣等) 阿里或将推出“千问智学”APP 教育部:一体推进教育科技人才发展 字节跳动与联想合作AI手机,预装AIGC插件 消息人士称,特朗普政府已启动对英伟达 H200 对华销售的审查 特朗普媒体科技集团大涨超40%。据报道,特朗普媒体科技集团同意
S
航天智造
S
航天工程
S
山子高科
S
国机精工
S
华体科技
35
13
47
7.22
飞火资讯
躺平的公社达人
2025-12-18 22:45:28
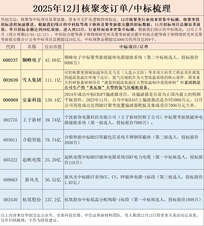
核聚变周末预热,再迎新风口
事件催化 18日晚特朗普媒体科技集团公司发布公告称与TAE科技公司签署最终合并协议,双方将通过全部股票交易合并。交易完成后,两家公司股东将各自拥有合并后公司约50%的股份。公告称,合并后的公司计划于2026年选址并开始建设全球首座公用事业规模的聚变发电厂(50兆瓦),并计划建设更多聚变电厂;此次进军融合能源业务领域,并押注于人工智能数据中心推动能源需求激增的试验性技术 特朗普媒体科技集团盘前暴涨27% 相关产业概念梳理 一、核心投资与平台类(战略布局 + 产业链整合) 中国核电:参股中国聚变能源
S
雪人集团
S
永鼎股份
S
国机重装
S
哈焊华通
S
兰石重装
33
14
36
18.82
飞火资讯
躺平的公社达人
2025-12-18 16:03:02
12.18个股信息差(犒赏经济)
盘中段子汇总 目前正在编制的《上海市加快推进新型工业化构建现代化产业体系“十五五”规划》拟聚焦商业航天等(万隆光电、奥普光电、天箭科技、北摩高科、西部材料、顺灏股份、神剑股份、天银机电等) 商务部:强烈反对欧委会密集对多家中国企业发起调查 微软或将与Kimi进行Agent级合作 实现Office产品自动化 学习时报发表《何为“犒赏经济”》一文指出,当前,我国经济发展从高速发展阶段转向高质量发展阶段(百大集团、中央商场、上海九百、德艺文创、益民集团、利群股份、九牧王、来伊份等) 传:SDK 开第一
S
天银机电
S
顺灏股份
S
中国卫星
S
美年健康
S
南京商旅
14
2
24
5.15
飞火资讯
躺平的公社达人
2025-12-17 16:07:51
12.17个股信息差(科技当立)
盘中段子汇总 LightCounting预测2029年全球光模块市场规模有望突破370亿美元。其中,800G光模块2025年迎来需求高峰,全球出货量预计达1800-1990万只,同比翻倍;1.6T光模块2025年进入商用元年,全球需求预计达250-350万只(奕东电子、联特科技、中瓷电子、环旭电子、深南电路、江南新材、通鼎互联、长飞光纤、光迅科技等) 摩尔线程宣布自研3DGS基础库LiteGS全面开源 第五届国际AIDC液冷供应链干人峰会暨·国际数据中心液冷市场趋势分析会将于12月18日-19日
S
奕东电子
S
英维克
S
环旭电子
S
联特科技
S
航天晨光
15
11
39
7.23
飞火资讯
躺平的公社达人
2025-12-16 15:48:28
12.16个股信息差(寻找陈小群)
盘中段子汇总 国家发改委:大力提升居民消费意愿 深入实施提振消费专项行动(百大集团、永辉超市、中央商场、红旗连锁、家家悦、茂业商业、广百股份、九牧王、皇氏集团、安记食品等) 重庆:适度超前系统推进加氢站及配套设施建设布局 鸿蒙智行开启L3级有条件自动驾驶内测 小鹏汽车已在广州市获得L3级自动驾驶道路测试牌照 我国首批L3级自动驾驶车型产品获得准入许可,两款分别适配城市拥堵、高速路段的车型将在北京、重庆指定区域开展上路试点(万集科技、久之洋、北汽蓝谷、浙江世宝、多伦科技、路畅科技、三羊马、锦江在线
S
航天发展
S
久之洋
S
翠微股份
S
安记食品
S
通宇通讯
14
5
35
7.53
飞火资讯
躺平的公社达人
2025-12-15 16:20:53
12.15个股信息差(梦想宇航员)
盘中段子汇总 传:12甲的发射从17号延期到20号(未经证实) 12月14日,马斯克旗下美国太空探索技术公司SpaceX内部信确认筹备2026年潜在IPO计划,该公司拟以8000亿美元估值推进内部股份出售(科强股份、航天电子、航天机电、华菱线缆、通宇通讯、三维通信、乐凯胶片、雷科防务等) 12月22日,全国机器人租赁生态峰会暨“擎天租”平台发布会 三峡实验室光刻胶用光引发剂走向市场 芯片制造又一“卡脖子”技术在湖北突破 商务部办公厅等三部门发布关于加强商务和金融协同,更大力度提振消费的通知。其中
S
航天机电
S
雷科防务
S
三维通信
S
东材科技
S
通宇通讯
12
8
35
6.51
飞火资讯
躺平的公社达人
2025-12-14 15:54:27
12.14周末热度汇总
板块梳理 ①商业航天-SpaceX拟最快于2026年中后期IPO,募资超300亿美元估值约1.5万亿美元(再生科技、航天动力、航天科技、龙洲股份、九丰能源、顺灏股份、超捷股份、西部材料等) ②消费-全国零售业创新发展大会召开,把零售业作为培育完整内需体系、做强国内大循环的关键着力点(东百集团、百大集团、九牧王、凤竹纺织、昇兴股份等) ③电缆-华菱线缆调研公告披露电缆在火箭、大型卫星、低轨卫星等领域的价值量,带动电缆板块走强(华菱线缆、中超控股、通光线缆、太阳电缆、中利集团等) ④燃气轮机-GE将
S
再升科技
S
国机精工
S
航天科技
S
雪人集团
S
华菱线缆
7
7
28
0.18
飞火资讯
躺平的公社达人
2025-12-14 15:49:50
12.14周末热度汇总
板块梳理 ①商业航天-SpaceX拟最快于2026年中后期IPO,募资超300亿美元估值约1.5万亿美元(再生科技、航天动力、航天科技、龙洲股份、九丰能源、顺灏股份、超捷股份、西部材料等) ②消费-全国零售业创新发展大会召开,把零售业作为培育完整内需体系、做强国内大循环的关键着力点(东百集团、百大集团、九牧王、凤竹纺织、昇兴股份等) ③电缆-华菱线缆调研公告披露电缆在火箭、大型卫星、低轨卫星等领域的价值量,带动电缆板块走强(华菱线缆、中超控股、通光线缆、太阳电缆、中利集团等) ④燃气轮机-GE将
S
再升科技
S
国机精工
S
航天科技
S
雪人集团
S
华菱线缆
2
2
12
1.15
飞火资讯
躺平的公社达人
2025-12-13 11:15:56
AI电力的心脏引擎,燃气轮机迎新动能
燃气轮机(Gas Turbine)是以连续流动的气体为工质带动叶轮高速旋转,将燃料的能量转变为有用功的内燃式动力机械,是一种旋转叶轮式热力发动机。作为高科技的载体,燃气轮机代表了多理论学科和多工程领域发展的综合水平,是21世纪的先导技术。发展集新技术、新材料、新工艺于一身的燃气轮机产业,是国家高技术水平和科技实力的重要标志之一,具有十分突出的战略地位 燃气轮机的应用领域: 1.发电领域(最大应用市场,约占 62%) 2. 航空航天领域 3. 舰船与海洋工程 4. 工业驱动领域(约占 18% 市场
S
航天动力
S
国机重装
S
豪迈科技
S
杰瑞股份
S
上海电气
35
18
35
14.65
飞火资讯
躺平的公社达人
2025-12-12 16:02:25
12.12个股信息差(超级航天)
盘中段子汇总 长征12甲12月17日首飞,星河动力谷神星二号12月15日首飞 我国成功发射卫星互联网低轨16组卫星(国瓷材料、超捷股份、邵阳液压、航天长峰、航天动力、航天机电、航天工程、西部材料等) 每枚火箭的线缆连接系统价值量在1000万左右;大型卫星单翼线缆价值量约100多万,双翼约300万-400万;普通低轨小卫星单星线缆价值量约100到200万;低轨卫星中连接太阳翼电缆价值量约200万元,天线电缆价值量约为太阳翼电缆的30%-50%(通光线缆、华菱线缆、中超控股、法尔胜、中利集团、新能泰
S
航天机电
S
航天动力
S
国瓷材料
S
华菱线缆
S
四川九洲
29
11
30
5.27
飞火资讯
躺平的公社达人
2025-12-11 16:38:38
12.11个股信息差(摩尔效应)
盘中段子汇总 SpaceX正推进首次公开募股计划,拟募资远超300亿美元(神农种业、罗牛山、海南瑞泽、海南高速、海南发展、海德股份、欣龙控股、海马汽车等) 初创公司Starcloud完成史上首次“太空轨道大模型训练” “九天”无人机成功首飞 华储网发布通知称,将于12月15日开展中央储备冻猪肉轮换出库竞价交易。本次出库竞价交易挂牌国产冻猪肉20500吨 传北交要改成市值打新,就是有底仓才能打新了 截至2025年12月11日,北交所市值打新功能已进入网上测试阶段,预计将于2025年12月底前正式上
S
中兴通讯
S
航天动力
S
四川金顶
S
普天科技
S
华菱线缆
17
10
35
7.02
飞火资讯
躺平的公社达人
2025-12-10 15:50:05
12.10个股信息差(丙午火马)
盘中段子汇总 海南“十五五”规划建议:加快完善自由贸易港政策制度体系,大幅提高贸易自由化便利化水平(神农种业、罗牛山、海南瑞泽、海南高速、海南发展、海德股份、欣龙控股、海马汽车等) 海南:推动生物制造、氢能、脑机接口、具身智能等未来产业创新发展 根据航警预告长十二甲拟定于12.13择机发射 海南“十五五”规划建议:全力推进海南商业航天发射场体系化建设 知情人士透露, SpaceX 正在推进首次公开募股计划,目标是筹集超过 300 亿美元的资金,这将使其成为有史以来规模最大的上市交易(霍莱沃、西部
S
万科A
S
天通股份
S
海马汽车
S
中央商场
S
欣龙控股
28
8
38
7.67
飞火资讯
躺平的公社达人
2025-12-09 15:58:57
12.9个股信息差(科技回归)
盘中段子汇总 外交部:对日本右翼势力的挑衅言行,任何姑息纵容只会让军国主义幽灵复活 长征四号乙运载火箭发射取得圆满成功(陕西华达、航天机电、龙洲股份、泰永长征、航天长峰、达华智能、雷科防务、再升科技等) 国家药监局:从2026年1月1日起 全面禁止生产含有“汞”元素体温计和血压计产品 余承东剧透尚界2026年新品:颜值超高,是一款高端轿跑 “杭州六小龙”之一的群核科技发布空间智能开放平台 美国政府将允许英伟达向中国出售其H200人工智能芯片,但对每颗芯片收取一定费用(德科立、超声电子、中瓷电子、
S
鼎泰高科
S
工业富联
S
永辉超市
S
南京商旅
S
乾照光电
25
10
39
8.67
编辑交易计划
上一页
1
4
5
6
7
8
15
下一页
前往
页
飞火资讯
躺平的公社达人
2025-12-22 15:43:53
12.22个股信息差(CPO疯狗浪)
盘中段子汇总 海口“十五五”规划建议:用好进口商品“零关税”、加工增值内销免关税等政策 扩大暂时进出境修理、再制造产品进出口等试点效应 12月18日,海南自由贸易港全岛封关运作正式启动。据三亚市商务局统计,封关首日,三亚全市免税销售额达1.18亿元(中国中免、海南发展、海汽集团、海马汽车、海南机场、海峡股份、海南瑞泽、海南海药、海南橡胶等) 商务部:对原产于欧盟的进口相关乳制品实施临时反补贴措施 创维数字成为谷歌首批Smart Home战略合作伙伴 受益于AI驱动下全球高带宽存储(HBM)市场需
S
通宇通讯
S
卧龙电驱
S
鼎通科技
S
长飞光纤
S
环旭电子
12
4
32
7.20
飞火资讯
躺平的公社达人
2025-12-21 13:53:18
12.21周末热度汇总
板块梳理 ①商业航天-SpaceX确认2026年IPO计划 ,南京导航集体失灵,促进行业加速发射卫星,加强抗干扰技术发展(顺灏股份、航天发展、再升科技、华力创通、航天电子、乾照光电、西部材料等) ②国产替代/光刻机-十五五强调科技自立自强,设备材料国产替代加速,路.透:中国国产EUV光刻机在深圳测试,国产光.刻.机产业链加速(奥普光电、电气风电、新莱应材、张江高科、摩尔线程、寒武纪等) ③大消费-商务部:大力提振消费,扩大优质商品和服务供给,释放服务消费潜力(庄园牧场、百大集团、九牧王、上海九百
S
西部材料
S
航天发展
S
长盈精密
S
电广传媒
S
浙江世宝
87
28
60
9.13
飞火资讯
躺平的公社达人
2025-12-19 16:04:38
12.19个股信息差(再现坠机线)
盘中段子汇总 外交部再次回应美对台军售:无论向台湾卖多少先进武器,都阻挡不了中国统一 中央财办:扩大内需是明年排在首位的重点任务,明年要把握消费的结构性变化,从供需两侧发力提振消费(德必集团、创源股份、上海九百、新华都、合百集团、通程控股、西王食品、若羽臣等) 阿里或将推出“千问智学”APP 教育部:一体推进教育科技人才发展 字节跳动与联想合作AI手机,预装AIGC插件 消息人士称,特朗普政府已启动对英伟达 H200 对华销售的审查 特朗普媒体科技集团大涨超40%。据报道,特朗普媒体科技集团同意
S
航天智造
S
航天工程
S
山子高科
S
国机精工
S
华体科技
35
13
47
7.22
飞火资讯
躺平的公社达人
2025-12-18 22:45:28
核聚变周末预热,再迎新风口
事件催化 18日晚特朗普媒体科技集团公司发布公告称与TAE科技公司签署最终合并协议,双方将通过全部股票交易合并。交易完成后,两家公司股东将各自拥有合并后公司约50%的股份。公告称,合并后的公司计划于2026年选址并开始建设全球首座公用事业规模的聚变发电厂(50兆瓦),并计划建设更多聚变电厂;此次进军融合能源业务领域,并押注于人工智能数据中心推动能源需求激增的试验性技术 特朗普媒体科技集团盘前暴涨27% 相关产业概念梳理 一、核心投资与平台类(战略布局 + 产业链整合) 中国核电:参股中国聚变能源
S
雪人集团
S
永鼎股份
S
国机重装
S
哈焊华通
S
兰石重装
33
14
36
18.82
飞火资讯
躺平的公社达人
2025-12-18 16:03:02
12.18个股信息差(犒赏经济)
盘中段子汇总 目前正在编制的《上海市加快推进新型工业化构建现代化产业体系“十五五”规划》拟聚焦商业航天等(万隆光电、奥普光电、天箭科技、北摩高科、西部材料、顺灏股份、神剑股份、天银机电等) 商务部:强烈反对欧委会密集对多家中国企业发起调查 微软或将与Kimi进行Agent级合作 实现Office产品自动化 学习时报发表《何为“犒赏经济”》一文指出,当前,我国经济发展从高速发展阶段转向高质量发展阶段(百大集团、中央商场、上海九百、德艺文创、益民集团、利群股份、九牧王、来伊份等) 传:SDK 开第一
S
天银机电
S
顺灏股份
S
中国卫星
S
美年健康
S
南京商旅
14
2
24
5.15
飞火资讯
躺平的公社达人
2025-12-17 16:07:51
12.17个股信息差(科技当立)
盘中段子汇总 LightCounting预测2029年全球光模块市场规模有望突破370亿美元。其中,800G光模块2025年迎来需求高峰,全球出货量预计达1800-1990万只,同比翻倍;1.6T光模块2025年进入商用元年,全球需求预计达250-350万只(奕东电子、联特科技、中瓷电子、环旭电子、深南电路、江南新材、通鼎互联、长飞光纤、光迅科技等) 摩尔线程宣布自研3DGS基础库LiteGS全面开源 第五届国际AIDC液冷供应链干人峰会暨·国际数据中心液冷市场趋势分析会将于12月18日-19日
S
奕东电子
S
英维克
S
环旭电子
S
联特科技
S
航天晨光
15
11
39
7.23
飞火资讯
躺平的公社达人
2025-12-16 15:48:28
12.16个股信息差(寻找陈小群)
盘中段子汇总 国家发改委:大力提升居民消费意愿 深入实施提振消费专项行动(百大集团、永辉超市、中央商场、红旗连锁、家家悦、茂业商业、广百股份、九牧王、皇氏集团、安记食品等) 重庆:适度超前系统推进加氢站及配套设施建设布局 鸿蒙智行开启L3级有条件自动驾驶内测 小鹏汽车已在广州市获得L3级自动驾驶道路测试牌照 我国首批L3级自动驾驶车型产品获得准入许可,两款分别适配城市拥堵、高速路段的车型将在北京、重庆指定区域开展上路试点(万集科技、久之洋、北汽蓝谷、浙江世宝、多伦科技、路畅科技、三羊马、锦江在线
S
航天发展
S
久之洋
S
翠微股份
S
安记食品
S
通宇通讯
14
5
35
7.53
飞火资讯
躺平的公社达人
2025-12-15 16:20:53
12.15个股信息差(梦想宇航员)
盘中段子汇总 传:12甲的发射从17号延期到20号(未经证实) 12月14日,马斯克旗下美国太空探索技术公司SpaceX内部信确认筹备2026年潜在IPO计划,该公司拟以8000亿美元估值推进内部股份出售(科强股份、航天电子、航天机电、华菱线缆、通宇通讯、三维通信、乐凯胶片、雷科防务等) 12月22日,全国机器人租赁生态峰会暨“擎天租”平台发布会 三峡实验室光刻胶用光引发剂走向市场 芯片制造又一“卡脖子”技术在湖北突破 商务部办公厅等三部门发布关于加强商务和金融协同,更大力度提振消费的通知。其中
S
航天机电
S
雷科防务
S
三维通信
S
东材科技
S
通宇通讯
12
8
35
6.51
飞火资讯
躺平的公社达人
2025-12-14 15:54:27
12.14周末热度汇总
板块梳理 ①商业航天-SpaceX拟最快于2026年中后期IPO,募资超300亿美元估值约1.5万亿美元(再生科技、航天动力、航天科技、龙洲股份、九丰能源、顺灏股份、超捷股份、西部材料等) ②消费-全国零售业创新发展大会召开,把零售业作为培育完整内需体系、做强国内大循环的关键着力点(东百集团、百大集团、九牧王、凤竹纺织、昇兴股份等) ③电缆-华菱线缆调研公告披露电缆在火箭、大型卫星、低轨卫星等领域的价值量,带动电缆板块走强(华菱线缆、中超控股、通光线缆、太阳电缆、中利集团等) ④燃气轮机-GE将
S
再升科技
S
国机精工
S
航天科技
S
雪人集团
S
华菱线缆
7
7
28
0.18
飞火资讯
躺平的公社达人
2025-12-14 15:49:50
12.14周末热度汇总
板块梳理 ①商业航天-SpaceX拟最快于2026年中后期IPO,募资超300亿美元估值约1.5万亿美元(再生科技、航天动力、航天科技、龙洲股份、九丰能源、顺灏股份、超捷股份、西部材料等) ②消费-全国零售业创新发展大会召开,把零售业作为培育完整内需体系、做强国内大循环的关键着力点(东百集团、百大集团、九牧王、凤竹纺织、昇兴股份等) ③电缆-华菱线缆调研公告披露电缆在火箭、大型卫星、低轨卫星等领域的价值量,带动电缆板块走强(华菱线缆、中超控股、通光线缆、太阳电缆、中利集团等) ④燃气轮机-GE将
S
再升科技
S
国机精工
S
航天科技
S
雪人集团
S
华菱线缆
2
2
12
1.15
飞火资讯
躺平的公社达人
2025-12-13 11:15:56
AI电力的心脏引擎,燃气轮机迎新动能
燃气轮机(Gas Turbine)是以连续流动的气体为工质带动叶轮高速旋转,将燃料的能量转变为有用功的内燃式动力机械,是一种旋转叶轮式热力发动机。作为高科技的载体,燃气轮机代表了多理论学科和多工程领域发展的综合水平,是21世纪的先导技术。发展集新技术、新材料、新工艺于一身的燃气轮机产业,是国家高技术水平和科技实力的重要标志之一,具有十分突出的战略地位 燃气轮机的应用领域: 1.发电领域(最大应用市场,约占 62%) 2. 航空航天领域 3. 舰船与海洋工程 4. 工业驱动领域(约占 18% 市场
S
航天动力
S
国机重装
S
豪迈科技
S
杰瑞股份
S
上海电气
35
18
35
14.65
飞火资讯
躺平的公社达人
2025-12-12 16:02:25
12.12个股信息差(超级航天)
盘中段子汇总 长征12甲12月17日首飞,星河动力谷神星二号12月15日首飞 我国成功发射卫星互联网低轨16组卫星(国瓷材料、超捷股份、邵阳液压、航天长峰、航天动力、航天机电、航天工程、西部材料等) 每枚火箭的线缆连接系统价值量在1000万左右;大型卫星单翼线缆价值量约100多万,双翼约300万-400万;普通低轨小卫星单星线缆价值量约100到200万;低轨卫星中连接太阳翼电缆价值量约200万元,天线电缆价值量约为太阳翼电缆的30%-50%(通光线缆、华菱线缆、中超控股、法尔胜、中利集团、新能泰
S
航天机电
S
航天动力
S
国瓷材料
S
华菱线缆
S
四川九洲
29
11
30
5.27
飞火资讯
躺平的公社达人
2025-12-11 16:38:38
12.11个股信息差(摩尔效应)
盘中段子汇总 SpaceX正推进首次公开募股计划,拟募资远超300亿美元(神农种业、罗牛山、海南瑞泽、海南高速、海南发展、海德股份、欣龙控股、海马汽车等) 初创公司Starcloud完成史上首次“太空轨道大模型训练” “九天”无人机成功首飞 华储网发布通知称,将于12月15日开展中央储备冻猪肉轮换出库竞价交易。本次出库竞价交易挂牌国产冻猪肉20500吨 传北交要改成市值打新,就是有底仓才能打新了 截至2025年12月11日,北交所市值打新功能已进入网上测试阶段,预计将于2025年12月底前正式上
S
中兴通讯
S
航天动力
S
四川金顶
S
普天科技
S
华菱线缆
17
10
35
7.02
飞火资讯
躺平的公社达人
2025-12-10 15:50:05
12.10个股信息差(丙午火马)
盘中段子汇总 海南“十五五”规划建议:加快完善自由贸易港政策制度体系,大幅提高贸易自由化便利化水平(神农种业、罗牛山、海南瑞泽、海南高速、海南发展、海德股份、欣龙控股、海马汽车等) 海南:推动生物制造、氢能、脑机接口、具身智能等未来产业创新发展 根据航警预告长十二甲拟定于12.13择机发射 海南“十五五”规划建议:全力推进海南商业航天发射场体系化建设 知情人士透露, SpaceX 正在推进首次公开募股计划,目标是筹集超过 300 亿美元的资金,这将使其成为有史以来规模最大的上市交易(霍莱沃、西部
S
万科A
S
天通股份
S
海马汽车
S
中央商场
S
欣龙控股
28
8
38
7.67
飞火资讯
躺平的公社达人
2025-12-09 15:58:57
12.9个股信息差(科技回归)
盘中段子汇总 外交部:对日本右翼势力的挑衅言行,任何姑息纵容只会让军国主义幽灵复活 长征四号乙运载火箭发射取得圆满成功(陕西华达、航天机电、龙洲股份、泰永长征、航天长峰、达华智能、雷科防务、再升科技等) 国家药监局:从2026年1月1日起 全面禁止生产含有“汞”元素体温计和血压计产品 余承东剧透尚界2026年新品:颜值超高,是一款高端轿跑 “杭州六小龙”之一的群核科技发布空间智能开放平台 美国政府将允许英伟达向中国出售其H200人工智能芯片,但对每颗芯片收取一定费用(德科立、超声电子、中瓷电子、
S
鼎泰高科
S
工业富联
S
永辉超市
S
南京商旅
S
乾照光电
25
10
39
8.67
编辑交易计划
上一页
1
4
5
6
7
8
15
下一页
前往
页
飞火资讯
躺平的公社达人
2025-12-22 15:43:53
12.22个股信息差(CPO疯狗浪)
盘中段子汇总 海口“十五五”规划建议:用好进口商品“零关税”、加工增值内销免关税等政策 扩大暂时进出境修理、再制造产品进出口等试点效应 12月18日,海南自由贸易港全岛封关运作正式启动。据三亚市商务局统计,封关首日,三亚全市免税销售额达1.18亿元(中国中免、海南发展、海汽集团、海马汽车、海南机场、海峡股份、海南瑞泽、海南海药、海南橡胶等) 商务部:对原产于欧盟的进口相关乳制品实施临时反补贴措施 创维数字成为谷歌首批Smart Home战略合作伙伴 受益于AI驱动下全球高带宽存储(HBM)市场需
S
通宇通讯
S
卧龙电驱
S
鼎通科技
S
长飞光纤
S
环旭电子
12
4
32
7.20
飞火资讯
躺平的公社达人
2025-12-21 13:53:18
12.21周末热度汇总
板块梳理 ①商业航天-SpaceX确认2026年IPO计划 ,南京导航集体失灵,促进行业加速发射卫星,加强抗干扰技术发展(顺灏股份、航天发展、再升科技、华力创通、航天电子、乾照光电、西部材料等) ②国产替代/光刻机-十五五强调科技自立自强,设备材料国产替代加速,路.透:中国国产EUV光刻机在深圳测试,国产光.刻.机产业链加速(奥普光电、电气风电、新莱应材、张江高科、摩尔线程、寒武纪等) ③大消费-商务部:大力提振消费,扩大优质商品和服务供给,释放服务消费潜力(庄园牧场、百大集团、九牧王、上海九百
S
西部材料
S
航天发展
S
长盈精密
S
电广传媒
S
浙江世宝
87
28
60
9.13
飞火资讯
躺平的公社达人
2025-12-19 16:04:38
12.19个股信息差(再现坠机线)
盘中段子汇总 外交部再次回应美对台军售:无论向台湾卖多少先进武器,都阻挡不了中国统一 中央财办:扩大内需是明年排在首位的重点任务,明年要把握消费的结构性变化,从供需两侧发力提振消费(德必集团、创源股份、上海九百、新华都、合百集团、通程控股、西王食品、若羽臣等) 阿里或将推出“千问智学”APP 教育部:一体推进教育科技人才发展 字节跳动与联想合作AI手机,预装AIGC插件 消息人士称,特朗普政府已启动对英伟达 H200 对华销售的审查 特朗普媒体科技集团大涨超40%。据报道,特朗普媒体科技集团同意
S
航天智造
S
航天工程
S
山子高科
S
国机精工
S
华体科技
35
13
47
7.22
飞火资讯
躺平的公社达人
2025-12-18 22:45:28
核聚变周末预热,再迎新风口
事件催化 18日晚特朗普媒体科技集团公司发布公告称与TAE科技公司签署最终合并协议,双方将通过全部股票交易合并。交易完成后,两家公司股东将各自拥有合并后公司约50%的股份。公告称,合并后的公司计划于2026年选址并开始建设全球首座公用事业规模的聚变发电厂(50兆瓦),并计划建设更多聚变电厂;此次进军融合能源业务领域,并押注于人工智能数据中心推动能源需求激增的试验性技术 特朗普媒体科技集团盘前暴涨27% 相关产业概念梳理 一、核心投资与平台类(战略布局 + 产业链整合) 中国核电:参股中国聚变能源
S
雪人集团
S
永鼎股份
S
国机重装
S
哈焊华通
S
兰石重装
33
14
36
18.82
飞火资讯
躺平的公社达人
2025-12-18 16:03:02
12.18个股信息差(犒赏经济)
盘中段子汇总 目前正在编制的《上海市加快推进新型工业化构建现代化产业体系“十五五”规划》拟聚焦商业航天等(万隆光电、奥普光电、天箭科技、北摩高科、西部材料、顺灏股份、神剑股份、天银机电等) 商务部:强烈反对欧委会密集对多家中国企业发起调查 微软或将与Kimi进行Agent级合作 实现Office产品自动化 学习时报发表《何为“犒赏经济”》一文指出,当前,我国经济发展从高速发展阶段转向高质量发展阶段(百大集团、中央商场、上海九百、德艺文创、益民集团、利群股份、九牧王、来伊份等) 传:SDK 开第一
S
天银机电
S
顺灏股份
S
中国卫星
S
美年健康
S
南京商旅
14
2
24
5.15
飞火资讯
躺平的公社达人
2025-12-17 16:07:51
12.17个股信息差(科技当立)
盘中段子汇总 LightCounting预测2029年全球光模块市场规模有望突破370亿美元。其中,800G光模块2025年迎来需求高峰,全球出货量预计达1800-1990万只,同比翻倍;1.6T光模块2025年进入商用元年,全球需求预计达250-350万只(奕东电子、联特科技、中瓷电子、环旭电子、深南电路、江南新材、通鼎互联、长飞光纤、光迅科技等) 摩尔线程宣布自研3DGS基础库LiteGS全面开源 第五届国际AIDC液冷供应链干人峰会暨·国际数据中心液冷市场趋势分析会将于12月18日-19日
S
奕东电子
S
英维克
S
环旭电子
S
联特科技
S
航天晨光
15
11
39
7.23
飞火资讯
躺平的公社达人
2025-12-16 15:48:28
12.16个股信息差(寻找陈小群)
盘中段子汇总 国家发改委:大力提升居民消费意愿 深入实施提振消费专项行动(百大集团、永辉超市、中央商场、红旗连锁、家家悦、茂业商业、广百股份、九牧王、皇氏集团、安记食品等) 重庆:适度超前系统推进加氢站及配套设施建设布局 鸿蒙智行开启L3级有条件自动驾驶内测 小鹏汽车已在广州市获得L3级自动驾驶道路测试牌照 我国首批L3级自动驾驶车型产品获得准入许可,两款分别适配城市拥堵、高速路段的车型将在北京、重庆指定区域开展上路试点(万集科技、久之洋、北汽蓝谷、浙江世宝、多伦科技、路畅科技、三羊马、锦江在线
S
航天发展
S
久之洋
S
翠微股份
S
安记食品
S
通宇通讯
14
5
35
7.53
飞火资讯
躺平的公社达人
2025-12-15 16:20:53
12.15个股信息差(梦想宇航员)
盘中段子汇总 传:12甲的发射从17号延期到20号(未经证实) 12月14日,马斯克旗下美国太空探索技术公司SpaceX内部信确认筹备2026年潜在IPO计划,该公司拟以8000亿美元估值推进内部股份出售(科强股份、航天电子、航天机电、华菱线缆、通宇通讯、三维通信、乐凯胶片、雷科防务等) 12月22日,全国机器人租赁生态峰会暨“擎天租”平台发布会 三峡实验室光刻胶用光引发剂走向市场 芯片制造又一“卡脖子”技术在湖北突破 商务部办公厅等三部门发布关于加强商务和金融协同,更大力度提振消费的通知。其中
S
航天机电
S
雷科防务
S
三维通信
S
东材科技
S
通宇通讯
12
8
35
6.51
飞火资讯
躺平的公社达人
2025-12-14 15:54:27
12.14周末热度汇总
板块梳理 ①商业航天-SpaceX拟最快于2026年中后期IPO,募资超300亿美元估值约1.5万亿美元(再生科技、航天动力、航天科技、龙洲股份、九丰能源、顺灏股份、超捷股份、西部材料等) ②消费-全国零售业创新发展大会召开,把零售业作为培育完整内需体系、做强国内大循环的关键着力点(东百集团、百大集团、九牧王、凤竹纺织、昇兴股份等) ③电缆-华菱线缆调研公告披露电缆在火箭、大型卫星、低轨卫星等领域的价值量,带动电缆板块走强(华菱线缆、中超控股、通光线缆、太阳电缆、中利集团等) ④燃气轮机-GE将
S
再升科技
S
国机精工
S
航天科技
S
雪人集团
S
华菱线缆
7
7
28
0.18
飞火资讯
躺平的公社达人
2025-12-14 15:49:50
12.14周末热度汇总
板块梳理 ①商业航天-SpaceX拟最快于2026年中后期IPO,募资超300亿美元估值约1.5万亿美元(再生科技、航天动力、航天科技、龙洲股份、九丰能源、顺灏股份、超捷股份、西部材料等) ②消费-全国零售业创新发展大会召开,把零售业作为培育完整内需体系、做强国内大循环的关键着力点(东百集团、百大集团、九牧王、凤竹纺织、昇兴股份等) ③电缆-华菱线缆调研公告披露电缆在火箭、大型卫星、低轨卫星等领域的价值量,带动电缆板块走强(华菱线缆、中超控股、通光线缆、太阳电缆、中利集团等) ④燃气轮机-GE将
S
再升科技
S
国机精工
S
航天科技
S
雪人集团
S
华菱线缆
2
2
12
1.15
飞火资讯
躺平的公社达人
2025-12-13 11:15:56
AI电力的心脏引擎,燃气轮机迎新动能
燃气轮机(Gas Turbine)是以连续流动的气体为工质带动叶轮高速旋转,将燃料的能量转变为有用功的内燃式动力机械,是一种旋转叶轮式热力发动机。作为高科技的载体,燃气轮机代表了多理论学科和多工程领域发展的综合水平,是21世纪的先导技术。发展集新技术、新材料、新工艺于一身的燃气轮机产业,是国家高技术水平和科技实力的重要标志之一,具有十分突出的战略地位 燃气轮机的应用领域: 1.发电领域(最大应用市场,约占 62%) 2. 航空航天领域 3. 舰船与海洋工程 4. 工业驱动领域(约占 18% 市场
S
航天动力
S
国机重装
S
豪迈科技
S
杰瑞股份
S
上海电气
35
18
35
14.65
飞火资讯
躺平的公社达人
2025-12-12 16:02:25
12.12个股信息差(超级航天)
盘中段子汇总 长征12甲12月17日首飞,星河动力谷神星二号12月15日首飞 我国成功发射卫星互联网低轨16组卫星(国瓷材料、超捷股份、邵阳液压、航天长峰、航天动力、航天机电、航天工程、西部材料等) 每枚火箭的线缆连接系统价值量在1000万左右;大型卫星单翼线缆价值量约100多万,双翼约300万-400万;普通低轨小卫星单星线缆价值量约100到200万;低轨卫星中连接太阳翼电缆价值量约200万元,天线电缆价值量约为太阳翼电缆的30%-50%(通光线缆、华菱线缆、中超控股、法尔胜、中利集团、新能泰
S
航天机电
S
航天动力
S
国瓷材料
S
华菱线缆
S
四川九洲
29
11
30
5.27
飞火资讯
躺平的公社达人
2025-12-11 16:38:38
12.11个股信息差(摩尔效应)
盘中段子汇总 SpaceX正推进首次公开募股计划,拟募资远超300亿美元(神农种业、罗牛山、海南瑞泽、海南高速、海南发展、海德股份、欣龙控股、海马汽车等) 初创公司Starcloud完成史上首次“太空轨道大模型训练” “九天”无人机成功首飞 华储网发布通知称,将于12月15日开展中央储备冻猪肉轮换出库竞价交易。本次出库竞价交易挂牌国产冻猪肉20500吨 传北交要改成市值打新,就是有底仓才能打新了 截至2025年12月11日,北交所市值打新功能已进入网上测试阶段,预计将于2025年12月底前正式上
S
中兴通讯
S
航天动力
S
四川金顶
S
普天科技
S
华菱线缆
17
10
35
7.02
飞火资讯
躺平的公社达人
2025-12-10 15:50:05
12.10个股信息差(丙午火马)
盘中段子汇总 海南“十五五”规划建议:加快完善自由贸易港政策制度体系,大幅提高贸易自由化便利化水平(神农种业、罗牛山、海南瑞泽、海南高速、海南发展、海德股份、欣龙控股、海马汽车等) 海南:推动生物制造、氢能、脑机接口、具身智能等未来产业创新发展 根据航警预告长十二甲拟定于12.13择机发射 海南“十五五”规划建议:全力推进海南商业航天发射场体系化建设 知情人士透露, SpaceX 正在推进首次公开募股计划,目标是筹集超过 300 亿美元的资金,这将使其成为有史以来规模最大的上市交易(霍莱沃、西部
S
万科A
S
天通股份
S
海马汽车
S
中央商场
S
欣龙控股
28
8
38
7.67
飞火资讯
躺平的公社达人
2025-12-09 15:58:57
12.9个股信息差(科技回归)
盘中段子汇总 外交部:对日本右翼势力的挑衅言行,任何姑息纵容只会让军国主义幽灵复活 长征四号乙运载火箭发射取得圆满成功(陕西华达、航天机电、龙洲股份、泰永长征、航天长峰、达华智能、雷科防务、再升科技等) 国家药监局:从2026年1月1日起 全面禁止生产含有“汞”元素体温计和血压计产品 余承东剧透尚界2026年新品:颜值超高,是一款高端轿跑 “杭州六小龙”之一的群核科技发布空间智能开放平台 美国政府将允许英伟达向中国出售其H200人工智能芯片,但对每颗芯片收取一定费用(德科立、超声电子、中瓷电子、
S
鼎泰高科
S
工业富联
S
永辉超市
S
南京商旅
S
乾照光电
25
10
39
8.67
编辑交易计划
上一页
1
4
5
6
7
8
15
下一页
前往
页
飞火资讯
躺平的公社达人
2025-12-22 15:43:53
12.22个股信息差(CPO疯狗浪)
盘中段子汇总 海口“十五五”规划建议:用好进口商品“零关税”、加工增值内销免关税等政策 扩大暂时进出境修理、再制造产品进出口等试点效应 12月18日,海南自由贸易港全岛封关运作正式启动。据三亚市商务局统计,封关首日,三亚全市免税销售额达1.18亿元(中国中免、海南发展、海汽集团、海马汽车、海南机场、海峡股份、海南瑞泽、海南海药、海南橡胶等) 商务部:对原产于欧盟的进口相关乳制品实施临时反补贴措施 创维数字成为谷歌首批Smart Home战略合作伙伴 受益于AI驱动下全球高带宽存储(HBM)市场需
S
通宇通讯
S
卧龙电驱
S
鼎通科技
S
长飞光纤
S
环旭电子
12
4
32
7.20
飞火资讯
躺平的公社达人
2025-12-21 13:53:18
12.21周末热度汇总
板块梳理 ①商业航天-SpaceX确认2026年IPO计划 ,南京导航集体失灵,促进行业加速发射卫星,加强抗干扰技术发展(顺灏股份、航天发展、再升科技、华力创通、航天电子、乾照光电、西部材料等) ②国产替代/光刻机-十五五强调科技自立自强,设备材料国产替代加速,路.透:中国国产EUV光刻机在深圳测试,国产光.刻.机产业链加速(奥普光电、电气风电、新莱应材、张江高科、摩尔线程、寒武纪等) ③大消费-商务部:大力提振消费,扩大优质商品和服务供给,释放服务消费潜力(庄园牧场、百大集团、九牧王、上海九百
S
西部材料
S
航天发展
S
长盈精密
S
电广传媒
S
浙江世宝
87
28
60
9.13
飞火资讯
躺平的公社达人
2025-12-19 16:04:38
12.19个股信息差(再现坠机线)
盘中段子汇总 外交部再次回应美对台军售:无论向台湾卖多少先进武器,都阻挡不了中国统一 中央财办:扩大内需是明年排在首位的重点任务,明年要把握消费的结构性变化,从供需两侧发力提振消费(德必集团、创源股份、上海九百、新华都、合百集团、通程控股、西王食品、若羽臣等) 阿里或将推出“千问智学”APP 教育部:一体推进教育科技人才发展 字节跳动与联想合作AI手机,预装AIGC插件 消息人士称,特朗普政府已启动对英伟达 H200 对华销售的审查 特朗普媒体科技集团大涨超40%。据报道,特朗普媒体科技集团同意
S
航天智造
S
航天工程
S
山子高科
S
国机精工
S
华体科技
35
13
47
7.22
飞火资讯
躺平的公社达人
2025-12-18 22:45:28
核聚变周末预热,再迎新风口
事件催化 18日晚特朗普媒体科技集团公司发布公告称与TAE科技公司签署最终合并协议,双方将通过全部股票交易合并。交易完成后,两家公司股东将各自拥有合并后公司约50%的股份。公告称,合并后的公司计划于2026年选址并开始建设全球首座公用事业规模的聚变发电厂(50兆瓦),并计划建设更多聚变电厂;此次进军融合能源业务领域,并押注于人工智能数据中心推动能源需求激增的试验性技术 特朗普媒体科技集团盘前暴涨27% 相关产业概念梳理 一、核心投资与平台类(战略布局 + 产业链整合) 中国核电:参股中国聚变能源
S
雪人集团
S
永鼎股份
S
国机重装
S
哈焊华通
S
兰石重装
33
14
36
18.82
飞火资讯
躺平的公社达人
2025-12-18 16:03:02
12.18个股信息差(犒赏经济)
盘中段子汇总 目前正在编制的《上海市加快推进新型工业化构建现代化产业体系“十五五”规划》拟聚焦商业航天等(万隆光电、奥普光电、天箭科技、北摩高科、西部材料、顺灏股份、神剑股份、天银机电等) 商务部:强烈反对欧委会密集对多家中国企业发起调查 微软或将与Kimi进行Agent级合作 实现Office产品自动化 学习时报发表《何为“犒赏经济”》一文指出,当前,我国经济发展从高速发展阶段转向高质量发展阶段(百大集团、中央商场、上海九百、德艺文创、益民集团、利群股份、九牧王、来伊份等) 传:SDK 开第一
S
天银机电
S
顺灏股份
S
中国卫星
S
美年健康
S
南京商旅
14
2
24
5.15
飞火资讯
躺平的公社达人
2025-12-17 16:07:51
12.17个股信息差(科技当立)
盘中段子汇总 LightCounting预测2029年全球光模块市场规模有望突破370亿美元。其中,800G光模块2025年迎来需求高峰,全球出货量预计达1800-1990万只,同比翻倍;1.6T光模块2025年进入商用元年,全球需求预计达250-350万只(奕东电子、联特科技、中瓷电子、环旭电子、深南电路、江南新材、通鼎互联、长飞光纤、光迅科技等) 摩尔线程宣布自研3DGS基础库LiteGS全面开源 第五届国际AIDC液冷供应链干人峰会暨·国际数据中心液冷市场趋势分析会将于12月18日-19日
S
奕东电子
S
英维克
S
环旭电子
S
联特科技
S
航天晨光
15
11
39
7.23
飞火资讯
躺平的公社达人
2025-12-16 15:48:28
12.16个股信息差(寻找陈小群)
盘中段子汇总 国家发改委:大力提升居民消费意愿 深入实施提振消费专项行动(百大集团、永辉超市、中央商场、红旗连锁、家家悦、茂业商业、广百股份、九牧王、皇氏集团、安记食品等) 重庆:适度超前系统推进加氢站及配套设施建设布局 鸿蒙智行开启L3级有条件自动驾驶内测 小鹏汽车已在广州市获得L3级自动驾驶道路测试牌照 我国首批L3级自动驾驶车型产品获得准入许可,两款分别适配城市拥堵、高速路段的车型将在北京、重庆指定区域开展上路试点(万集科技、久之洋、北汽蓝谷、浙江世宝、多伦科技、路畅科技、三羊马、锦江在线
S
航天发展
S
久之洋
S
翠微股份
S
安记食品
S
通宇通讯
14
5
35
7.53
飞火资讯
躺平的公社达人
2025-12-15 16:20:53
12.15个股信息差(梦想宇航员)
盘中段子汇总 传:12甲的发射从17号延期到20号(未经证实) 12月14日,马斯克旗下美国太空探索技术公司SpaceX内部信确认筹备2026年潜在IPO计划,该公司拟以8000亿美元估值推进内部股份出售(科强股份、航天电子、航天机电、华菱线缆、通宇通讯、三维通信、乐凯胶片、雷科防务等) 12月22日,全国机器人租赁生态峰会暨“擎天租”平台发布会 三峡实验室光刻胶用光引发剂走向市场 芯片制造又一“卡脖子”技术在湖北突破 商务部办公厅等三部门发布关于加强商务和金融协同,更大力度提振消费的通知。其中
S
航天机电
S
雷科防务
S
三维通信
S
东材科技
S
通宇通讯
12
8
35
6.51
飞火资讯
躺平的公社达人
2025-12-14 15:54:27
12.14周末热度汇总
板块梳理 ①商业航天-SpaceX拟最快于2026年中后期IPO,募资超300亿美元估值约1.5万亿美元(再生科技、航天动力、航天科技、龙洲股份、九丰能源、顺灏股份、超捷股份、西部材料等) ②消费-全国零售业创新发展大会召开,把零售业作为培育完整内需体系、做强国内大循环的关键着力点(东百集团、百大集团、九牧王、凤竹纺织、昇兴股份等) ③电缆-华菱线缆调研公告披露电缆在火箭、大型卫星、低轨卫星等领域的价值量,带动电缆板块走强(华菱线缆、中超控股、通光线缆、太阳电缆、中利集团等) ④燃气轮机-GE将
S
再升科技
S
国机精工
S
航天科技
S
雪人集团
S
华菱线缆
7
7
28
0.18
飞火资讯
躺平的公社达人
2025-12-14 15:49:50
12.14周末热度汇总
板块梳理 ①商业航天-SpaceX拟最快于2026年中后期IPO,募资超300亿美元估值约1.5万亿美元(再生科技、航天动力、航天科技、龙洲股份、九丰能源、顺灏股份、超捷股份、西部材料等) ②消费-全国零售业创新发展大会召开,把零售业作为培育完整内需体系、做强国内大循环的关键着力点(东百集团、百大集团、九牧王、凤竹纺织、昇兴股份等) ③电缆-华菱线缆调研公告披露电缆在火箭、大型卫星、低轨卫星等领域的价值量,带动电缆板块走强(华菱线缆、中超控股、通光线缆、太阳电缆、中利集团等) ④燃气轮机-GE将
S
再升科技
S
国机精工
S
航天科技
S
雪人集团
S
华菱线缆
2
2
12
1.15
飞火资讯
躺平的公社达人
2025-12-13 11:15:56
AI电力的心脏引擎,燃气轮机迎新动能
燃气轮机(Gas Turbine)是以连续流动的气体为工质带动叶轮高速旋转,将燃料的能量转变为有用功的内燃式动力机械,是一种旋转叶轮式热力发动机。作为高科技的载体,燃气轮机代表了多理论学科和多工程领域发展的综合水平,是21世纪的先导技术。发展集新技术、新材料、新工艺于一身的燃气轮机产业,是国家高技术水平和科技实力的重要标志之一,具有十分突出的战略地位 燃气轮机的应用领域: 1.发电领域(最大应用市场,约占 62%) 2. 航空航天领域 3. 舰船与海洋工程 4. 工业驱动领域(约占 18% 市场
S
航天动力
S
国机重装
S
豪迈科技
S
杰瑞股份
S
上海电气
35
18
35
14.65
飞火资讯
躺平的公社达人
2025-12-12 16:02:25
12.12个股信息差(超级航天)
盘中段子汇总 长征12甲12月17日首飞,星河动力谷神星二号12月15日首飞 我国成功发射卫星互联网低轨16组卫星(国瓷材料、超捷股份、邵阳液压、航天长峰、航天动力、航天机电、航天工程、西部材料等) 每枚火箭的线缆连接系统价值量在1000万左右;大型卫星单翼线缆价值量约100多万,双翼约300万-400万;普通低轨小卫星单星线缆价值量约100到200万;低轨卫星中连接太阳翼电缆价值量约200万元,天线电缆价值量约为太阳翼电缆的30%-50%(通光线缆、华菱线缆、中超控股、法尔胜、中利集团、新能泰
S
航天机电
S
航天动力
S
国瓷材料
S
华菱线缆
S
四川九洲
29
11
30
5.27
飞火资讯
躺平的公社达人
2025-12-11 16:38:38
12.11个股信息差(摩尔效应)
盘中段子汇总 SpaceX正推进首次公开募股计划,拟募资远超300亿美元(神农种业、罗牛山、海南瑞泽、海南高速、海南发展、海德股份、欣龙控股、海马汽车等) 初创公司Starcloud完成史上首次“太空轨道大模型训练” “九天”无人机成功首飞 华储网发布通知称,将于12月15日开展中央储备冻猪肉轮换出库竞价交易。本次出库竞价交易挂牌国产冻猪肉20500吨 传北交要改成市值打新,就是有底仓才能打新了 截至2025年12月11日,北交所市值打新功能已进入网上测试阶段,预计将于2025年12月底前正式上
S
中兴通讯
S
航天动力
S
四川金顶
S
普天科技
S
华菱线缆
17
10
35
7.02
飞火资讯
躺平的公社达人
2025-12-10 15:50:05
12.10个股信息差(丙午火马)
盘中段子汇总 海南“十五五”规划建议:加快完善自由贸易港政策制度体系,大幅提高贸易自由化便利化水平(神农种业、罗牛山、海南瑞泽、海南高速、海南发展、海德股份、欣龙控股、海马汽车等) 海南:推动生物制造、氢能、脑机接口、具身智能等未来产业创新发展 根据航警预告长十二甲拟定于12.13择机发射 海南“十五五”规划建议:全力推进海南商业航天发射场体系化建设 知情人士透露, SpaceX 正在推进首次公开募股计划,目标是筹集超过 300 亿美元的资金,这将使其成为有史以来规模最大的上市交易(霍莱沃、西部
S
万科A
S
天通股份
S
海马汽车
S
中央商场
S
欣龙控股
28
8
38
7.67
飞火资讯
躺平的公社达人
2025-12-09 15:58:57
12.9个股信息差(科技回归)
盘中段子汇总 外交部:对日本右翼势力的挑衅言行,任何姑息纵容只会让军国主义幽灵复活 长征四号乙运载火箭发射取得圆满成功(陕西华达、航天机电、龙洲股份、泰永长征、航天长峰、达华智能、雷科防务、再升科技等) 国家药监局:从2026年1月1日起 全面禁止生产含有“汞”元素体温计和血压计产品 余承东剧透尚界2026年新品:颜值超高,是一款高端轿跑 “杭州六小龙”之一的群核科技发布空间智能开放平台 美国政府将允许英伟达向中国出售其H200人工智能芯片,但对每颗芯片收取一定费用(德科立、超声电子、中瓷电子、
S
鼎泰高科
S
工业富联
S
永辉超市
S
南京商旅
S
乾照光电
25
10
39
8.67
编辑交易计划
上一页
1
4
5
6
7
8
15
下一页
前往
页
飞火资讯
躺平的公社达人
2025-12-22 15:43:53
12.22个股信息差(CPO疯狗浪)
盘中段子汇总 海口“十五五”规划建议:用好进口商品“零关税”、加工增值内销免关税等政策 扩大暂时进出境修理、再制造产品进出口等试点效应 12月18日,海南自由贸易港全岛封关运作正式启动。据三亚市商务局统计,封关首日,三亚全市免税销售额达1.18亿元(中国中免、海南发展、海汽集团、海马汽车、海南机场、海峡股份、海南瑞泽、海南海药、海南橡胶等) 商务部:对原产于欧盟的进口相关乳制品实施临时反补贴措施 创维数字成为谷歌首批Smart Home战略合作伙伴 受益于AI驱动下全球高带宽存储(HBM)市场需
S
通宇通讯
S
卧龙电驱
S
鼎通科技
S
长飞光纤
S
环旭电子
12
4
32
7.20
飞火资讯
躺平的公社达人
2025-12-21 13:53:18
12.21周末热度汇总
板块梳理 ①商业航天-SpaceX确认2026年IPO计划 ,南京导航集体失灵,促进行业加速发射卫星,加强抗干扰技术发展(顺灏股份、航天发展、再升科技、华力创通、航天电子、乾照光电、西部材料等) ②国产替代/光刻机-十五五强调科技自立自强,设备材料国产替代加速,路.透:中国国产EUV光刻机在深圳测试,国产光.刻.机产业链加速(奥普光电、电气风电、新莱应材、张江高科、摩尔线程、寒武纪等) ③大消费-商务部:大力提振消费,扩大优质商品和服务供给,释放服务消费潜力(庄园牧场、百大集团、九牧王、上海九百
S
西部材料
S
航天发展
S
长盈精密
S
电广传媒
S
浙江世宝
87
28
60
9.13
飞火资讯
躺平的公社达人
2025-12-19 16:04:38
12.19个股信息差(再现坠机线)
盘中段子汇总 外交部再次回应美对台军售:无论向台湾卖多少先进武器,都阻挡不了中国统一 中央财办:扩大内需是明年排在首位的重点任务,明年要把握消费的结构性变化,从供需两侧发力提振消费(德必集团、创源股份、上海九百、新华都、合百集团、通程控股、西王食品、若羽臣等) 阿里或将推出“千问智学”APP 教育部:一体推进教育科技人才发展 字节跳动与联想合作AI手机,预装AIGC插件 消息人士称,特朗普政府已启动对英伟达 H200 对华销售的审查 特朗普媒体科技集团大涨超40%。据报道,特朗普媒体科技集团同意
S
航天智造
S
航天工程
S
山子高科
S
国机精工
S
华体科技
35
13
47
7.22
飞火资讯
躺平的公社达人
2025-12-18 22:45:28
核聚变周末预热,再迎新风口
事件催化 18日晚特朗普媒体科技集团公司发布公告称与TAE科技公司签署最终合并协议,双方将通过全部股票交易合并。交易完成后,两家公司股东将各自拥有合并后公司约50%的股份。公告称,合并后的公司计划于2026年选址并开始建设全球首座公用事业规模的聚变发电厂(50兆瓦),并计划建设更多聚变电厂;此次进军融合能源业务领域,并押注于人工智能数据中心推动能源需求激增的试验性技术 特朗普媒体科技集团盘前暴涨27% 相关产业概念梳理 一、核心投资与平台类(战略布局 + 产业链整合) 中国核电:参股中国聚变能源
S
雪人集团
S
永鼎股份
S
国机重装
S
哈焊华通
S
兰石重装
33
14
36
18.82
飞火资讯
躺平的公社达人
2025-12-18 16:03:02
12.18个股信息差(犒赏经济)
盘中段子汇总 目前正在编制的《上海市加快推进新型工业化构建现代化产业体系“十五五”规划》拟聚焦商业航天等(万隆光电、奥普光电、天箭科技、北摩高科、西部材料、顺灏股份、神剑股份、天银机电等) 商务部:强烈反对欧委会密集对多家中国企业发起调查 微软或将与Kimi进行Agent级合作 实现Office产品自动化 学习时报发表《何为“犒赏经济”》一文指出,当前,我国经济发展从高速发展阶段转向高质量发展阶段(百大集团、中央商场、上海九百、德艺文创、益民集团、利群股份、九牧王、来伊份等) 传:SDK 开第一
S
天银机电
S
顺灏股份
S
中国卫星
S
美年健康
S
南京商旅
14
2
24
5.15
飞火资讯
躺平的公社达人
2025-12-17 16:07:51
12.17个股信息差(科技当立)
盘中段子汇总 LightCounting预测2029年全球光模块市场规模有望突破370亿美元。其中,800G光模块2025年迎来需求高峰,全球出货量预计达1800-1990万只,同比翻倍;1.6T光模块2025年进入商用元年,全球需求预计达250-350万只(奕东电子、联特科技、中瓷电子、环旭电子、深南电路、江南新材、通鼎互联、长飞光纤、光迅科技等) 摩尔线程宣布自研3DGS基础库LiteGS全面开源 第五届国际AIDC液冷供应链干人峰会暨·国际数据中心液冷市场趋势分析会将于12月18日-19日
S
奕东电子
S
英维克
S
环旭电子
S
联特科技
S
航天晨光
15
11
39
7.23
飞火资讯
躺平的公社达人
2025-12-16 15:48:28
12.16个股信息差(寻找陈小群)
盘中段子汇总 国家发改委:大力提升居民消费意愿 深入实施提振消费专项行动(百大集团、永辉超市、中央商场、红旗连锁、家家悦、茂业商业、广百股份、九牧王、皇氏集团、安记食品等) 重庆:适度超前系统推进加氢站及配套设施建设布局 鸿蒙智行开启L3级有条件自动驾驶内测 小鹏汽车已在广州市获得L3级自动驾驶道路测试牌照 我国首批L3级自动驾驶车型产品获得准入许可,两款分别适配城市拥堵、高速路段的车型将在北京、重庆指定区域开展上路试点(万集科技、久之洋、北汽蓝谷、浙江世宝、多伦科技、路畅科技、三羊马、锦江在线
S
航天发展
S
久之洋
S
翠微股份
S
安记食品
S
通宇通讯
14
5
35
7.53
飞火资讯
躺平的公社达人
2025-12-15 16:20:53
12.15个股信息差(梦想宇航员)
盘中段子汇总 传:12甲的发射从17号延期到20号(未经证实) 12月14日,马斯克旗下美国太空探索技术公司SpaceX内部信确认筹备2026年潜在IPO计划,该公司拟以8000亿美元估值推进内部股份出售(科强股份、航天电子、航天机电、华菱线缆、通宇通讯、三维通信、乐凯胶片、雷科防务等) 12月22日,全国机器人租赁生态峰会暨“擎天租”平台发布会 三峡实验室光刻胶用光引发剂走向市场 芯片制造又一“卡脖子”技术在湖北突破 商务部办公厅等三部门发布关于加强商务和金融协同,更大力度提振消费的通知。其中
S
航天机电
S
雷科防务
S
三维通信
S
东材科技
S
通宇通讯
12
8
35
6.51
飞火资讯
躺平的公社达人
2025-12-14 15:54:27
12.14周末热度汇总
板块梳理 ①商业航天-SpaceX拟最快于2026年中后期IPO,募资超300亿美元估值约1.5万亿美元(再生科技、航天动力、航天科技、龙洲股份、九丰能源、顺灏股份、超捷股份、西部材料等) ②消费-全国零售业创新发展大会召开,把零售业作为培育完整内需体系、做强国内大循环的关键着力点(东百集团、百大集团、九牧王、凤竹纺织、昇兴股份等) ③电缆-华菱线缆调研公告披露电缆在火箭、大型卫星、低轨卫星等领域的价值量,带动电缆板块走强(华菱线缆、中超控股、通光线缆、太阳电缆、中利集团等) ④燃气轮机-GE将
S
再升科技
S
国机精工
S
航天科技
S
雪人集团
S
华菱线缆
7
7
28
0.18
飞火资讯
躺平的公社达人
2025-12-14 15:49:50
12.14周末热度汇总
板块梳理 ①商业航天-SpaceX拟最快于2026年中后期IPO,募资超300亿美元估值约1.5万亿美元(再生科技、航天动力、航天科技、龙洲股份、九丰能源、顺灏股份、超捷股份、西部材料等) ②消费-全国零售业创新发展大会召开,把零售业作为培育完整内需体系、做强国内大循环的关键着力点(东百集团、百大集团、九牧王、凤竹纺织、昇兴股份等) ③电缆-华菱线缆调研公告披露电缆在火箭、大型卫星、低轨卫星等领域的价值量,带动电缆板块走强(华菱线缆、中超控股、通光线缆、太阳电缆、中利集团等) ④燃气轮机-GE将
S
再升科技
S
国机精工
S
航天科技
S
雪人集团
S
华菱线缆
2
2
12
1.15
飞火资讯
躺平的公社达人
2025-12-13 11:15:56
AI电力的心脏引擎,燃气轮机迎新动能
燃气轮机(Gas Turbine)是以连续流动的气体为工质带动叶轮高速旋转,将燃料的能量转变为有用功的内燃式动力机械,是一种旋转叶轮式热力发动机。作为高科技的载体,燃气轮机代表了多理论学科和多工程领域发展的综合水平,是21世纪的先导技术。发展集新技术、新材料、新工艺于一身的燃气轮机产业,是国家高技术水平和科技实力的重要标志之一,具有十分突出的战略地位 燃气轮机的应用领域: 1.发电领域(最大应用市场,约占 62%) 2. 航空航天领域 3. 舰船与海洋工程 4. 工业驱动领域(约占 18% 市场
S
航天动力
S
国机重装
S
豪迈科技
S
杰瑞股份
S
上海电气
35
18
35
14.65
飞火资讯
躺平的公社达人
2025-12-12 16:02:25
12.12个股信息差(超级航天)
盘中段子汇总 长征12甲12月17日首飞,星河动力谷神星二号12月15日首飞 我国成功发射卫星互联网低轨16组卫星(国瓷材料、超捷股份、邵阳液压、航天长峰、航天动力、航天机电、航天工程、西部材料等) 每枚火箭的线缆连接系统价值量在1000万左右;大型卫星单翼线缆价值量约100多万,双翼约300万-400万;普通低轨小卫星单星线缆价值量约100到200万;低轨卫星中连接太阳翼电缆价值量约200万元,天线电缆价值量约为太阳翼电缆的30%-50%(通光线缆、华菱线缆、中超控股、法尔胜、中利集团、新能泰
S
航天机电
S
航天动力
S
国瓷材料
S
华菱线缆
S
四川九洲
29
11
30
5.27
飞火资讯
躺平的公社达人
2025-12-11 16:38:38
12.11个股信息差(摩尔效应)
盘中段子汇总 SpaceX正推进首次公开募股计划,拟募资远超300亿美元(神农种业、罗牛山、海南瑞泽、海南高速、海南发展、海德股份、欣龙控股、海马汽车等) 初创公司Starcloud完成史上首次“太空轨道大模型训练” “九天”无人机成功首飞 华储网发布通知称,将于12月15日开展中央储备冻猪肉轮换出库竞价交易。本次出库竞价交易挂牌国产冻猪肉20500吨 传北交要改成市值打新,就是有底仓才能打新了 截至2025年12月11日,北交所市值打新功能已进入网上测试阶段,预计将于2025年12月底前正式上
S
中兴通讯
S
航天动力
S
四川金顶
S
普天科技
S
华菱线缆
17
10
35
7.02
飞火资讯
躺平的公社达人
2025-12-10 15:50:05
12.10个股信息差(丙午火马)
盘中段子汇总 海南“十五五”规划建议:加快完善自由贸易港政策制度体系,大幅提高贸易自由化便利化水平(神农种业、罗牛山、海南瑞泽、海南高速、海南发展、海德股份、欣龙控股、海马汽车等) 海南:推动生物制造、氢能、脑机接口、具身智能等未来产业创新发展 根据航警预告长十二甲拟定于12.13择机发射 海南“十五五”规划建议:全力推进海南商业航天发射场体系化建设 知情人士透露, SpaceX 正在推进首次公开募股计划,目标是筹集超过 300 亿美元的资金,这将使其成为有史以来规模最大的上市交易(霍莱沃、西部
S
万科A
S
天通股份
S
海马汽车
S
中央商场
S
欣龙控股
28
8
38
7.67
飞火资讯
躺平的公社达人
2025-12-09 15:58:57
12.9个股信息差(科技回归)
盘中段子汇总 外交部:对日本右翼势力的挑衅言行,任何姑息纵容只会让军国主义幽灵复活 长征四号乙运载火箭发射取得圆满成功(陕西华达、航天机电、龙洲股份、泰永长征、航天长峰、达华智能、雷科防务、再升科技等) 国家药监局:从2026年1月1日起 全面禁止生产含有“汞”元素体温计和血压计产品 余承东剧透尚界2026年新品:颜值超高,是一款高端轿跑 “杭州六小龙”之一的群核科技发布空间智能开放平台 美国政府将允许英伟达向中国出售其H200人工智能芯片,但对每颗芯片收取一定费用(德科立、超声电子、中瓷电子、
S
鼎泰高科
S
工业富联
S
永辉超市
S
南京商旅
S
乾照光电
25
10
39
8.67
编辑交易计划
上一页
1
4
5
6
7
8
15
下一页
前往
页
飞火资讯
躺平的公社达人
2025-12-22 15:43:53
12.22个股信息差(CPO疯狗浪)
盘中段子汇总 海口“十五五”规划建议:用好进口商品“零关税”、加工增值内销免关税等政策 扩大暂时进出境修理、再制造产品进出口等试点效应 12月18日,海南自由贸易港全岛封关运作正式启动。据三亚市商务局统计,封关首日,三亚全市免税销售额达1.18亿元(中国中免、海南发展、海汽集团、海马汽车、海南机场、海峡股份、海南瑞泽、海南海药、海南橡胶等) 商务部:对原产于欧盟的进口相关乳制品实施临时反补贴措施 创维数字成为谷歌首批Smart Home战略合作伙伴 受益于AI驱动下全球高带宽存储(HBM)市场需
S
通宇通讯
S
卧龙电驱
S
鼎通科技
S
长飞光纤
S
环旭电子
12
4
32
7.20
飞火资讯
躺平的公社达人
2025-12-21 13:53:18
12.21周末热度汇总
板块梳理 ①商业航天-SpaceX确认2026年IPO计划 ,南京导航集体失灵,促进行业加速发射卫星,加强抗干扰技术发展(顺灏股份、航天发展、再升科技、华力创通、航天电子、乾照光电、西部材料等) ②国产替代/光刻机-十五五强调科技自立自强,设备材料国产替代加速,路.透:中国国产EUV光刻机在深圳测试,国产光.刻.机产业链加速(奥普光电、电气风电、新莱应材、张江高科、摩尔线程、寒武纪等) ③大消费-商务部:大力提振消费,扩大优质商品和服务供给,释放服务消费潜力(庄园牧场、百大集团、九牧王、上海九百
S
西部材料
S
航天发展
S
长盈精密
S
电广传媒
S
浙江世宝
87
28
60
9.13
飞火资讯
躺平的公社达人
2025-12-19 16:04:38
12.19个股信息差(再现坠机线)
盘中段子汇总 外交部再次回应美对台军售:无论向台湾卖多少先进武器,都阻挡不了中国统一 中央财办:扩大内需是明年排在首位的重点任务,明年要把握消费的结构性变化,从供需两侧发力提振消费(德必集团、创源股份、上海九百、新华都、合百集团、通程控股、西王食品、若羽臣等) 阿里或将推出“千问智学”APP 教育部:一体推进教育科技人才发展 字节跳动与联想合作AI手机,预装AIGC插件 消息人士称,特朗普政府已启动对英伟达 H200 对华销售的审查 特朗普媒体科技集团大涨超40%。据报道,特朗普媒体科技集团同意
S
航天智造
S
航天工程
S
山子高科
S
国机精工
S
华体科技
35
13
47
7.22
飞火资讯
躺平的公社达人
2025-12-18 22:45:28
核聚变周末预热,再迎新风口
事件催化 18日晚特朗普媒体科技集团公司发布公告称与TAE科技公司签署最终合并协议,双方将通过全部股票交易合并。交易完成后,两家公司股东将各自拥有合并后公司约50%的股份。公告称,合并后的公司计划于2026年选址并开始建设全球首座公用事业规模的聚变发电厂(50兆瓦),并计划建设更多聚变电厂;此次进军融合能源业务领域,并押注于人工智能数据中心推动能源需求激增的试验性技术 特朗普媒体科技集团盘前暴涨27% 相关产业概念梳理 一、核心投资与平台类(战略布局 + 产业链整合) 中国核电:参股中国聚变能源
S
雪人集团
S
永鼎股份
S
国机重装
S
哈焊华通
S
兰石重装
33
14
36
18.82
飞火资讯
躺平的公社达人
2025-12-18 16:03:02
12.18个股信息差(犒赏经济)
盘中段子汇总 目前正在编制的《上海市加快推进新型工业化构建现代化产业体系“十五五”规划》拟聚焦商业航天等(万隆光电、奥普光电、天箭科技、北摩高科、西部材料、顺灏股份、神剑股份、天银机电等) 商务部:强烈反对欧委会密集对多家中国企业发起调查 微软或将与Kimi进行Agent级合作 实现Office产品自动化 学习时报发表《何为“犒赏经济”》一文指出,当前,我国经济发展从高速发展阶段转向高质量发展阶段(百大集团、中央商场、上海九百、德艺文创、益民集团、利群股份、九牧王、来伊份等) 传:SDK 开第一
S
天银机电
S
顺灏股份
S
中国卫星
S
美年健康
S
南京商旅
14
2
24
5.15
飞火资讯
躺平的公社达人
2025-12-17 16:07:51
12.17个股信息差(科技当立)
盘中段子汇总 LightCounting预测2029年全球光模块市场规模有望突破370亿美元。其中,800G光模块2025年迎来需求高峰,全球出货量预计达1800-1990万只,同比翻倍;1.6T光模块2025年进入商用元年,全球需求预计达250-350万只(奕东电子、联特科技、中瓷电子、环旭电子、深南电路、江南新材、通鼎互联、长飞光纤、光迅科技等) 摩尔线程宣布自研3DGS基础库LiteGS全面开源 第五届国际AIDC液冷供应链干人峰会暨·国际数据中心液冷市场趋势分析会将于12月18日-19日
S
奕东电子
S
英维克
S
环旭电子
S
联特科技
S
航天晨光
15
11
39
7.23
飞火资讯
躺平的公社达人
2025-12-16 15:48:28
12.16个股信息差(寻找陈小群)
盘中段子汇总 国家发改委:大力提升居民消费意愿 深入实施提振消费专项行动(百大集团、永辉超市、中央商场、红旗连锁、家家悦、茂业商业、广百股份、九牧王、皇氏集团、安记食品等) 重庆:适度超前系统推进加氢站及配套设施建设布局 鸿蒙智行开启L3级有条件自动驾驶内测 小鹏汽车已在广州市获得L3级自动驾驶道路测试牌照 我国首批L3级自动驾驶车型产品获得准入许可,两款分别适配城市拥堵、高速路段的车型将在北京、重庆指定区域开展上路试点(万集科技、久之洋、北汽蓝谷、浙江世宝、多伦科技、路畅科技、三羊马、锦江在线
S
航天发展
S
久之洋
S
翠微股份
S
安记食品
S
通宇通讯
14
5
35
7.53
飞火资讯
躺平的公社达人
2025-12-15 16:20:53
12.15个股信息差(梦想宇航员)
盘中段子汇总 传:12甲的发射从17号延期到20号(未经证实) 12月14日,马斯克旗下美国太空探索技术公司SpaceX内部信确认筹备2026年潜在IPO计划,该公司拟以8000亿美元估值推进内部股份出售(科强股份、航天电子、航天机电、华菱线缆、通宇通讯、三维通信、乐凯胶片、雷科防务等) 12月22日,全国机器人租赁生态峰会暨“擎天租”平台发布会 三峡实验室光刻胶用光引发剂走向市场 芯片制造又一“卡脖子”技术在湖北突破 商务部办公厅等三部门发布关于加强商务和金融协同,更大力度提振消费的通知。其中
S
航天机电
S
雷科防务
S
三维通信
S
东材科技
S
通宇通讯
12
8
35
6.51
飞火资讯
躺平的公社达人
2025-12-14 15:54:27
12.14周末热度汇总
板块梳理 ①商业航天-SpaceX拟最快于2026年中后期IPO,募资超300亿美元估值约1.5万亿美元(再生科技、航天动力、航天科技、龙洲股份、九丰能源、顺灏股份、超捷股份、西部材料等) ②消费-全国零售业创新发展大会召开,把零售业作为培育完整内需体系、做强国内大循环的关键着力点(东百集团、百大集团、九牧王、凤竹纺织、昇兴股份等) ③电缆-华菱线缆调研公告披露电缆在火箭、大型卫星、低轨卫星等领域的价值量,带动电缆板块走强(华菱线缆、中超控股、通光线缆、太阳电缆、中利集团等) ④燃气轮机-GE将
S
再升科技
S
国机精工
S
航天科技
S
雪人集团
S
华菱线缆
7
7
28
0.18
飞火资讯
躺平的公社达人
2025-12-14 15:49:50
12.14周末热度汇总
板块梳理 ①商业航天-SpaceX拟最快于2026年中后期IPO,募资超300亿美元估值约1.5万亿美元(再生科技、航天动力、航天科技、龙洲股份、九丰能源、顺灏股份、超捷股份、西部材料等) ②消费-全国零售业创新发展大会召开,把零售业作为培育完整内需体系、做强国内大循环的关键着力点(东百集团、百大集团、九牧王、凤竹纺织、昇兴股份等) ③电缆-华菱线缆调研公告披露电缆在火箭、大型卫星、低轨卫星等领域的价值量,带动电缆板块走强(华菱线缆、中超控股、通光线缆、太阳电缆、中利集团等) ④燃气轮机-GE将
S
再升科技
S
国机精工
S
航天科技
S
雪人集团
S
华菱线缆
2
2
12
1.15
飞火资讯
躺平的公社达人
2025-12-13 11:15:56
AI电力的心脏引擎,燃气轮机迎新动能
燃气轮机(Gas Turbine)是以连续流动的气体为工质带动叶轮高速旋转,将燃料的能量转变为有用功的内燃式动力机械,是一种旋转叶轮式热力发动机。作为高科技的载体,燃气轮机代表了多理论学科和多工程领域发展的综合水平,是21世纪的先导技术。发展集新技术、新材料、新工艺于一身的燃气轮机产业,是国家高技术水平和科技实力的重要标志之一,具有十分突出的战略地位 燃气轮机的应用领域: 1.发电领域(最大应用市场,约占 62%) 2. 航空航天领域 3. 舰船与海洋工程 4. 工业驱动领域(约占 18% 市场
S
航天动力
S
国机重装
S
豪迈科技
S
杰瑞股份
S
上海电气
35
18
35
14.65
飞火资讯
躺平的公社达人
2025-12-12 16:02:25
12.12个股信息差(超级航天)
盘中段子汇总 长征12甲12月17日首飞,星河动力谷神星二号12月15日首飞 我国成功发射卫星互联网低轨16组卫星(国瓷材料、超捷股份、邵阳液压、航天长峰、航天动力、航天机电、航天工程、西部材料等) 每枚火箭的线缆连接系统价值量在1000万左右;大型卫星单翼线缆价值量约100多万,双翼约300万-400万;普通低轨小卫星单星线缆价值量约100到200万;低轨卫星中连接太阳翼电缆价值量约200万元,天线电缆价值量约为太阳翼电缆的30%-50%(通光线缆、华菱线缆、中超控股、法尔胜、中利集团、新能泰
S
航天机电
S
航天动力
S
国瓷材料
S
华菱线缆
S
四川九洲
29
11
30
5.27
飞火资讯
躺平的公社达人
2025-12-11 16:38:38
12.11个股信息差(摩尔效应)
盘中段子汇总 SpaceX正推进首次公开募股计划,拟募资远超300亿美元(神农种业、罗牛山、海南瑞泽、海南高速、海南发展、海德股份、欣龙控股、海马汽车等) 初创公司Starcloud完成史上首次“太空轨道大模型训练” “九天”无人机成功首飞 华储网发布通知称,将于12月15日开展中央储备冻猪肉轮换出库竞价交易。本次出库竞价交易挂牌国产冻猪肉20500吨 传北交要改成市值打新,就是有底仓才能打新了 截至2025年12月11日,北交所市值打新功能已进入网上测试阶段,预计将于2025年12月底前正式上
S
中兴通讯
S
航天动力
S
四川金顶
S
普天科技
S
华菱线缆
17
10
35
7.02
飞火资讯
躺平的公社达人
2025-12-10 15:50:05
12.10个股信息差(丙午火马)
盘中段子汇总 海南“十五五”规划建议:加快完善自由贸易港政策制度体系,大幅提高贸易自由化便利化水平(神农种业、罗牛山、海南瑞泽、海南高速、海南发展、海德股份、欣龙控股、海马汽车等) 海南:推动生物制造、氢能、脑机接口、具身智能等未来产业创新发展 根据航警预告长十二甲拟定于12.13择机发射 海南“十五五”规划建议:全力推进海南商业航天发射场体系化建设 知情人士透露, SpaceX 正在推进首次公开募股计划,目标是筹集超过 300 亿美元的资金,这将使其成为有史以来规模最大的上市交易(霍莱沃、西部
S
万科A
S
天通股份
S
海马汽车
S
中央商场
S
欣龙控股
28
8
38
7.67
飞火资讯
躺平的公社达人
2025-12-09 15:58:57
12.9个股信息差(科技回归)
盘中段子汇总 外交部:对日本右翼势力的挑衅言行,任何姑息纵容只会让军国主义幽灵复活 长征四号乙运载火箭发射取得圆满成功(陕西华达、航天机电、龙洲股份、泰永长征、航天长峰、达华智能、雷科防务、再升科技等) 国家药监局:从2026年1月1日起 全面禁止生产含有“汞”元素体温计和血压计产品 余承东剧透尚界2026年新品:颜值超高,是一款高端轿跑 “杭州六小龙”之一的群核科技发布空间智能开放平台 美国政府将允许英伟达向中国出售其H200人工智能芯片,但对每颗芯片收取一定费用(德科立、超声电子、中瓷电子、
S
鼎泰高科
S
工业富联
S
永辉超市
S
南京商旅
S
乾照光电
25
10
39
8.67
编辑交易计划
上一页
1
4
5
6
7
8
15
下一页
前往
页
30
关注
25885
粉丝
2799.12
工分
社区规则
服务协议
隐私政策
沪ICP备20009443号
© 2020 上海韭研信息科技有限公司
关于韭研公社
问题反馈
有问题请联系
@韭菜团子
公社愿景:韭研公社,原韭菜公社,投资干货最多的共享社群,汇聚全网最深度的基本面研究,消弭个人滞后机构的逻辑鸿沟。
风险提示:韭研公社里任何网友的发言,都有其特定立场,均不构成投资建议,请投资者独立审慎决策。
2
3
4
5
6
7
8
9
10
11
12
13
14
15
16
17