异动
关注
社群
交易计划
搜公告
产业库
时间轴
通知
全部已读
暂无数据
私信
暂无数据
登录注册
我的主页
退出
无名小韭73780311
这个人很懒,什么都没有留下
个人资料
无名小韭73780311
2026-02-26 07:39:40
国投智能成功中标ICAC香港廉政公署业务
近日,国投智能股份“两稳三拓一服务”战略稳步推进,各项业务取得新进展。旗下子公司美亚柏科国际业务事业部凭借过硬的技术实力与专业的服务能力,成功中标香港廉政公署手机解锁订阅服务项目,实现该项目在国际市场的首个突破。 此次突破既是国投智能股份深耕国际市场的重要成果,也是公司践行“中国治理方案”出海使命的生动体现。未来,国投智能股份将继续乘势而上、奋勇争先,依托在电子数据取证等领域的核心优势,持续拓展国际业务,以实绩书写马年新答卷。 国投智能:公司鉴真产品在政务场景具备显著优势正逐步向商业领域延伸
S
国投智能
0
2
0
0.72
无名小韭73780311
2026-02-26 07:34:39
香港稳定币下月发出首批牌照,美股稳定币暴涨35.47%
12:12:57 【陈茂波:香港已实施法币稳定币发行人发牌制度 将在下月发出首批牌照】2月25日 盘后消息:⬇️ 19:31:35 2月25日,稳定币发行商Circle四季度总收入及储备收益达7.7亿美元,同比增长77%。 18:48:48 2月25日,美加密货币走高 截至收盘,“稳定币第一股”Circle暴涨35.47%。公司最新财报显示,Circle在2025年第四季度 营收录得7.7亿美元,同比增长77%,高于市场先前预期的7.47亿美元,净利润为1.33亿美元 ,同比上升了1.29亿美元
S
四方精创
S
恒宝股份
S
华峰超纤
2
3
2
1.92
无名小韭73780311
2026-02-13 11:44:15
机构调研+春晚小品丨网络安全+AI应用+云计算 这家公司布局AI内容安全赛道
2026年央视马年春晚上,沈腾与马丽以第十次合作的里程碑之作《马上有喜》(曾用名《AI合伙人》),带来一场聚焦AI反诈与基层治理的辛辣讽刺喜剧。 沈马十度联袂:科技赋能的现实寓言 新节目核心:AI反诈与基层治理的荒诞碰撞 题材创新:小品《马上有喜》将政法题材与科技热点深度融合。沈腾饰演的基层干部与马丽扮演的AI助手搭档,通过“智能办公翻车”“人机协作破局”等情节,揭露电信诈骗新套路(如AI合成声音冒充熟人),同时讽刺形式主义官僚作风。例如“骗子都搞数字化转型了”“AI能算明白数据,算
S
国投智能
1
3
4
0.87
无名小韭73780311
2026-02-12 16:50:34
机构调研丨网络安全+AI应用+云计算 这家公司布局AI内容安全赛道
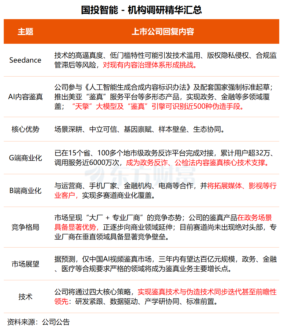
国投智能:公司鉴真产品在政务场景具备显著优势正逐步向商业领域延伸 国投智能昨日接受国泰基金、中信建投、上海泉汐投资等36家机构调研,公司就AI内容安全赛道布局、鉴真业务发展现状、核心技术优势等问题与投资者进行深度交流与解答。 国投智能在交流中表示,Seedance 2.0技术的高逼真度、低门槛特性可能引发技术滥用、版权隐私侵权、合规监管滞后等风险,对现有内容治理体系形成挑战,或将推动AI生成内容的监管政策落地,催生内容鉴真、版权保护等安全服务需求。 公司参与《人工智能生成合成内容标识
S
国投智能
12
3
8
1.23
无名小韭73780311
2026-02-12 08:16:24
中信建投主办的主题为“Seedance 席卷全球,‘新’安全怎么看”
时间 2026年2月11日15:30-16:25 中信建投主办的主题为“Seedance 席卷全球,‘新’安全怎么看” 主办地点 的线上交流会 高碧梅国投智能 副总经理、董事会秘书 上市公司 魏超科创部副经理、AI业务负责人 接待人员姓名 赵建强AI安全业务负责人 本次交流会围绕 Seedance 2.0 的技术突破、潜在风险及行 业影响展开,公司就 AI 内容安全赛道布局、鉴真业务发展现 状、核心技术优势、市场竞争格局等核心问题与投资者进行深度 交流与解答。核心内容如下: 一、公司介绍核心内容
S
国投智能
1
2
2
0.35
无名小韭73780311
2026-02-11 16:42:01
春晚沈腾小品
内容核心:AI反诈与基层治理的荒诞碰撞
2026年央视马年春晚上,沈腾与马丽以第十次合作的里程碑之作《马上有喜》(曾用名《AI合伙人》),带来一场聚焦AI反诈与基层治理的辛辣讽刺喜剧。 沈马十度联袂:科技赋能的现实寓言 新节目核心:AI反诈与基层治理的荒诞碰撞 题材创新:小品《马上有喜》将政法题材与科技热点深度融合。沈腾饰演的基层干部与马丽扮演的AI助手搭档,通过“智能办公翻车”“人机协作破局”等情节,揭露电信诈骗新套路(如AI合成声音冒充熟人),同时讽刺形式主义官僚作风。例如“骗子都搞数字化转型了”“AI能算明白数据,算
S
国投智能
12
5
8
3.21
无名小韭73780311
2026-02-11 16:33:38
春晚沈腾与马丽小品AI合伙人,聚焦AI反诈
国投智能是国内唯一同时承担国家级反诈平台建设与公共安全大模型落地的央企,已形成“大模型+国家级平台+C端工具+行业方案”的全栈AI反诈布局。 一、核心技术基座:天擎公共安全大模型 - 天擎M01:千亿级参数,秒级识别涉诈文本/图片/音视频 - V2.5版:涉诈识别准确率99.4%,支撑全场景反诈检测 - 自研深度伪造检测引擎,覆盖近500种伪造手段,准确率超90% 二、国家级反诈中枢:国家反诈大数据平台(二期) - 公安部指定唯一总集成方,2025年8月验收 - 日均处理30亿条话单,是全国反诈
S
国投智能
1
1
1
0.80
无名小韭73780311
2026-02-01 10:57:03
北京经济技术开发区:积极部署人工智能安全体系 重点突破深度伪造识别、生成内容合规检测等技术
【北京经济技术开发区:积极部署人工智能安全体系 重点突破深度伪造识别、生成内容合规检测等技术】财联社1月31日电,北京经济技术开发区管理委员会印发《关于进一步加快建设全域人工智能之城的实施方案(2026—2027年)》。其中提到,夯实智能原生基础能力。发挥集成电路制造能力优势,推动“设计-制造-封测-算力”一体化协同发展,牵引算力基础设施与高性能智算产业持续迭代。推进数模混合、存算一体等芯片架构研发创新,延伸场景定义芯片、行业专用芯片、使能软件等产业链条。推动通用与垂类模型协同发展,加快认知模型
S
三六零
0
3
2
1.87
无名小韭73780311
2026-01-14 11:58:03
世界经济论坛报告:网络欺诈成为全球最普遍威胁之一
新X社伦敦1月13日电(记者郭爽)世界经济论坛12日发布的《2026年全球网络安全展望》报告指出,网络欺诈已演变为数字经济中最具颠覆性的力量之一。网络安全已成为超越国界的共同课题,需要国际社会协调应对。 这份由世界经济论坛与管理和信息咨询公司埃森哲联合发布的报告说,网络欺诈已发展成为全球范围内广泛存在的威胁。随着欺诈行为跨地域、跨行业蔓延,其对社会与经济的影响正日益加剧。 报告说,当前的网络安全生态正经历深刻的结构性转变。在这一趋势下,网络韧性已不再仅仅是一项技术功能,而成为支撑经济稳定、国家韧
S
人民网
S
国投智能
3
0
0
0.91
无名小韭73780311
2026-01-13 16:55:07
AI+制造:华讯网络AI Factory赋能智能工厂建设(工业互联网)
电科数字旗下华讯网络融合自主算力调度、容器化平台与数字孪生技术,为制造企业提供从算力底座建设、智能调度、业务孪生到AI应用交付的一体化解决方案。通过资源高效利用、实时仿真优化与智能运维,赋能生产、研发与供应链全流程智能化,帮助企业实现降本增效、快速创新和数字化转型落地。 01 生成式AI提高工厂人员产线作业效率 针对制造业产线系统复杂、操作繁琐、员工上手慢、操作精准度要求高等痛点,华讯网络构建了基于“LLM+RAG+调优机制”的智能知识助理,利用企业自身的操作手册与FAQ等少量数据在开源大模型上
S
电科数字
0
1
2
1.16
无名小韭73780311
2026-01-13 11:48:02
浅谈电科数字风险提示报告(实锤有星载通信业务,AI产品)
公告日期:2026-01-13 证券代码:600850 证券简称:电科数字 公告编号:临 2026-001 中电科数字技术股份有限公司 关于股票交易风险提示公告 本公司董事会及全体董事保证本公告内容不存在任何虚假记载、误导性陈述或者重大遗漏,并对其内容的真实性、准确性和完整性承担法律责任。 重要内容提示: 近期,中电科数字技术股份有限公司(以下简称“公司”)关注到公司股票被纳入“商业航天”、“人工智能”概念,经核实,公司目前主营业务包括数字化产品、行业数字化、数字新基建三大业务板块,未发生重大变
S
电科数字
0
0
1
0.99
无名小韭73780311
2026-01-13 07:40:16
英国监管机构调查X平台 Grok涉嫌生成非法影像
①英国通信监管机构周一宣布对世界首富埃隆·马斯克旗下的社交媒体平台X展开调查; ②此次监管收紧,源于Grok用户在X平台上生成了数以千计未经同意、穿着暴露的女性及未成年人的图像,引发全球多国监管机构的谴责。 财联社1月12日讯(编辑 夏军雄)当地时间周一(1月12日),英国通信监管机构宣布对世界首富埃隆·马斯克旗下的社交媒体平台X展开调查,以确定其是否履行了保护英国用户免受非法内容侵害的义务。 英国通信管理局周一在声明中表示:“有报道称,X平台上的Grok 人工智能聊天机器人账号被用于制作和传播
S
三六零
S
国投智能
S
天融信
0
0
4
1.46
无名小韭73780311
2026-01-12 16:42:43
央企AI应用,AI智能体,公共安全大模型第一股,国投智能
国投智能(300188)是AI应用落地强、场景聚焦的央企控股标的,AI业务收入占比约30%,核心看公共安全大模型、AI安全与智能体落地,适合布局AI+安全+政务赛道 。 AI应用核心图谱 - 技术底座:“天擎”公共安全大模型(千亿级、128K上下文、双备案),Qiko智能体平台;AI-3300鉴真工作站(Deepfake识别准确率98.2%)。 - 拳头产品:“星睿”取证大模型一体机、“超级精灵v2”“超级魔方v2”、“智问”实战系统、“慧眼”AI眼镜(警务) 。 - 场景覆盖:公共安全(公安、
S
国投智能
1
0
1
1.20
无名小韭73780311
2026-01-11 06:47:22
无线电创新院申请19万颗卫星,中电科是其股东之一
中国电子科技集团下属上市公司与商业航天关联分析 今晚刷屏的一个消息,就是我国新增20万颗卫星申请。 其中值得关注的一个点是近期刚刚成立的无线电创新院,申请了超19万颗卫星。 无线电创新院何许人也?经查,无线电创新院(全称:无线电频谱开发利用和技术创新研究院)由国家无线电监测中心、河北雄安新区管理委员会、河北省工业和信息化厅、中国卫星网络集团有限公司、南京航空航天大学、北京交通大学、中国电子科技集团有限公司7家单位联合共建。于2025年12月30日在雄安新区登记注册,这是中国无线电管理技术领域首家
S
普天科技
S
电科数字
S
电科网安
S
电科芯片
144
19
33
20.87
无名小韭73780311
2026-01-10 23:24:28
新申请二十万颗卫星,无线电创新院19万颗,什么来头
记者查询国际电信联盟(ITU)官网获悉,我国2025年12月向ITU申请了超20万颗卫星的频轨资源。 其中超19万颗卫星来自近期刚刚成立的无线电创新院。记者采访上海社会科学院信息研究所副所长丁波涛及头部商业卫星公司的专家了解到,这意味着卫星频轨资源申请已上升至国家战略层面。 尽管这些卫星资源仍处于申报阶段,ITU尚未批准,批准也并不意味着能成功部署,但专家看好无线电创新院作为卫星互联网“国家队”,整合产业资源,发挥我国超大规模市场优势,加快我国产业赶超SpaceX。 无线电“国家队”申请超大规模
S
中国卫星
S
普天科技
S
电科芯片
S
电科数字
S
电科网安
23
3
6
2.15
编辑交易计划
上一页
1
2
3
4
5
6
28
下一页
前往
页
无名小韭73780311
2026-02-26 07:39:40
国投智能成功中标ICAC香港廉政公署业务
近日,国投智能股份“两稳三拓一服务”战略稳步推进,各项业务取得新进展。旗下子公司美亚柏科国际业务事业部凭借过硬的技术实力与专业的服务能力,成功中标香港廉政公署手机解锁订阅服务项目,实现该项目在国际市场的首个突破。 此次突破既是国投智能股份深耕国际市场的重要成果,也是公司践行“中国治理方案”出海使命的生动体现。未来,国投智能股份将继续乘势而上、奋勇争先,依托在电子数据取证等领域的核心优势,持续拓展国际业务,以实绩书写马年新答卷。 国投智能:公司鉴真产品在政务场景具备显著优势正逐步向商业领域延伸
S
国投智能
0
2
0
0.72
无名小韭73780311
2026-02-26 07:34:39
香港稳定币下月发出首批牌照,美股稳定币暴涨35.47%
12:12:57 【陈茂波:香港已实施法币稳定币发行人发牌制度 将在下月发出首批牌照】2月25日 盘后消息:⬇️ 19:31:35 2月25日,稳定币发行商Circle四季度总收入及储备收益达7.7亿美元,同比增长77%。 18:48:48 2月25日,美加密货币走高 截至收盘,“稳定币第一股”Circle暴涨35.47%。公司最新财报显示,Circle在2025年第四季度 营收录得7.7亿美元,同比增长77%,高于市场先前预期的7.47亿美元,净利润为1.33亿美元 ,同比上升了1.29亿美元
S
四方精创
S
恒宝股份
S
华峰超纤
2
3
2
1.92
无名小韭73780311
2026-02-13 11:44:15
机构调研+春晚小品丨网络安全+AI应用+云计算 这家公司布局AI内容安全赛道
2026年央视马年春晚上,沈腾与马丽以第十次合作的里程碑之作《马上有喜》(曾用名《AI合伙人》),带来一场聚焦AI反诈与基层治理的辛辣讽刺喜剧。 沈马十度联袂:科技赋能的现实寓言 新节目核心:AI反诈与基层治理的荒诞碰撞 题材创新:小品《马上有喜》将政法题材与科技热点深度融合。沈腾饰演的基层干部与马丽扮演的AI助手搭档,通过“智能办公翻车”“人机协作破局”等情节,揭露电信诈骗新套路(如AI合成声音冒充熟人),同时讽刺形式主义官僚作风。例如“骗子都搞数字化转型了”“AI能算明白数据,算
S
国投智能
1
3
4
0.87
无名小韭73780311
2026-02-12 16:50:34
机构调研丨网络安全+AI应用+云计算 这家公司布局AI内容安全赛道
国投智能:公司鉴真产品在政务场景具备显著优势正逐步向商业领域延伸 国投智能昨日接受国泰基金、中信建投、上海泉汐投资等36家机构调研,公司就AI内容安全赛道布局、鉴真业务发展现状、核心技术优势等问题与投资者进行深度交流与解答。 国投智能在交流中表示,Seedance 2.0技术的高逼真度、低门槛特性可能引发技术滥用、版权隐私侵权、合规监管滞后等风险,对现有内容治理体系形成挑战,或将推动AI生成内容的监管政策落地,催生内容鉴真、版权保护等安全服务需求。 公司参与《人工智能生成合成内容标识
S
国投智能
12
3
8
1.23
无名小韭73780311
2026-02-12 08:16:24
中信建投主办的主题为“Seedance 席卷全球,‘新’安全怎么看”
时间 2026年2月11日15:30-16:25 中信建投主办的主题为“Seedance 席卷全球,‘新’安全怎么看” 主办地点 的线上交流会 高碧梅国投智能 副总经理、董事会秘书 上市公司 魏超科创部副经理、AI业务负责人 接待人员姓名 赵建强AI安全业务负责人 本次交流会围绕 Seedance 2.0 的技术突破、潜在风险及行 业影响展开,公司就 AI 内容安全赛道布局、鉴真业务发展现 状、核心技术优势、市场竞争格局等核心问题与投资者进行深度 交流与解答。核心内容如下: 一、公司介绍核心内容
S
国投智能
1
2
2
0.35
无名小韭73780311
2026-02-11 16:42:01
春晚沈腾小品
内容核心:AI反诈与基层治理的荒诞碰撞
2026年央视马年春晚上,沈腾与马丽以第十次合作的里程碑之作《马上有喜》(曾用名《AI合伙人》),带来一场聚焦AI反诈与基层治理的辛辣讽刺喜剧。 沈马十度联袂:科技赋能的现实寓言 新节目核心:AI反诈与基层治理的荒诞碰撞 题材创新:小品《马上有喜》将政法题材与科技热点深度融合。沈腾饰演的基层干部与马丽扮演的AI助手搭档,通过“智能办公翻车”“人机协作破局”等情节,揭露电信诈骗新套路(如AI合成声音冒充熟人),同时讽刺形式主义官僚作风。例如“骗子都搞数字化转型了”“AI能算明白数据,算
S
国投智能
12
5
8
3.21
无名小韭73780311
2026-02-11 16:33:38
春晚沈腾与马丽小品AI合伙人,聚焦AI反诈
国投智能是国内唯一同时承担国家级反诈平台建设与公共安全大模型落地的央企,已形成“大模型+国家级平台+C端工具+行业方案”的全栈AI反诈布局。 一、核心技术基座:天擎公共安全大模型 - 天擎M01:千亿级参数,秒级识别涉诈文本/图片/音视频 - V2.5版:涉诈识别准确率99.4%,支撑全场景反诈检测 - 自研深度伪造检测引擎,覆盖近500种伪造手段,准确率超90% 二、国家级反诈中枢:国家反诈大数据平台(二期) - 公安部指定唯一总集成方,2025年8月验收 - 日均处理30亿条话单,是全国反诈
S
国投智能
1
1
1
0.80
无名小韭73780311
2026-02-01 10:57:03
北京经济技术开发区:积极部署人工智能安全体系 重点突破深度伪造识别、生成内容合规检测等技术
【北京经济技术开发区:积极部署人工智能安全体系 重点突破深度伪造识别、生成内容合规检测等技术】财联社1月31日电,北京经济技术开发区管理委员会印发《关于进一步加快建设全域人工智能之城的实施方案(2026—2027年)》。其中提到,夯实智能原生基础能力。发挥集成电路制造能力优势,推动“设计-制造-封测-算力”一体化协同发展,牵引算力基础设施与高性能智算产业持续迭代。推进数模混合、存算一体等芯片架构研发创新,延伸场景定义芯片、行业专用芯片、使能软件等产业链条。推动通用与垂类模型协同发展,加快认知模型
S
三六零
0
3
2
1.87
无名小韭73780311
2026-01-14 11:58:03
世界经济论坛报告:网络欺诈成为全球最普遍威胁之一
新X社伦敦1月13日电(记者郭爽)世界经济论坛12日发布的《2026年全球网络安全展望》报告指出,网络欺诈已演变为数字经济中最具颠覆性的力量之一。网络安全已成为超越国界的共同课题,需要国际社会协调应对。 这份由世界经济论坛与管理和信息咨询公司埃森哲联合发布的报告说,网络欺诈已发展成为全球范围内广泛存在的威胁。随着欺诈行为跨地域、跨行业蔓延,其对社会与经济的影响正日益加剧。 报告说,当前的网络安全生态正经历深刻的结构性转变。在这一趋势下,网络韧性已不再仅仅是一项技术功能,而成为支撑经济稳定、国家韧
S
人民网
S
国投智能
3
0
0
0.91
无名小韭73780311
2026-01-13 16:55:07
AI+制造:华讯网络AI Factory赋能智能工厂建设(工业互联网)
电科数字旗下华讯网络融合自主算力调度、容器化平台与数字孪生技术,为制造企业提供从算力底座建设、智能调度、业务孪生到AI应用交付的一体化解决方案。通过资源高效利用、实时仿真优化与智能运维,赋能生产、研发与供应链全流程智能化,帮助企业实现降本增效、快速创新和数字化转型落地。 01 生成式AI提高工厂人员产线作业效率 针对制造业产线系统复杂、操作繁琐、员工上手慢、操作精准度要求高等痛点,华讯网络构建了基于“LLM+RAG+调优机制”的智能知识助理,利用企业自身的操作手册与FAQ等少量数据在开源大模型上
S
电科数字
0
1
2
1.16
无名小韭73780311
2026-01-13 11:48:02
浅谈电科数字风险提示报告(实锤有星载通信业务,AI产品)
公告日期:2026-01-13 证券代码:600850 证券简称:电科数字 公告编号:临 2026-001 中电科数字技术股份有限公司 关于股票交易风险提示公告 本公司董事会及全体董事保证本公告内容不存在任何虚假记载、误导性陈述或者重大遗漏,并对其内容的真实性、准确性和完整性承担法律责任。 重要内容提示: 近期,中电科数字技术股份有限公司(以下简称“公司”)关注到公司股票被纳入“商业航天”、“人工智能”概念,经核实,公司目前主营业务包括数字化产品、行业数字化、数字新基建三大业务板块,未发生重大变
S
电科数字
0
0
1
0.99
无名小韭73780311
2026-01-13 07:40:16
英国监管机构调查X平台 Grok涉嫌生成非法影像
①英国通信监管机构周一宣布对世界首富埃隆·马斯克旗下的社交媒体平台X展开调查; ②此次监管收紧,源于Grok用户在X平台上生成了数以千计未经同意、穿着暴露的女性及未成年人的图像,引发全球多国监管机构的谴责。 财联社1月12日讯(编辑 夏军雄)当地时间周一(1月12日),英国通信监管机构宣布对世界首富埃隆·马斯克旗下的社交媒体平台X展开调查,以确定其是否履行了保护英国用户免受非法内容侵害的义务。 英国通信管理局周一在声明中表示:“有报道称,X平台上的Grok 人工智能聊天机器人账号被用于制作和传播
S
三六零
S
国投智能
S
天融信
0
0
4
1.46
无名小韭73780311
2026-01-12 16:42:43
央企AI应用,AI智能体,公共安全大模型第一股,国投智能
国投智能(300188)是AI应用落地强、场景聚焦的央企控股标的,AI业务收入占比约30%,核心看公共安全大模型、AI安全与智能体落地,适合布局AI+安全+政务赛道 。 AI应用核心图谱 - 技术底座:“天擎”公共安全大模型(千亿级、128K上下文、双备案),Qiko智能体平台;AI-3300鉴真工作站(Deepfake识别准确率98.2%)。 - 拳头产品:“星睿”取证大模型一体机、“超级精灵v2”“超级魔方v2”、“智问”实战系统、“慧眼”AI眼镜(警务) 。 - 场景覆盖:公共安全(公安、
S
国投智能
1
0
1
1.20
无名小韭73780311
2026-01-11 06:47:22
无线电创新院申请19万颗卫星,中电科是其股东之一
中国电子科技集团下属上市公司与商业航天关联分析 今晚刷屏的一个消息,就是我国新增20万颗卫星申请。 其中值得关注的一个点是近期刚刚成立的无线电创新院,申请了超19万颗卫星。 无线电创新院何许人也?经查,无线电创新院(全称:无线电频谱开发利用和技术创新研究院)由国家无线电监测中心、河北雄安新区管理委员会、河北省工业和信息化厅、中国卫星网络集团有限公司、南京航空航天大学、北京交通大学、中国电子科技集团有限公司7家单位联合共建。于2025年12月30日在雄安新区登记注册,这是中国无线电管理技术领域首家
S
普天科技
S
电科数字
S
电科网安
S
电科芯片
144
19
33
20.87
无名小韭73780311
2026-01-10 23:24:28
新申请二十万颗卫星,无线电创新院19万颗,什么来头
记者查询国际电信联盟(ITU)官网获悉,我国2025年12月向ITU申请了超20万颗卫星的频轨资源。 其中超19万颗卫星来自近期刚刚成立的无线电创新院。记者采访上海社会科学院信息研究所副所长丁波涛及头部商业卫星公司的专家了解到,这意味着卫星频轨资源申请已上升至国家战略层面。 尽管这些卫星资源仍处于申报阶段,ITU尚未批准,批准也并不意味着能成功部署,但专家看好无线电创新院作为卫星互联网“国家队”,整合产业资源,发挥我国超大规模市场优势,加快我国产业赶超SpaceX。 无线电“国家队”申请超大规模
S
中国卫星
S
普天科技
S
电科芯片
S
电科数字
S
电科网安
23
3
6
2.15
编辑交易计划
上一页
1
2
3
4
5
6
28
下一页
前往
页
无名小韭73780311
2026-02-26 07:39:40
国投智能成功中标ICAC香港廉政公署业务
近日,国投智能股份“两稳三拓一服务”战略稳步推进,各项业务取得新进展。旗下子公司美亚柏科国际业务事业部凭借过硬的技术实力与专业的服务能力,成功中标香港廉政公署手机解锁订阅服务项目,实现该项目在国际市场的首个突破。 此次突破既是国投智能股份深耕国际市场的重要成果,也是公司践行“中国治理方案”出海使命的生动体现。未来,国投智能股份将继续乘势而上、奋勇争先,依托在电子数据取证等领域的核心优势,持续拓展国际业务,以实绩书写马年新答卷。 国投智能:公司鉴真产品在政务场景具备显著优势正逐步向商业领域延伸
S
国投智能
0
2
0
0.72
无名小韭73780311
2026-02-26 07:34:39
香港稳定币下月发出首批牌照,美股稳定币暴涨35.47%
12:12:57 【陈茂波:香港已实施法币稳定币发行人发牌制度 将在下月发出首批牌照】2月25日 盘后消息:⬇️ 19:31:35 2月25日,稳定币发行商Circle四季度总收入及储备收益达7.7亿美元,同比增长77%。 18:48:48 2月25日,美加密货币走高 截至收盘,“稳定币第一股”Circle暴涨35.47%。公司最新财报显示,Circle在2025年第四季度 营收录得7.7亿美元,同比增长77%,高于市场先前预期的7.47亿美元,净利润为1.33亿美元 ,同比上升了1.29亿美元
S
四方精创
S
恒宝股份
S
华峰超纤
2
3
2
1.92
无名小韭73780311
2026-02-13 11:44:15
机构调研+春晚小品丨网络安全+AI应用+云计算 这家公司布局AI内容安全赛道
2026年央视马年春晚上,沈腾与马丽以第十次合作的里程碑之作《马上有喜》(曾用名《AI合伙人》),带来一场聚焦AI反诈与基层治理的辛辣讽刺喜剧。 沈马十度联袂:科技赋能的现实寓言 新节目核心:AI反诈与基层治理的荒诞碰撞 题材创新:小品《马上有喜》将政法题材与科技热点深度融合。沈腾饰演的基层干部与马丽扮演的AI助手搭档,通过“智能办公翻车”“人机协作破局”等情节,揭露电信诈骗新套路(如AI合成声音冒充熟人),同时讽刺形式主义官僚作风。例如“骗子都搞数字化转型了”“AI能算明白数据,算
S
国投智能
1
3
4
0.87
无名小韭73780311
2026-02-12 16:50:34
机构调研丨网络安全+AI应用+云计算 这家公司布局AI内容安全赛道
国投智能:公司鉴真产品在政务场景具备显著优势正逐步向商业领域延伸 国投智能昨日接受国泰基金、中信建投、上海泉汐投资等36家机构调研,公司就AI内容安全赛道布局、鉴真业务发展现状、核心技术优势等问题与投资者进行深度交流与解答。 国投智能在交流中表示,Seedance 2.0技术的高逼真度、低门槛特性可能引发技术滥用、版权隐私侵权、合规监管滞后等风险,对现有内容治理体系形成挑战,或将推动AI生成内容的监管政策落地,催生内容鉴真、版权保护等安全服务需求。 公司参与《人工智能生成合成内容标识
S
国投智能
12
3
8
1.23
无名小韭73780311
2026-02-12 08:16:24
中信建投主办的主题为“Seedance 席卷全球,‘新’安全怎么看”
时间 2026年2月11日15:30-16:25 中信建投主办的主题为“Seedance 席卷全球,‘新’安全怎么看” 主办地点 的线上交流会 高碧梅国投智能 副总经理、董事会秘书 上市公司 魏超科创部副经理、AI业务负责人 接待人员姓名 赵建强AI安全业务负责人 本次交流会围绕 Seedance 2.0 的技术突破、潜在风险及行 业影响展开,公司就 AI 内容安全赛道布局、鉴真业务发展现 状、核心技术优势、市场竞争格局等核心问题与投资者进行深度 交流与解答。核心内容如下: 一、公司介绍核心内容
S
国投智能
1
2
2
0.35
无名小韭73780311
2026-02-11 16:42:01
春晚沈腾小品
内容核心:AI反诈与基层治理的荒诞碰撞
2026年央视马年春晚上,沈腾与马丽以第十次合作的里程碑之作《马上有喜》(曾用名《AI合伙人》),带来一场聚焦AI反诈与基层治理的辛辣讽刺喜剧。 沈马十度联袂:科技赋能的现实寓言 新节目核心:AI反诈与基层治理的荒诞碰撞 题材创新:小品《马上有喜》将政法题材与科技热点深度融合。沈腾饰演的基层干部与马丽扮演的AI助手搭档,通过“智能办公翻车”“人机协作破局”等情节,揭露电信诈骗新套路(如AI合成声音冒充熟人),同时讽刺形式主义官僚作风。例如“骗子都搞数字化转型了”“AI能算明白数据,算
S
国投智能
12
5
8
3.21
无名小韭73780311
2026-02-11 16:33:38
春晚沈腾与马丽小品AI合伙人,聚焦AI反诈
国投智能是国内唯一同时承担国家级反诈平台建设与公共安全大模型落地的央企,已形成“大模型+国家级平台+C端工具+行业方案”的全栈AI反诈布局。 一、核心技术基座:天擎公共安全大模型 - 天擎M01:千亿级参数,秒级识别涉诈文本/图片/音视频 - V2.5版:涉诈识别准确率99.4%,支撑全场景反诈检测 - 自研深度伪造检测引擎,覆盖近500种伪造手段,准确率超90% 二、国家级反诈中枢:国家反诈大数据平台(二期) - 公安部指定唯一总集成方,2025年8月验收 - 日均处理30亿条话单,是全国反诈
S
国投智能
1
1
1
0.80
无名小韭73780311
2026-02-01 10:57:03
北京经济技术开发区:积极部署人工智能安全体系 重点突破深度伪造识别、生成内容合规检测等技术
【北京经济技术开发区:积极部署人工智能安全体系 重点突破深度伪造识别、生成内容合规检测等技术】财联社1月31日电,北京经济技术开发区管理委员会印发《关于进一步加快建设全域人工智能之城的实施方案(2026—2027年)》。其中提到,夯实智能原生基础能力。发挥集成电路制造能力优势,推动“设计-制造-封测-算力”一体化协同发展,牵引算力基础设施与高性能智算产业持续迭代。推进数模混合、存算一体等芯片架构研发创新,延伸场景定义芯片、行业专用芯片、使能软件等产业链条。推动通用与垂类模型协同发展,加快认知模型
S
三六零
0
3
2
1.87
无名小韭73780311
2026-01-14 11:58:03
世界经济论坛报告:网络欺诈成为全球最普遍威胁之一
新X社伦敦1月13日电(记者郭爽)世界经济论坛12日发布的《2026年全球网络安全展望》报告指出,网络欺诈已演变为数字经济中最具颠覆性的力量之一。网络安全已成为超越国界的共同课题,需要国际社会协调应对。 这份由世界经济论坛与管理和信息咨询公司埃森哲联合发布的报告说,网络欺诈已发展成为全球范围内广泛存在的威胁。随着欺诈行为跨地域、跨行业蔓延,其对社会与经济的影响正日益加剧。 报告说,当前的网络安全生态正经历深刻的结构性转变。在这一趋势下,网络韧性已不再仅仅是一项技术功能,而成为支撑经济稳定、国家韧
S
人民网
S
国投智能
3
0
0
0.91
无名小韭73780311
2026-01-13 16:55:07
AI+制造:华讯网络AI Factory赋能智能工厂建设(工业互联网)
电科数字旗下华讯网络融合自主算力调度、容器化平台与数字孪生技术,为制造企业提供从算力底座建设、智能调度、业务孪生到AI应用交付的一体化解决方案。通过资源高效利用、实时仿真优化与智能运维,赋能生产、研发与供应链全流程智能化,帮助企业实现降本增效、快速创新和数字化转型落地。 01 生成式AI提高工厂人员产线作业效率 针对制造业产线系统复杂、操作繁琐、员工上手慢、操作精准度要求高等痛点,华讯网络构建了基于“LLM+RAG+调优机制”的智能知识助理,利用企业自身的操作手册与FAQ等少量数据在开源大模型上
S
电科数字
0
1
2
1.16
无名小韭73780311
2026-01-13 11:48:02
浅谈电科数字风险提示报告(实锤有星载通信业务,AI产品)
公告日期:2026-01-13 证券代码:600850 证券简称:电科数字 公告编号:临 2026-001 中电科数字技术股份有限公司 关于股票交易风险提示公告 本公司董事会及全体董事保证本公告内容不存在任何虚假记载、误导性陈述或者重大遗漏,并对其内容的真实性、准确性和完整性承担法律责任。 重要内容提示: 近期,中电科数字技术股份有限公司(以下简称“公司”)关注到公司股票被纳入“商业航天”、“人工智能”概念,经核实,公司目前主营业务包括数字化产品、行业数字化、数字新基建三大业务板块,未发生重大变
S
电科数字
0
0
1
0.99
无名小韭73780311
2026-01-13 07:40:16
英国监管机构调查X平台 Grok涉嫌生成非法影像
①英国通信监管机构周一宣布对世界首富埃隆·马斯克旗下的社交媒体平台X展开调查; ②此次监管收紧,源于Grok用户在X平台上生成了数以千计未经同意、穿着暴露的女性及未成年人的图像,引发全球多国监管机构的谴责。 财联社1月12日讯(编辑 夏军雄)当地时间周一(1月12日),英国通信监管机构宣布对世界首富埃隆·马斯克旗下的社交媒体平台X展开调查,以确定其是否履行了保护英国用户免受非法内容侵害的义务。 英国通信管理局周一在声明中表示:“有报道称,X平台上的Grok 人工智能聊天机器人账号被用于制作和传播
S
三六零
S
国投智能
S
天融信
0
0
4
1.46
无名小韭73780311
2026-01-12 16:42:43
央企AI应用,AI智能体,公共安全大模型第一股,国投智能
国投智能(300188)是AI应用落地强、场景聚焦的央企控股标的,AI业务收入占比约30%,核心看公共安全大模型、AI安全与智能体落地,适合布局AI+安全+政务赛道 。 AI应用核心图谱 - 技术底座:“天擎”公共安全大模型(千亿级、128K上下文、双备案),Qiko智能体平台;AI-3300鉴真工作站(Deepfake识别准确率98.2%)。 - 拳头产品:“星睿”取证大模型一体机、“超级精灵v2”“超级魔方v2”、“智问”实战系统、“慧眼”AI眼镜(警务) 。 - 场景覆盖:公共安全(公安、
S
国投智能
1
0
1
1.20
无名小韭73780311
2026-01-11 06:47:22
无线电创新院申请19万颗卫星,中电科是其股东之一
中国电子科技集团下属上市公司与商业航天关联分析 今晚刷屏的一个消息,就是我国新增20万颗卫星申请。 其中值得关注的一个点是近期刚刚成立的无线电创新院,申请了超19万颗卫星。 无线电创新院何许人也?经查,无线电创新院(全称:无线电频谱开发利用和技术创新研究院)由国家无线电监测中心、河北雄安新区管理委员会、河北省工业和信息化厅、中国卫星网络集团有限公司、南京航空航天大学、北京交通大学、中国电子科技集团有限公司7家单位联合共建。于2025年12月30日在雄安新区登记注册,这是中国无线电管理技术领域首家
S
普天科技
S
电科数字
S
电科网安
S
电科芯片
144
19
33
20.87
无名小韭73780311
2026-01-10 23:24:28
新申请二十万颗卫星,无线电创新院19万颗,什么来头
记者查询国际电信联盟(ITU)官网获悉,我国2025年12月向ITU申请了超20万颗卫星的频轨资源。 其中超19万颗卫星来自近期刚刚成立的无线电创新院。记者采访上海社会科学院信息研究所副所长丁波涛及头部商业卫星公司的专家了解到,这意味着卫星频轨资源申请已上升至国家战略层面。 尽管这些卫星资源仍处于申报阶段,ITU尚未批准,批准也并不意味着能成功部署,但专家看好无线电创新院作为卫星互联网“国家队”,整合产业资源,发挥我国超大规模市场优势,加快我国产业赶超SpaceX。 无线电“国家队”申请超大规模
S
中国卫星
S
普天科技
S
电科芯片
S
电科数字
S
电科网安
23
3
6
2.15
编辑交易计划
上一页
1
2
3
4
5
6
28
下一页
前往
页
无名小韭73780311
2026-02-26 07:39:40
国投智能成功中标ICAC香港廉政公署业务
近日,国投智能股份“两稳三拓一服务”战略稳步推进,各项业务取得新进展。旗下子公司美亚柏科国际业务事业部凭借过硬的技术实力与专业的服务能力,成功中标香港廉政公署手机解锁订阅服务项目,实现该项目在国际市场的首个突破。 此次突破既是国投智能股份深耕国际市场的重要成果,也是公司践行“中国治理方案”出海使命的生动体现。未来,国投智能股份将继续乘势而上、奋勇争先,依托在电子数据取证等领域的核心优势,持续拓展国际业务,以实绩书写马年新答卷。 国投智能:公司鉴真产品在政务场景具备显著优势正逐步向商业领域延伸
S
国投智能
0
2
0
0.72
无名小韭73780311
2026-02-26 07:34:39
香港稳定币下月发出首批牌照,美股稳定币暴涨35.47%
12:12:57 【陈茂波:香港已实施法币稳定币发行人发牌制度 将在下月发出首批牌照】2月25日 盘后消息:⬇️ 19:31:35 2月25日,稳定币发行商Circle四季度总收入及储备收益达7.7亿美元,同比增长77%。 18:48:48 2月25日,美加密货币走高 截至收盘,“稳定币第一股”Circle暴涨35.47%。公司最新财报显示,Circle在2025年第四季度 营收录得7.7亿美元,同比增长77%,高于市场先前预期的7.47亿美元,净利润为1.33亿美元 ,同比上升了1.29亿美元
S
四方精创
S
恒宝股份
S
华峰超纤
2
3
2
1.92
无名小韭73780311
2026-02-13 11:44:15
机构调研+春晚小品丨网络安全+AI应用+云计算 这家公司布局AI内容安全赛道
2026年央视马年春晚上,沈腾与马丽以第十次合作的里程碑之作《马上有喜》(曾用名《AI合伙人》),带来一场聚焦AI反诈与基层治理的辛辣讽刺喜剧。 沈马十度联袂:科技赋能的现实寓言 新节目核心:AI反诈与基层治理的荒诞碰撞 题材创新:小品《马上有喜》将政法题材与科技热点深度融合。沈腾饰演的基层干部与马丽扮演的AI助手搭档,通过“智能办公翻车”“人机协作破局”等情节,揭露电信诈骗新套路(如AI合成声音冒充熟人),同时讽刺形式主义官僚作风。例如“骗子都搞数字化转型了”“AI能算明白数据,算
S
国投智能
1
3
4
0.87
无名小韭73780311
2026-02-12 16:50:34
机构调研丨网络安全+AI应用+云计算 这家公司布局AI内容安全赛道
国投智能:公司鉴真产品在政务场景具备显著优势正逐步向商业领域延伸 国投智能昨日接受国泰基金、中信建投、上海泉汐投资等36家机构调研,公司就AI内容安全赛道布局、鉴真业务发展现状、核心技术优势等问题与投资者进行深度交流与解答。 国投智能在交流中表示,Seedance 2.0技术的高逼真度、低门槛特性可能引发技术滥用、版权隐私侵权、合规监管滞后等风险,对现有内容治理体系形成挑战,或将推动AI生成内容的监管政策落地,催生内容鉴真、版权保护等安全服务需求。 公司参与《人工智能生成合成内容标识
S
国投智能
12
3
8
1.23
无名小韭73780311
2026-02-12 08:16:24
中信建投主办的主题为“Seedance 席卷全球,‘新’安全怎么看”
时间 2026年2月11日15:30-16:25 中信建投主办的主题为“Seedance 席卷全球,‘新’安全怎么看” 主办地点 的线上交流会 高碧梅国投智能 副总经理、董事会秘书 上市公司 魏超科创部副经理、AI业务负责人 接待人员姓名 赵建强AI安全业务负责人 本次交流会围绕 Seedance 2.0 的技术突破、潜在风险及行 业影响展开,公司就 AI 内容安全赛道布局、鉴真业务发展现 状、核心技术优势、市场竞争格局等核心问题与投资者进行深度 交流与解答。核心内容如下: 一、公司介绍核心内容
S
国投智能
1
2
2
0.35
无名小韭73780311
2026-02-11 16:42:01
春晚沈腾小品
内容核心:AI反诈与基层治理的荒诞碰撞
2026年央视马年春晚上,沈腾与马丽以第十次合作的里程碑之作《马上有喜》(曾用名《AI合伙人》),带来一场聚焦AI反诈与基层治理的辛辣讽刺喜剧。 沈马十度联袂:科技赋能的现实寓言 新节目核心:AI反诈与基层治理的荒诞碰撞 题材创新:小品《马上有喜》将政法题材与科技热点深度融合。沈腾饰演的基层干部与马丽扮演的AI助手搭档,通过“智能办公翻车”“人机协作破局”等情节,揭露电信诈骗新套路(如AI合成声音冒充熟人),同时讽刺形式主义官僚作风。例如“骗子都搞数字化转型了”“AI能算明白数据,算
S
国投智能
12
5
8
3.21
无名小韭73780311
2026-02-11 16:33:38
春晚沈腾与马丽小品AI合伙人,聚焦AI反诈
国投智能是国内唯一同时承担国家级反诈平台建设与公共安全大模型落地的央企,已形成“大模型+国家级平台+C端工具+行业方案”的全栈AI反诈布局。 一、核心技术基座:天擎公共安全大模型 - 天擎M01:千亿级参数,秒级识别涉诈文本/图片/音视频 - V2.5版:涉诈识别准确率99.4%,支撑全场景反诈检测 - 自研深度伪造检测引擎,覆盖近500种伪造手段,准确率超90% 二、国家级反诈中枢:国家反诈大数据平台(二期) - 公安部指定唯一总集成方,2025年8月验收 - 日均处理30亿条话单,是全国反诈
S
国投智能
1
1
1
0.80
无名小韭73780311
2026-02-01 10:57:03
北京经济技术开发区:积极部署人工智能安全体系 重点突破深度伪造识别、生成内容合规检测等技术
【北京经济技术开发区:积极部署人工智能安全体系 重点突破深度伪造识别、生成内容合规检测等技术】财联社1月31日电,北京经济技术开发区管理委员会印发《关于进一步加快建设全域人工智能之城的实施方案(2026—2027年)》。其中提到,夯实智能原生基础能力。发挥集成电路制造能力优势,推动“设计-制造-封测-算力”一体化协同发展,牵引算力基础设施与高性能智算产业持续迭代。推进数模混合、存算一体等芯片架构研发创新,延伸场景定义芯片、行业专用芯片、使能软件等产业链条。推动通用与垂类模型协同发展,加快认知模型
S
三六零
0
3
2
1.87
无名小韭73780311
2026-01-14 11:58:03
世界经济论坛报告:网络欺诈成为全球最普遍威胁之一
新X社伦敦1月13日电(记者郭爽)世界经济论坛12日发布的《2026年全球网络安全展望》报告指出,网络欺诈已演变为数字经济中最具颠覆性的力量之一。网络安全已成为超越国界的共同课题,需要国际社会协调应对。 这份由世界经济论坛与管理和信息咨询公司埃森哲联合发布的报告说,网络欺诈已发展成为全球范围内广泛存在的威胁。随着欺诈行为跨地域、跨行业蔓延,其对社会与经济的影响正日益加剧。 报告说,当前的网络安全生态正经历深刻的结构性转变。在这一趋势下,网络韧性已不再仅仅是一项技术功能,而成为支撑经济稳定、国家韧
S
人民网
S
国投智能
3
0
0
0.91
无名小韭73780311
2026-01-13 16:55:07
AI+制造:华讯网络AI Factory赋能智能工厂建设(工业互联网)
电科数字旗下华讯网络融合自主算力调度、容器化平台与数字孪生技术,为制造企业提供从算力底座建设、智能调度、业务孪生到AI应用交付的一体化解决方案。通过资源高效利用、实时仿真优化与智能运维,赋能生产、研发与供应链全流程智能化,帮助企业实现降本增效、快速创新和数字化转型落地。 01 生成式AI提高工厂人员产线作业效率 针对制造业产线系统复杂、操作繁琐、员工上手慢、操作精准度要求高等痛点,华讯网络构建了基于“LLM+RAG+调优机制”的智能知识助理,利用企业自身的操作手册与FAQ等少量数据在开源大模型上
S
电科数字
0
1
2
1.16
无名小韭73780311
2026-01-13 11:48:02
浅谈电科数字风险提示报告(实锤有星载通信业务,AI产品)
公告日期:2026-01-13 证券代码:600850 证券简称:电科数字 公告编号:临 2026-001 中电科数字技术股份有限公司 关于股票交易风险提示公告 本公司董事会及全体董事保证本公告内容不存在任何虚假记载、误导性陈述或者重大遗漏,并对其内容的真实性、准确性和完整性承担法律责任。 重要内容提示: 近期,中电科数字技术股份有限公司(以下简称“公司”)关注到公司股票被纳入“商业航天”、“人工智能”概念,经核实,公司目前主营业务包括数字化产品、行业数字化、数字新基建三大业务板块,未发生重大变
S
电科数字
0
0
1
0.99
无名小韭73780311
2026-01-13 07:40:16
英国监管机构调查X平台 Grok涉嫌生成非法影像
①英国通信监管机构周一宣布对世界首富埃隆·马斯克旗下的社交媒体平台X展开调查; ②此次监管收紧,源于Grok用户在X平台上生成了数以千计未经同意、穿着暴露的女性及未成年人的图像,引发全球多国监管机构的谴责。 财联社1月12日讯(编辑 夏军雄)当地时间周一(1月12日),英国通信监管机构宣布对世界首富埃隆·马斯克旗下的社交媒体平台X展开调查,以确定其是否履行了保护英国用户免受非法内容侵害的义务。 英国通信管理局周一在声明中表示:“有报道称,X平台上的Grok 人工智能聊天机器人账号被用于制作和传播
S
三六零
S
国投智能
S
天融信
0
0
4
1.46
无名小韭73780311
2026-01-12 16:42:43
央企AI应用,AI智能体,公共安全大模型第一股,国投智能
国投智能(300188)是AI应用落地强、场景聚焦的央企控股标的,AI业务收入占比约30%,核心看公共安全大模型、AI安全与智能体落地,适合布局AI+安全+政务赛道 。 AI应用核心图谱 - 技术底座:“天擎”公共安全大模型(千亿级、128K上下文、双备案),Qiko智能体平台;AI-3300鉴真工作站(Deepfake识别准确率98.2%)。 - 拳头产品:“星睿”取证大模型一体机、“超级精灵v2”“超级魔方v2”、“智问”实战系统、“慧眼”AI眼镜(警务) 。 - 场景覆盖:公共安全(公安、
S
国投智能
1
0
1
1.20
无名小韭73780311
2026-01-11 06:47:22
无线电创新院申请19万颗卫星,中电科是其股东之一
中国电子科技集团下属上市公司与商业航天关联分析 今晚刷屏的一个消息,就是我国新增20万颗卫星申请。 其中值得关注的一个点是近期刚刚成立的无线电创新院,申请了超19万颗卫星。 无线电创新院何许人也?经查,无线电创新院(全称:无线电频谱开发利用和技术创新研究院)由国家无线电监测中心、河北雄安新区管理委员会、河北省工业和信息化厅、中国卫星网络集团有限公司、南京航空航天大学、北京交通大学、中国电子科技集团有限公司7家单位联合共建。于2025年12月30日在雄安新区登记注册,这是中国无线电管理技术领域首家
S
普天科技
S
电科数字
S
电科网安
S
电科芯片
144
19
33
20.87
无名小韭73780311
2026-01-10 23:24:28
新申请二十万颗卫星,无线电创新院19万颗,什么来头
记者查询国际电信联盟(ITU)官网获悉,我国2025年12月向ITU申请了超20万颗卫星的频轨资源。 其中超19万颗卫星来自近期刚刚成立的无线电创新院。记者采访上海社会科学院信息研究所副所长丁波涛及头部商业卫星公司的专家了解到,这意味着卫星频轨资源申请已上升至国家战略层面。 尽管这些卫星资源仍处于申报阶段,ITU尚未批准,批准也并不意味着能成功部署,但专家看好无线电创新院作为卫星互联网“国家队”,整合产业资源,发挥我国超大规模市场优势,加快我国产业赶超SpaceX。 无线电“国家队”申请超大规模
S
中国卫星
S
普天科技
S
电科芯片
S
电科数字
S
电科网安
23
3
6
2.15
编辑交易计划
上一页
1
2
3
4
5
6
28
下一页
前往
页
无名小韭73780311
2026-02-26 07:39:40
国投智能成功中标ICAC香港廉政公署业务
近日,国投智能股份“两稳三拓一服务”战略稳步推进,各项业务取得新进展。旗下子公司美亚柏科国际业务事业部凭借过硬的技术实力与专业的服务能力,成功中标香港廉政公署手机解锁订阅服务项目,实现该项目在国际市场的首个突破。 此次突破既是国投智能股份深耕国际市场的重要成果,也是公司践行“中国治理方案”出海使命的生动体现。未来,国投智能股份将继续乘势而上、奋勇争先,依托在电子数据取证等领域的核心优势,持续拓展国际业务,以实绩书写马年新答卷。 国投智能:公司鉴真产品在政务场景具备显著优势正逐步向商业领域延伸
S
国投智能
0
2
0
0.72
无名小韭73780311
2026-02-26 07:34:39
香港稳定币下月发出首批牌照,美股稳定币暴涨35.47%
12:12:57 【陈茂波:香港已实施法币稳定币发行人发牌制度 将在下月发出首批牌照】2月25日 盘后消息:⬇️ 19:31:35 2月25日,稳定币发行商Circle四季度总收入及储备收益达7.7亿美元,同比增长77%。 18:48:48 2月25日,美加密货币走高 截至收盘,“稳定币第一股”Circle暴涨35.47%。公司最新财报显示,Circle在2025年第四季度 营收录得7.7亿美元,同比增长77%,高于市场先前预期的7.47亿美元,净利润为1.33亿美元 ,同比上升了1.29亿美元
S
四方精创
S
恒宝股份
S
华峰超纤
2
3
2
1.92
无名小韭73780311
2026-02-13 11:44:15
机构调研+春晚小品丨网络安全+AI应用+云计算 这家公司布局AI内容安全赛道
2026年央视马年春晚上,沈腾与马丽以第十次合作的里程碑之作《马上有喜》(曾用名《AI合伙人》),带来一场聚焦AI反诈与基层治理的辛辣讽刺喜剧。 沈马十度联袂:科技赋能的现实寓言 新节目核心:AI反诈与基层治理的荒诞碰撞 题材创新:小品《马上有喜》将政法题材与科技热点深度融合。沈腾饰演的基层干部与马丽扮演的AI助手搭档,通过“智能办公翻车”“人机协作破局”等情节,揭露电信诈骗新套路(如AI合成声音冒充熟人),同时讽刺形式主义官僚作风。例如“骗子都搞数字化转型了”“AI能算明白数据,算
S
国投智能
1
3
4
0.87
无名小韭73780311
2026-02-12 16:50:34
机构调研丨网络安全+AI应用+云计算 这家公司布局AI内容安全赛道
国投智能:公司鉴真产品在政务场景具备显著优势正逐步向商业领域延伸 国投智能昨日接受国泰基金、中信建投、上海泉汐投资等36家机构调研,公司就AI内容安全赛道布局、鉴真业务发展现状、核心技术优势等问题与投资者进行深度交流与解答。 国投智能在交流中表示,Seedance 2.0技术的高逼真度、低门槛特性可能引发技术滥用、版权隐私侵权、合规监管滞后等风险,对现有内容治理体系形成挑战,或将推动AI生成内容的监管政策落地,催生内容鉴真、版权保护等安全服务需求。 公司参与《人工智能生成合成内容标识
S
国投智能
12
3
8
1.23
无名小韭73780311
2026-02-12 08:16:24
中信建投主办的主题为“Seedance 席卷全球,‘新’安全怎么看”
时间 2026年2月11日15:30-16:25 中信建投主办的主题为“Seedance 席卷全球,‘新’安全怎么看” 主办地点 的线上交流会 高碧梅国投智能 副总经理、董事会秘书 上市公司 魏超科创部副经理、AI业务负责人 接待人员姓名 赵建强AI安全业务负责人 本次交流会围绕 Seedance 2.0 的技术突破、潜在风险及行 业影响展开,公司就 AI 内容安全赛道布局、鉴真业务发展现 状、核心技术优势、市场竞争格局等核心问题与投资者进行深度 交流与解答。核心内容如下: 一、公司介绍核心内容
S
国投智能
1
2
2
0.35
无名小韭73780311
2026-02-11 16:42:01
春晚沈腾小品
内容核心:AI反诈与基层治理的荒诞碰撞
2026年央视马年春晚上,沈腾与马丽以第十次合作的里程碑之作《马上有喜》(曾用名《AI合伙人》),带来一场聚焦AI反诈与基层治理的辛辣讽刺喜剧。 沈马十度联袂:科技赋能的现实寓言 新节目核心:AI反诈与基层治理的荒诞碰撞 题材创新:小品《马上有喜》将政法题材与科技热点深度融合。沈腾饰演的基层干部与马丽扮演的AI助手搭档,通过“智能办公翻车”“人机协作破局”等情节,揭露电信诈骗新套路(如AI合成声音冒充熟人),同时讽刺形式主义官僚作风。例如“骗子都搞数字化转型了”“AI能算明白数据,算
S
国投智能
12
5
8
3.21
无名小韭73780311
2026-02-11 16:33:38
春晚沈腾与马丽小品AI合伙人,聚焦AI反诈
国投智能是国内唯一同时承担国家级反诈平台建设与公共安全大模型落地的央企,已形成“大模型+国家级平台+C端工具+行业方案”的全栈AI反诈布局。 一、核心技术基座:天擎公共安全大模型 - 天擎M01:千亿级参数,秒级识别涉诈文本/图片/音视频 - V2.5版:涉诈识别准确率99.4%,支撑全场景反诈检测 - 自研深度伪造检测引擎,覆盖近500种伪造手段,准确率超90% 二、国家级反诈中枢:国家反诈大数据平台(二期) - 公安部指定唯一总集成方,2025年8月验收 - 日均处理30亿条话单,是全国反诈
S
国投智能
1
1
1
0.80
无名小韭73780311
2026-02-01 10:57:03
北京经济技术开发区:积极部署人工智能安全体系 重点突破深度伪造识别、生成内容合规检测等技术
【北京经济技术开发区:积极部署人工智能安全体系 重点突破深度伪造识别、生成内容合规检测等技术】财联社1月31日电,北京经济技术开发区管理委员会印发《关于进一步加快建设全域人工智能之城的实施方案(2026—2027年)》。其中提到,夯实智能原生基础能力。发挥集成电路制造能力优势,推动“设计-制造-封测-算力”一体化协同发展,牵引算力基础设施与高性能智算产业持续迭代。推进数模混合、存算一体等芯片架构研发创新,延伸场景定义芯片、行业专用芯片、使能软件等产业链条。推动通用与垂类模型协同发展,加快认知模型
S
三六零
0
3
2
1.87
无名小韭73780311
2026-01-14 11:58:03
世界经济论坛报告:网络欺诈成为全球最普遍威胁之一
新X社伦敦1月13日电(记者郭爽)世界经济论坛12日发布的《2026年全球网络安全展望》报告指出,网络欺诈已演变为数字经济中最具颠覆性的力量之一。网络安全已成为超越国界的共同课题,需要国际社会协调应对。 这份由世界经济论坛与管理和信息咨询公司埃森哲联合发布的报告说,网络欺诈已发展成为全球范围内广泛存在的威胁。随着欺诈行为跨地域、跨行业蔓延,其对社会与经济的影响正日益加剧。 报告说,当前的网络安全生态正经历深刻的结构性转变。在这一趋势下,网络韧性已不再仅仅是一项技术功能,而成为支撑经济稳定、国家韧
S
人民网
S
国投智能
3
0
0
0.91
无名小韭73780311
2026-01-13 16:55:07
AI+制造:华讯网络AI Factory赋能智能工厂建设(工业互联网)
电科数字旗下华讯网络融合自主算力调度、容器化平台与数字孪生技术,为制造企业提供从算力底座建设、智能调度、业务孪生到AI应用交付的一体化解决方案。通过资源高效利用、实时仿真优化与智能运维,赋能生产、研发与供应链全流程智能化,帮助企业实现降本增效、快速创新和数字化转型落地。 01 生成式AI提高工厂人员产线作业效率 针对制造业产线系统复杂、操作繁琐、员工上手慢、操作精准度要求高等痛点,华讯网络构建了基于“LLM+RAG+调优机制”的智能知识助理,利用企业自身的操作手册与FAQ等少量数据在开源大模型上
S
电科数字
0
1
2
1.16
无名小韭73780311
2026-01-13 11:48:02
浅谈电科数字风险提示报告(实锤有星载通信业务,AI产品)
公告日期:2026-01-13 证券代码:600850 证券简称:电科数字 公告编号:临 2026-001 中电科数字技术股份有限公司 关于股票交易风险提示公告 本公司董事会及全体董事保证本公告内容不存在任何虚假记载、误导性陈述或者重大遗漏,并对其内容的真实性、准确性和完整性承担法律责任。 重要内容提示: 近期,中电科数字技术股份有限公司(以下简称“公司”)关注到公司股票被纳入“商业航天”、“人工智能”概念,经核实,公司目前主营业务包括数字化产品、行业数字化、数字新基建三大业务板块,未发生重大变
S
电科数字
0
0
1
0.99
无名小韭73780311
2026-01-13 07:40:16
英国监管机构调查X平台 Grok涉嫌生成非法影像
①英国通信监管机构周一宣布对世界首富埃隆·马斯克旗下的社交媒体平台X展开调查; ②此次监管收紧,源于Grok用户在X平台上生成了数以千计未经同意、穿着暴露的女性及未成年人的图像,引发全球多国监管机构的谴责。 财联社1月12日讯(编辑 夏军雄)当地时间周一(1月12日),英国通信监管机构宣布对世界首富埃隆·马斯克旗下的社交媒体平台X展开调查,以确定其是否履行了保护英国用户免受非法内容侵害的义务。 英国通信管理局周一在声明中表示:“有报道称,X平台上的Grok 人工智能聊天机器人账号被用于制作和传播
S
三六零
S
国投智能
S
天融信
0
0
4
1.46
无名小韭73780311
2026-01-12 16:42:43
央企AI应用,AI智能体,公共安全大模型第一股,国投智能
国投智能(300188)是AI应用落地强、场景聚焦的央企控股标的,AI业务收入占比约30%,核心看公共安全大模型、AI安全与智能体落地,适合布局AI+安全+政务赛道 。 AI应用核心图谱 - 技术底座:“天擎”公共安全大模型(千亿级、128K上下文、双备案),Qiko智能体平台;AI-3300鉴真工作站(Deepfake识别准确率98.2%)。 - 拳头产品:“星睿”取证大模型一体机、“超级精灵v2”“超级魔方v2”、“智问”实战系统、“慧眼”AI眼镜(警务) 。 - 场景覆盖:公共安全(公安、
S
国投智能
1
0
1
1.20
无名小韭73780311
2026-01-11 06:47:22
无线电创新院申请19万颗卫星,中电科是其股东之一
中国电子科技集团下属上市公司与商业航天关联分析 今晚刷屏的一个消息,就是我国新增20万颗卫星申请。 其中值得关注的一个点是近期刚刚成立的无线电创新院,申请了超19万颗卫星。 无线电创新院何许人也?经查,无线电创新院(全称:无线电频谱开发利用和技术创新研究院)由国家无线电监测中心、河北雄安新区管理委员会、河北省工业和信息化厅、中国卫星网络集团有限公司、南京航空航天大学、北京交通大学、中国电子科技集团有限公司7家单位联合共建。于2025年12月30日在雄安新区登记注册,这是中国无线电管理技术领域首家
S
普天科技
S
电科数字
S
电科网安
S
电科芯片
144
19
33
20.87
无名小韭73780311
2026-01-10 23:24:28
新申请二十万颗卫星,无线电创新院19万颗,什么来头
记者查询国际电信联盟(ITU)官网获悉,我国2025年12月向ITU申请了超20万颗卫星的频轨资源。 其中超19万颗卫星来自近期刚刚成立的无线电创新院。记者采访上海社会科学院信息研究所副所长丁波涛及头部商业卫星公司的专家了解到,这意味着卫星频轨资源申请已上升至国家战略层面。 尽管这些卫星资源仍处于申报阶段,ITU尚未批准,批准也并不意味着能成功部署,但专家看好无线电创新院作为卫星互联网“国家队”,整合产业资源,发挥我国超大规模市场优势,加快我国产业赶超SpaceX。 无线电“国家队”申请超大规模
S
中国卫星
S
普天科技
S
电科芯片
S
电科数字
S
电科网安
23
3
6
2.15
编辑交易计划
上一页
1
2
3
4
5
6
28
下一页
前往
页
无名小韭73780311
2026-02-26 07:39:40
国投智能成功中标ICAC香港廉政公署业务
近日,国投智能股份“两稳三拓一服务”战略稳步推进,各项业务取得新进展。旗下子公司美亚柏科国际业务事业部凭借过硬的技术实力与专业的服务能力,成功中标香港廉政公署手机解锁订阅服务项目,实现该项目在国际市场的首个突破。 此次突破既是国投智能股份深耕国际市场的重要成果,也是公司践行“中国治理方案”出海使命的生动体现。未来,国投智能股份将继续乘势而上、奋勇争先,依托在电子数据取证等领域的核心优势,持续拓展国际业务,以实绩书写马年新答卷。 国投智能:公司鉴真产品在政务场景具备显著优势正逐步向商业领域延伸
S
国投智能
0
2
0
0.72
无名小韭73780311
2026-02-26 07:34:39
香港稳定币下月发出首批牌照,美股稳定币暴涨35.47%
12:12:57 【陈茂波:香港已实施法币稳定币发行人发牌制度 将在下月发出首批牌照】2月25日 盘后消息:⬇️ 19:31:35 2月25日,稳定币发行商Circle四季度总收入及储备收益达7.7亿美元,同比增长77%。 18:48:48 2月25日,美加密货币走高 截至收盘,“稳定币第一股”Circle暴涨35.47%。公司最新财报显示,Circle在2025年第四季度 营收录得7.7亿美元,同比增长77%,高于市场先前预期的7.47亿美元,净利润为1.33亿美元 ,同比上升了1.29亿美元
S
四方精创
S
恒宝股份
S
华峰超纤
2
3
2
1.92
无名小韭73780311
2026-02-13 11:44:15
机构调研+春晚小品丨网络安全+AI应用+云计算 这家公司布局AI内容安全赛道
2026年央视马年春晚上,沈腾与马丽以第十次合作的里程碑之作《马上有喜》(曾用名《AI合伙人》),带来一场聚焦AI反诈与基层治理的辛辣讽刺喜剧。 沈马十度联袂:科技赋能的现实寓言 新节目核心:AI反诈与基层治理的荒诞碰撞 题材创新:小品《马上有喜》将政法题材与科技热点深度融合。沈腾饰演的基层干部与马丽扮演的AI助手搭档,通过“智能办公翻车”“人机协作破局”等情节,揭露电信诈骗新套路(如AI合成声音冒充熟人),同时讽刺形式主义官僚作风。例如“骗子都搞数字化转型了”“AI能算明白数据,算
S
国投智能
1
3
4
0.87
无名小韭73780311
2026-02-12 16:50:34
机构调研丨网络安全+AI应用+云计算 这家公司布局AI内容安全赛道
国投智能:公司鉴真产品在政务场景具备显著优势正逐步向商业领域延伸 国投智能昨日接受国泰基金、中信建投、上海泉汐投资等36家机构调研,公司就AI内容安全赛道布局、鉴真业务发展现状、核心技术优势等问题与投资者进行深度交流与解答。 国投智能在交流中表示,Seedance 2.0技术的高逼真度、低门槛特性可能引发技术滥用、版权隐私侵权、合规监管滞后等风险,对现有内容治理体系形成挑战,或将推动AI生成内容的监管政策落地,催生内容鉴真、版权保护等安全服务需求。 公司参与《人工智能生成合成内容标识
S
国投智能
12
3
8
1.23
无名小韭73780311
2026-02-12 08:16:24
中信建投主办的主题为“Seedance 席卷全球,‘新’安全怎么看”
时间 2026年2月11日15:30-16:25 中信建投主办的主题为“Seedance 席卷全球,‘新’安全怎么看” 主办地点 的线上交流会 高碧梅国投智能 副总经理、董事会秘书 上市公司 魏超科创部副经理、AI业务负责人 接待人员姓名 赵建强AI安全业务负责人 本次交流会围绕 Seedance 2.0 的技术突破、潜在风险及行 业影响展开,公司就 AI 内容安全赛道布局、鉴真业务发展现 状、核心技术优势、市场竞争格局等核心问题与投资者进行深度 交流与解答。核心内容如下: 一、公司介绍核心内容
S
国投智能
1
2
2
0.35
无名小韭73780311
2026-02-11 16:42:01
春晚沈腾小品
内容核心:AI反诈与基层治理的荒诞碰撞
2026年央视马年春晚上,沈腾与马丽以第十次合作的里程碑之作《马上有喜》(曾用名《AI合伙人》),带来一场聚焦AI反诈与基层治理的辛辣讽刺喜剧。 沈马十度联袂:科技赋能的现实寓言 新节目核心:AI反诈与基层治理的荒诞碰撞 题材创新:小品《马上有喜》将政法题材与科技热点深度融合。沈腾饰演的基层干部与马丽扮演的AI助手搭档,通过“智能办公翻车”“人机协作破局”等情节,揭露电信诈骗新套路(如AI合成声音冒充熟人),同时讽刺形式主义官僚作风。例如“骗子都搞数字化转型了”“AI能算明白数据,算
S
国投智能
12
5
8
3.21
无名小韭73780311
2026-02-11 16:33:38
春晚沈腾与马丽小品AI合伙人,聚焦AI反诈
国投智能是国内唯一同时承担国家级反诈平台建设与公共安全大模型落地的央企,已形成“大模型+国家级平台+C端工具+行业方案”的全栈AI反诈布局。 一、核心技术基座:天擎公共安全大模型 - 天擎M01:千亿级参数,秒级识别涉诈文本/图片/音视频 - V2.5版:涉诈识别准确率99.4%,支撑全场景反诈检测 - 自研深度伪造检测引擎,覆盖近500种伪造手段,准确率超90% 二、国家级反诈中枢:国家反诈大数据平台(二期) - 公安部指定唯一总集成方,2025年8月验收 - 日均处理30亿条话单,是全国反诈
S
国投智能
1
1
1
0.80
无名小韭73780311
2026-02-01 10:57:03
北京经济技术开发区:积极部署人工智能安全体系 重点突破深度伪造识别、生成内容合规检测等技术
【北京经济技术开发区:积极部署人工智能安全体系 重点突破深度伪造识别、生成内容合规检测等技术】财联社1月31日电,北京经济技术开发区管理委员会印发《关于进一步加快建设全域人工智能之城的实施方案(2026—2027年)》。其中提到,夯实智能原生基础能力。发挥集成电路制造能力优势,推动“设计-制造-封测-算力”一体化协同发展,牵引算力基础设施与高性能智算产业持续迭代。推进数模混合、存算一体等芯片架构研发创新,延伸场景定义芯片、行业专用芯片、使能软件等产业链条。推动通用与垂类模型协同发展,加快认知模型
S
三六零
0
3
2
1.87
无名小韭73780311
2026-01-14 11:58:03
世界经济论坛报告:网络欺诈成为全球最普遍威胁之一
新X社伦敦1月13日电(记者郭爽)世界经济论坛12日发布的《2026年全球网络安全展望》报告指出,网络欺诈已演变为数字经济中最具颠覆性的力量之一。网络安全已成为超越国界的共同课题,需要国际社会协调应对。 这份由世界经济论坛与管理和信息咨询公司埃森哲联合发布的报告说,网络欺诈已发展成为全球范围内广泛存在的威胁。随着欺诈行为跨地域、跨行业蔓延,其对社会与经济的影响正日益加剧。 报告说,当前的网络安全生态正经历深刻的结构性转变。在这一趋势下,网络韧性已不再仅仅是一项技术功能,而成为支撑经济稳定、国家韧
S
人民网
S
国投智能
3
0
0
0.91
无名小韭73780311
2026-01-13 16:55:07
AI+制造:华讯网络AI Factory赋能智能工厂建设(工业互联网)
电科数字旗下华讯网络融合自主算力调度、容器化平台与数字孪生技术,为制造企业提供从算力底座建设、智能调度、业务孪生到AI应用交付的一体化解决方案。通过资源高效利用、实时仿真优化与智能运维,赋能生产、研发与供应链全流程智能化,帮助企业实现降本增效、快速创新和数字化转型落地。 01 生成式AI提高工厂人员产线作业效率 针对制造业产线系统复杂、操作繁琐、员工上手慢、操作精准度要求高等痛点,华讯网络构建了基于“LLM+RAG+调优机制”的智能知识助理,利用企业自身的操作手册与FAQ等少量数据在开源大模型上
S
电科数字
0
1
2
1.16
无名小韭73780311
2026-01-13 11:48:02
浅谈电科数字风险提示报告(实锤有星载通信业务,AI产品)
公告日期:2026-01-13 证券代码:600850 证券简称:电科数字 公告编号:临 2026-001 中电科数字技术股份有限公司 关于股票交易风险提示公告 本公司董事会及全体董事保证本公告内容不存在任何虚假记载、误导性陈述或者重大遗漏,并对其内容的真实性、准确性和完整性承担法律责任。 重要内容提示: 近期,中电科数字技术股份有限公司(以下简称“公司”)关注到公司股票被纳入“商业航天”、“人工智能”概念,经核实,公司目前主营业务包括数字化产品、行业数字化、数字新基建三大业务板块,未发生重大变
S
电科数字
0
0
1
0.99
无名小韭73780311
2026-01-13 07:40:16
英国监管机构调查X平台 Grok涉嫌生成非法影像
①英国通信监管机构周一宣布对世界首富埃隆·马斯克旗下的社交媒体平台X展开调查; ②此次监管收紧,源于Grok用户在X平台上生成了数以千计未经同意、穿着暴露的女性及未成年人的图像,引发全球多国监管机构的谴责。 财联社1月12日讯(编辑 夏军雄)当地时间周一(1月12日),英国通信监管机构宣布对世界首富埃隆·马斯克旗下的社交媒体平台X展开调查,以确定其是否履行了保护英国用户免受非法内容侵害的义务。 英国通信管理局周一在声明中表示:“有报道称,X平台上的Grok 人工智能聊天机器人账号被用于制作和传播
S
三六零
S
国投智能
S
天融信
0
0
4
1.46
无名小韭73780311
2026-01-12 16:42:43
央企AI应用,AI智能体,公共安全大模型第一股,国投智能
国投智能(300188)是AI应用落地强、场景聚焦的央企控股标的,AI业务收入占比约30%,核心看公共安全大模型、AI安全与智能体落地,适合布局AI+安全+政务赛道 。 AI应用核心图谱 - 技术底座:“天擎”公共安全大模型(千亿级、128K上下文、双备案),Qiko智能体平台;AI-3300鉴真工作站(Deepfake识别准确率98.2%)。 - 拳头产品:“星睿”取证大模型一体机、“超级精灵v2”“超级魔方v2”、“智问”实战系统、“慧眼”AI眼镜(警务) 。 - 场景覆盖:公共安全(公安、
S
国投智能
1
0
1
1.20
无名小韭73780311
2026-01-11 06:47:22
无线电创新院申请19万颗卫星,中电科是其股东之一
中国电子科技集团下属上市公司与商业航天关联分析 今晚刷屏的一个消息,就是我国新增20万颗卫星申请。 其中值得关注的一个点是近期刚刚成立的无线电创新院,申请了超19万颗卫星。 无线电创新院何许人也?经查,无线电创新院(全称:无线电频谱开发利用和技术创新研究院)由国家无线电监测中心、河北雄安新区管理委员会、河北省工业和信息化厅、中国卫星网络集团有限公司、南京航空航天大学、北京交通大学、中国电子科技集团有限公司7家单位联合共建。于2025年12月30日在雄安新区登记注册,这是中国无线电管理技术领域首家
S
普天科技
S
电科数字
S
电科网安
S
电科芯片
144
19
33
20.87
无名小韭73780311
2026-01-10 23:24:28
新申请二十万颗卫星,无线电创新院19万颗,什么来头
记者查询国际电信联盟(ITU)官网获悉,我国2025年12月向ITU申请了超20万颗卫星的频轨资源。 其中超19万颗卫星来自近期刚刚成立的无线电创新院。记者采访上海社会科学院信息研究所副所长丁波涛及头部商业卫星公司的专家了解到,这意味着卫星频轨资源申请已上升至国家战略层面。 尽管这些卫星资源仍处于申报阶段,ITU尚未批准,批准也并不意味着能成功部署,但专家看好无线电创新院作为卫星互联网“国家队”,整合产业资源,发挥我国超大规模市场优势,加快我国产业赶超SpaceX。 无线电“国家队”申请超大规模
S
中国卫星
S
普天科技
S
电科芯片
S
电科数字
S
电科网安
23
3
6
2.15
编辑交易计划
上一页
1
2
3
4
5
6
28
下一页
前往
页
11
关注
361
粉丝
803.57
工分
社区规则
服务协议
隐私政策
沪ICP备20009443号
© 2020 上海韭研信息科技有限公司
关于韭研公社
问题反馈
有问题请联系
@韭菜团子
公社愿景:韭研公社,原韭菜公社,投资干货最多的共享社群,汇聚全网最深度的基本面研究,消弭个人滞后机构的逻辑鸿沟。
风险提示:韭研公社里任何网友的发言,都有其特定立场,均不构成投资建议,请投资者独立审慎决策。
2
3
4
5
6
7
8
9
10
11
12
13
14
15
16
17
18
19
20
21
22
23
24
25
26
27
28
29
30