异动
登录注册
华鹏飞:波兰阻断中欧班列事件核心受益标的
短线挖掘
2025-09-23 10:28:08 广西
作者利益披露:转载,不作为证券推荐或投资建议,旨在提供更多信息,作者不保证其内容准确性。
声明:文章观点来自网友,仅为作者个人研究意见,不代表韭研公社观点及立场,站内所有文章均不构成投资建议,请投资者注意风险,独立审慎决策。
S
华鹏飞
S
南京港
S
宁波海运
工分
6.73
转发
收藏
投诉
复制链接
分享到微信
有用 11
打赏作者
无用
真知无价,用钱说话
0个人打赏
同时转发
评论(7)
只看楼主
热度排序
最新发布
最新互动
  • 只看TA
    2025-09-23 12:10 广东
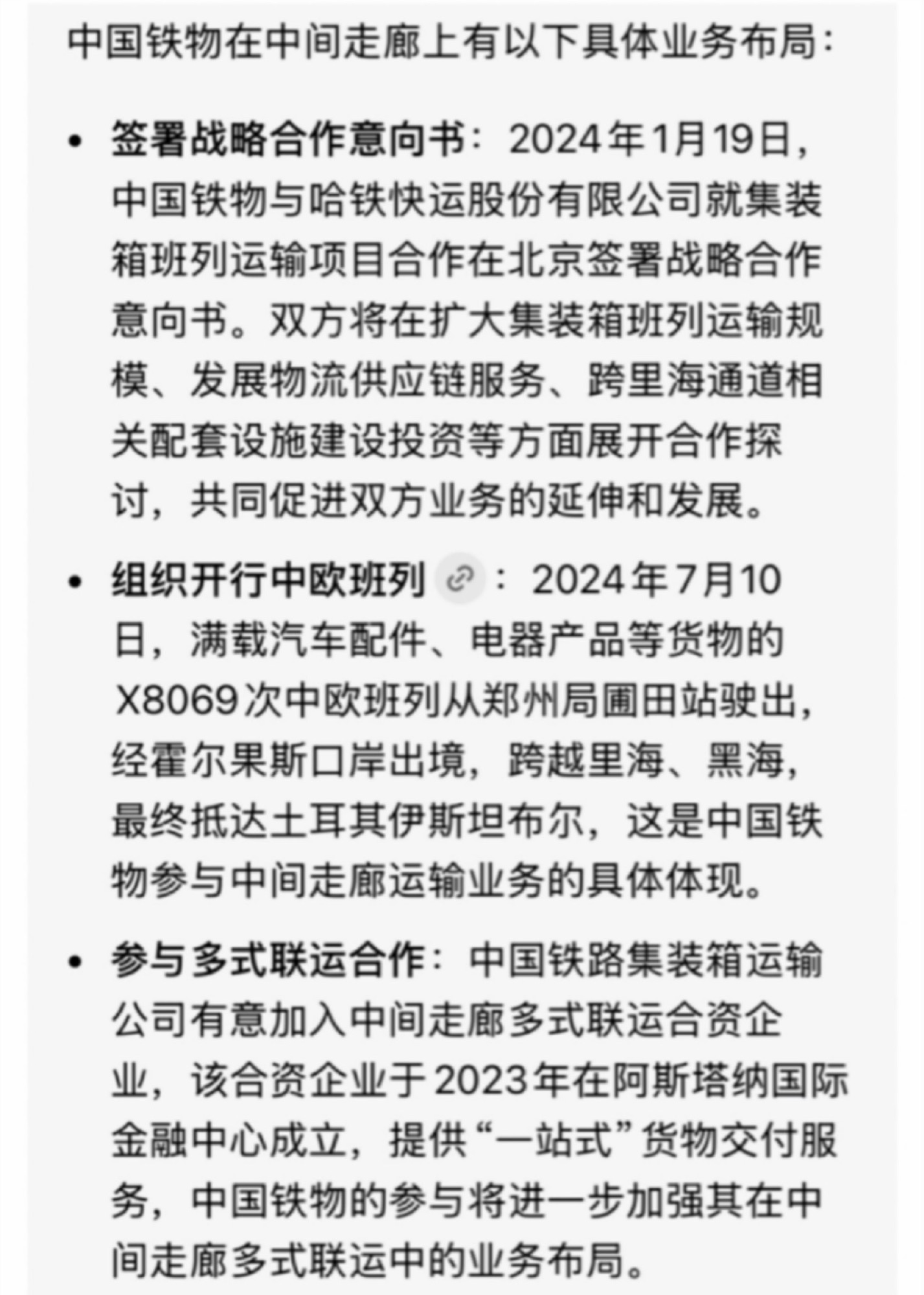
    一定要深度关注中国铁物,只有中国铁物有覆盖世界大统一市场的替代方案,中欧班列北线停滞,铁物覆盖南线中间走廊,且运价大幅度上涨。公司专注运营中欧陆运“南线”,通过“跨里海通道 +霍尔果斯枢纽”构建的物流网络唯一受益方。需求转移:鉴于北线恢复时间不确定,积压和新增的货运需求将立即转向其他运输方式。主要包括转向中欧陆运的“南线”,或选择成本更高/时效更长的空运和海运。陆运南线在时效和成本上具备较强的替代优势,将成为货主的首选,或将引发线路需求的急剧上升和运费价格的上涨。
    1
    0
    打赏
    回复
    投诉
    于2025-09-23 15:34:54更新
    查看1条回复
  • kite0536
    春风吹又生的老韭菜
    只看TA
    2025-09-23 10:40 山东
    1
    0
    打赏
    回复
    投诉
  • 只看TA
    2025-09-23 10:32 湖南
    主力加油
    1
    0
    打赏
    回复
    投诉
  • 只看TA
    2025-09-23 17:00 山东
    感谢分享
    0
    0
    打赏
    回复
    投诉
  • 韭久为功
    蜜汁自信的老韭菜
    只看TA
    2025-09-23 13:07 辽宁
    谢谢分享!
    0
    0
    打赏
    回复
    投诉
  • 只看TA
    2025-09-23 12:58 广东
    预期很大 还在底部
    0
    0
    打赏
    回复
    投诉
  • 1
前往