异动
登录注册
治疗糖尿病,我国科学家取得新突破!利欧股份是唯一直接受益
你好2026
全梭哈的小韭菜
2026-03-18 09:59:03 广东
作者利益披露:转载,不作为证券推荐或投资建议,旨在提供更多信息,作者不保证其内容准确性。
声明:文章观点来自网友,仅为作者个人研究意见,不代表韭研公社观点及立场,站内所有文章均不构成投资建议,请投资者注意风险,独立审慎决策。
S
利欧股份
S
中源协和
S
开能健康
S
冠昊生物
工分
0
转发
收藏
投诉
复制链接
分享到微信
有用 8
打赏作者
无用
真知无价,用钱说话
0个人打赏
同时转发
评论(7)
只看楼主
热度排序
最新发布
最新互动
  • 韭久为功
    蜜汁自信的老韭菜
    只看TA
    今天 13:16 辽宁
    谢谢分享!
    1
    0
    打赏
    回复
    投诉
  • 只看TA
    今天 11:18 新疆
    1
    0
    打赏
    回复
    投诉
  • 你好2026
    全梭哈的小韭菜
    只看TA
    今天 10:02 广东
    治疗糖尿病,我国科学家取得新突破!利欧股份是唯一直接受益

    1
    0
    打赏
    回复
    投诉
  • Vin7的大
    一卖就涨的剁手专业户
    只看TA
    今天 10:01 广东
    1
    0
    打赏
    回复
    投诉
  • 不立危墙
    吃面达人
    只看TA
    今天 12:19 河南
    感谢分享
    0
    0
    打赏
    回复
    投诉
  • 只看TA
    今天 10:14 四川
    预期差极大
    0
    0
    打赏
    回复
    投诉
  • 你好2026
    全梭哈的小韭菜
    只看TA
    今天 10:03 广东
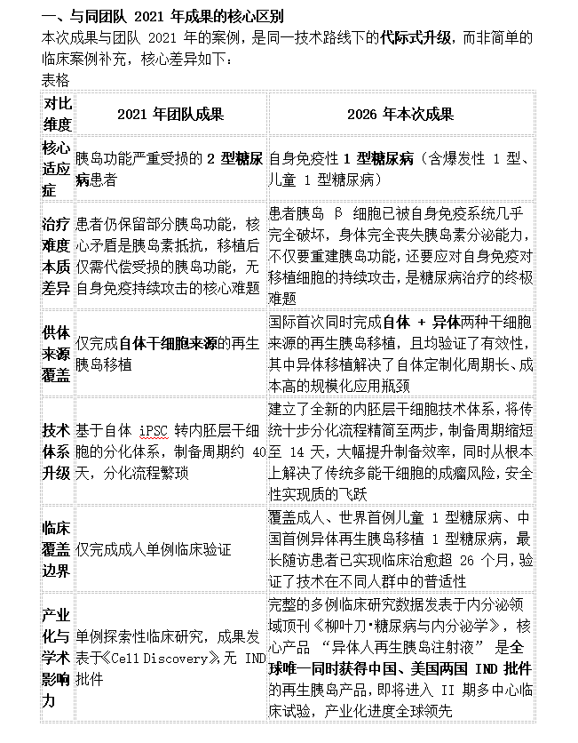
    本次发表于《柳叶刀・糖尿病与内分泌学》的全球首创自体 / 异体干细胞再生胰岛移植临床成果,其核心技术的全球独占商业化权益,已独家授权给智新浩正

    截至 2026 年 3 月最新工商信息与融资公告,智新浩正的股东名录中,仅有利欧股份为 A 股上市公司主体。

    0
    0
    打赏
    回复
    投诉
  • 1
前往