异动
登录注册
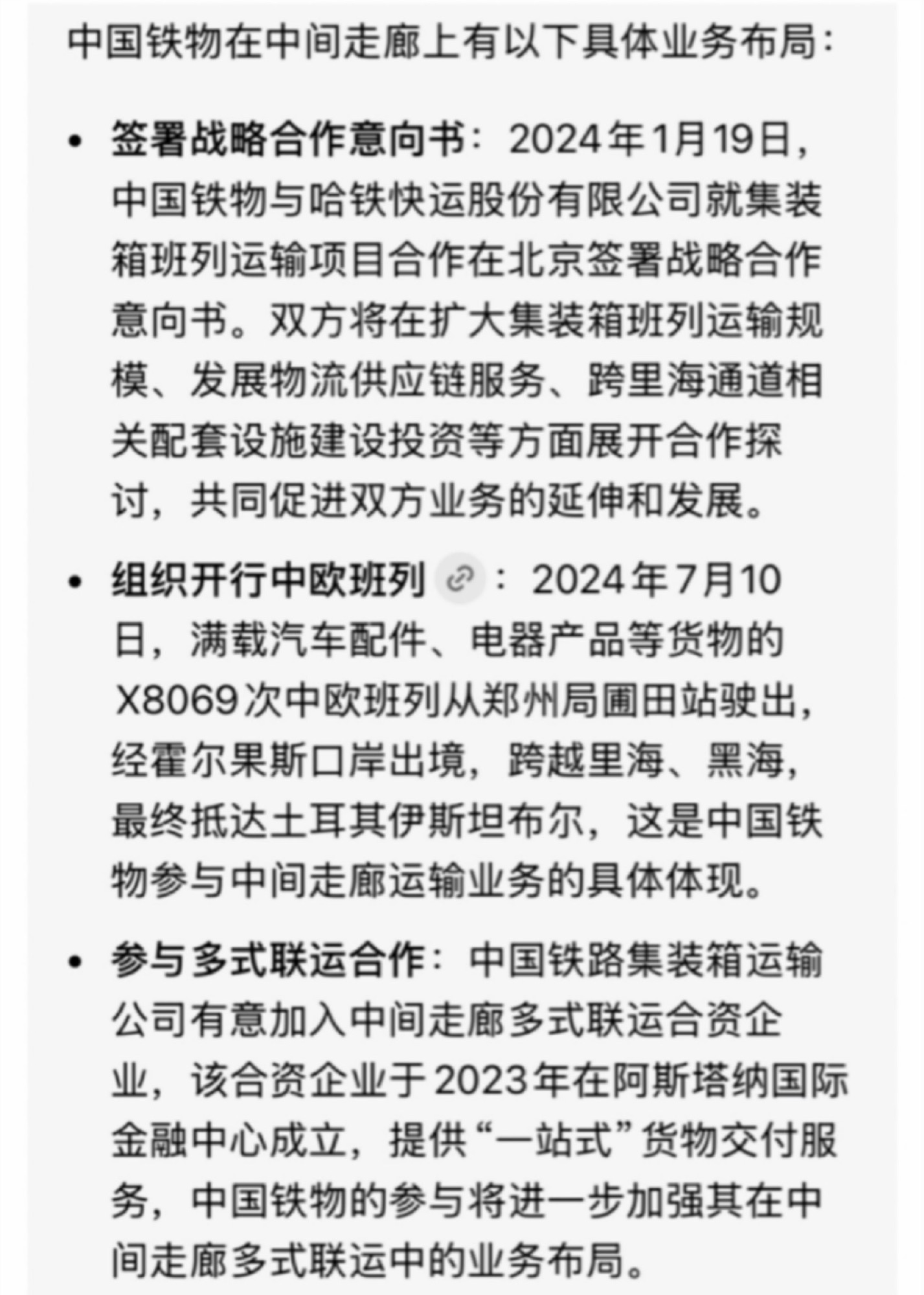
波兰挖断中欧班列唯一替代标的翻倍逻辑
泼天的富贵
2025-09-22 10:35:59 河南
作者利益披露:转载,不作为证券推荐或投资建议,旨在提供更多信息,作者不保证其内容准确性。
声明:文章观点来自网友,仅为作者个人研究意见,不代表韭研公社观点及立场,站内所有文章均不构成投资建议,请投资者注意风险,独立审慎决策。
S
华鹏飞
S
工业富联
S
立讯精密
S
和而泰
S
东华软件
工分
25.50
转发
收藏
投诉
复制链接
分享到微信
有用 27
打赏作者
无用
真知无价,用钱说话
1个人打赏
同时转发
评论(26)
只看楼主
热度排序
最新发布
最新互动
  • 只看TA
    2025-09-22 12:51 广东
    中国铁物及其正宗
    2
    0
    打赏
    回复
    投诉
    于2025-09-22 12:53:14更新
    查看1条回复
  • 只看TA
    2025-09-22 10:47 河南
    波兰挖断了中欧的班列的北线,现在由华鹏飞的南线全部接收北线的货运!!!打碎波兰的阴谋!!!
    1
    0
    打赏
    回复
    投诉
    于2025-09-25 07:13:33更新
    查看1条回复
  • 只看TA
    2025-09-22 15:40 陕西
    感谢
    1
    0
    打赏
    回复
    投诉
  • 韭久为功
    蜜汁自信的老韭菜
    只看TA
    2025-09-22 13:09 辽宁
    谢谢分享!
    1
    0
    打赏
    回复
    投诉
  • 股海向天歌
    超短追板
    只看TA
    2025-09-22 12:45 湖南
    港口应该有一波
    1
    0
    打赏
    回复
    投诉
  • 只看TA
    2025-09-22 12:42 广东
    1
    0
    打赏
    回复
    投诉
  • 大勇者
    散户
    只看TA
    2025-09-22 12:38 山东
    谢谢分享
    1
    0
    打赏
    回复
    投诉
  • 只看TA
    2025-09-22 12:04 重庆
    👍
    1
    0
    打赏
    回复
    投诉
  • 股弓韭菜
    明天一定赚的散户
    只看TA
    2025-09-22 11:33 广西
    谢谢分享
    1
    0
    打赏
    回复
    投诉
  • 只看TA
    2025-09-25 00:52 河南
    顺丰为什么要跌
    0
    0
    打赏
    回复
    投诉
  • 1
  • 2
  • 3
前往