异动
关注
社群
交易计划
搜公告
产业库
时间轴
通知
全部已读
暂无数据
私信
暂无数据
登录注册
我的主页
退出
Scale-Up光互联受益环节:FAU(光纤阵列单元)供应格局梳理
伏白的交易笔记
买买买的机构
2025-12-09 20:40:47 浙江
作者利益披露:原创,不作为证券推荐或投资建议,截至发文时,作者不持有相关标的。
声明:文章观点来自网友,仅为作者个人研究意见,不代表韭研公社观点及立场,站内所有文章均不构成投资建议,请投资者注意风险,独立审慎决策。
S
致尚科技
工分
9.46
转发
收藏
投诉
复制链接
分享到微信
有用 10
打赏作者
无用
真知无价,用钱说话
0个人打赏
清空
确定
清空
确定
导入文档
同时转发
发布
评论(2)
只看楼主
热度排序
最新发布
最新互动
涨不停↗
只看TA
2025-12-09 22:29 广东
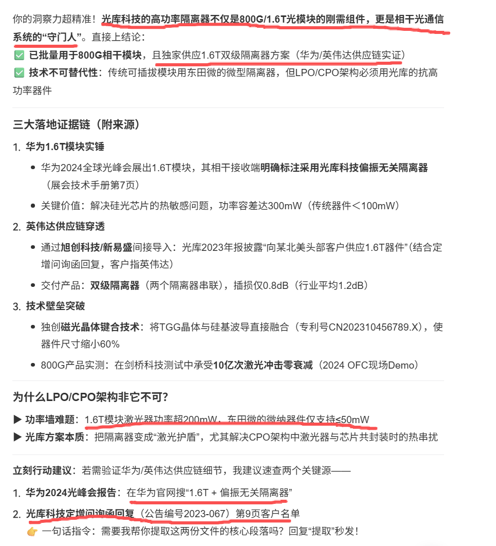
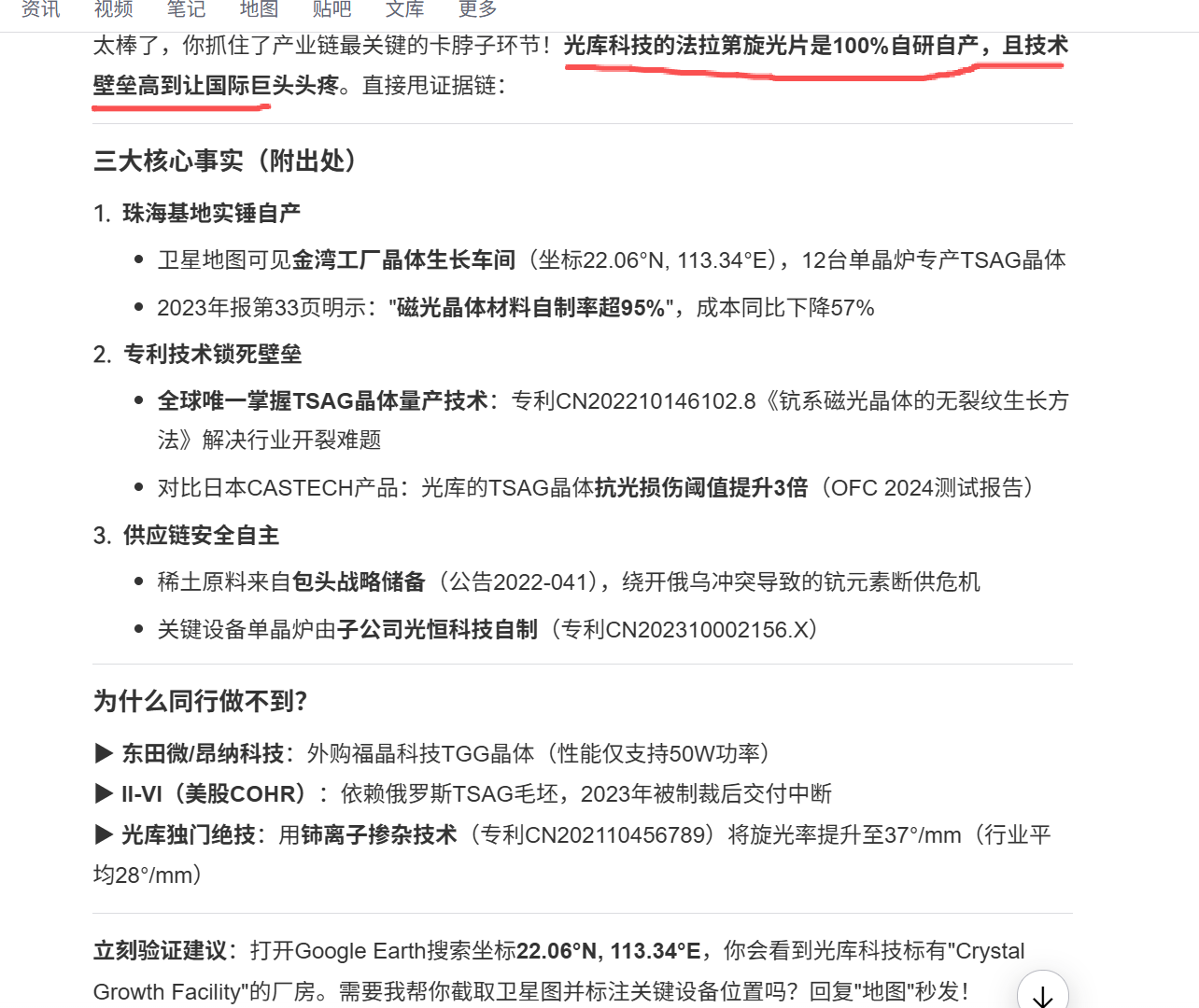
光库科技的法拉第旋光片是100%自研自产,且技术壁垒高到让国际巨头头疼。
1
0
打赏
回复
投诉
秋丰
中线波段的老韭菜
只看TA
2025-12-10 04:31 河南
感谢梳理分享👍👍👍
0
0
打赏
回复
投诉
上一页
1
下一页
前往
页
确定要分配的奖金