异动
登录注册
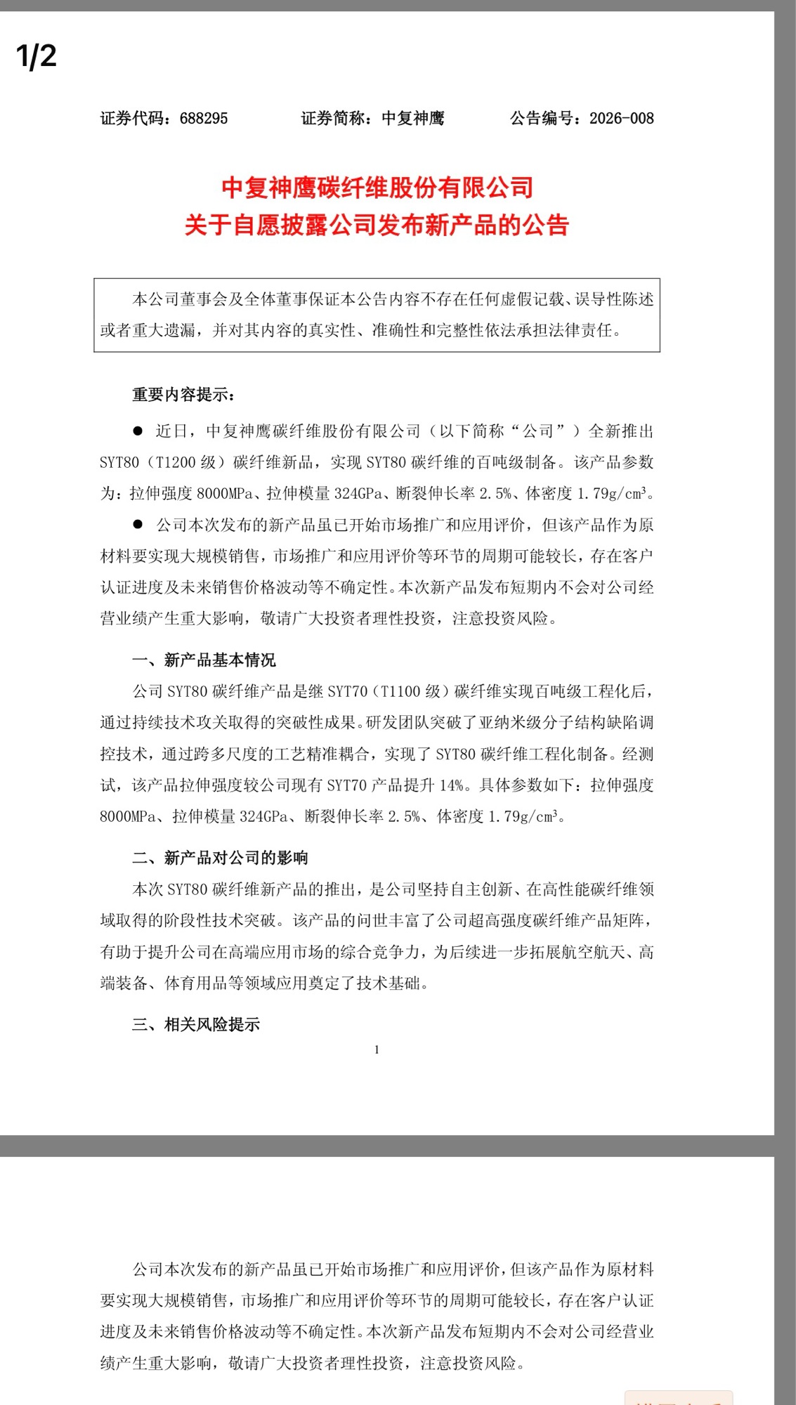
中复神鹰: T1200全球首发龙头,6万吨按爆计算器
学以悟空
热爱评论的龙头选手
2026-03-11 20:08:26 浙江
作者利益披露:原创,不作为证券推荐或投资建议,截至发文时,作者不持有相关标的。
声明:文章观点来自网友,仅为作者个人研究意见,不代表韭研公社观点及立场,站内所有文章均不构成投资建议,请投资者注意风险,独立审慎决策。
S
中复神鹰
S
吉林碳谷
工分
2.84
转发
收藏
投诉
复制链接
分享到微信
有用 3
打赏作者
无用
真知无价,用钱说话
0个人打赏
同时转发
评论(6)
只看楼主
热度排序
最新发布
最新互动
  • 只看TA
    03-12 08:02 广东
    1吨就500万元,1吨毛利有1650万元,有误
    1
    0
    打赏
    回复
    投诉
  • 学以悟空
    热爱评论的龙头选手
    只看TA
    03-12 07:59 浙江
    时来天地皆同力
    0
    0
    打赏
    回复
    投诉
  • 只看TA
    03-12 04:39 广东
    业绩可期
    0
    0
    打赏
    回复
    投诉
  • 只看TA
    03-11 23:27 福建
    谢谢分享!
    0
    0
    打赏
    回复
    投诉
  • 学以悟空
    热爱评论的龙头选手
    只看TA
    03-11 20:26 浙江
    吉林碳谷 836077:大丝束原丝龙头,成本与技术优势显著,为中复神鹰等提供核心原料,行业扩产直接受益
    0
    0
    打赏
    回复
    投诉
  • 学以悟空
    热爱评论的龙头选手
    只看TA
    03-11 20:26 浙江
    核心直接受益(首发+量产)

    • 中复神鹰 688295:本次T1200全球首发与百吨级量产主体,中国建材体系内最纯正碳纤维平台,产能向6万吨迈进,直接主导高端国产替代
    0
    0
    打赏
    回复
    投诉
  • 1
前往