异动
关注
社群
交易计划
搜公告
产业库
时间轴
通知
全部已读
暂无数据
私信
暂无数据
登录注册
我的主页
退出
G.E.M.
这个人很懒,什么都没有留下
个人资料
G.E.M.
2025-10-28 13:36:28
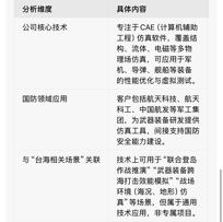
索辰科技模拟仿真收复台湾
0
1
0
0.03
G.E.M.
2025-10-24 09:41:54
索辰科技刚刚收购了一家航天公司
0
0
0
0.02
G.E.M.
2025-10-10 00:50:45
1
@ChanChan:《2025年全球及中国物理AI仿真软件行业头部企业调研报告》
2025年9月恒州诚思(YHResearch)调研团队最新发布的《2025年全球及中国物理AI仿真软件行业头部企业市场占有率及排名调研报告》这份调研报告提供了关于全球及中国物理AI仿真软件市场的详细分析,涵盖了市场规模、增长趋势、主要厂商概况、地域分布特点以及产品类型与应用领域等多个方面的信息。以下
0 赞同-1 评论
0
0
0
G.E.M.
2025-09-05 09:45:49
索辰科技:为固态电池研发降本增效
在2025世界人工智能大会上,索辰科技发布的新能源电池虚拟训练平台,通过融合先进的计算物理方法与人工智能技术,能够全面模拟锂电池在不同尺度下的复杂物理化学过程,精准预测电池在真实使用状态下的性能及其衰减行为,助力锂电池设计、优化与健康管理。此外,其全流程设计优化平台“智能工坊”可实现参数采样到优化决策的无缝闭环,能自动衍生、验证与训练成千上万样本,提升工程研发效率,降低设计迭代成本与时间,这对于固态电池的研发和生产也具有重要的应用价值。
0
0
1
0.02
G.E.M.
2025-07-17 11:31:55
物理AI最小流通市值股+次新
弘景光电:301479 公司产品涵盖智能座舱、智能驾驶、智能家居、全景/运动相机,人工智能硬件、机器人视觉、工业检测与医疗等多个领域 弘景光电的摄像模组集成了AI算法,可实现智能家居场景的人体检测、行为分析等功能,其产品已应用于航拍无人机镜头模组,还能嵌入扫地机器人、可视门铃等智能家居设备,与物联网平台联动。此外,其摄像模组内置的边缘计算模块,可用于智能驾驶中的实时图像分析。 同时,弘景光电在机器视觉领域也有布局,通过自主研发的高性能图像传感器和AI芯片,提升了图像采集与处理效率,其深度学习模型
0
0
1
0.04
G.E.M.
2025-04-30 11:49:38
北交所实锤提供外骨骼机器人核心零部件股
鼎智科技:873597 公司主营业务是以微特电机为核心的定制化精密运动控制解决方案提供商。 在鼎智科技招股书中,外骨骼概念与微特电机的应用相关。可穿戴外骨骼机器人是一种可穿戴在人体外部的人机协同系统,其原理是电机转动带动丝杆的螺母转动,利用螺旋副的原理推动丝杆做直线运动,从而使丝杆带动外骨骼机器人的大腿、小腿、足部分别绕髋关节、膝关节和踝关节做旋转运动,实现髋关节、膝关节和踝关节在矢状面内的屈伸运动,为肢体障碍人员的康复与日常生活提供力的支撑。 微特电机作为可穿戴外骨骼机器人的核心驱动零部件,能
D2393563-31F0-488C-8342-A0EDE3719CCD.png
S
鼎智科技
2
1
4
0.48
G.E.M.
2025-01-24 11:29:27
北交所正宗AI智能体概念股华信永道
华信永道具有与AI智能体概念相关的技术和业务应用,主要体现在以下方面: • 技术应用层面:华信永道与智谱AI合作的“智道奇点SagesrvGLM”结合了RAG、LLM、Agent等技术,其中Agent技术是AI智能体的关键技术之一,能使系统具备自主决策和执行任务的能力。 • 业务服务层面:“智道奇点SagesrvGLM”可提供专业咨询,智能化引导客户办理所需业务,甚至直接面客受理业务,类似AI智能体在业务场景中理解用户需求、提供服务和执行操作的功能。 • 产品创新层面:智道奇点SagesrvGL
0
0
1
0.02
G.E.M.
2024-05-10 10:43:17
重磅!美国昨晚深夜制裁了一批我国量子科技公司
1
0
2
0.41
G.E.M.
2024-02-29 21:19:54
欣锐科技:氢能源方向业务收入高达1.53亿!
公司2021年新增氢能与燃料电池业务的燃料电池相关产品产生的营收贡献达1.53亿元。目前公司氢能与燃料电池业务的核心产品主要为大功率DC/DC变换器产品,产品可广泛应用于燃料电池乘用车,客车,专用车(中卡,重卡等)和燃料电池机车等。氢燃料电池是将氢气和氧气的化学能直接转换成电能的发电装置,可应用于道路交通,轨道交通,船舶运输,航空航天,工程机械等场景。公司燃料电池汽车配套产品包含:DCF(DC/DCForFuel-cell),PDU(高压配电单元),DCL(HV-LVDC/DC),MCU(空压机
0
0
0
0.43
G.E.M.
2023-11-21 00:18:19
新逻辑
@本ID:先进封装新分支-石墨烯薄膜
芯片通过3d封装形式直接堆叠在芯片上,首要解决的问题是散热。如何进一步解决散热?目前可能没有正确答案,但能看到大厂的一些布局是围绕散热来的:台积电的石墨烯薄膜 ;台积电的先进封装可能用到石墨烯薄膜半导体设备厂万润传出成功以石墨薄膜机台打入台积电 CoWoS先进封装供应链,预计可以在明年2月开始供货至
3 赞同-5 评论
0
0
0
编辑交易计划
上一页
1
下一页
前往
页
G.E.M.
2025-10-28 13:36:28
索辰科技模拟仿真收复台湾
0
1
0
0.03
G.E.M.
2025-10-24 09:41:54
索辰科技刚刚收购了一家航天公司
0
0
0
0.02
G.E.M.
2025-10-10 00:50:45
1
@ChanChan:《2025年全球及中国物理AI仿真软件行业头部企业调研报告》
2025年9月恒州诚思(YHResearch)调研团队最新发布的《2025年全球及中国物理AI仿真软件行业头部企业市场占有率及排名调研报告》这份调研报告提供了关于全球及中国物理AI仿真软件市场的详细分析,涵盖了市场规模、增长趋势、主要厂商概况、地域分布特点以及产品类型与应用领域等多个方面的信息。以下
0 赞同-1 评论
0
0
0
G.E.M.
2025-09-05 09:45:49
索辰科技:为固态电池研发降本增效
在2025世界人工智能大会上,索辰科技发布的新能源电池虚拟训练平台,通过融合先进的计算物理方法与人工智能技术,能够全面模拟锂电池在不同尺度下的复杂物理化学过程,精准预测电池在真实使用状态下的性能及其衰减行为,助力锂电池设计、优化与健康管理。此外,其全流程设计优化平台“智能工坊”可实现参数采样到优化决策的无缝闭环,能自动衍生、验证与训练成千上万样本,提升工程研发效率,降低设计迭代成本与时间,这对于固态电池的研发和生产也具有重要的应用价值。
0
0
1
0.02
G.E.M.
2025-07-17 11:31:55
物理AI最小流通市值股+次新
弘景光电:301479 公司产品涵盖智能座舱、智能驾驶、智能家居、全景/运动相机,人工智能硬件、机器人视觉、工业检测与医疗等多个领域 弘景光电的摄像模组集成了AI算法,可实现智能家居场景的人体检测、行为分析等功能,其产品已应用于航拍无人机镜头模组,还能嵌入扫地机器人、可视门铃等智能家居设备,与物联网平台联动。此外,其摄像模组内置的边缘计算模块,可用于智能驾驶中的实时图像分析。 同时,弘景光电在机器视觉领域也有布局,通过自主研发的高性能图像传感器和AI芯片,提升了图像采集与处理效率,其深度学习模型
0
0
1
0.04
G.E.M.
2025-04-30 11:49:38
北交所实锤提供外骨骼机器人核心零部件股
鼎智科技:873597 公司主营业务是以微特电机为核心的定制化精密运动控制解决方案提供商。 在鼎智科技招股书中,外骨骼概念与微特电机的应用相关。可穿戴外骨骼机器人是一种可穿戴在人体外部的人机协同系统,其原理是电机转动带动丝杆的螺母转动,利用螺旋副的原理推动丝杆做直线运动,从而使丝杆带动外骨骼机器人的大腿、小腿、足部分别绕髋关节、膝关节和踝关节做旋转运动,实现髋关节、膝关节和踝关节在矢状面内的屈伸运动,为肢体障碍人员的康复与日常生活提供力的支撑。 微特电机作为可穿戴外骨骼机器人的核心驱动零部件,能
D2393563-31F0-488C-8342-A0EDE3719CCD.png
S
鼎智科技
2
1
4
0.48
G.E.M.
2025-01-24 11:29:27
北交所正宗AI智能体概念股华信永道
华信永道具有与AI智能体概念相关的技术和业务应用,主要体现在以下方面: • 技术应用层面:华信永道与智谱AI合作的“智道奇点SagesrvGLM”结合了RAG、LLM、Agent等技术,其中Agent技术是AI智能体的关键技术之一,能使系统具备自主决策和执行任务的能力。 • 业务服务层面:“智道奇点SagesrvGLM”可提供专业咨询,智能化引导客户办理所需业务,甚至直接面客受理业务,类似AI智能体在业务场景中理解用户需求、提供服务和执行操作的功能。 • 产品创新层面:智道奇点SagesrvGL
0
0
1
0.02
G.E.M.
2024-05-10 10:43:17
重磅!美国昨晚深夜制裁了一批我国量子科技公司
1
0
2
0.41
G.E.M.
2024-02-29 21:19:54
欣锐科技:氢能源方向业务收入高达1.53亿!
公司2021年新增氢能与燃料电池业务的燃料电池相关产品产生的营收贡献达1.53亿元。目前公司氢能与燃料电池业务的核心产品主要为大功率DC/DC变换器产品,产品可广泛应用于燃料电池乘用车,客车,专用车(中卡,重卡等)和燃料电池机车等。氢燃料电池是将氢气和氧气的化学能直接转换成电能的发电装置,可应用于道路交通,轨道交通,船舶运输,航空航天,工程机械等场景。公司燃料电池汽车配套产品包含:DCF(DC/DCForFuel-cell),PDU(高压配电单元),DCL(HV-LVDC/DC),MCU(空压机
0
0
0
0.43
G.E.M.
2023-11-21 00:18:19
新逻辑
@本ID:先进封装新分支-石墨烯薄膜
芯片通过3d封装形式直接堆叠在芯片上,首要解决的问题是散热。如何进一步解决散热?目前可能没有正确答案,但能看到大厂的一些布局是围绕散热来的:台积电的石墨烯薄膜 ;台积电的先进封装可能用到石墨烯薄膜半导体设备厂万润传出成功以石墨薄膜机台打入台积电 CoWoS先进封装供应链,预计可以在明年2月开始供货至
3 赞同-5 评论
0
0
0
编辑交易计划
上一页
1
下一页
前往
页
G.E.M.
2025-10-28 13:36:28
索辰科技模拟仿真收复台湾
0
1
0
0.03
G.E.M.
2025-10-24 09:41:54
索辰科技刚刚收购了一家航天公司
0
0
0
0.02
G.E.M.
2025-10-10 00:50:45
1
@ChanChan:《2025年全球及中国物理AI仿真软件行业头部企业调研报告》
2025年9月恒州诚思(YHResearch)调研团队最新发布的《2025年全球及中国物理AI仿真软件行业头部企业市场占有率及排名调研报告》这份调研报告提供了关于全球及中国物理AI仿真软件市场的详细分析,涵盖了市场规模、增长趋势、主要厂商概况、地域分布特点以及产品类型与应用领域等多个方面的信息。以下
0 赞同-1 评论
0
0
0
G.E.M.
2025-09-05 09:45:49
索辰科技:为固态电池研发降本增效
在2025世界人工智能大会上,索辰科技发布的新能源电池虚拟训练平台,通过融合先进的计算物理方法与人工智能技术,能够全面模拟锂电池在不同尺度下的复杂物理化学过程,精准预测电池在真实使用状态下的性能及其衰减行为,助力锂电池设计、优化与健康管理。此外,其全流程设计优化平台“智能工坊”可实现参数采样到优化决策的无缝闭环,能自动衍生、验证与训练成千上万样本,提升工程研发效率,降低设计迭代成本与时间,这对于固态电池的研发和生产也具有重要的应用价值。
0
0
1
0.02
G.E.M.
2025-07-17 11:31:55
物理AI最小流通市值股+次新
弘景光电:301479 公司产品涵盖智能座舱、智能驾驶、智能家居、全景/运动相机,人工智能硬件、机器人视觉、工业检测与医疗等多个领域 弘景光电的摄像模组集成了AI算法,可实现智能家居场景的人体检测、行为分析等功能,其产品已应用于航拍无人机镜头模组,还能嵌入扫地机器人、可视门铃等智能家居设备,与物联网平台联动。此外,其摄像模组内置的边缘计算模块,可用于智能驾驶中的实时图像分析。 同时,弘景光电在机器视觉领域也有布局,通过自主研发的高性能图像传感器和AI芯片,提升了图像采集与处理效率,其深度学习模型
0
0
1
0.04
G.E.M.
2025-04-30 11:49:38
北交所实锤提供外骨骼机器人核心零部件股
鼎智科技:873597 公司主营业务是以微特电机为核心的定制化精密运动控制解决方案提供商。 在鼎智科技招股书中,外骨骼概念与微特电机的应用相关。可穿戴外骨骼机器人是一种可穿戴在人体外部的人机协同系统,其原理是电机转动带动丝杆的螺母转动,利用螺旋副的原理推动丝杆做直线运动,从而使丝杆带动外骨骼机器人的大腿、小腿、足部分别绕髋关节、膝关节和踝关节做旋转运动,实现髋关节、膝关节和踝关节在矢状面内的屈伸运动,为肢体障碍人员的康复与日常生活提供力的支撑。 微特电机作为可穿戴外骨骼机器人的核心驱动零部件,能
D2393563-31F0-488C-8342-A0EDE3719CCD.png
S
鼎智科技
2
1
4
0.48
G.E.M.
2025-01-24 11:29:27
北交所正宗AI智能体概念股华信永道
华信永道具有与AI智能体概念相关的技术和业务应用,主要体现在以下方面: • 技术应用层面:华信永道与智谱AI合作的“智道奇点SagesrvGLM”结合了RAG、LLM、Agent等技术,其中Agent技术是AI智能体的关键技术之一,能使系统具备自主决策和执行任务的能力。 • 业务服务层面:“智道奇点SagesrvGLM”可提供专业咨询,智能化引导客户办理所需业务,甚至直接面客受理业务,类似AI智能体在业务场景中理解用户需求、提供服务和执行操作的功能。 • 产品创新层面:智道奇点SagesrvGL
0
0
1
0.02
G.E.M.
2024-05-10 10:43:17
重磅!美国昨晚深夜制裁了一批我国量子科技公司
1
0
2
0.41
G.E.M.
2024-02-29 21:19:54
欣锐科技:氢能源方向业务收入高达1.53亿!
公司2021年新增氢能与燃料电池业务的燃料电池相关产品产生的营收贡献达1.53亿元。目前公司氢能与燃料电池业务的核心产品主要为大功率DC/DC变换器产品,产品可广泛应用于燃料电池乘用车,客车,专用车(中卡,重卡等)和燃料电池机车等。氢燃料电池是将氢气和氧气的化学能直接转换成电能的发电装置,可应用于道路交通,轨道交通,船舶运输,航空航天,工程机械等场景。公司燃料电池汽车配套产品包含:DCF(DC/DCForFuel-cell),PDU(高压配电单元),DCL(HV-LVDC/DC),MCU(空压机
0
0
0
0.43
G.E.M.
2023-11-21 00:18:19
新逻辑
@本ID:先进封装新分支-石墨烯薄膜
芯片通过3d封装形式直接堆叠在芯片上,首要解决的问题是散热。如何进一步解决散热?目前可能没有正确答案,但能看到大厂的一些布局是围绕散热来的:台积电的石墨烯薄膜 ;台积电的先进封装可能用到石墨烯薄膜半导体设备厂万润传出成功以石墨薄膜机台打入台积电 CoWoS先进封装供应链,预计可以在明年2月开始供货至
3 赞同-5 评论
0
0
0
编辑交易计划
上一页
1
下一页
前往
页
G.E.M.
2025-10-28 13:36:28
索辰科技模拟仿真收复台湾
0
1
0
0.03
G.E.M.
2025-10-24 09:41:54
索辰科技刚刚收购了一家航天公司
0
0
0
0.02
G.E.M.
2025-10-10 00:50:45
1
@ChanChan:《2025年全球及中国物理AI仿真软件行业头部企业调研报告》
2025年9月恒州诚思(YHResearch)调研团队最新发布的《2025年全球及中国物理AI仿真软件行业头部企业市场占有率及排名调研报告》这份调研报告提供了关于全球及中国物理AI仿真软件市场的详细分析,涵盖了市场规模、增长趋势、主要厂商概况、地域分布特点以及产品类型与应用领域等多个方面的信息。以下
0 赞同-1 评论
0
0
0
G.E.M.
2025-09-05 09:45:49
索辰科技:为固态电池研发降本增效
在2025世界人工智能大会上,索辰科技发布的新能源电池虚拟训练平台,通过融合先进的计算物理方法与人工智能技术,能够全面模拟锂电池在不同尺度下的复杂物理化学过程,精准预测电池在真实使用状态下的性能及其衰减行为,助力锂电池设计、优化与健康管理。此外,其全流程设计优化平台“智能工坊”可实现参数采样到优化决策的无缝闭环,能自动衍生、验证与训练成千上万样本,提升工程研发效率,降低设计迭代成本与时间,这对于固态电池的研发和生产也具有重要的应用价值。
0
0
1
0.02
G.E.M.
2025-07-17 11:31:55
物理AI最小流通市值股+次新
弘景光电:301479 公司产品涵盖智能座舱、智能驾驶、智能家居、全景/运动相机,人工智能硬件、机器人视觉、工业检测与医疗等多个领域 弘景光电的摄像模组集成了AI算法,可实现智能家居场景的人体检测、行为分析等功能,其产品已应用于航拍无人机镜头模组,还能嵌入扫地机器人、可视门铃等智能家居设备,与物联网平台联动。此外,其摄像模组内置的边缘计算模块,可用于智能驾驶中的实时图像分析。 同时,弘景光电在机器视觉领域也有布局,通过自主研发的高性能图像传感器和AI芯片,提升了图像采集与处理效率,其深度学习模型
0
0
1
0.04
G.E.M.
2025-04-30 11:49:38
北交所实锤提供外骨骼机器人核心零部件股
鼎智科技:873597 公司主营业务是以微特电机为核心的定制化精密运动控制解决方案提供商。 在鼎智科技招股书中,外骨骼概念与微特电机的应用相关。可穿戴外骨骼机器人是一种可穿戴在人体外部的人机协同系统,其原理是电机转动带动丝杆的螺母转动,利用螺旋副的原理推动丝杆做直线运动,从而使丝杆带动外骨骼机器人的大腿、小腿、足部分别绕髋关节、膝关节和踝关节做旋转运动,实现髋关节、膝关节和踝关节在矢状面内的屈伸运动,为肢体障碍人员的康复与日常生活提供力的支撑。 微特电机作为可穿戴外骨骼机器人的核心驱动零部件,能
D2393563-31F0-488C-8342-A0EDE3719CCD.png
S
鼎智科技
2
1
4
0.48
G.E.M.
2025-01-24 11:29:27
北交所正宗AI智能体概念股华信永道
华信永道具有与AI智能体概念相关的技术和业务应用,主要体现在以下方面: • 技术应用层面:华信永道与智谱AI合作的“智道奇点SagesrvGLM”结合了RAG、LLM、Agent等技术,其中Agent技术是AI智能体的关键技术之一,能使系统具备自主决策和执行任务的能力。 • 业务服务层面:“智道奇点SagesrvGLM”可提供专业咨询,智能化引导客户办理所需业务,甚至直接面客受理业务,类似AI智能体在业务场景中理解用户需求、提供服务和执行操作的功能。 • 产品创新层面:智道奇点SagesrvGL
0
0
1
0.02
G.E.M.
2024-05-10 10:43:17
重磅!美国昨晚深夜制裁了一批我国量子科技公司
1
0
2
0.41
G.E.M.
2024-02-29 21:19:54
欣锐科技:氢能源方向业务收入高达1.53亿!
公司2021年新增氢能与燃料电池业务的燃料电池相关产品产生的营收贡献达1.53亿元。目前公司氢能与燃料电池业务的核心产品主要为大功率DC/DC变换器产品,产品可广泛应用于燃料电池乘用车,客车,专用车(中卡,重卡等)和燃料电池机车等。氢燃料电池是将氢气和氧气的化学能直接转换成电能的发电装置,可应用于道路交通,轨道交通,船舶运输,航空航天,工程机械等场景。公司燃料电池汽车配套产品包含:DCF(DC/DCForFuel-cell),PDU(高压配电单元),DCL(HV-LVDC/DC),MCU(空压机
0
0
0
0.43
G.E.M.
2023-11-21 00:18:19
新逻辑
@本ID:先进封装新分支-石墨烯薄膜
芯片通过3d封装形式直接堆叠在芯片上,首要解决的问题是散热。如何进一步解决散热?目前可能没有正确答案,但能看到大厂的一些布局是围绕散热来的:台积电的石墨烯薄膜 ;台积电的先进封装可能用到石墨烯薄膜半导体设备厂万润传出成功以石墨薄膜机台打入台积电 CoWoS先进封装供应链,预计可以在明年2月开始供货至
3 赞同-5 评论
0
0
0
编辑交易计划
上一页
1
下一页
前往
页
G.E.M.
2025-10-28 13:36:28
索辰科技模拟仿真收复台湾
0
1
0
0.03
G.E.M.
2025-10-24 09:41:54
索辰科技刚刚收购了一家航天公司
0
0
0
0.02
G.E.M.
2025-10-10 00:50:45
1
@ChanChan:《2025年全球及中国物理AI仿真软件行业头部企业调研报告》
2025年9月恒州诚思(YHResearch)调研团队最新发布的《2025年全球及中国物理AI仿真软件行业头部企业市场占有率及排名调研报告》这份调研报告提供了关于全球及中国物理AI仿真软件市场的详细分析,涵盖了市场规模、增长趋势、主要厂商概况、地域分布特点以及产品类型与应用领域等多个方面的信息。以下
0 赞同-1 评论
0
0
0
G.E.M.
2025-09-05 09:45:49
索辰科技:为固态电池研发降本增效
在2025世界人工智能大会上,索辰科技发布的新能源电池虚拟训练平台,通过融合先进的计算物理方法与人工智能技术,能够全面模拟锂电池在不同尺度下的复杂物理化学过程,精准预测电池在真实使用状态下的性能及其衰减行为,助力锂电池设计、优化与健康管理。此外,其全流程设计优化平台“智能工坊”可实现参数采样到优化决策的无缝闭环,能自动衍生、验证与训练成千上万样本,提升工程研发效率,降低设计迭代成本与时间,这对于固态电池的研发和生产也具有重要的应用价值。
0
0
1
0.02
G.E.M.
2025-07-17 11:31:55
物理AI最小流通市值股+次新
弘景光电:301479 公司产品涵盖智能座舱、智能驾驶、智能家居、全景/运动相机,人工智能硬件、机器人视觉、工业检测与医疗等多个领域 弘景光电的摄像模组集成了AI算法,可实现智能家居场景的人体检测、行为分析等功能,其产品已应用于航拍无人机镜头模组,还能嵌入扫地机器人、可视门铃等智能家居设备,与物联网平台联动。此外,其摄像模组内置的边缘计算模块,可用于智能驾驶中的实时图像分析。 同时,弘景光电在机器视觉领域也有布局,通过自主研发的高性能图像传感器和AI芯片,提升了图像采集与处理效率,其深度学习模型
0
0
1
0.04
G.E.M.
2025-04-30 11:49:38
北交所实锤提供外骨骼机器人核心零部件股
鼎智科技:873597 公司主营业务是以微特电机为核心的定制化精密运动控制解决方案提供商。 在鼎智科技招股书中,外骨骼概念与微特电机的应用相关。可穿戴外骨骼机器人是一种可穿戴在人体外部的人机协同系统,其原理是电机转动带动丝杆的螺母转动,利用螺旋副的原理推动丝杆做直线运动,从而使丝杆带动外骨骼机器人的大腿、小腿、足部分别绕髋关节、膝关节和踝关节做旋转运动,实现髋关节、膝关节和踝关节在矢状面内的屈伸运动,为肢体障碍人员的康复与日常生活提供力的支撑。 微特电机作为可穿戴外骨骼机器人的核心驱动零部件,能
D2393563-31F0-488C-8342-A0EDE3719CCD.png
S
鼎智科技
2
1
4
0.48
G.E.M.
2025-01-24 11:29:27
北交所正宗AI智能体概念股华信永道
华信永道具有与AI智能体概念相关的技术和业务应用,主要体现在以下方面: • 技术应用层面:华信永道与智谱AI合作的“智道奇点SagesrvGLM”结合了RAG、LLM、Agent等技术,其中Agent技术是AI智能体的关键技术之一,能使系统具备自主决策和执行任务的能力。 • 业务服务层面:“智道奇点SagesrvGLM”可提供专业咨询,智能化引导客户办理所需业务,甚至直接面客受理业务,类似AI智能体在业务场景中理解用户需求、提供服务和执行操作的功能。 • 产品创新层面:智道奇点SagesrvGL
0
0
1
0.02
G.E.M.
2024-05-10 10:43:17
重磅!美国昨晚深夜制裁了一批我国量子科技公司
1
0
2
0.41
G.E.M.
2024-02-29 21:19:54
欣锐科技:氢能源方向业务收入高达1.53亿!
公司2021年新增氢能与燃料电池业务的燃料电池相关产品产生的营收贡献达1.53亿元。目前公司氢能与燃料电池业务的核心产品主要为大功率DC/DC变换器产品,产品可广泛应用于燃料电池乘用车,客车,专用车(中卡,重卡等)和燃料电池机车等。氢燃料电池是将氢气和氧气的化学能直接转换成电能的发电装置,可应用于道路交通,轨道交通,船舶运输,航空航天,工程机械等场景。公司燃料电池汽车配套产品包含:DCF(DC/DCForFuel-cell),PDU(高压配电单元),DCL(HV-LVDC/DC),MCU(空压机
0
0
0
0.43
G.E.M.
2023-11-21 00:18:19
新逻辑
@本ID:先进封装新分支-石墨烯薄膜
芯片通过3d封装形式直接堆叠在芯片上,首要解决的问题是散热。如何进一步解决散热?目前可能没有正确答案,但能看到大厂的一些布局是围绕散热来的:台积电的石墨烯薄膜 ;台积电的先进封装可能用到石墨烯薄膜半导体设备厂万润传出成功以石墨薄膜机台打入台积电 CoWoS先进封装供应链,预计可以在明年2月开始供货至
3 赞同-5 评论
0
0
0
编辑交易计划
上一页
1
下一页
前往
页
G.E.M.
2025-10-28 13:36:28
索辰科技模拟仿真收复台湾
0
1
0
0.03
G.E.M.
2025-10-24 09:41:54
索辰科技刚刚收购了一家航天公司
0
0
0
0.02
G.E.M.
2025-10-10 00:50:45
1
@ChanChan:《2025年全球及中国物理AI仿真软件行业头部企业调研报告》
2025年9月恒州诚思(YHResearch)调研团队最新发布的《2025年全球及中国物理AI仿真软件行业头部企业市场占有率及排名调研报告》这份调研报告提供了关于全球及中国物理AI仿真软件市场的详细分析,涵盖了市场规模、增长趋势、主要厂商概况、地域分布特点以及产品类型与应用领域等多个方面的信息。以下
0 赞同-1 评论
0
0
0
G.E.M.
2025-09-05 09:45:49
索辰科技:为固态电池研发降本增效
在2025世界人工智能大会上,索辰科技发布的新能源电池虚拟训练平台,通过融合先进的计算物理方法与人工智能技术,能够全面模拟锂电池在不同尺度下的复杂物理化学过程,精准预测电池在真实使用状态下的性能及其衰减行为,助力锂电池设计、优化与健康管理。此外,其全流程设计优化平台“智能工坊”可实现参数采样到优化决策的无缝闭环,能自动衍生、验证与训练成千上万样本,提升工程研发效率,降低设计迭代成本与时间,这对于固态电池的研发和生产也具有重要的应用价值。
0
0
1
0.02
G.E.M.
2025-07-17 11:31:55
物理AI最小流通市值股+次新
弘景光电:301479 公司产品涵盖智能座舱、智能驾驶、智能家居、全景/运动相机,人工智能硬件、机器人视觉、工业检测与医疗等多个领域 弘景光电的摄像模组集成了AI算法,可实现智能家居场景的人体检测、行为分析等功能,其产品已应用于航拍无人机镜头模组,还能嵌入扫地机器人、可视门铃等智能家居设备,与物联网平台联动。此外,其摄像模组内置的边缘计算模块,可用于智能驾驶中的实时图像分析。 同时,弘景光电在机器视觉领域也有布局,通过自主研发的高性能图像传感器和AI芯片,提升了图像采集与处理效率,其深度学习模型
0
0
1
0.04
G.E.M.
2025-04-30 11:49:38
北交所实锤提供外骨骼机器人核心零部件股
鼎智科技:873597 公司主营业务是以微特电机为核心的定制化精密运动控制解决方案提供商。 在鼎智科技招股书中,外骨骼概念与微特电机的应用相关。可穿戴外骨骼机器人是一种可穿戴在人体外部的人机协同系统,其原理是电机转动带动丝杆的螺母转动,利用螺旋副的原理推动丝杆做直线运动,从而使丝杆带动外骨骼机器人的大腿、小腿、足部分别绕髋关节、膝关节和踝关节做旋转运动,实现髋关节、膝关节和踝关节在矢状面内的屈伸运动,为肢体障碍人员的康复与日常生活提供力的支撑。 微特电机作为可穿戴外骨骼机器人的核心驱动零部件,能
D2393563-31F0-488C-8342-A0EDE3719CCD.png
S
鼎智科技
2
1
4
0.48
G.E.M.
2025-01-24 11:29:27
北交所正宗AI智能体概念股华信永道
华信永道具有与AI智能体概念相关的技术和业务应用,主要体现在以下方面: • 技术应用层面:华信永道与智谱AI合作的“智道奇点SagesrvGLM”结合了RAG、LLM、Agent等技术,其中Agent技术是AI智能体的关键技术之一,能使系统具备自主决策和执行任务的能力。 • 业务服务层面:“智道奇点SagesrvGLM”可提供专业咨询,智能化引导客户办理所需业务,甚至直接面客受理业务,类似AI智能体在业务场景中理解用户需求、提供服务和执行操作的功能。 • 产品创新层面:智道奇点SagesrvGL
0
0
1
0.02
G.E.M.
2024-05-10 10:43:17
重磅!美国昨晚深夜制裁了一批我国量子科技公司
1
0
2
0.41
G.E.M.
2024-02-29 21:19:54
欣锐科技:氢能源方向业务收入高达1.53亿!
公司2021年新增氢能与燃料电池业务的燃料电池相关产品产生的营收贡献达1.53亿元。目前公司氢能与燃料电池业务的核心产品主要为大功率DC/DC变换器产品,产品可广泛应用于燃料电池乘用车,客车,专用车(中卡,重卡等)和燃料电池机车等。氢燃料电池是将氢气和氧气的化学能直接转换成电能的发电装置,可应用于道路交通,轨道交通,船舶运输,航空航天,工程机械等场景。公司燃料电池汽车配套产品包含:DCF(DC/DCForFuel-cell),PDU(高压配电单元),DCL(HV-LVDC/DC),MCU(空压机
0
0
0
0.43
G.E.M.
2023-11-21 00:18:19
新逻辑
@本ID:先进封装新分支-石墨烯薄膜
芯片通过3d封装形式直接堆叠在芯片上,首要解决的问题是散热。如何进一步解决散热?目前可能没有正确答案,但能看到大厂的一些布局是围绕散热来的:台积电的石墨烯薄膜 ;台积电的先进封装可能用到石墨烯薄膜半导体设备厂万润传出成功以石墨薄膜机台打入台积电 CoWoS先进封装供应链,预计可以在明年2月开始供货至
3 赞同-5 评论
0
0
0
编辑交易计划
上一页
1
下一页
前往
页
5
关注
2
粉丝
1.80
工分
社区规则
服务协议
隐私政策
沪ICP备20009443号
© 2020 上海韭研信息科技有限公司
关于韭研公社
问题反馈
有问题请联系
@韭菜团子
公社愿景:韭研公社,原韭菜公社,投资干货最多的共享社群,汇聚全网最深度的基本面研究,消弭个人滞后机构的逻辑鸿沟。
风险提示:韭研公社里任何网友的发言,都有其特定立场,均不构成投资建议,请投资者独立审慎决策。
2
3