异动
关注
社群
交易计划
搜公告
产业库
时间轴
通知
全部已读
暂无数据
私信
暂无数据
登录注册
我的主页
退出
A股投资日历
不会私信,不会荐股,切勿上当受骗!
个人资料
A股投资日历
绝不追高的老韭菜
2025-12-02 20:14:14
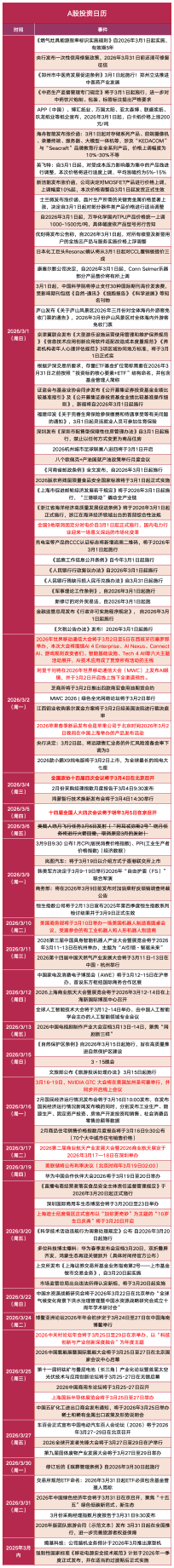
投资日历:特朗普要干两大事件 直接决定市场起爆时间
力争做全网最好的投资日历,对于我有遗漏的,或者思考不对的地方欢迎留言指正,蓝色为当日补充更新的大事件,红色加粗是相对重要的事件或数据。 【事件追踪:事件看点和最新发展】 一、特朗普要干两大事件 直接决定市场起爆时间 1、对委内瑞拉采取行动 11月27日,特朗普预告,美国将“很快”开始在陆地上对委内瑞拉采取行动。 11月29日,特朗普致所有航空公司飞行员、毒贩和人口贩运者:请注意,委内瑞拉上空及周边的全部空域均被视为关闭。 12月1日,委内瑞拉总统马杜罗表示,委内瑞拉拒绝“奴隶式和平”和“殖民地式
S
贝肯能源
S
白银有色
27
18
44
11.13
A股投资日历
绝不追高的老韭菜
2025-11-27 19:36:00
投资日历:️12月投资日历已更新 10件大事值得关注
力争做全网最好的投资日历,对于我有遗漏的,或者思考不对的地方欢迎留言指正,蓝色为当日补充更新的大事件,红色加粗是相对重要的事件或数据。 【事件追踪:事件看点和最新发展】 12月重磅事件还是蛮多,具体的看上面的投资日历,下面具体讲下十个事件,类似事件一并提及,有些事件不方便写,表格也没有,排名不区分重要度,仅按时间顺序: 一、沐曦股份发行初步询价日为12月2日,申购日为12月5日 这里主要想说说硬科技独角兽,动作越来越快,而这些独角兽的一举一动都牵动着市场的心,带动产业链狂欢。 (1)11月27日
S
中视传媒
S
神农种业
43
16
46
9.13
A股投资日历
绝不追高的老韭菜
2025-11-24 16:42:23
投资日历:下一个爆火事件来了 再储备一个12月低估事件
力争做全网最好的投资日历,对于我有遗漏的,或者思考不对的地方欢迎留言指正,蓝色为当日补充更新的大事件,红色加粗是相对重要的事件或数据。 【事件追踪:事件看点和最新发展】 一、下一个爆火事件来了 中美合拍动画定档12月6日 中美合拍动画《我的哪吒与变形金刚》定档12月6日至12月14日每晚20:30播出,共52集。动画由央视动画与美国孩之宝公司联合制作,将中国神话人物哪吒与美国变形金刚两大经典IP进行跨界融合。 《我的哪吒与变形金刚》于2017年启动合作,2019年正式公布预告,2024年调整片名
S
中视传媒
S
恒信东方
54
34
61
17.33
A股投资日历
绝不追高的老韭菜
2025-11-18 21:41:18
投资日历:比mate80预期差还大的华为事件 头号玩家即将登场
力争做全网最好的投资日历,对于我有遗漏的,或者思考不对的地方欢迎留言指正,蓝色为当日补充更新的大事件,红色加粗是相对重要的事件或数据。 【事件追踪:事件看点和最新发展】 一、比mate80预期差还大的华为事件 头号玩家即将登场 月底前,华为还有四个大事件,包含大家熟悉Mate 80系列新品发布,下面按时间顺序一起梳理下: 1、11月20日,华为乾坤汽车有大动作,“境”字辈头号玩家“启境”将于11月20日登场。“启境”取意“开启新境界”,此次“X境”系列的推出,启境作为该系列的首个品牌,被称为“头
S
广汽集团
S
天奇股份
17
13
42
9.03
A股投资日历
绝不追高的老韭菜
2025-11-13 21:13:17
投资日历:一事件已启程即将登场 相关概念或卷土重来
力争做全网最好的投资日历,对于我有遗漏的,或者思考不对的地方欢迎留言指正,蓝色为当日补充更新的大事件,红色加粗是相对重要的事件或数据。 【事件追踪:事件看点和最新发展】 强冷空气已启程,全国型强冷空气将登场!15日之前波及西北地区,15-17日,中东部大部地区将先后出现大风降温,16-18日,气温自北向南一路下行,气温将现大范围创新低。 东北、华北、黄淮等多地累计降温幅度可超10℃,部分地区15℃以上,气温将由大幅偏高转为偏低,冷暖切换明显。周日是西北、东北、华北单日降温幅度最大的一天,到下周一
S
杭州热电
S
惠天热电
7
6
24
4.74
A股投资日历
绝不追高的老韭菜
2025-11-12 21:31:33
投资日历:明天市场盯着这件事 开始重视12月密集催化事件
力争做全网最好的投资日历,对于我有遗漏的,或者思考不对的地方欢迎留言指正,蓝色为当日补充更新的大事件,红色加粗是相对重要的事件或数据。 【事件追踪:事件看点和最新发展】 一、季报季来了 腾讯阿里中芯国际等巨头即将亮相 季报季来了,腾讯、京东、中芯国际都是明天(11月13日)发,拼多多下周四(11月20日)发,阿里是11月25日,美团预计是11月28日。 按照惯例,腾讯3季报会在明天下午4点半挂网,晚上8点召开业绩发布会。业绩发布会将对业绩进行解读和未来进行展望,首席执行官等高管都会出来讲话,相关
S
华英农业
S
华勤技术
S
神农种业
14
10
32
6.59
A股投资日历
绝不追高的老韭菜
2025-11-10 21:59:06
投资日历:Mate80最后3个重要时间窗口 一题材迎来第二春
力争做全网最好的投资日历,对于我有遗漏的,或者思考不对的地方欢迎留言指正,蓝色为当日补充更新的大事件,红色加粗是相对重要的事件或数据。 【事件追踪:事件看点和最新发展】 一、华为Mate80系列新品发布会 华为秋季新品发布会,华为旗舰手机Mate80系列将11月发布,关于这个发布有三个重要的时间窗口。 1、第二十七届高交会将于11月14-16日举办 第二十七届高交会亚洲半导体与集成电路产业展将于11月14日至16日在深圳举办,本届大会设置国之重器重大装备、人工智能与机器人、低空经济与商业航天等2
S
欧菲光
S
光弘科技
16
9
34
9.01
A股投资日历
绝不追高的老韭菜
2025-11-06 21:00:44
投资日历:万众瞩目事件今晚兑现 提前储备一个每年必炒题材
力争做全网最好的投资日历,对于我有遗漏的,或者思考不对的地方欢迎留言指正,蓝色为当日补充更新的大事件,红色加粗是相对重要的事件或数据。 【事件追踪:事件看点和最新发展】 一、万众瞩目事件今晚兑现 投票的结果至关重要 据特斯拉官网,公司年度股东会将于美中时间周四下午3点开始,相当于北京时间周五凌晨5点。这次大会因为将就马斯克的万亿美元薪酬包投票而万众瞩目。 投票的结果至关重要,方案不通过的话,可能就是黑天鹅事件,相关产业链将受到影响;方案通过的话,那就基本符合预期,销售100万台Optimus机器
S
西域旅游
S
众信旅游
S
君亭酒店
19
8
42
8.43
A股投资日历
绝不追高的老韭菜
2025-11-04 21:12:19
投资日历:三大爆款即将来袭 将带动产业链狂欢
力争做全网最好的投资日历,对于我有遗漏的,或者思考不对的地方欢迎留言指正,蓝色为当日补充更新的大事件,红色加粗是相对重要的事件或数据。 【事件追踪:事件看点和最新发展】 一、三部爆款即将登陆内地 为影视行业注入一剂强心剂 1、鬼灭之刃官宣定档11月14日 鬼灭之刃自全球各地公映以来,引发观影热潮,累计观影人次超 7933 万,总票房约 6.7 亿美元,进入2025年全球票房榜前五。在北美地区,它打破尘封25年的纪录,登顶北美地区外国电影票房历史第一。 11月14日引入到内地,将为影视行业注入一剂
S
博纳影业
S
中国电影
22
15
37
9.89
A股投资日历
绝不追高的老韭菜
2025-11-01 16:26:09
投资日历:️11月投资日历已更新 10件大事值得关注
力争做全网最好的投资日历,对于我有遗漏的,或者思考不对的地方欢迎留言指正,蓝色为当日补充更新的大事件,红色加粗是相对重要的事件或数据。 【事件追踪:事件看点和最新发展】 10月重磅事件还是蛮多,具体的看上面的投资日历,下面具体讲下十个事件,类似事件一并提及,有些事件不方便写,表格也没有,排名不区分重要度,仅按时间顺序: 一、11月1日苏超决赛引爆南京 热度空前跻身全球第四位 11月1日19:35,苏超决赛胜者将在南京奥体中心体育场进行冠军争夺战(南通队VS泰州队)。 这场决赛的热度空前,截至10
S
特斯拉
S
宜通世纪
90
41
61
39.57
A股投资日历
绝不追高的老韭菜
2025-10-29 20:06:06
投资日历: 一事件或引爆市场 现象级热度跻身全球前四
力争做全网最好的投资日历,对于我有遗漏的,或者思考不对的地方欢迎留言指正,蓝色为当日补充更新的大事件,红色加粗是相对重要的事件或数据。 【事件追踪:事件看点和最新发展】 一、苏超决赛引爆南京 热度空前跻身全球第四位 11月1日19:35,苏超决赛胜者将在南京奥体中心体育场进行冠军争夺战(南通队VS泰州队)。 这场决赛的热度空前,截至10月27日,总决赛预约人数已突破220万,持续火爆的态势让它跻身2025全球足球联赛上座率排名第四位。 苏超两场半决赛中签率分别为3.1%和2.1%,而本次决赛中签
S
金陵体育
19
14
39
10.24
A股投资日历
绝不追高的老韭菜
2025-10-27 21:59:40
投资日历:六小龙齐聚 一个振奋人心的计划即将揭晓
力争做全网最好的投资日历,对于我有遗漏的,或者思考不对的地方欢迎留言指正,蓝色为当日补充更新的大事件,红色加粗是相对重要的事件或数据。 【事件追踪:事件看点和最新发展】 一、第八届中国国际进口博览会将于11月5日-10日在上海举办 进博会是全球首个以进口为主题的国家级展会。参展企业覆盖150余个国家和地区,世界500强和行业龙头企业参展比例保持70%以上,其中,加拿大、新西兰、马来西亚等国参展规模创历史新高,国内网红企业如宇树科技、泡泡玛特等都将到场。 进博会已成为全球新技术、新产品的“首发地”
S
特斯拉
16
11
32
9.78
A股投资日历
绝不追高的老韭菜
2025-10-23 20:52:01
投资日历:一事件被机构新关注 月底前小心这个变来变去
力争做全网最好的投资日历,对于我有遗漏的,或者思考不对的地方欢迎留言指正,蓝色为当日补充更新的大事件,红色加粗是相对重要的事件或数据。 【事件追踪:事件看点和最新发展】 一、英伟达GTC大会将于10月27日-29日在华盛顿举行 GTC大会是英伟达每年的最重磅会议之一,类似于苹果的新品发布会、华为的新品发布会。今年初已经开过一次了,对算力板块影响非常大,10月27日-29日(下周一到周三)还要在华盛顿开一场,届时,黄仁勋会登台演讲。 GTC大会翻译成中文就是GPU技术大会,这次能带来什么新的GPU
S
奥特迅
S
扬电科技
45
19
58
12.70
A股投资日历
绝不追高的老韭菜
2025-10-20 21:53:57
投资日历:万物皆有时节 一预期点燃三大产业爆发性增长
力争做全网最好的投资日历,对于我有遗漏的,或者思考不对的地方欢迎留言指正,蓝色为当日补充更新的大事件,红色加粗是相对重要的事件或数据。 【事件追踪:事件看点和最新发展】 万物皆有时节,事物自有他的节奏,就像竹子不会急着长,但是它一到时间了,就会节节高升。 最近最热的词就是冷空气,降温,全国都开启了降温模式,10月18日,北京下雪了,还上了热搜。北方受冷空气影响 北方大部将维持低温状态,南方开启降温模式,吉林全面进入“供暖季”,48个市县全部开栓供热。 11月7日正式立冬,即将正式进入冬天,接下来
S
佛燃能源
19
9
33
8.49
A股投资日历
绝不追高的老韭菜
2025-10-15 21:40:26
投资日历:今年不一样事件提前发酵 会不会有意想不到的惊喜?
力争做全网最好的投资日历,对于我有遗漏的,或者思考不对的地方欢迎留言指正,蓝色为当日补充更新的大事件,红色加粗是相对重要的事件或数据。 【事件追踪:事件看点和最新发展】 一、今年不一样农业事件提前发酵 会不会有重要新提法 12月份农业政策将密集发布,按照往年惯例,农村工作会议、经济会议都将在12月份召开,后面还有一号文件,一般在1-2月份发布。这些都是农业领域非常重磅的事件,对农村、农业的支持,特别是种业的支持力度都非常大。 今年为啥会不一样呢?因为上面的重磅事件都是一年一次的,今年的事件要么是
S
神农种业
S
平潭发展
16
11
38
8.47
编辑交易计划
上一页
1
2
3
4
5
6
32
下一页
前往
页
A股投资日历
绝不追高的老韭菜
2025-12-02 20:14:14
投资日历:特朗普要干两大事件 直接决定市场起爆时间
力争做全网最好的投资日历,对于我有遗漏的,或者思考不对的地方欢迎留言指正,蓝色为当日补充更新的大事件,红色加粗是相对重要的事件或数据。 【事件追踪:事件看点和最新发展】 一、特朗普要干两大事件 直接决定市场起爆时间 1、对委内瑞拉采取行动 11月27日,特朗普预告,美国将“很快”开始在陆地上对委内瑞拉采取行动。 11月29日,特朗普致所有航空公司飞行员、毒贩和人口贩运者:请注意,委内瑞拉上空及周边的全部空域均被视为关闭。 12月1日,委内瑞拉总统马杜罗表示,委内瑞拉拒绝“奴隶式和平”和“殖民地式
S
贝肯能源
S
白银有色
27
18
44
11.13
A股投资日历
绝不追高的老韭菜
2025-11-27 19:36:00
投资日历:️12月投资日历已更新 10件大事值得关注
力争做全网最好的投资日历,对于我有遗漏的,或者思考不对的地方欢迎留言指正,蓝色为当日补充更新的大事件,红色加粗是相对重要的事件或数据。 【事件追踪:事件看点和最新发展】 12月重磅事件还是蛮多,具体的看上面的投资日历,下面具体讲下十个事件,类似事件一并提及,有些事件不方便写,表格也没有,排名不区分重要度,仅按时间顺序: 一、沐曦股份发行初步询价日为12月2日,申购日为12月5日 这里主要想说说硬科技独角兽,动作越来越快,而这些独角兽的一举一动都牵动着市场的心,带动产业链狂欢。 (1)11月27日
S
中视传媒
S
神农种业
43
16
46
9.13
A股投资日历
绝不追高的老韭菜
2025-11-24 16:42:23
投资日历:下一个爆火事件来了 再储备一个12月低估事件
力争做全网最好的投资日历,对于我有遗漏的,或者思考不对的地方欢迎留言指正,蓝色为当日补充更新的大事件,红色加粗是相对重要的事件或数据。 【事件追踪:事件看点和最新发展】 一、下一个爆火事件来了 中美合拍动画定档12月6日 中美合拍动画《我的哪吒与变形金刚》定档12月6日至12月14日每晚20:30播出,共52集。动画由央视动画与美国孩之宝公司联合制作,将中国神话人物哪吒与美国变形金刚两大经典IP进行跨界融合。 《我的哪吒与变形金刚》于2017年启动合作,2019年正式公布预告,2024年调整片名
S
中视传媒
S
恒信东方
54
34
61
17.33
A股投资日历
绝不追高的老韭菜
2025-11-18 21:41:18
投资日历:比mate80预期差还大的华为事件 头号玩家即将登场
力争做全网最好的投资日历,对于我有遗漏的,或者思考不对的地方欢迎留言指正,蓝色为当日补充更新的大事件,红色加粗是相对重要的事件或数据。 【事件追踪:事件看点和最新发展】 一、比mate80预期差还大的华为事件 头号玩家即将登场 月底前,华为还有四个大事件,包含大家熟悉Mate 80系列新品发布,下面按时间顺序一起梳理下: 1、11月20日,华为乾坤汽车有大动作,“境”字辈头号玩家“启境”将于11月20日登场。“启境”取意“开启新境界”,此次“X境”系列的推出,启境作为该系列的首个品牌,被称为“头
S
广汽集团
S
天奇股份
17
13
42
9.03
A股投资日历
绝不追高的老韭菜
2025-11-13 21:13:17
投资日历:一事件已启程即将登场 相关概念或卷土重来
力争做全网最好的投资日历,对于我有遗漏的,或者思考不对的地方欢迎留言指正,蓝色为当日补充更新的大事件,红色加粗是相对重要的事件或数据。 【事件追踪:事件看点和最新发展】 强冷空气已启程,全国型强冷空气将登场!15日之前波及西北地区,15-17日,中东部大部地区将先后出现大风降温,16-18日,气温自北向南一路下行,气温将现大范围创新低。 东北、华北、黄淮等多地累计降温幅度可超10℃,部分地区15℃以上,气温将由大幅偏高转为偏低,冷暖切换明显。周日是西北、东北、华北单日降温幅度最大的一天,到下周一
S
杭州热电
S
惠天热电
7
6
24
4.74
A股投资日历
绝不追高的老韭菜
2025-11-12 21:31:33
投资日历:明天市场盯着这件事 开始重视12月密集催化事件
力争做全网最好的投资日历,对于我有遗漏的,或者思考不对的地方欢迎留言指正,蓝色为当日补充更新的大事件,红色加粗是相对重要的事件或数据。 【事件追踪:事件看点和最新发展】 一、季报季来了 腾讯阿里中芯国际等巨头即将亮相 季报季来了,腾讯、京东、中芯国际都是明天(11月13日)发,拼多多下周四(11月20日)发,阿里是11月25日,美团预计是11月28日。 按照惯例,腾讯3季报会在明天下午4点半挂网,晚上8点召开业绩发布会。业绩发布会将对业绩进行解读和未来进行展望,首席执行官等高管都会出来讲话,相关
S
华英农业
S
华勤技术
S
神农种业
14
10
32
6.59
A股投资日历
绝不追高的老韭菜
2025-11-10 21:59:06
投资日历:Mate80最后3个重要时间窗口 一题材迎来第二春
力争做全网最好的投资日历,对于我有遗漏的,或者思考不对的地方欢迎留言指正,蓝色为当日补充更新的大事件,红色加粗是相对重要的事件或数据。 【事件追踪:事件看点和最新发展】 一、华为Mate80系列新品发布会 华为秋季新品发布会,华为旗舰手机Mate80系列将11月发布,关于这个发布有三个重要的时间窗口。 1、第二十七届高交会将于11月14-16日举办 第二十七届高交会亚洲半导体与集成电路产业展将于11月14日至16日在深圳举办,本届大会设置国之重器重大装备、人工智能与机器人、低空经济与商业航天等2
S
欧菲光
S
光弘科技
16
9
34
9.01
A股投资日历
绝不追高的老韭菜
2025-11-06 21:00:44
投资日历:万众瞩目事件今晚兑现 提前储备一个每年必炒题材
力争做全网最好的投资日历,对于我有遗漏的,或者思考不对的地方欢迎留言指正,蓝色为当日补充更新的大事件,红色加粗是相对重要的事件或数据。 【事件追踪:事件看点和最新发展】 一、万众瞩目事件今晚兑现 投票的结果至关重要 据特斯拉官网,公司年度股东会将于美中时间周四下午3点开始,相当于北京时间周五凌晨5点。这次大会因为将就马斯克的万亿美元薪酬包投票而万众瞩目。 投票的结果至关重要,方案不通过的话,可能就是黑天鹅事件,相关产业链将受到影响;方案通过的话,那就基本符合预期,销售100万台Optimus机器
S
西域旅游
S
众信旅游
S
君亭酒店
19
8
42
8.43
A股投资日历
绝不追高的老韭菜
2025-11-04 21:12:19
投资日历:三大爆款即将来袭 将带动产业链狂欢
力争做全网最好的投资日历,对于我有遗漏的,或者思考不对的地方欢迎留言指正,蓝色为当日补充更新的大事件,红色加粗是相对重要的事件或数据。 【事件追踪:事件看点和最新发展】 一、三部爆款即将登陆内地 为影视行业注入一剂强心剂 1、鬼灭之刃官宣定档11月14日 鬼灭之刃自全球各地公映以来,引发观影热潮,累计观影人次超 7933 万,总票房约 6.7 亿美元,进入2025年全球票房榜前五。在北美地区,它打破尘封25年的纪录,登顶北美地区外国电影票房历史第一。 11月14日引入到内地,将为影视行业注入一剂
S
博纳影业
S
中国电影
22
15
37
9.89
A股投资日历
绝不追高的老韭菜
2025-11-01 16:26:09
投资日历:️11月投资日历已更新 10件大事值得关注
力争做全网最好的投资日历,对于我有遗漏的,或者思考不对的地方欢迎留言指正,蓝色为当日补充更新的大事件,红色加粗是相对重要的事件或数据。 【事件追踪:事件看点和最新发展】 10月重磅事件还是蛮多,具体的看上面的投资日历,下面具体讲下十个事件,类似事件一并提及,有些事件不方便写,表格也没有,排名不区分重要度,仅按时间顺序: 一、11月1日苏超决赛引爆南京 热度空前跻身全球第四位 11月1日19:35,苏超决赛胜者将在南京奥体中心体育场进行冠军争夺战(南通队VS泰州队)。 这场决赛的热度空前,截至10
S
特斯拉
S
宜通世纪
90
41
61
39.57
A股投资日历
绝不追高的老韭菜
2025-10-29 20:06:06
投资日历: 一事件或引爆市场 现象级热度跻身全球前四
力争做全网最好的投资日历,对于我有遗漏的,或者思考不对的地方欢迎留言指正,蓝色为当日补充更新的大事件,红色加粗是相对重要的事件或数据。 【事件追踪:事件看点和最新发展】 一、苏超决赛引爆南京 热度空前跻身全球第四位 11月1日19:35,苏超决赛胜者将在南京奥体中心体育场进行冠军争夺战(南通队VS泰州队)。 这场决赛的热度空前,截至10月27日,总决赛预约人数已突破220万,持续火爆的态势让它跻身2025全球足球联赛上座率排名第四位。 苏超两场半决赛中签率分别为3.1%和2.1%,而本次决赛中签
S
金陵体育
19
14
39
10.24
A股投资日历
绝不追高的老韭菜
2025-10-27 21:59:40
投资日历:六小龙齐聚 一个振奋人心的计划即将揭晓
力争做全网最好的投资日历,对于我有遗漏的,或者思考不对的地方欢迎留言指正,蓝色为当日补充更新的大事件,红色加粗是相对重要的事件或数据。 【事件追踪:事件看点和最新发展】 一、第八届中国国际进口博览会将于11月5日-10日在上海举办 进博会是全球首个以进口为主题的国家级展会。参展企业覆盖150余个国家和地区,世界500强和行业龙头企业参展比例保持70%以上,其中,加拿大、新西兰、马来西亚等国参展规模创历史新高,国内网红企业如宇树科技、泡泡玛特等都将到场。 进博会已成为全球新技术、新产品的“首发地”
S
特斯拉
16
11
32
9.78
A股投资日历
绝不追高的老韭菜
2025-10-23 20:52:01
投资日历:一事件被机构新关注 月底前小心这个变来变去
力争做全网最好的投资日历,对于我有遗漏的,或者思考不对的地方欢迎留言指正,蓝色为当日补充更新的大事件,红色加粗是相对重要的事件或数据。 【事件追踪:事件看点和最新发展】 一、英伟达GTC大会将于10月27日-29日在华盛顿举行 GTC大会是英伟达每年的最重磅会议之一,类似于苹果的新品发布会、华为的新品发布会。今年初已经开过一次了,对算力板块影响非常大,10月27日-29日(下周一到周三)还要在华盛顿开一场,届时,黄仁勋会登台演讲。 GTC大会翻译成中文就是GPU技术大会,这次能带来什么新的GPU
S
奥特迅
S
扬电科技
45
19
58
12.70
A股投资日历
绝不追高的老韭菜
2025-10-20 21:53:57
投资日历:万物皆有时节 一预期点燃三大产业爆发性增长
力争做全网最好的投资日历,对于我有遗漏的,或者思考不对的地方欢迎留言指正,蓝色为当日补充更新的大事件,红色加粗是相对重要的事件或数据。 【事件追踪:事件看点和最新发展】 万物皆有时节,事物自有他的节奏,就像竹子不会急着长,但是它一到时间了,就会节节高升。 最近最热的词就是冷空气,降温,全国都开启了降温模式,10月18日,北京下雪了,还上了热搜。北方受冷空气影响 北方大部将维持低温状态,南方开启降温模式,吉林全面进入“供暖季”,48个市县全部开栓供热。 11月7日正式立冬,即将正式进入冬天,接下来
S
佛燃能源
19
9
33
8.49
A股投资日历
绝不追高的老韭菜
2025-10-15 21:40:26
投资日历:今年不一样事件提前发酵 会不会有意想不到的惊喜?
力争做全网最好的投资日历,对于我有遗漏的,或者思考不对的地方欢迎留言指正,蓝色为当日补充更新的大事件,红色加粗是相对重要的事件或数据。 【事件追踪:事件看点和最新发展】 一、今年不一样农业事件提前发酵 会不会有重要新提法 12月份农业政策将密集发布,按照往年惯例,农村工作会议、经济会议都将在12月份召开,后面还有一号文件,一般在1-2月份发布。这些都是农业领域非常重磅的事件,对农村、农业的支持,特别是种业的支持力度都非常大。 今年为啥会不一样呢?因为上面的重磅事件都是一年一次的,今年的事件要么是
S
神农种业
S
平潭发展
16
11
38
8.47
编辑交易计划
上一页
1
2
3
4
5
6
32
下一页
前往
页
A股投资日历
绝不追高的老韭菜
2025-12-02 20:14:14
投资日历:特朗普要干两大事件 直接决定市场起爆时间
力争做全网最好的投资日历,对于我有遗漏的,或者思考不对的地方欢迎留言指正,蓝色为当日补充更新的大事件,红色加粗是相对重要的事件或数据。 【事件追踪:事件看点和最新发展】 一、特朗普要干两大事件 直接决定市场起爆时间 1、对委内瑞拉采取行动 11月27日,特朗普预告,美国将“很快”开始在陆地上对委内瑞拉采取行动。 11月29日,特朗普致所有航空公司飞行员、毒贩和人口贩运者:请注意,委内瑞拉上空及周边的全部空域均被视为关闭。 12月1日,委内瑞拉总统马杜罗表示,委内瑞拉拒绝“奴隶式和平”和“殖民地式
S
贝肯能源
S
白银有色
27
18
44
11.13
A股投资日历
绝不追高的老韭菜
2025-11-27 19:36:00
投资日历:️12月投资日历已更新 10件大事值得关注
力争做全网最好的投资日历,对于我有遗漏的,或者思考不对的地方欢迎留言指正,蓝色为当日补充更新的大事件,红色加粗是相对重要的事件或数据。 【事件追踪:事件看点和最新发展】 12月重磅事件还是蛮多,具体的看上面的投资日历,下面具体讲下十个事件,类似事件一并提及,有些事件不方便写,表格也没有,排名不区分重要度,仅按时间顺序: 一、沐曦股份发行初步询价日为12月2日,申购日为12月5日 这里主要想说说硬科技独角兽,动作越来越快,而这些独角兽的一举一动都牵动着市场的心,带动产业链狂欢。 (1)11月27日
S
中视传媒
S
神农种业
43
16
46
9.13
A股投资日历
绝不追高的老韭菜
2025-11-24 16:42:23
投资日历:下一个爆火事件来了 再储备一个12月低估事件
力争做全网最好的投资日历,对于我有遗漏的,或者思考不对的地方欢迎留言指正,蓝色为当日补充更新的大事件,红色加粗是相对重要的事件或数据。 【事件追踪:事件看点和最新发展】 一、下一个爆火事件来了 中美合拍动画定档12月6日 中美合拍动画《我的哪吒与变形金刚》定档12月6日至12月14日每晚20:30播出,共52集。动画由央视动画与美国孩之宝公司联合制作,将中国神话人物哪吒与美国变形金刚两大经典IP进行跨界融合。 《我的哪吒与变形金刚》于2017年启动合作,2019年正式公布预告,2024年调整片名
S
中视传媒
S
恒信东方
54
34
61
17.33
A股投资日历
绝不追高的老韭菜
2025-11-18 21:41:18
投资日历:比mate80预期差还大的华为事件 头号玩家即将登场
力争做全网最好的投资日历,对于我有遗漏的,或者思考不对的地方欢迎留言指正,蓝色为当日补充更新的大事件,红色加粗是相对重要的事件或数据。 【事件追踪:事件看点和最新发展】 一、比mate80预期差还大的华为事件 头号玩家即将登场 月底前,华为还有四个大事件,包含大家熟悉Mate 80系列新品发布,下面按时间顺序一起梳理下: 1、11月20日,华为乾坤汽车有大动作,“境”字辈头号玩家“启境”将于11月20日登场。“启境”取意“开启新境界”,此次“X境”系列的推出,启境作为该系列的首个品牌,被称为“头
S
广汽集团
S
天奇股份
17
13
42
9.03
A股投资日历
绝不追高的老韭菜
2025-11-13 21:13:17
投资日历:一事件已启程即将登场 相关概念或卷土重来
力争做全网最好的投资日历,对于我有遗漏的,或者思考不对的地方欢迎留言指正,蓝色为当日补充更新的大事件,红色加粗是相对重要的事件或数据。 【事件追踪:事件看点和最新发展】 强冷空气已启程,全国型强冷空气将登场!15日之前波及西北地区,15-17日,中东部大部地区将先后出现大风降温,16-18日,气温自北向南一路下行,气温将现大范围创新低。 东北、华北、黄淮等多地累计降温幅度可超10℃,部分地区15℃以上,气温将由大幅偏高转为偏低,冷暖切换明显。周日是西北、东北、华北单日降温幅度最大的一天,到下周一
S
杭州热电
S
惠天热电
7
6
24
4.74
A股投资日历
绝不追高的老韭菜
2025-11-12 21:31:33
投资日历:明天市场盯着这件事 开始重视12月密集催化事件
力争做全网最好的投资日历,对于我有遗漏的,或者思考不对的地方欢迎留言指正,蓝色为当日补充更新的大事件,红色加粗是相对重要的事件或数据。 【事件追踪:事件看点和最新发展】 一、季报季来了 腾讯阿里中芯国际等巨头即将亮相 季报季来了,腾讯、京东、中芯国际都是明天(11月13日)发,拼多多下周四(11月20日)发,阿里是11月25日,美团预计是11月28日。 按照惯例,腾讯3季报会在明天下午4点半挂网,晚上8点召开业绩发布会。业绩发布会将对业绩进行解读和未来进行展望,首席执行官等高管都会出来讲话,相关
S
华英农业
S
华勤技术
S
神农种业
14
10
32
6.59
A股投资日历
绝不追高的老韭菜
2025-11-10 21:59:06
投资日历:Mate80最后3个重要时间窗口 一题材迎来第二春
力争做全网最好的投资日历,对于我有遗漏的,或者思考不对的地方欢迎留言指正,蓝色为当日补充更新的大事件,红色加粗是相对重要的事件或数据。 【事件追踪:事件看点和最新发展】 一、华为Mate80系列新品发布会 华为秋季新品发布会,华为旗舰手机Mate80系列将11月发布,关于这个发布有三个重要的时间窗口。 1、第二十七届高交会将于11月14-16日举办 第二十七届高交会亚洲半导体与集成电路产业展将于11月14日至16日在深圳举办,本届大会设置国之重器重大装备、人工智能与机器人、低空经济与商业航天等2
S
欧菲光
S
光弘科技
16
9
34
9.01
A股投资日历
绝不追高的老韭菜
2025-11-06 21:00:44
投资日历:万众瞩目事件今晚兑现 提前储备一个每年必炒题材
力争做全网最好的投资日历,对于我有遗漏的,或者思考不对的地方欢迎留言指正,蓝色为当日补充更新的大事件,红色加粗是相对重要的事件或数据。 【事件追踪:事件看点和最新发展】 一、万众瞩目事件今晚兑现 投票的结果至关重要 据特斯拉官网,公司年度股东会将于美中时间周四下午3点开始,相当于北京时间周五凌晨5点。这次大会因为将就马斯克的万亿美元薪酬包投票而万众瞩目。 投票的结果至关重要,方案不通过的话,可能就是黑天鹅事件,相关产业链将受到影响;方案通过的话,那就基本符合预期,销售100万台Optimus机器
S
西域旅游
S
众信旅游
S
君亭酒店
19
8
42
8.43
A股投资日历
绝不追高的老韭菜
2025-11-04 21:12:19
投资日历:三大爆款即将来袭 将带动产业链狂欢
力争做全网最好的投资日历,对于我有遗漏的,或者思考不对的地方欢迎留言指正,蓝色为当日补充更新的大事件,红色加粗是相对重要的事件或数据。 【事件追踪:事件看点和最新发展】 一、三部爆款即将登陆内地 为影视行业注入一剂强心剂 1、鬼灭之刃官宣定档11月14日 鬼灭之刃自全球各地公映以来,引发观影热潮,累计观影人次超 7933 万,总票房约 6.7 亿美元,进入2025年全球票房榜前五。在北美地区,它打破尘封25年的纪录,登顶北美地区外国电影票房历史第一。 11月14日引入到内地,将为影视行业注入一剂
S
博纳影业
S
中国电影
22
15
37
9.89
A股投资日历
绝不追高的老韭菜
2025-11-01 16:26:09
投资日历:️11月投资日历已更新 10件大事值得关注
力争做全网最好的投资日历,对于我有遗漏的,或者思考不对的地方欢迎留言指正,蓝色为当日补充更新的大事件,红色加粗是相对重要的事件或数据。 【事件追踪:事件看点和最新发展】 10月重磅事件还是蛮多,具体的看上面的投资日历,下面具体讲下十个事件,类似事件一并提及,有些事件不方便写,表格也没有,排名不区分重要度,仅按时间顺序: 一、11月1日苏超决赛引爆南京 热度空前跻身全球第四位 11月1日19:35,苏超决赛胜者将在南京奥体中心体育场进行冠军争夺战(南通队VS泰州队)。 这场决赛的热度空前,截至10
S
特斯拉
S
宜通世纪
90
41
61
39.57
A股投资日历
绝不追高的老韭菜
2025-10-29 20:06:06
投资日历: 一事件或引爆市场 现象级热度跻身全球前四
力争做全网最好的投资日历,对于我有遗漏的,或者思考不对的地方欢迎留言指正,蓝色为当日补充更新的大事件,红色加粗是相对重要的事件或数据。 【事件追踪:事件看点和最新发展】 一、苏超决赛引爆南京 热度空前跻身全球第四位 11月1日19:35,苏超决赛胜者将在南京奥体中心体育场进行冠军争夺战(南通队VS泰州队)。 这场决赛的热度空前,截至10月27日,总决赛预约人数已突破220万,持续火爆的态势让它跻身2025全球足球联赛上座率排名第四位。 苏超两场半决赛中签率分别为3.1%和2.1%,而本次决赛中签
S
金陵体育
19
14
39
10.24
A股投资日历
绝不追高的老韭菜
2025-10-27 21:59:40
投资日历:六小龙齐聚 一个振奋人心的计划即将揭晓
力争做全网最好的投资日历,对于我有遗漏的,或者思考不对的地方欢迎留言指正,蓝色为当日补充更新的大事件,红色加粗是相对重要的事件或数据。 【事件追踪:事件看点和最新发展】 一、第八届中国国际进口博览会将于11月5日-10日在上海举办 进博会是全球首个以进口为主题的国家级展会。参展企业覆盖150余个国家和地区,世界500强和行业龙头企业参展比例保持70%以上,其中,加拿大、新西兰、马来西亚等国参展规模创历史新高,国内网红企业如宇树科技、泡泡玛特等都将到场。 进博会已成为全球新技术、新产品的“首发地”
S
特斯拉
16
11
32
9.78
A股投资日历
绝不追高的老韭菜
2025-10-23 20:52:01
投资日历:一事件被机构新关注 月底前小心这个变来变去
力争做全网最好的投资日历,对于我有遗漏的,或者思考不对的地方欢迎留言指正,蓝色为当日补充更新的大事件,红色加粗是相对重要的事件或数据。 【事件追踪:事件看点和最新发展】 一、英伟达GTC大会将于10月27日-29日在华盛顿举行 GTC大会是英伟达每年的最重磅会议之一,类似于苹果的新品发布会、华为的新品发布会。今年初已经开过一次了,对算力板块影响非常大,10月27日-29日(下周一到周三)还要在华盛顿开一场,届时,黄仁勋会登台演讲。 GTC大会翻译成中文就是GPU技术大会,这次能带来什么新的GPU
S
奥特迅
S
扬电科技
45
19
58
12.70
A股投资日历
绝不追高的老韭菜
2025-10-20 21:53:57
投资日历:万物皆有时节 一预期点燃三大产业爆发性增长
力争做全网最好的投资日历,对于我有遗漏的,或者思考不对的地方欢迎留言指正,蓝色为当日补充更新的大事件,红色加粗是相对重要的事件或数据。 【事件追踪:事件看点和最新发展】 万物皆有时节,事物自有他的节奏,就像竹子不会急着长,但是它一到时间了,就会节节高升。 最近最热的词就是冷空气,降温,全国都开启了降温模式,10月18日,北京下雪了,还上了热搜。北方受冷空气影响 北方大部将维持低温状态,南方开启降温模式,吉林全面进入“供暖季”,48个市县全部开栓供热。 11月7日正式立冬,即将正式进入冬天,接下来
S
佛燃能源
19
9
33
8.49
A股投资日历
绝不追高的老韭菜
2025-10-15 21:40:26
投资日历:今年不一样事件提前发酵 会不会有意想不到的惊喜?
力争做全网最好的投资日历,对于我有遗漏的,或者思考不对的地方欢迎留言指正,蓝色为当日补充更新的大事件,红色加粗是相对重要的事件或数据。 【事件追踪:事件看点和最新发展】 一、今年不一样农业事件提前发酵 会不会有重要新提法 12月份农业政策将密集发布,按照往年惯例,农村工作会议、经济会议都将在12月份召开,后面还有一号文件,一般在1-2月份发布。这些都是农业领域非常重磅的事件,对农村、农业的支持,特别是种业的支持力度都非常大。 今年为啥会不一样呢?因为上面的重磅事件都是一年一次的,今年的事件要么是
S
神农种业
S
平潭发展
16
11
38
8.47
编辑交易计划
上一页
1
2
3
4
5
6
32
下一页
前往
页
A股投资日历
绝不追高的老韭菜
2025-12-02 20:14:14
投资日历:特朗普要干两大事件 直接决定市场起爆时间
力争做全网最好的投资日历,对于我有遗漏的,或者思考不对的地方欢迎留言指正,蓝色为当日补充更新的大事件,红色加粗是相对重要的事件或数据。 【事件追踪:事件看点和最新发展】 一、特朗普要干两大事件 直接决定市场起爆时间 1、对委内瑞拉采取行动 11月27日,特朗普预告,美国将“很快”开始在陆地上对委内瑞拉采取行动。 11月29日,特朗普致所有航空公司飞行员、毒贩和人口贩运者:请注意,委内瑞拉上空及周边的全部空域均被视为关闭。 12月1日,委内瑞拉总统马杜罗表示,委内瑞拉拒绝“奴隶式和平”和“殖民地式
S
贝肯能源
S
白银有色
27
18
44
11.13
A股投资日历
绝不追高的老韭菜
2025-11-27 19:36:00
投资日历:️12月投资日历已更新 10件大事值得关注
力争做全网最好的投资日历,对于我有遗漏的,或者思考不对的地方欢迎留言指正,蓝色为当日补充更新的大事件,红色加粗是相对重要的事件或数据。 【事件追踪:事件看点和最新发展】 12月重磅事件还是蛮多,具体的看上面的投资日历,下面具体讲下十个事件,类似事件一并提及,有些事件不方便写,表格也没有,排名不区分重要度,仅按时间顺序: 一、沐曦股份发行初步询价日为12月2日,申购日为12月5日 这里主要想说说硬科技独角兽,动作越来越快,而这些独角兽的一举一动都牵动着市场的心,带动产业链狂欢。 (1)11月27日
S
中视传媒
S
神农种业
43
16
46
9.13
A股投资日历
绝不追高的老韭菜
2025-11-24 16:42:23
投资日历:下一个爆火事件来了 再储备一个12月低估事件
力争做全网最好的投资日历,对于我有遗漏的,或者思考不对的地方欢迎留言指正,蓝色为当日补充更新的大事件,红色加粗是相对重要的事件或数据。 【事件追踪:事件看点和最新发展】 一、下一个爆火事件来了 中美合拍动画定档12月6日 中美合拍动画《我的哪吒与变形金刚》定档12月6日至12月14日每晚20:30播出,共52集。动画由央视动画与美国孩之宝公司联合制作,将中国神话人物哪吒与美国变形金刚两大经典IP进行跨界融合。 《我的哪吒与变形金刚》于2017年启动合作,2019年正式公布预告,2024年调整片名
S
中视传媒
S
恒信东方
54
34
61
17.33
A股投资日历
绝不追高的老韭菜
2025-11-18 21:41:18
投资日历:比mate80预期差还大的华为事件 头号玩家即将登场
力争做全网最好的投资日历,对于我有遗漏的,或者思考不对的地方欢迎留言指正,蓝色为当日补充更新的大事件,红色加粗是相对重要的事件或数据。 【事件追踪:事件看点和最新发展】 一、比mate80预期差还大的华为事件 头号玩家即将登场 月底前,华为还有四个大事件,包含大家熟悉Mate 80系列新品发布,下面按时间顺序一起梳理下: 1、11月20日,华为乾坤汽车有大动作,“境”字辈头号玩家“启境”将于11月20日登场。“启境”取意“开启新境界”,此次“X境”系列的推出,启境作为该系列的首个品牌,被称为“头
S
广汽集团
S
天奇股份
17
13
42
9.03
A股投资日历
绝不追高的老韭菜
2025-11-13 21:13:17
投资日历:一事件已启程即将登场 相关概念或卷土重来
力争做全网最好的投资日历,对于我有遗漏的,或者思考不对的地方欢迎留言指正,蓝色为当日补充更新的大事件,红色加粗是相对重要的事件或数据。 【事件追踪:事件看点和最新发展】 强冷空气已启程,全国型强冷空气将登场!15日之前波及西北地区,15-17日,中东部大部地区将先后出现大风降温,16-18日,气温自北向南一路下行,气温将现大范围创新低。 东北、华北、黄淮等多地累计降温幅度可超10℃,部分地区15℃以上,气温将由大幅偏高转为偏低,冷暖切换明显。周日是西北、东北、华北单日降温幅度最大的一天,到下周一
S
杭州热电
S
惠天热电
7
6
24
4.74
A股投资日历
绝不追高的老韭菜
2025-11-12 21:31:33
投资日历:明天市场盯着这件事 开始重视12月密集催化事件
力争做全网最好的投资日历,对于我有遗漏的,或者思考不对的地方欢迎留言指正,蓝色为当日补充更新的大事件,红色加粗是相对重要的事件或数据。 【事件追踪:事件看点和最新发展】 一、季报季来了 腾讯阿里中芯国际等巨头即将亮相 季报季来了,腾讯、京东、中芯国际都是明天(11月13日)发,拼多多下周四(11月20日)发,阿里是11月25日,美团预计是11月28日。 按照惯例,腾讯3季报会在明天下午4点半挂网,晚上8点召开业绩发布会。业绩发布会将对业绩进行解读和未来进行展望,首席执行官等高管都会出来讲话,相关
S
华英农业
S
华勤技术
S
神农种业
14
10
32
6.59
A股投资日历
绝不追高的老韭菜
2025-11-10 21:59:06
投资日历:Mate80最后3个重要时间窗口 一题材迎来第二春
力争做全网最好的投资日历,对于我有遗漏的,或者思考不对的地方欢迎留言指正,蓝色为当日补充更新的大事件,红色加粗是相对重要的事件或数据。 【事件追踪:事件看点和最新发展】 一、华为Mate80系列新品发布会 华为秋季新品发布会,华为旗舰手机Mate80系列将11月发布,关于这个发布有三个重要的时间窗口。 1、第二十七届高交会将于11月14-16日举办 第二十七届高交会亚洲半导体与集成电路产业展将于11月14日至16日在深圳举办,本届大会设置国之重器重大装备、人工智能与机器人、低空经济与商业航天等2
S
欧菲光
S
光弘科技
16
9
34
9.01
A股投资日历
绝不追高的老韭菜
2025-11-06 21:00:44
投资日历:万众瞩目事件今晚兑现 提前储备一个每年必炒题材
力争做全网最好的投资日历,对于我有遗漏的,或者思考不对的地方欢迎留言指正,蓝色为当日补充更新的大事件,红色加粗是相对重要的事件或数据。 【事件追踪:事件看点和最新发展】 一、万众瞩目事件今晚兑现 投票的结果至关重要 据特斯拉官网,公司年度股东会将于美中时间周四下午3点开始,相当于北京时间周五凌晨5点。这次大会因为将就马斯克的万亿美元薪酬包投票而万众瞩目。 投票的结果至关重要,方案不通过的话,可能就是黑天鹅事件,相关产业链将受到影响;方案通过的话,那就基本符合预期,销售100万台Optimus机器
S
西域旅游
S
众信旅游
S
君亭酒店
19
8
42
8.43
A股投资日历
绝不追高的老韭菜
2025-11-04 21:12:19
投资日历:三大爆款即将来袭 将带动产业链狂欢
力争做全网最好的投资日历,对于我有遗漏的,或者思考不对的地方欢迎留言指正,蓝色为当日补充更新的大事件,红色加粗是相对重要的事件或数据。 【事件追踪:事件看点和最新发展】 一、三部爆款即将登陆内地 为影视行业注入一剂强心剂 1、鬼灭之刃官宣定档11月14日 鬼灭之刃自全球各地公映以来,引发观影热潮,累计观影人次超 7933 万,总票房约 6.7 亿美元,进入2025年全球票房榜前五。在北美地区,它打破尘封25年的纪录,登顶北美地区外国电影票房历史第一。 11月14日引入到内地,将为影视行业注入一剂
S
博纳影业
S
中国电影
22
15
37
9.89
A股投资日历
绝不追高的老韭菜
2025-11-01 16:26:09
投资日历:️11月投资日历已更新 10件大事值得关注
力争做全网最好的投资日历,对于我有遗漏的,或者思考不对的地方欢迎留言指正,蓝色为当日补充更新的大事件,红色加粗是相对重要的事件或数据。 【事件追踪:事件看点和最新发展】 10月重磅事件还是蛮多,具体的看上面的投资日历,下面具体讲下十个事件,类似事件一并提及,有些事件不方便写,表格也没有,排名不区分重要度,仅按时间顺序: 一、11月1日苏超决赛引爆南京 热度空前跻身全球第四位 11月1日19:35,苏超决赛胜者将在南京奥体中心体育场进行冠军争夺战(南通队VS泰州队)。 这场决赛的热度空前,截至10
S
特斯拉
S
宜通世纪
90
41
61
39.57
A股投资日历
绝不追高的老韭菜
2025-10-29 20:06:06
投资日历: 一事件或引爆市场 现象级热度跻身全球前四
力争做全网最好的投资日历,对于我有遗漏的,或者思考不对的地方欢迎留言指正,蓝色为当日补充更新的大事件,红色加粗是相对重要的事件或数据。 【事件追踪:事件看点和最新发展】 一、苏超决赛引爆南京 热度空前跻身全球第四位 11月1日19:35,苏超决赛胜者将在南京奥体中心体育场进行冠军争夺战(南通队VS泰州队)。 这场决赛的热度空前,截至10月27日,总决赛预约人数已突破220万,持续火爆的态势让它跻身2025全球足球联赛上座率排名第四位。 苏超两场半决赛中签率分别为3.1%和2.1%,而本次决赛中签
S
金陵体育
19
14
39
10.24
A股投资日历
绝不追高的老韭菜
2025-10-27 21:59:40
投资日历:六小龙齐聚 一个振奋人心的计划即将揭晓
力争做全网最好的投资日历,对于我有遗漏的,或者思考不对的地方欢迎留言指正,蓝色为当日补充更新的大事件,红色加粗是相对重要的事件或数据。 【事件追踪:事件看点和最新发展】 一、第八届中国国际进口博览会将于11月5日-10日在上海举办 进博会是全球首个以进口为主题的国家级展会。参展企业覆盖150余个国家和地区,世界500强和行业龙头企业参展比例保持70%以上,其中,加拿大、新西兰、马来西亚等国参展规模创历史新高,国内网红企业如宇树科技、泡泡玛特等都将到场。 进博会已成为全球新技术、新产品的“首发地”
S
特斯拉
16
11
32
9.78
A股投资日历
绝不追高的老韭菜
2025-10-23 20:52:01
投资日历:一事件被机构新关注 月底前小心这个变来变去
力争做全网最好的投资日历,对于我有遗漏的,或者思考不对的地方欢迎留言指正,蓝色为当日补充更新的大事件,红色加粗是相对重要的事件或数据。 【事件追踪:事件看点和最新发展】 一、英伟达GTC大会将于10月27日-29日在华盛顿举行 GTC大会是英伟达每年的最重磅会议之一,类似于苹果的新品发布会、华为的新品发布会。今年初已经开过一次了,对算力板块影响非常大,10月27日-29日(下周一到周三)还要在华盛顿开一场,届时,黄仁勋会登台演讲。 GTC大会翻译成中文就是GPU技术大会,这次能带来什么新的GPU
S
奥特迅
S
扬电科技
45
19
58
12.70
A股投资日历
绝不追高的老韭菜
2025-10-20 21:53:57
投资日历:万物皆有时节 一预期点燃三大产业爆发性增长
力争做全网最好的投资日历,对于我有遗漏的,或者思考不对的地方欢迎留言指正,蓝色为当日补充更新的大事件,红色加粗是相对重要的事件或数据。 【事件追踪:事件看点和最新发展】 万物皆有时节,事物自有他的节奏,就像竹子不会急着长,但是它一到时间了,就会节节高升。 最近最热的词就是冷空气,降温,全国都开启了降温模式,10月18日,北京下雪了,还上了热搜。北方受冷空气影响 北方大部将维持低温状态,南方开启降温模式,吉林全面进入“供暖季”,48个市县全部开栓供热。 11月7日正式立冬,即将正式进入冬天,接下来
S
佛燃能源
19
9
33
8.49
A股投资日历
绝不追高的老韭菜
2025-10-15 21:40:26
投资日历:今年不一样事件提前发酵 会不会有意想不到的惊喜?
力争做全网最好的投资日历,对于我有遗漏的,或者思考不对的地方欢迎留言指正,蓝色为当日补充更新的大事件,红色加粗是相对重要的事件或数据。 【事件追踪:事件看点和最新发展】 一、今年不一样农业事件提前发酵 会不会有重要新提法 12月份农业政策将密集发布,按照往年惯例,农村工作会议、经济会议都将在12月份召开,后面还有一号文件,一般在1-2月份发布。这些都是农业领域非常重磅的事件,对农村、农业的支持,特别是种业的支持力度都非常大。 今年为啥会不一样呢?因为上面的重磅事件都是一年一次的,今年的事件要么是
S
神农种业
S
平潭发展
16
11
38
8.47
编辑交易计划
上一页
1
2
3
4
5
6
32
下一页
前往
页
A股投资日历
绝不追高的老韭菜
2025-12-02 20:14:14
投资日历:特朗普要干两大事件 直接决定市场起爆时间
力争做全网最好的投资日历,对于我有遗漏的,或者思考不对的地方欢迎留言指正,蓝色为当日补充更新的大事件,红色加粗是相对重要的事件或数据。 【事件追踪:事件看点和最新发展】 一、特朗普要干两大事件 直接决定市场起爆时间 1、对委内瑞拉采取行动 11月27日,特朗普预告,美国将“很快”开始在陆地上对委内瑞拉采取行动。 11月29日,特朗普致所有航空公司飞行员、毒贩和人口贩运者:请注意,委内瑞拉上空及周边的全部空域均被视为关闭。 12月1日,委内瑞拉总统马杜罗表示,委内瑞拉拒绝“奴隶式和平”和“殖民地式
S
贝肯能源
S
白银有色
27
18
44
11.13
A股投资日历
绝不追高的老韭菜
2025-11-27 19:36:00
投资日历:️12月投资日历已更新 10件大事值得关注
力争做全网最好的投资日历,对于我有遗漏的,或者思考不对的地方欢迎留言指正,蓝色为当日补充更新的大事件,红色加粗是相对重要的事件或数据。 【事件追踪:事件看点和最新发展】 12月重磅事件还是蛮多,具体的看上面的投资日历,下面具体讲下十个事件,类似事件一并提及,有些事件不方便写,表格也没有,排名不区分重要度,仅按时间顺序: 一、沐曦股份发行初步询价日为12月2日,申购日为12月5日 这里主要想说说硬科技独角兽,动作越来越快,而这些独角兽的一举一动都牵动着市场的心,带动产业链狂欢。 (1)11月27日
S
中视传媒
S
神农种业
43
16
46
9.13
A股投资日历
绝不追高的老韭菜
2025-11-24 16:42:23
投资日历:下一个爆火事件来了 再储备一个12月低估事件
力争做全网最好的投资日历,对于我有遗漏的,或者思考不对的地方欢迎留言指正,蓝色为当日补充更新的大事件,红色加粗是相对重要的事件或数据。 【事件追踪:事件看点和最新发展】 一、下一个爆火事件来了 中美合拍动画定档12月6日 中美合拍动画《我的哪吒与变形金刚》定档12月6日至12月14日每晚20:30播出,共52集。动画由央视动画与美国孩之宝公司联合制作,将中国神话人物哪吒与美国变形金刚两大经典IP进行跨界融合。 《我的哪吒与变形金刚》于2017年启动合作,2019年正式公布预告,2024年调整片名
S
中视传媒
S
恒信东方
54
34
61
17.33
A股投资日历
绝不追高的老韭菜
2025-11-18 21:41:18
投资日历:比mate80预期差还大的华为事件 头号玩家即将登场
力争做全网最好的投资日历,对于我有遗漏的,或者思考不对的地方欢迎留言指正,蓝色为当日补充更新的大事件,红色加粗是相对重要的事件或数据。 【事件追踪:事件看点和最新发展】 一、比mate80预期差还大的华为事件 头号玩家即将登场 月底前,华为还有四个大事件,包含大家熟悉Mate 80系列新品发布,下面按时间顺序一起梳理下: 1、11月20日,华为乾坤汽车有大动作,“境”字辈头号玩家“启境”将于11月20日登场。“启境”取意“开启新境界”,此次“X境”系列的推出,启境作为该系列的首个品牌,被称为“头
S
广汽集团
S
天奇股份
17
13
42
9.03
A股投资日历
绝不追高的老韭菜
2025-11-13 21:13:17
投资日历:一事件已启程即将登场 相关概念或卷土重来
力争做全网最好的投资日历,对于我有遗漏的,或者思考不对的地方欢迎留言指正,蓝色为当日补充更新的大事件,红色加粗是相对重要的事件或数据。 【事件追踪:事件看点和最新发展】 强冷空气已启程,全国型强冷空气将登场!15日之前波及西北地区,15-17日,中东部大部地区将先后出现大风降温,16-18日,气温自北向南一路下行,气温将现大范围创新低。 东北、华北、黄淮等多地累计降温幅度可超10℃,部分地区15℃以上,气温将由大幅偏高转为偏低,冷暖切换明显。周日是西北、东北、华北单日降温幅度最大的一天,到下周一
S
杭州热电
S
惠天热电
7
6
24
4.74
A股投资日历
绝不追高的老韭菜
2025-11-12 21:31:33
投资日历:明天市场盯着这件事 开始重视12月密集催化事件
力争做全网最好的投资日历,对于我有遗漏的,或者思考不对的地方欢迎留言指正,蓝色为当日补充更新的大事件,红色加粗是相对重要的事件或数据。 【事件追踪:事件看点和最新发展】 一、季报季来了 腾讯阿里中芯国际等巨头即将亮相 季报季来了,腾讯、京东、中芯国际都是明天(11月13日)发,拼多多下周四(11月20日)发,阿里是11月25日,美团预计是11月28日。 按照惯例,腾讯3季报会在明天下午4点半挂网,晚上8点召开业绩发布会。业绩发布会将对业绩进行解读和未来进行展望,首席执行官等高管都会出来讲话,相关
S
华英农业
S
华勤技术
S
神农种业
14
10
32
6.59
A股投资日历
绝不追高的老韭菜
2025-11-10 21:59:06
投资日历:Mate80最后3个重要时间窗口 一题材迎来第二春
力争做全网最好的投资日历,对于我有遗漏的,或者思考不对的地方欢迎留言指正,蓝色为当日补充更新的大事件,红色加粗是相对重要的事件或数据。 【事件追踪:事件看点和最新发展】 一、华为Mate80系列新品发布会 华为秋季新品发布会,华为旗舰手机Mate80系列将11月发布,关于这个发布有三个重要的时间窗口。 1、第二十七届高交会将于11月14-16日举办 第二十七届高交会亚洲半导体与集成电路产业展将于11月14日至16日在深圳举办,本届大会设置国之重器重大装备、人工智能与机器人、低空经济与商业航天等2
S
欧菲光
S
光弘科技
16
9
34
9.01
A股投资日历
绝不追高的老韭菜
2025-11-06 21:00:44
投资日历:万众瞩目事件今晚兑现 提前储备一个每年必炒题材
力争做全网最好的投资日历,对于我有遗漏的,或者思考不对的地方欢迎留言指正,蓝色为当日补充更新的大事件,红色加粗是相对重要的事件或数据。 【事件追踪:事件看点和最新发展】 一、万众瞩目事件今晚兑现 投票的结果至关重要 据特斯拉官网,公司年度股东会将于美中时间周四下午3点开始,相当于北京时间周五凌晨5点。这次大会因为将就马斯克的万亿美元薪酬包投票而万众瞩目。 投票的结果至关重要,方案不通过的话,可能就是黑天鹅事件,相关产业链将受到影响;方案通过的话,那就基本符合预期,销售100万台Optimus机器
S
西域旅游
S
众信旅游
S
君亭酒店
19
8
42
8.43
A股投资日历
绝不追高的老韭菜
2025-11-04 21:12:19
投资日历:三大爆款即将来袭 将带动产业链狂欢
力争做全网最好的投资日历,对于我有遗漏的,或者思考不对的地方欢迎留言指正,蓝色为当日补充更新的大事件,红色加粗是相对重要的事件或数据。 【事件追踪:事件看点和最新发展】 一、三部爆款即将登陆内地 为影视行业注入一剂强心剂 1、鬼灭之刃官宣定档11月14日 鬼灭之刃自全球各地公映以来,引发观影热潮,累计观影人次超 7933 万,总票房约 6.7 亿美元,进入2025年全球票房榜前五。在北美地区,它打破尘封25年的纪录,登顶北美地区外国电影票房历史第一。 11月14日引入到内地,将为影视行业注入一剂
S
博纳影业
S
中国电影
22
15
37
9.89
A股投资日历
绝不追高的老韭菜
2025-11-01 16:26:09
投资日历:️11月投资日历已更新 10件大事值得关注
力争做全网最好的投资日历,对于我有遗漏的,或者思考不对的地方欢迎留言指正,蓝色为当日补充更新的大事件,红色加粗是相对重要的事件或数据。 【事件追踪:事件看点和最新发展】 10月重磅事件还是蛮多,具体的看上面的投资日历,下面具体讲下十个事件,类似事件一并提及,有些事件不方便写,表格也没有,排名不区分重要度,仅按时间顺序: 一、11月1日苏超决赛引爆南京 热度空前跻身全球第四位 11月1日19:35,苏超决赛胜者将在南京奥体中心体育场进行冠军争夺战(南通队VS泰州队)。 这场决赛的热度空前,截至10
S
特斯拉
S
宜通世纪
90
41
61
39.57
A股投资日历
绝不追高的老韭菜
2025-10-29 20:06:06
投资日历: 一事件或引爆市场 现象级热度跻身全球前四
力争做全网最好的投资日历,对于我有遗漏的,或者思考不对的地方欢迎留言指正,蓝色为当日补充更新的大事件,红色加粗是相对重要的事件或数据。 【事件追踪:事件看点和最新发展】 一、苏超决赛引爆南京 热度空前跻身全球第四位 11月1日19:35,苏超决赛胜者将在南京奥体中心体育场进行冠军争夺战(南通队VS泰州队)。 这场决赛的热度空前,截至10月27日,总决赛预约人数已突破220万,持续火爆的态势让它跻身2025全球足球联赛上座率排名第四位。 苏超两场半决赛中签率分别为3.1%和2.1%,而本次决赛中签
S
金陵体育
19
14
39
10.24
A股投资日历
绝不追高的老韭菜
2025-10-27 21:59:40
投资日历:六小龙齐聚 一个振奋人心的计划即将揭晓
力争做全网最好的投资日历,对于我有遗漏的,或者思考不对的地方欢迎留言指正,蓝色为当日补充更新的大事件,红色加粗是相对重要的事件或数据。 【事件追踪:事件看点和最新发展】 一、第八届中国国际进口博览会将于11月5日-10日在上海举办 进博会是全球首个以进口为主题的国家级展会。参展企业覆盖150余个国家和地区,世界500强和行业龙头企业参展比例保持70%以上,其中,加拿大、新西兰、马来西亚等国参展规模创历史新高,国内网红企业如宇树科技、泡泡玛特等都将到场。 进博会已成为全球新技术、新产品的“首发地”
S
特斯拉
16
11
32
9.78
A股投资日历
绝不追高的老韭菜
2025-10-23 20:52:01
投资日历:一事件被机构新关注 月底前小心这个变来变去
力争做全网最好的投资日历,对于我有遗漏的,或者思考不对的地方欢迎留言指正,蓝色为当日补充更新的大事件,红色加粗是相对重要的事件或数据。 【事件追踪:事件看点和最新发展】 一、英伟达GTC大会将于10月27日-29日在华盛顿举行 GTC大会是英伟达每年的最重磅会议之一,类似于苹果的新品发布会、华为的新品发布会。今年初已经开过一次了,对算力板块影响非常大,10月27日-29日(下周一到周三)还要在华盛顿开一场,届时,黄仁勋会登台演讲。 GTC大会翻译成中文就是GPU技术大会,这次能带来什么新的GPU
S
奥特迅
S
扬电科技
45
19
58
12.70
A股投资日历
绝不追高的老韭菜
2025-10-20 21:53:57
投资日历:万物皆有时节 一预期点燃三大产业爆发性增长
力争做全网最好的投资日历,对于我有遗漏的,或者思考不对的地方欢迎留言指正,蓝色为当日补充更新的大事件,红色加粗是相对重要的事件或数据。 【事件追踪:事件看点和最新发展】 万物皆有时节,事物自有他的节奏,就像竹子不会急着长,但是它一到时间了,就会节节高升。 最近最热的词就是冷空气,降温,全国都开启了降温模式,10月18日,北京下雪了,还上了热搜。北方受冷空气影响 北方大部将维持低温状态,南方开启降温模式,吉林全面进入“供暖季”,48个市县全部开栓供热。 11月7日正式立冬,即将正式进入冬天,接下来
S
佛燃能源
19
9
33
8.49
A股投资日历
绝不追高的老韭菜
2025-10-15 21:40:26
投资日历:今年不一样事件提前发酵 会不会有意想不到的惊喜?
力争做全网最好的投资日历,对于我有遗漏的,或者思考不对的地方欢迎留言指正,蓝色为当日补充更新的大事件,红色加粗是相对重要的事件或数据。 【事件追踪:事件看点和最新发展】 一、今年不一样农业事件提前发酵 会不会有重要新提法 12月份农业政策将密集发布,按照往年惯例,农村工作会议、经济会议都将在12月份召开,后面还有一号文件,一般在1-2月份发布。这些都是农业领域非常重磅的事件,对农村、农业的支持,特别是种业的支持力度都非常大。 今年为啥会不一样呢?因为上面的重磅事件都是一年一次的,今年的事件要么是
S
神农种业
S
平潭发展
16
11
38
8.47
编辑交易计划
上一页
1
2
3
4
5
6
32
下一页
前往
页
A股投资日历
绝不追高的老韭菜
2025-12-02 20:14:14
投资日历:特朗普要干两大事件 直接决定市场起爆时间
力争做全网最好的投资日历,对于我有遗漏的,或者思考不对的地方欢迎留言指正,蓝色为当日补充更新的大事件,红色加粗是相对重要的事件或数据。 【事件追踪:事件看点和最新发展】 一、特朗普要干两大事件 直接决定市场起爆时间 1、对委内瑞拉采取行动 11月27日,特朗普预告,美国将“很快”开始在陆地上对委内瑞拉采取行动。 11月29日,特朗普致所有航空公司飞行员、毒贩和人口贩运者:请注意,委内瑞拉上空及周边的全部空域均被视为关闭。 12月1日,委内瑞拉总统马杜罗表示,委内瑞拉拒绝“奴隶式和平”和“殖民地式
S
贝肯能源
S
白银有色
27
18
44
11.13
A股投资日历
绝不追高的老韭菜
2025-11-27 19:36:00
投资日历:️12月投资日历已更新 10件大事值得关注
力争做全网最好的投资日历,对于我有遗漏的,或者思考不对的地方欢迎留言指正,蓝色为当日补充更新的大事件,红色加粗是相对重要的事件或数据。 【事件追踪:事件看点和最新发展】 12月重磅事件还是蛮多,具体的看上面的投资日历,下面具体讲下十个事件,类似事件一并提及,有些事件不方便写,表格也没有,排名不区分重要度,仅按时间顺序: 一、沐曦股份发行初步询价日为12月2日,申购日为12月5日 这里主要想说说硬科技独角兽,动作越来越快,而这些独角兽的一举一动都牵动着市场的心,带动产业链狂欢。 (1)11月27日
S
中视传媒
S
神农种业
43
16
46
9.13
A股投资日历
绝不追高的老韭菜
2025-11-24 16:42:23
投资日历:下一个爆火事件来了 再储备一个12月低估事件
力争做全网最好的投资日历,对于我有遗漏的,或者思考不对的地方欢迎留言指正,蓝色为当日补充更新的大事件,红色加粗是相对重要的事件或数据。 【事件追踪:事件看点和最新发展】 一、下一个爆火事件来了 中美合拍动画定档12月6日 中美合拍动画《我的哪吒与变形金刚》定档12月6日至12月14日每晚20:30播出,共52集。动画由央视动画与美国孩之宝公司联合制作,将中国神话人物哪吒与美国变形金刚两大经典IP进行跨界融合。 《我的哪吒与变形金刚》于2017年启动合作,2019年正式公布预告,2024年调整片名
S
中视传媒
S
恒信东方
54
34
61
17.33
A股投资日历
绝不追高的老韭菜
2025-11-18 21:41:18
投资日历:比mate80预期差还大的华为事件 头号玩家即将登场
力争做全网最好的投资日历,对于我有遗漏的,或者思考不对的地方欢迎留言指正,蓝色为当日补充更新的大事件,红色加粗是相对重要的事件或数据。 【事件追踪:事件看点和最新发展】 一、比mate80预期差还大的华为事件 头号玩家即将登场 月底前,华为还有四个大事件,包含大家熟悉Mate 80系列新品发布,下面按时间顺序一起梳理下: 1、11月20日,华为乾坤汽车有大动作,“境”字辈头号玩家“启境”将于11月20日登场。“启境”取意“开启新境界”,此次“X境”系列的推出,启境作为该系列的首个品牌,被称为“头
S
广汽集团
S
天奇股份
17
13
42
9.03
A股投资日历
绝不追高的老韭菜
2025-11-13 21:13:17
投资日历:一事件已启程即将登场 相关概念或卷土重来
力争做全网最好的投资日历,对于我有遗漏的,或者思考不对的地方欢迎留言指正,蓝色为当日补充更新的大事件,红色加粗是相对重要的事件或数据。 【事件追踪:事件看点和最新发展】 强冷空气已启程,全国型强冷空气将登场!15日之前波及西北地区,15-17日,中东部大部地区将先后出现大风降温,16-18日,气温自北向南一路下行,气温将现大范围创新低。 东北、华北、黄淮等多地累计降温幅度可超10℃,部分地区15℃以上,气温将由大幅偏高转为偏低,冷暖切换明显。周日是西北、东北、华北单日降温幅度最大的一天,到下周一
S
杭州热电
S
惠天热电
7
6
24
4.74
A股投资日历
绝不追高的老韭菜
2025-11-12 21:31:33
投资日历:明天市场盯着这件事 开始重视12月密集催化事件
力争做全网最好的投资日历,对于我有遗漏的,或者思考不对的地方欢迎留言指正,蓝色为当日补充更新的大事件,红色加粗是相对重要的事件或数据。 【事件追踪:事件看点和最新发展】 一、季报季来了 腾讯阿里中芯国际等巨头即将亮相 季报季来了,腾讯、京东、中芯国际都是明天(11月13日)发,拼多多下周四(11月20日)发,阿里是11月25日,美团预计是11月28日。 按照惯例,腾讯3季报会在明天下午4点半挂网,晚上8点召开业绩发布会。业绩发布会将对业绩进行解读和未来进行展望,首席执行官等高管都会出来讲话,相关
S
华英农业
S
华勤技术
S
神农种业
14
10
32
6.59
A股投资日历
绝不追高的老韭菜
2025-11-10 21:59:06
投资日历:Mate80最后3个重要时间窗口 一题材迎来第二春
力争做全网最好的投资日历,对于我有遗漏的,或者思考不对的地方欢迎留言指正,蓝色为当日补充更新的大事件,红色加粗是相对重要的事件或数据。 【事件追踪:事件看点和最新发展】 一、华为Mate80系列新品发布会 华为秋季新品发布会,华为旗舰手机Mate80系列将11月发布,关于这个发布有三个重要的时间窗口。 1、第二十七届高交会将于11月14-16日举办 第二十七届高交会亚洲半导体与集成电路产业展将于11月14日至16日在深圳举办,本届大会设置国之重器重大装备、人工智能与机器人、低空经济与商业航天等2
S
欧菲光
S
光弘科技
16
9
34
9.01
A股投资日历
绝不追高的老韭菜
2025-11-06 21:00:44
投资日历:万众瞩目事件今晚兑现 提前储备一个每年必炒题材
力争做全网最好的投资日历,对于我有遗漏的,或者思考不对的地方欢迎留言指正,蓝色为当日补充更新的大事件,红色加粗是相对重要的事件或数据。 【事件追踪:事件看点和最新发展】 一、万众瞩目事件今晚兑现 投票的结果至关重要 据特斯拉官网,公司年度股东会将于美中时间周四下午3点开始,相当于北京时间周五凌晨5点。这次大会因为将就马斯克的万亿美元薪酬包投票而万众瞩目。 投票的结果至关重要,方案不通过的话,可能就是黑天鹅事件,相关产业链将受到影响;方案通过的话,那就基本符合预期,销售100万台Optimus机器
S
西域旅游
S
众信旅游
S
君亭酒店
19
8
42
8.43
A股投资日历
绝不追高的老韭菜
2025-11-04 21:12:19
投资日历:三大爆款即将来袭 将带动产业链狂欢
力争做全网最好的投资日历,对于我有遗漏的,或者思考不对的地方欢迎留言指正,蓝色为当日补充更新的大事件,红色加粗是相对重要的事件或数据。 【事件追踪:事件看点和最新发展】 一、三部爆款即将登陆内地 为影视行业注入一剂强心剂 1、鬼灭之刃官宣定档11月14日 鬼灭之刃自全球各地公映以来,引发观影热潮,累计观影人次超 7933 万,总票房约 6.7 亿美元,进入2025年全球票房榜前五。在北美地区,它打破尘封25年的纪录,登顶北美地区外国电影票房历史第一。 11月14日引入到内地,将为影视行业注入一剂
S
博纳影业
S
中国电影
22
15
37
9.89
A股投资日历
绝不追高的老韭菜
2025-11-01 16:26:09
投资日历:️11月投资日历已更新 10件大事值得关注
力争做全网最好的投资日历,对于我有遗漏的,或者思考不对的地方欢迎留言指正,蓝色为当日补充更新的大事件,红色加粗是相对重要的事件或数据。 【事件追踪:事件看点和最新发展】 10月重磅事件还是蛮多,具体的看上面的投资日历,下面具体讲下十个事件,类似事件一并提及,有些事件不方便写,表格也没有,排名不区分重要度,仅按时间顺序: 一、11月1日苏超决赛引爆南京 热度空前跻身全球第四位 11月1日19:35,苏超决赛胜者将在南京奥体中心体育场进行冠军争夺战(南通队VS泰州队)。 这场决赛的热度空前,截至10
S
特斯拉
S
宜通世纪
90
41
61
39.57
A股投资日历
绝不追高的老韭菜
2025-10-29 20:06:06
投资日历: 一事件或引爆市场 现象级热度跻身全球前四
力争做全网最好的投资日历,对于我有遗漏的,或者思考不对的地方欢迎留言指正,蓝色为当日补充更新的大事件,红色加粗是相对重要的事件或数据。 【事件追踪:事件看点和最新发展】 一、苏超决赛引爆南京 热度空前跻身全球第四位 11月1日19:35,苏超决赛胜者将在南京奥体中心体育场进行冠军争夺战(南通队VS泰州队)。 这场决赛的热度空前,截至10月27日,总决赛预约人数已突破220万,持续火爆的态势让它跻身2025全球足球联赛上座率排名第四位。 苏超两场半决赛中签率分别为3.1%和2.1%,而本次决赛中签
S
金陵体育
19
14
39
10.24
A股投资日历
绝不追高的老韭菜
2025-10-27 21:59:40
投资日历:六小龙齐聚 一个振奋人心的计划即将揭晓
力争做全网最好的投资日历,对于我有遗漏的,或者思考不对的地方欢迎留言指正,蓝色为当日补充更新的大事件,红色加粗是相对重要的事件或数据。 【事件追踪:事件看点和最新发展】 一、第八届中国国际进口博览会将于11月5日-10日在上海举办 进博会是全球首个以进口为主题的国家级展会。参展企业覆盖150余个国家和地区,世界500强和行业龙头企业参展比例保持70%以上,其中,加拿大、新西兰、马来西亚等国参展规模创历史新高,国内网红企业如宇树科技、泡泡玛特等都将到场。 进博会已成为全球新技术、新产品的“首发地”
S
特斯拉
16
11
32
9.78
A股投资日历
绝不追高的老韭菜
2025-10-23 20:52:01
投资日历:一事件被机构新关注 月底前小心这个变来变去
力争做全网最好的投资日历,对于我有遗漏的,或者思考不对的地方欢迎留言指正,蓝色为当日补充更新的大事件,红色加粗是相对重要的事件或数据。 【事件追踪:事件看点和最新发展】 一、英伟达GTC大会将于10月27日-29日在华盛顿举行 GTC大会是英伟达每年的最重磅会议之一,类似于苹果的新品发布会、华为的新品发布会。今年初已经开过一次了,对算力板块影响非常大,10月27日-29日(下周一到周三)还要在华盛顿开一场,届时,黄仁勋会登台演讲。 GTC大会翻译成中文就是GPU技术大会,这次能带来什么新的GPU
S
奥特迅
S
扬电科技
45
19
58
12.70
A股投资日历
绝不追高的老韭菜
2025-10-20 21:53:57
投资日历:万物皆有时节 一预期点燃三大产业爆发性增长
力争做全网最好的投资日历,对于我有遗漏的,或者思考不对的地方欢迎留言指正,蓝色为当日补充更新的大事件,红色加粗是相对重要的事件或数据。 【事件追踪:事件看点和最新发展】 万物皆有时节,事物自有他的节奏,就像竹子不会急着长,但是它一到时间了,就会节节高升。 最近最热的词就是冷空气,降温,全国都开启了降温模式,10月18日,北京下雪了,还上了热搜。北方受冷空气影响 北方大部将维持低温状态,南方开启降温模式,吉林全面进入“供暖季”,48个市县全部开栓供热。 11月7日正式立冬,即将正式进入冬天,接下来
S
佛燃能源
19
9
33
8.49
A股投资日历
绝不追高的老韭菜
2025-10-15 21:40:26
投资日历:今年不一样事件提前发酵 会不会有意想不到的惊喜?
力争做全网最好的投资日历,对于我有遗漏的,或者思考不对的地方欢迎留言指正,蓝色为当日补充更新的大事件,红色加粗是相对重要的事件或数据。 【事件追踪:事件看点和最新发展】 一、今年不一样农业事件提前发酵 会不会有重要新提法 12月份农业政策将密集发布,按照往年惯例,农村工作会议、经济会议都将在12月份召开,后面还有一号文件,一般在1-2月份发布。这些都是农业领域非常重磅的事件,对农村、农业的支持,特别是种业的支持力度都非常大。 今年为啥会不一样呢?因为上面的重磅事件都是一年一次的,今年的事件要么是
S
神农种业
S
平潭发展
16
11
38
8.47
编辑交易计划
上一页
1
2
3
4
5
6
32
下一页
前往
页
19
关注
51493
粉丝
20333.10
工分
社区规则
服务协议
隐私政策
沪ICP备20009443号
© 2020 上海韭研信息科技有限公司
关于韭研公社
问题反馈
有问题请联系
@韭菜团子
公社愿景:韭研公社,原韭菜公社,投资干货最多的共享社群,汇聚全网最深度的基本面研究,消弭个人滞后机构的逻辑鸿沟。
风险提示:韭研公社里任何网友的发言,都有其特定立场,均不构成投资建议,请投资者独立审慎决策。
2
3
4
5
6
7
8
9
10
11
12
13
14
15
16
17
18
19
20
21
22
23
24
25
26
27
28
29
30
31
32
33
34