异动
关注
社群
交易计划
搜公告
产业库
时间轴
通知
全部已读
暂无数据
私信
暂无数据
登录注册
我的主页
退出
金开龙头策略
这个人很懒,什么都没有留下
个人资料
金开龙头策略
2025-11-14 13:29:46
【市场热点】11月14日
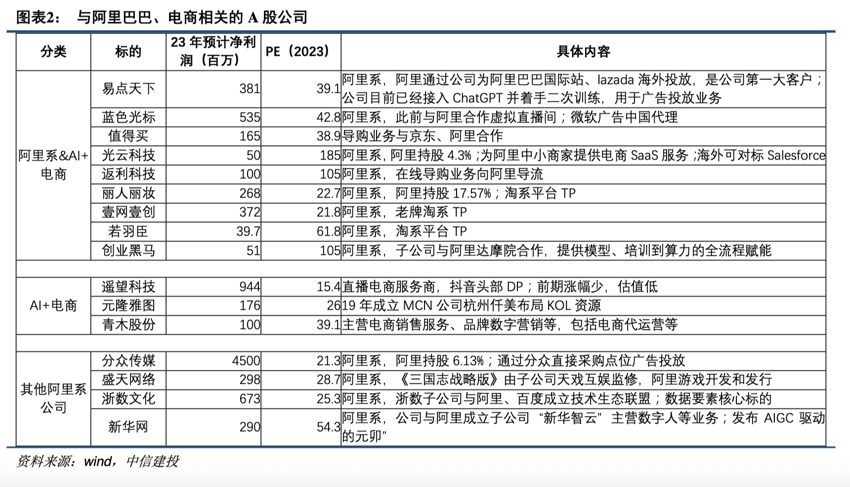
一、最新事件 1、阿里概念股 主要逻辑:阿里启动“千问”项目,全面对标ChatGPT; 驱动因素:事件驱动 据悉,阿里巴巴已秘密启动“千问”项目,基于Qwen最强模型打造一款同名个人AI助手——千问App,全面对标ChatGPT。阿里核心管理层将其视为“AI时代的未来之战”,希望借助Qwen的开源技术优势赢得竞争。 据圆通介绍,今年双11全国揽收量达数十亿件,这些包裹通过引入阿里通义千问打造的AI应用顺利完成投送,覆盖语音客服、快递助手、及地址解析等场景。除圆通之外,顺丰、中通、申通、韵达等头部
S
值得买
1
2
1
0.33
金开龙头策略
2025-11-11 09:17:58
【市场热点复盘】11月11日
一、最新事件 1、大消费 主要逻辑:大消费板块集体活跃,A股站上4000点,市场情绪提升; 驱动因素:事件驱动 11月10日周一,大消费板块集体活跃,食品饮料、免税、旅游酒店等多个方向上涨,中国中免、首旅酒店、舍得酒业等近20股涨停。 财政部表示将持续推进提振消费专项行动,对重点领域的个人消费贷款和相关行业经营主体贷款提供财政贴息支持。 2、储能 主要逻辑:两部门发布新能源消纳和储能发展指导意见; 驱动因素:政策驱动 近日,国家发展改革委、国家能源局发布《关于促进新能源消纳和调控的指导意见》。其
S
太阳电缆
0
0
1
0.06
金开龙头策略
2025-10-29 13:00:09
【市场热点】10月29号
一、最新事件 1、十五五规划建议 主要逻辑:中共中央关于制定国民经济和社会发展第十五个五年规划的建议发布; 驱动因素:政策驱动 完善新型举国体制,采取超常规措施,全链条推动集成电路、工业母机、高端仪器、基础软件、先进材料、生物制造等重点领域关键核心技术攻关取得决定性突破。 适度超前建设新型基础设施,推进信息通信网络、全国一体化算力网、重大科技基础设施等建设和集约高效利用,推进传统基础设施更新和数智化改造。 推动量子科技、生物制造、氢能和核聚变能、脑机接口、具身智能、第六代移动通信等成为新的经济增
S
东方电气
0
0
1
0.06
金开龙头策略
2025-10-28 09:19:12
【市场热点】10月28号
一、最新事件 1、大金融 主要逻辑:2025年金融街论坛年会; 驱动因素:事件驱动 2025金融街论坛年会10月27日开幕,组委会秘书处执行秘书长、北京市西城区区长郅海杰日前表示,年会期间将发布系列重要金融政策。 中国证监会主席吴清表示,将启动实施深化创业板改革,设置更加契合新兴领域和未来产业创新创业企业特征的上市标准,为新产业、新业态、新技术企业提供更加精准、包容的金融服务。 中国人民银行行长潘功胜表示,人民银行将综合平衡维护金融市场稳定运行和防范金融市场道德风险,探索在特定情景下向非银机构提
S
江波龙
0
0
0
0.93
金开龙头策略
2025-10-24 09:25:43
【市场热点复盘】10月24号
一、最新事件 1、四中全会公报 主要逻辑:对外公布《中国共产党第二十届中央委员会第四次全体会议公报》; 驱动因素:政策驱动 中国共产党第二十届中央委员会第四次全体会议,于2025年10月20日至23日在北京举行。全会提出,建设强大国内市场,加快构建新发展格局。坚持扩大内需这个战略基点,坚持惠民生和促消费、投资于物和投资于人紧密结合,以新需求引领新供给,以新供给创造新需求,促进消费和投资、供给和需求良性互动,增强国内大循环内生动力和可靠性。要大力提振消费,扩大有效投资,坚决破除阻碍全国统一大市场建
S
科大国创
0
0
0
0.77
金开龙头策略
2025-10-23 10:23:50
【市场热点复盘】10月23日
一、最新事件 4、长江存储 主要逻辑:长江存储拟IPO; 驱动因素:事件驱动 10月22日,彭博社消息,知情人士透露,长江存储正在考虑在大陆进行首次公开募股,其估值可能超过400亿美元。 2、智能网联汽车 主要逻辑:2040年前后L4级智能网联汽车全面普及; 驱动因素:政策驱动 10月22日,由工业和信息化部指导、中国汽车工程学会组织修订编制的《节能与新能源汽车技术路线图3.0》正式发布,提出了面向2040年我国汽车产业发展的六大目标和“1 5 X”研究框架。其中包括:至2035年,传统能源乘用
S
北方股份
2
0
0
0.33
金开龙头策略
2025-10-22 09:24:49
【市场热点复盘】10月22号
一、最新事件 1、俄乌重建 主要逻辑:欧洲领导人就俄乌发布声明; 驱动因素:政策驱动 当地时间21日,欧洲领导人发表联合声明,各方一致支持争取公正而持久的和平,并赞同美国总统特朗普提出的立即停火、以当前接触线作为谈判起点的主张。声明重申,国际边界不应以武力方式改变。各方强调,将继续加强对俄罗斯经济和国防工业的制裁与压力。 据央视新闻,当地时间21日,乌克兰总统泽连斯基在讲话中表示,乌方已完成与欧洲伙伴即将举行会晤的准备工作,并将在本周签署一项关于防御能力的新协议。泽连斯基重申,乌克兰已准备好结束
S
合肥城建
0
1
1
0.33
金开龙头策略
2025-10-21 13:04:13
【市场热点复盘】10月21号
一、最新事件 1、深地经济 主要逻辑:自然资源部加快深地资源开发与利用,推动深地经济发展; 驱动因素:政策驱动 据中国自然部,自然资源部相关负责人最新表示,“十五五”将加快抢占深海、深地等新兴和未来产业的标准化制高点。深地经济是指围绕地球深部资源开发、深部空间利用等形成的经济活动及相关产业链的总称,包含深地资源开发(油气、矿产等)、深地空间利用、深地技术研发与装备制造等多个方面,分析人士称,深地经济有望纳入“十五五”规划。 2、流感 主要逻辑:中国南方流感活动上升; 驱动因素:事件驱动 中国疾控
S
万润科技
0
0
0
0.06
金开龙头策略
2025-10-20 09:09:25
【市场热点复盘】10月20号
一、最新事件 1、中美动态 主要逻辑:中美博弈动态梳理; 驱动因素:政策驱动 美东时间10月17日,美国总统特朗普表示,他提议的对中国商品加征100%额外关税是“不可持续的”。美国财政部长贝森特周五在白宫的一次会议上表示,他将在下周在马来西亚与中国国务院副总两何立峰会面,时间可能定在周六,为美国总统特朗普与中国领导人习近报道,10月18日上午,中美经贸中方牵头人与美方牵头人、美国财政部长贝森特和贸易代表格里尔举行视频通话,就双边经贸关系中的重要问题进行了坦诚、深入、建设性的交流,同意尽快举行新一
S
合肥城建
S
海马汽车
0
0
0
0.06
金开龙头策略
2025-10-17 09:14:51
【市场热点复盘】10月17号
一、最新事件 1、算力基础设施 主要逻辑:“毫秒用算”专项行动; 驱动因素:政策驱动 工业和信息化部办公厅组织开展城域“毫秒用算”专项行动,聚焦算力网络发展,构建高在城域内提供毫秒级算力资源网络通达能力速大容量、确定低时延、泛在广覆盖的城域网络,即面向基础设施实现算力中心毫秒互连(<1毫秒)。 图片来源:网络 2、金银 主要逻辑:黄金白银续刷历史新高; 驱动因素:事件驱动 隔夜COMEX黄金期货收涨3.4%,报4344.3美元/盎司,COMEX白银期货收涨3.99%,报53.43美元/盎司,继续
S
合锻智能
0
1
0
0.06
金开龙头策略
2025-10-16 09:25:56
【市场热点复盘】10月16号
一、最新事件 1、充电桩 主要逻辑:充电设施服务能力“三年倍增”行动方案; 驱动因素:政策驱动 国家发展改革委等部门发布关于印发《电动汽车充电设施服务能力“三年倍增”行动方案(2025—2027年)》的通知。其中提出,通过持续健全充电网络、提升充电效能、优化服务品质、创新产业生态,进一步提振消费信心,促进电动汽车更大范围内购置使用。到2027年底,在全国范围内建成2800万个充电设施,提供超3亿千瓦的公共充电容量,满足超过8000万辆电动汽车充电需求,实现充电服务能力的翻倍增长。 2、钴 主要逻
S
三花智控
0
1
0
0.07
金开龙头策略
2025-10-14 17:44:08
【市场热点】10月14日热点复盘
一、最新事件 1、金银 主要逻辑:金银价格持续突破纪录; 驱动因素:事件驱动 银价飙升至每盎司52.50美元以上的纪录新高。美国银行全球大宗商品团队将2026年白银的目标价设为每盎司65美元。 现货黄金向上触及4100美元/盎司,再创历史新高。今年以来,现货黄金累计涨1475美元/盎司,累计涨幅达56%。 2、eSIM 主要逻辑:三大运营商均已获得开展eSIM手机运营服务商用试验的批复; 驱动因素:事件驱动 三大运营商均已获得开展eSIM手机运营服务商用试验的批复。据了解,中国联通在9月初率先获
S
山子高科
3
0
0
0.34
编辑交易计划
上一页
1
下一页
前往
页
金开龙头策略
2025-11-14 13:29:46
【市场热点】11月14日
一、最新事件 1、阿里概念股 主要逻辑:阿里启动“千问”项目,全面对标ChatGPT; 驱动因素:事件驱动 据悉,阿里巴巴已秘密启动“千问”项目,基于Qwen最强模型打造一款同名个人AI助手——千问App,全面对标ChatGPT。阿里核心管理层将其视为“AI时代的未来之战”,希望借助Qwen的开源技术优势赢得竞争。 据圆通介绍,今年双11全国揽收量达数十亿件,这些包裹通过引入阿里通义千问打造的AI应用顺利完成投送,覆盖语音客服、快递助手、及地址解析等场景。除圆通之外,顺丰、中通、申通、韵达等头部
S
值得买
1
2
1
0.33
金开龙头策略
2025-11-11 09:17:58
【市场热点复盘】11月11日
一、最新事件 1、大消费 主要逻辑:大消费板块集体活跃,A股站上4000点,市场情绪提升; 驱动因素:事件驱动 11月10日周一,大消费板块集体活跃,食品饮料、免税、旅游酒店等多个方向上涨,中国中免、首旅酒店、舍得酒业等近20股涨停。 财政部表示将持续推进提振消费专项行动,对重点领域的个人消费贷款和相关行业经营主体贷款提供财政贴息支持。 2、储能 主要逻辑:两部门发布新能源消纳和储能发展指导意见; 驱动因素:政策驱动 近日,国家发展改革委、国家能源局发布《关于促进新能源消纳和调控的指导意见》。其
S
太阳电缆
0
0
1
0.06
金开龙头策略
2025-10-29 13:00:09
【市场热点】10月29号
一、最新事件 1、十五五规划建议 主要逻辑:中共中央关于制定国民经济和社会发展第十五个五年规划的建议发布; 驱动因素:政策驱动 完善新型举国体制,采取超常规措施,全链条推动集成电路、工业母机、高端仪器、基础软件、先进材料、生物制造等重点领域关键核心技术攻关取得决定性突破。 适度超前建设新型基础设施,推进信息通信网络、全国一体化算力网、重大科技基础设施等建设和集约高效利用,推进传统基础设施更新和数智化改造。 推动量子科技、生物制造、氢能和核聚变能、脑机接口、具身智能、第六代移动通信等成为新的经济增
S
东方电气
0
0
1
0.06
金开龙头策略
2025-10-28 09:19:12
【市场热点】10月28号
一、最新事件 1、大金融 主要逻辑:2025年金融街论坛年会; 驱动因素:事件驱动 2025金融街论坛年会10月27日开幕,组委会秘书处执行秘书长、北京市西城区区长郅海杰日前表示,年会期间将发布系列重要金融政策。 中国证监会主席吴清表示,将启动实施深化创业板改革,设置更加契合新兴领域和未来产业创新创业企业特征的上市标准,为新产业、新业态、新技术企业提供更加精准、包容的金融服务。 中国人民银行行长潘功胜表示,人民银行将综合平衡维护金融市场稳定运行和防范金融市场道德风险,探索在特定情景下向非银机构提
S
江波龙
0
0
0
0.93
金开龙头策略
2025-10-24 09:25:43
【市场热点复盘】10月24号
一、最新事件 1、四中全会公报 主要逻辑:对外公布《中国共产党第二十届中央委员会第四次全体会议公报》; 驱动因素:政策驱动 中国共产党第二十届中央委员会第四次全体会议,于2025年10月20日至23日在北京举行。全会提出,建设强大国内市场,加快构建新发展格局。坚持扩大内需这个战略基点,坚持惠民生和促消费、投资于物和投资于人紧密结合,以新需求引领新供给,以新供给创造新需求,促进消费和投资、供给和需求良性互动,增强国内大循环内生动力和可靠性。要大力提振消费,扩大有效投资,坚决破除阻碍全国统一大市场建
S
科大国创
0
0
0
0.77
金开龙头策略
2025-10-23 10:23:50
【市场热点复盘】10月23日
一、最新事件 4、长江存储 主要逻辑:长江存储拟IPO; 驱动因素:事件驱动 10月22日,彭博社消息,知情人士透露,长江存储正在考虑在大陆进行首次公开募股,其估值可能超过400亿美元。 2、智能网联汽车 主要逻辑:2040年前后L4级智能网联汽车全面普及; 驱动因素:政策驱动 10月22日,由工业和信息化部指导、中国汽车工程学会组织修订编制的《节能与新能源汽车技术路线图3.0》正式发布,提出了面向2040年我国汽车产业发展的六大目标和“1 5 X”研究框架。其中包括:至2035年,传统能源乘用
S
北方股份
2
0
0
0.33
金开龙头策略
2025-10-22 09:24:49
【市场热点复盘】10月22号
一、最新事件 1、俄乌重建 主要逻辑:欧洲领导人就俄乌发布声明; 驱动因素:政策驱动 当地时间21日,欧洲领导人发表联合声明,各方一致支持争取公正而持久的和平,并赞同美国总统特朗普提出的立即停火、以当前接触线作为谈判起点的主张。声明重申,国际边界不应以武力方式改变。各方强调,将继续加强对俄罗斯经济和国防工业的制裁与压力。 据央视新闻,当地时间21日,乌克兰总统泽连斯基在讲话中表示,乌方已完成与欧洲伙伴即将举行会晤的准备工作,并将在本周签署一项关于防御能力的新协议。泽连斯基重申,乌克兰已准备好结束
S
合肥城建
0
1
1
0.33
金开龙头策略
2025-10-21 13:04:13
【市场热点复盘】10月21号
一、最新事件 1、深地经济 主要逻辑:自然资源部加快深地资源开发与利用,推动深地经济发展; 驱动因素:政策驱动 据中国自然部,自然资源部相关负责人最新表示,“十五五”将加快抢占深海、深地等新兴和未来产业的标准化制高点。深地经济是指围绕地球深部资源开发、深部空间利用等形成的经济活动及相关产业链的总称,包含深地资源开发(油气、矿产等)、深地空间利用、深地技术研发与装备制造等多个方面,分析人士称,深地经济有望纳入“十五五”规划。 2、流感 主要逻辑:中国南方流感活动上升; 驱动因素:事件驱动 中国疾控
S
万润科技
0
0
0
0.06
金开龙头策略
2025-10-20 09:09:25
【市场热点复盘】10月20号
一、最新事件 1、中美动态 主要逻辑:中美博弈动态梳理; 驱动因素:政策驱动 美东时间10月17日,美国总统特朗普表示,他提议的对中国商品加征100%额外关税是“不可持续的”。美国财政部长贝森特周五在白宫的一次会议上表示,他将在下周在马来西亚与中国国务院副总两何立峰会面,时间可能定在周六,为美国总统特朗普与中国领导人习近报道,10月18日上午,中美经贸中方牵头人与美方牵头人、美国财政部长贝森特和贸易代表格里尔举行视频通话,就双边经贸关系中的重要问题进行了坦诚、深入、建设性的交流,同意尽快举行新一
S
合肥城建
S
海马汽车
0
0
0
0.06
金开龙头策略
2025-10-17 09:14:51
【市场热点复盘】10月17号
一、最新事件 1、算力基础设施 主要逻辑:“毫秒用算”专项行动; 驱动因素:政策驱动 工业和信息化部办公厅组织开展城域“毫秒用算”专项行动,聚焦算力网络发展,构建高在城域内提供毫秒级算力资源网络通达能力速大容量、确定低时延、泛在广覆盖的城域网络,即面向基础设施实现算力中心毫秒互连(<1毫秒)。 图片来源:网络 2、金银 主要逻辑:黄金白银续刷历史新高; 驱动因素:事件驱动 隔夜COMEX黄金期货收涨3.4%,报4344.3美元/盎司,COMEX白银期货收涨3.99%,报53.43美元/盎司,继续
S
合锻智能
0
1
0
0.06
金开龙头策略
2025-10-16 09:25:56
【市场热点复盘】10月16号
一、最新事件 1、充电桩 主要逻辑:充电设施服务能力“三年倍增”行动方案; 驱动因素:政策驱动 国家发展改革委等部门发布关于印发《电动汽车充电设施服务能力“三年倍增”行动方案(2025—2027年)》的通知。其中提出,通过持续健全充电网络、提升充电效能、优化服务品质、创新产业生态,进一步提振消费信心,促进电动汽车更大范围内购置使用。到2027年底,在全国范围内建成2800万个充电设施,提供超3亿千瓦的公共充电容量,满足超过8000万辆电动汽车充电需求,实现充电服务能力的翻倍增长。 2、钴 主要逻
S
三花智控
0
1
0
0.07
金开龙头策略
2025-10-14 17:44:08
【市场热点】10月14日热点复盘
一、最新事件 1、金银 主要逻辑:金银价格持续突破纪录; 驱动因素:事件驱动 银价飙升至每盎司52.50美元以上的纪录新高。美国银行全球大宗商品团队将2026年白银的目标价设为每盎司65美元。 现货黄金向上触及4100美元/盎司,再创历史新高。今年以来,现货黄金累计涨1475美元/盎司,累计涨幅达56%。 2、eSIM 主要逻辑:三大运营商均已获得开展eSIM手机运营服务商用试验的批复; 驱动因素:事件驱动 三大运营商均已获得开展eSIM手机运营服务商用试验的批复。据了解,中国联通在9月初率先获
S
山子高科
3
0
0
0.34
编辑交易计划
上一页
1
下一页
前往
页
金开龙头策略
2025-11-14 13:29:46
【市场热点】11月14日
一、最新事件 1、阿里概念股 主要逻辑:阿里启动“千问”项目,全面对标ChatGPT; 驱动因素:事件驱动 据悉,阿里巴巴已秘密启动“千问”项目,基于Qwen最强模型打造一款同名个人AI助手——千问App,全面对标ChatGPT。阿里核心管理层将其视为“AI时代的未来之战”,希望借助Qwen的开源技术优势赢得竞争。 据圆通介绍,今年双11全国揽收量达数十亿件,这些包裹通过引入阿里通义千问打造的AI应用顺利完成投送,覆盖语音客服、快递助手、及地址解析等场景。除圆通之外,顺丰、中通、申通、韵达等头部
S
值得买
1
2
1
0.33
金开龙头策略
2025-11-11 09:17:58
【市场热点复盘】11月11日
一、最新事件 1、大消费 主要逻辑:大消费板块集体活跃,A股站上4000点,市场情绪提升; 驱动因素:事件驱动 11月10日周一,大消费板块集体活跃,食品饮料、免税、旅游酒店等多个方向上涨,中国中免、首旅酒店、舍得酒业等近20股涨停。 财政部表示将持续推进提振消费专项行动,对重点领域的个人消费贷款和相关行业经营主体贷款提供财政贴息支持。 2、储能 主要逻辑:两部门发布新能源消纳和储能发展指导意见; 驱动因素:政策驱动 近日,国家发展改革委、国家能源局发布《关于促进新能源消纳和调控的指导意见》。其
S
太阳电缆
0
0
1
0.06
金开龙头策略
2025-10-29 13:00:09
【市场热点】10月29号
一、最新事件 1、十五五规划建议 主要逻辑:中共中央关于制定国民经济和社会发展第十五个五年规划的建议发布; 驱动因素:政策驱动 完善新型举国体制,采取超常规措施,全链条推动集成电路、工业母机、高端仪器、基础软件、先进材料、生物制造等重点领域关键核心技术攻关取得决定性突破。 适度超前建设新型基础设施,推进信息通信网络、全国一体化算力网、重大科技基础设施等建设和集约高效利用,推进传统基础设施更新和数智化改造。 推动量子科技、生物制造、氢能和核聚变能、脑机接口、具身智能、第六代移动通信等成为新的经济增
S
东方电气
0
0
1
0.06
金开龙头策略
2025-10-28 09:19:12
【市场热点】10月28号
一、最新事件 1、大金融 主要逻辑:2025年金融街论坛年会; 驱动因素:事件驱动 2025金融街论坛年会10月27日开幕,组委会秘书处执行秘书长、北京市西城区区长郅海杰日前表示,年会期间将发布系列重要金融政策。 中国证监会主席吴清表示,将启动实施深化创业板改革,设置更加契合新兴领域和未来产业创新创业企业特征的上市标准,为新产业、新业态、新技术企业提供更加精准、包容的金融服务。 中国人民银行行长潘功胜表示,人民银行将综合平衡维护金融市场稳定运行和防范金融市场道德风险,探索在特定情景下向非银机构提
S
江波龙
0
0
0
0.93
金开龙头策略
2025-10-24 09:25:43
【市场热点复盘】10月24号
一、最新事件 1、四中全会公报 主要逻辑:对外公布《中国共产党第二十届中央委员会第四次全体会议公报》; 驱动因素:政策驱动 中国共产党第二十届中央委员会第四次全体会议,于2025年10月20日至23日在北京举行。全会提出,建设强大国内市场,加快构建新发展格局。坚持扩大内需这个战略基点,坚持惠民生和促消费、投资于物和投资于人紧密结合,以新需求引领新供给,以新供给创造新需求,促进消费和投资、供给和需求良性互动,增强国内大循环内生动力和可靠性。要大力提振消费,扩大有效投资,坚决破除阻碍全国统一大市场建
S
科大国创
0
0
0
0.77
金开龙头策略
2025-10-23 10:23:50
【市场热点复盘】10月23日
一、最新事件 4、长江存储 主要逻辑:长江存储拟IPO; 驱动因素:事件驱动 10月22日,彭博社消息,知情人士透露,长江存储正在考虑在大陆进行首次公开募股,其估值可能超过400亿美元。 2、智能网联汽车 主要逻辑:2040年前后L4级智能网联汽车全面普及; 驱动因素:政策驱动 10月22日,由工业和信息化部指导、中国汽车工程学会组织修订编制的《节能与新能源汽车技术路线图3.0》正式发布,提出了面向2040年我国汽车产业发展的六大目标和“1 5 X”研究框架。其中包括:至2035年,传统能源乘用
S
北方股份
2
0
0
0.33
金开龙头策略
2025-10-22 09:24:49
【市场热点复盘】10月22号
一、最新事件 1、俄乌重建 主要逻辑:欧洲领导人就俄乌发布声明; 驱动因素:政策驱动 当地时间21日,欧洲领导人发表联合声明,各方一致支持争取公正而持久的和平,并赞同美国总统特朗普提出的立即停火、以当前接触线作为谈判起点的主张。声明重申,国际边界不应以武力方式改变。各方强调,将继续加强对俄罗斯经济和国防工业的制裁与压力。 据央视新闻,当地时间21日,乌克兰总统泽连斯基在讲话中表示,乌方已完成与欧洲伙伴即将举行会晤的准备工作,并将在本周签署一项关于防御能力的新协议。泽连斯基重申,乌克兰已准备好结束
S
合肥城建
0
1
1
0.33
金开龙头策略
2025-10-21 13:04:13
【市场热点复盘】10月21号
一、最新事件 1、深地经济 主要逻辑:自然资源部加快深地资源开发与利用,推动深地经济发展; 驱动因素:政策驱动 据中国自然部,自然资源部相关负责人最新表示,“十五五”将加快抢占深海、深地等新兴和未来产业的标准化制高点。深地经济是指围绕地球深部资源开发、深部空间利用等形成的经济活动及相关产业链的总称,包含深地资源开发(油气、矿产等)、深地空间利用、深地技术研发与装备制造等多个方面,分析人士称,深地经济有望纳入“十五五”规划。 2、流感 主要逻辑:中国南方流感活动上升; 驱动因素:事件驱动 中国疾控
S
万润科技
0
0
0
0.06
金开龙头策略
2025-10-20 09:09:25
【市场热点复盘】10月20号
一、最新事件 1、中美动态 主要逻辑:中美博弈动态梳理; 驱动因素:政策驱动 美东时间10月17日,美国总统特朗普表示,他提议的对中国商品加征100%额外关税是“不可持续的”。美国财政部长贝森特周五在白宫的一次会议上表示,他将在下周在马来西亚与中国国务院副总两何立峰会面,时间可能定在周六,为美国总统特朗普与中国领导人习近报道,10月18日上午,中美经贸中方牵头人与美方牵头人、美国财政部长贝森特和贸易代表格里尔举行视频通话,就双边经贸关系中的重要问题进行了坦诚、深入、建设性的交流,同意尽快举行新一
S
合肥城建
S
海马汽车
0
0
0
0.06
金开龙头策略
2025-10-17 09:14:51
【市场热点复盘】10月17号
一、最新事件 1、算力基础设施 主要逻辑:“毫秒用算”专项行动; 驱动因素:政策驱动 工业和信息化部办公厅组织开展城域“毫秒用算”专项行动,聚焦算力网络发展,构建高在城域内提供毫秒级算力资源网络通达能力速大容量、确定低时延、泛在广覆盖的城域网络,即面向基础设施实现算力中心毫秒互连(<1毫秒)。 图片来源:网络 2、金银 主要逻辑:黄金白银续刷历史新高; 驱动因素:事件驱动 隔夜COMEX黄金期货收涨3.4%,报4344.3美元/盎司,COMEX白银期货收涨3.99%,报53.43美元/盎司,继续
S
合锻智能
0
1
0
0.06
金开龙头策略
2025-10-16 09:25:56
【市场热点复盘】10月16号
一、最新事件 1、充电桩 主要逻辑:充电设施服务能力“三年倍增”行动方案; 驱动因素:政策驱动 国家发展改革委等部门发布关于印发《电动汽车充电设施服务能力“三年倍增”行动方案(2025—2027年)》的通知。其中提出,通过持续健全充电网络、提升充电效能、优化服务品质、创新产业生态,进一步提振消费信心,促进电动汽车更大范围内购置使用。到2027年底,在全国范围内建成2800万个充电设施,提供超3亿千瓦的公共充电容量,满足超过8000万辆电动汽车充电需求,实现充电服务能力的翻倍增长。 2、钴 主要逻
S
三花智控
0
1
0
0.07
金开龙头策略
2025-10-14 17:44:08
【市场热点】10月14日热点复盘
一、最新事件 1、金银 主要逻辑:金银价格持续突破纪录; 驱动因素:事件驱动 银价飙升至每盎司52.50美元以上的纪录新高。美国银行全球大宗商品团队将2026年白银的目标价设为每盎司65美元。 现货黄金向上触及4100美元/盎司,再创历史新高。今年以来,现货黄金累计涨1475美元/盎司,累计涨幅达56%。 2、eSIM 主要逻辑:三大运营商均已获得开展eSIM手机运营服务商用试验的批复; 驱动因素:事件驱动 三大运营商均已获得开展eSIM手机运营服务商用试验的批复。据了解,中国联通在9月初率先获
S
山子高科
3
0
0
0.34
编辑交易计划
上一页
1
下一页
前往
页
金开龙头策略
2025-11-14 13:29:46
【市场热点】11月14日
一、最新事件 1、阿里概念股 主要逻辑:阿里启动“千问”项目,全面对标ChatGPT; 驱动因素:事件驱动 据悉,阿里巴巴已秘密启动“千问”项目,基于Qwen最强模型打造一款同名个人AI助手——千问App,全面对标ChatGPT。阿里核心管理层将其视为“AI时代的未来之战”,希望借助Qwen的开源技术优势赢得竞争。 据圆通介绍,今年双11全国揽收量达数十亿件,这些包裹通过引入阿里通义千问打造的AI应用顺利完成投送,覆盖语音客服、快递助手、及地址解析等场景。除圆通之外,顺丰、中通、申通、韵达等头部
S
值得买
1
2
1
0.33
金开龙头策略
2025-11-11 09:17:58
【市场热点复盘】11月11日
一、最新事件 1、大消费 主要逻辑:大消费板块集体活跃,A股站上4000点,市场情绪提升; 驱动因素:事件驱动 11月10日周一,大消费板块集体活跃,食品饮料、免税、旅游酒店等多个方向上涨,中国中免、首旅酒店、舍得酒业等近20股涨停。 财政部表示将持续推进提振消费专项行动,对重点领域的个人消费贷款和相关行业经营主体贷款提供财政贴息支持。 2、储能 主要逻辑:两部门发布新能源消纳和储能发展指导意见; 驱动因素:政策驱动 近日,国家发展改革委、国家能源局发布《关于促进新能源消纳和调控的指导意见》。其
S
太阳电缆
0
0
1
0.06
金开龙头策略
2025-10-29 13:00:09
【市场热点】10月29号
一、最新事件 1、十五五规划建议 主要逻辑:中共中央关于制定国民经济和社会发展第十五个五年规划的建议发布; 驱动因素:政策驱动 完善新型举国体制,采取超常规措施,全链条推动集成电路、工业母机、高端仪器、基础软件、先进材料、生物制造等重点领域关键核心技术攻关取得决定性突破。 适度超前建设新型基础设施,推进信息通信网络、全国一体化算力网、重大科技基础设施等建设和集约高效利用,推进传统基础设施更新和数智化改造。 推动量子科技、生物制造、氢能和核聚变能、脑机接口、具身智能、第六代移动通信等成为新的经济增
S
东方电气
0
0
1
0.06
金开龙头策略
2025-10-28 09:19:12
【市场热点】10月28号
一、最新事件 1、大金融 主要逻辑:2025年金融街论坛年会; 驱动因素:事件驱动 2025金融街论坛年会10月27日开幕,组委会秘书处执行秘书长、北京市西城区区长郅海杰日前表示,年会期间将发布系列重要金融政策。 中国证监会主席吴清表示,将启动实施深化创业板改革,设置更加契合新兴领域和未来产业创新创业企业特征的上市标准,为新产业、新业态、新技术企业提供更加精准、包容的金融服务。 中国人民银行行长潘功胜表示,人民银行将综合平衡维护金融市场稳定运行和防范金融市场道德风险,探索在特定情景下向非银机构提
S
江波龙
0
0
0
0.93
金开龙头策略
2025-10-24 09:25:43
【市场热点复盘】10月24号
一、最新事件 1、四中全会公报 主要逻辑:对外公布《中国共产党第二十届中央委员会第四次全体会议公报》; 驱动因素:政策驱动 中国共产党第二十届中央委员会第四次全体会议,于2025年10月20日至23日在北京举行。全会提出,建设强大国内市场,加快构建新发展格局。坚持扩大内需这个战略基点,坚持惠民生和促消费、投资于物和投资于人紧密结合,以新需求引领新供给,以新供给创造新需求,促进消费和投资、供给和需求良性互动,增强国内大循环内生动力和可靠性。要大力提振消费,扩大有效投资,坚决破除阻碍全国统一大市场建
S
科大国创
0
0
0
0.77
金开龙头策略
2025-10-23 10:23:50
【市场热点复盘】10月23日
一、最新事件 4、长江存储 主要逻辑:长江存储拟IPO; 驱动因素:事件驱动 10月22日,彭博社消息,知情人士透露,长江存储正在考虑在大陆进行首次公开募股,其估值可能超过400亿美元。 2、智能网联汽车 主要逻辑:2040年前后L4级智能网联汽车全面普及; 驱动因素:政策驱动 10月22日,由工业和信息化部指导、中国汽车工程学会组织修订编制的《节能与新能源汽车技术路线图3.0》正式发布,提出了面向2040年我国汽车产业发展的六大目标和“1 5 X”研究框架。其中包括:至2035年,传统能源乘用
S
北方股份
2
0
0
0.33
金开龙头策略
2025-10-22 09:24:49
【市场热点复盘】10月22号
一、最新事件 1、俄乌重建 主要逻辑:欧洲领导人就俄乌发布声明; 驱动因素:政策驱动 当地时间21日,欧洲领导人发表联合声明,各方一致支持争取公正而持久的和平,并赞同美国总统特朗普提出的立即停火、以当前接触线作为谈判起点的主张。声明重申,国际边界不应以武力方式改变。各方强调,将继续加强对俄罗斯经济和国防工业的制裁与压力。 据央视新闻,当地时间21日,乌克兰总统泽连斯基在讲话中表示,乌方已完成与欧洲伙伴即将举行会晤的准备工作,并将在本周签署一项关于防御能力的新协议。泽连斯基重申,乌克兰已准备好结束
S
合肥城建
0
1
1
0.33
金开龙头策略
2025-10-21 13:04:13
【市场热点复盘】10月21号
一、最新事件 1、深地经济 主要逻辑:自然资源部加快深地资源开发与利用,推动深地经济发展; 驱动因素:政策驱动 据中国自然部,自然资源部相关负责人最新表示,“十五五”将加快抢占深海、深地等新兴和未来产业的标准化制高点。深地经济是指围绕地球深部资源开发、深部空间利用等形成的经济活动及相关产业链的总称,包含深地资源开发(油气、矿产等)、深地空间利用、深地技术研发与装备制造等多个方面,分析人士称,深地经济有望纳入“十五五”规划。 2、流感 主要逻辑:中国南方流感活动上升; 驱动因素:事件驱动 中国疾控
S
万润科技
0
0
0
0.06
金开龙头策略
2025-10-20 09:09:25
【市场热点复盘】10月20号
一、最新事件 1、中美动态 主要逻辑:中美博弈动态梳理; 驱动因素:政策驱动 美东时间10月17日,美国总统特朗普表示,他提议的对中国商品加征100%额外关税是“不可持续的”。美国财政部长贝森特周五在白宫的一次会议上表示,他将在下周在马来西亚与中国国务院副总两何立峰会面,时间可能定在周六,为美国总统特朗普与中国领导人习近报道,10月18日上午,中美经贸中方牵头人与美方牵头人、美国财政部长贝森特和贸易代表格里尔举行视频通话,就双边经贸关系中的重要问题进行了坦诚、深入、建设性的交流,同意尽快举行新一
S
合肥城建
S
海马汽车
0
0
0
0.06
金开龙头策略
2025-10-17 09:14:51
【市场热点复盘】10月17号
一、最新事件 1、算力基础设施 主要逻辑:“毫秒用算”专项行动; 驱动因素:政策驱动 工业和信息化部办公厅组织开展城域“毫秒用算”专项行动,聚焦算力网络发展,构建高在城域内提供毫秒级算力资源网络通达能力速大容量、确定低时延、泛在广覆盖的城域网络,即面向基础设施实现算力中心毫秒互连(<1毫秒)。 图片来源:网络 2、金银 主要逻辑:黄金白银续刷历史新高; 驱动因素:事件驱动 隔夜COMEX黄金期货收涨3.4%,报4344.3美元/盎司,COMEX白银期货收涨3.99%,报53.43美元/盎司,继续
S
合锻智能
0
1
0
0.06
金开龙头策略
2025-10-16 09:25:56
【市场热点复盘】10月16号
一、最新事件 1、充电桩 主要逻辑:充电设施服务能力“三年倍增”行动方案; 驱动因素:政策驱动 国家发展改革委等部门发布关于印发《电动汽车充电设施服务能力“三年倍增”行动方案(2025—2027年)》的通知。其中提出,通过持续健全充电网络、提升充电效能、优化服务品质、创新产业生态,进一步提振消费信心,促进电动汽车更大范围内购置使用。到2027年底,在全国范围内建成2800万个充电设施,提供超3亿千瓦的公共充电容量,满足超过8000万辆电动汽车充电需求,实现充电服务能力的翻倍增长。 2、钴 主要逻
S
三花智控
0
1
0
0.07
金开龙头策略
2025-10-14 17:44:08
【市场热点】10月14日热点复盘
一、最新事件 1、金银 主要逻辑:金银价格持续突破纪录; 驱动因素:事件驱动 银价飙升至每盎司52.50美元以上的纪录新高。美国银行全球大宗商品团队将2026年白银的目标价设为每盎司65美元。 现货黄金向上触及4100美元/盎司,再创历史新高。今年以来,现货黄金累计涨1475美元/盎司,累计涨幅达56%。 2、eSIM 主要逻辑:三大运营商均已获得开展eSIM手机运营服务商用试验的批复; 驱动因素:事件驱动 三大运营商均已获得开展eSIM手机运营服务商用试验的批复。据了解,中国联通在9月初率先获
S
山子高科
3
0
0
0.34
编辑交易计划
上一页
1
下一页
前往
页
金开龙头策略
2025-11-14 13:29:46
【市场热点】11月14日
一、最新事件 1、阿里概念股 主要逻辑:阿里启动“千问”项目,全面对标ChatGPT; 驱动因素:事件驱动 据悉,阿里巴巴已秘密启动“千问”项目,基于Qwen最强模型打造一款同名个人AI助手——千问App,全面对标ChatGPT。阿里核心管理层将其视为“AI时代的未来之战”,希望借助Qwen的开源技术优势赢得竞争。 据圆通介绍,今年双11全国揽收量达数十亿件,这些包裹通过引入阿里通义千问打造的AI应用顺利完成投送,覆盖语音客服、快递助手、及地址解析等场景。除圆通之外,顺丰、中通、申通、韵达等头部
S
值得买
1
2
1
0.33
金开龙头策略
2025-11-11 09:17:58
【市场热点复盘】11月11日
一、最新事件 1、大消费 主要逻辑:大消费板块集体活跃,A股站上4000点,市场情绪提升; 驱动因素:事件驱动 11月10日周一,大消费板块集体活跃,食品饮料、免税、旅游酒店等多个方向上涨,中国中免、首旅酒店、舍得酒业等近20股涨停。 财政部表示将持续推进提振消费专项行动,对重点领域的个人消费贷款和相关行业经营主体贷款提供财政贴息支持。 2、储能 主要逻辑:两部门发布新能源消纳和储能发展指导意见; 驱动因素:政策驱动 近日,国家发展改革委、国家能源局发布《关于促进新能源消纳和调控的指导意见》。其
S
太阳电缆
0
0
1
0.06
金开龙头策略
2025-10-29 13:00:09
【市场热点】10月29号
一、最新事件 1、十五五规划建议 主要逻辑:中共中央关于制定国民经济和社会发展第十五个五年规划的建议发布; 驱动因素:政策驱动 完善新型举国体制,采取超常规措施,全链条推动集成电路、工业母机、高端仪器、基础软件、先进材料、生物制造等重点领域关键核心技术攻关取得决定性突破。 适度超前建设新型基础设施,推进信息通信网络、全国一体化算力网、重大科技基础设施等建设和集约高效利用,推进传统基础设施更新和数智化改造。 推动量子科技、生物制造、氢能和核聚变能、脑机接口、具身智能、第六代移动通信等成为新的经济增
S
东方电气
0
0
1
0.06
金开龙头策略
2025-10-28 09:19:12
【市场热点】10月28号
一、最新事件 1、大金融 主要逻辑:2025年金融街论坛年会; 驱动因素:事件驱动 2025金融街论坛年会10月27日开幕,组委会秘书处执行秘书长、北京市西城区区长郅海杰日前表示,年会期间将发布系列重要金融政策。 中国证监会主席吴清表示,将启动实施深化创业板改革,设置更加契合新兴领域和未来产业创新创业企业特征的上市标准,为新产业、新业态、新技术企业提供更加精准、包容的金融服务。 中国人民银行行长潘功胜表示,人民银行将综合平衡维护金融市场稳定运行和防范金融市场道德风险,探索在特定情景下向非银机构提
S
江波龙
0
0
0
0.93
金开龙头策略
2025-10-24 09:25:43
【市场热点复盘】10月24号
一、最新事件 1、四中全会公报 主要逻辑:对外公布《中国共产党第二十届中央委员会第四次全体会议公报》; 驱动因素:政策驱动 中国共产党第二十届中央委员会第四次全体会议,于2025年10月20日至23日在北京举行。全会提出,建设强大国内市场,加快构建新发展格局。坚持扩大内需这个战略基点,坚持惠民生和促消费、投资于物和投资于人紧密结合,以新需求引领新供给,以新供给创造新需求,促进消费和投资、供给和需求良性互动,增强国内大循环内生动力和可靠性。要大力提振消费,扩大有效投资,坚决破除阻碍全国统一大市场建
S
科大国创
0
0
0
0.77
金开龙头策略
2025-10-23 10:23:50
【市场热点复盘】10月23日
一、最新事件 4、长江存储 主要逻辑:长江存储拟IPO; 驱动因素:事件驱动 10月22日,彭博社消息,知情人士透露,长江存储正在考虑在大陆进行首次公开募股,其估值可能超过400亿美元。 2、智能网联汽车 主要逻辑:2040年前后L4级智能网联汽车全面普及; 驱动因素:政策驱动 10月22日,由工业和信息化部指导、中国汽车工程学会组织修订编制的《节能与新能源汽车技术路线图3.0》正式发布,提出了面向2040年我国汽车产业发展的六大目标和“1 5 X”研究框架。其中包括:至2035年,传统能源乘用
S
北方股份
2
0
0
0.33
金开龙头策略
2025-10-22 09:24:49
【市场热点复盘】10月22号
一、最新事件 1、俄乌重建 主要逻辑:欧洲领导人就俄乌发布声明; 驱动因素:政策驱动 当地时间21日,欧洲领导人发表联合声明,各方一致支持争取公正而持久的和平,并赞同美国总统特朗普提出的立即停火、以当前接触线作为谈判起点的主张。声明重申,国际边界不应以武力方式改变。各方强调,将继续加强对俄罗斯经济和国防工业的制裁与压力。 据央视新闻,当地时间21日,乌克兰总统泽连斯基在讲话中表示,乌方已完成与欧洲伙伴即将举行会晤的准备工作,并将在本周签署一项关于防御能力的新协议。泽连斯基重申,乌克兰已准备好结束
S
合肥城建
0
1
1
0.33
金开龙头策略
2025-10-21 13:04:13
【市场热点复盘】10月21号
一、最新事件 1、深地经济 主要逻辑:自然资源部加快深地资源开发与利用,推动深地经济发展; 驱动因素:政策驱动 据中国自然部,自然资源部相关负责人最新表示,“十五五”将加快抢占深海、深地等新兴和未来产业的标准化制高点。深地经济是指围绕地球深部资源开发、深部空间利用等形成的经济活动及相关产业链的总称,包含深地资源开发(油气、矿产等)、深地空间利用、深地技术研发与装备制造等多个方面,分析人士称,深地经济有望纳入“十五五”规划。 2、流感 主要逻辑:中国南方流感活动上升; 驱动因素:事件驱动 中国疾控
S
万润科技
0
0
0
0.06
金开龙头策略
2025-10-20 09:09:25
【市场热点复盘】10月20号
一、最新事件 1、中美动态 主要逻辑:中美博弈动态梳理; 驱动因素:政策驱动 美东时间10月17日,美国总统特朗普表示,他提议的对中国商品加征100%额外关税是“不可持续的”。美国财政部长贝森特周五在白宫的一次会议上表示,他将在下周在马来西亚与中国国务院副总两何立峰会面,时间可能定在周六,为美国总统特朗普与中国领导人习近报道,10月18日上午,中美经贸中方牵头人与美方牵头人、美国财政部长贝森特和贸易代表格里尔举行视频通话,就双边经贸关系中的重要问题进行了坦诚、深入、建设性的交流,同意尽快举行新一
S
合肥城建
S
海马汽车
0
0
0
0.06
金开龙头策略
2025-10-17 09:14:51
【市场热点复盘】10月17号
一、最新事件 1、算力基础设施 主要逻辑:“毫秒用算”专项行动; 驱动因素:政策驱动 工业和信息化部办公厅组织开展城域“毫秒用算”专项行动,聚焦算力网络发展,构建高在城域内提供毫秒级算力资源网络通达能力速大容量、确定低时延、泛在广覆盖的城域网络,即面向基础设施实现算力中心毫秒互连(<1毫秒)。 图片来源:网络 2、金银 主要逻辑:黄金白银续刷历史新高; 驱动因素:事件驱动 隔夜COMEX黄金期货收涨3.4%,报4344.3美元/盎司,COMEX白银期货收涨3.99%,报53.43美元/盎司,继续
S
合锻智能
0
1
0
0.06
金开龙头策略
2025-10-16 09:25:56
【市场热点复盘】10月16号
一、最新事件 1、充电桩 主要逻辑:充电设施服务能力“三年倍增”行动方案; 驱动因素:政策驱动 国家发展改革委等部门发布关于印发《电动汽车充电设施服务能力“三年倍增”行动方案(2025—2027年)》的通知。其中提出,通过持续健全充电网络、提升充电效能、优化服务品质、创新产业生态,进一步提振消费信心,促进电动汽车更大范围内购置使用。到2027年底,在全国范围内建成2800万个充电设施,提供超3亿千瓦的公共充电容量,满足超过8000万辆电动汽车充电需求,实现充电服务能力的翻倍增长。 2、钴 主要逻
S
三花智控
0
1
0
0.07
金开龙头策略
2025-10-14 17:44:08
【市场热点】10月14日热点复盘
一、最新事件 1、金银 主要逻辑:金银价格持续突破纪录; 驱动因素:事件驱动 银价飙升至每盎司52.50美元以上的纪录新高。美国银行全球大宗商品团队将2026年白银的目标价设为每盎司65美元。 现货黄金向上触及4100美元/盎司,再创历史新高。今年以来,现货黄金累计涨1475美元/盎司,累计涨幅达56%。 2、eSIM 主要逻辑:三大运营商均已获得开展eSIM手机运营服务商用试验的批复; 驱动因素:事件驱动 三大运营商均已获得开展eSIM手机运营服务商用试验的批复。据了解,中国联通在9月初率先获
S
山子高科
3
0
0
0.34
编辑交易计划
上一页
1
下一页
前往
页
金开龙头策略
2025-11-14 13:29:46
【市场热点】11月14日
一、最新事件 1、阿里概念股 主要逻辑:阿里启动“千问”项目,全面对标ChatGPT; 驱动因素:事件驱动 据悉,阿里巴巴已秘密启动“千问”项目,基于Qwen最强模型打造一款同名个人AI助手——千问App,全面对标ChatGPT。阿里核心管理层将其视为“AI时代的未来之战”,希望借助Qwen的开源技术优势赢得竞争。 据圆通介绍,今年双11全国揽收量达数十亿件,这些包裹通过引入阿里通义千问打造的AI应用顺利完成投送,覆盖语音客服、快递助手、及地址解析等场景。除圆通之外,顺丰、中通、申通、韵达等头部
S
值得买
1
2
1
0.33
金开龙头策略
2025-11-11 09:17:58
【市场热点复盘】11月11日
一、最新事件 1、大消费 主要逻辑:大消费板块集体活跃,A股站上4000点,市场情绪提升; 驱动因素:事件驱动 11月10日周一,大消费板块集体活跃,食品饮料、免税、旅游酒店等多个方向上涨,中国中免、首旅酒店、舍得酒业等近20股涨停。 财政部表示将持续推进提振消费专项行动,对重点领域的个人消费贷款和相关行业经营主体贷款提供财政贴息支持。 2、储能 主要逻辑:两部门发布新能源消纳和储能发展指导意见; 驱动因素:政策驱动 近日,国家发展改革委、国家能源局发布《关于促进新能源消纳和调控的指导意见》。其
S
太阳电缆
0
0
1
0.06
金开龙头策略
2025-10-29 13:00:09
【市场热点】10月29号
一、最新事件 1、十五五规划建议 主要逻辑:中共中央关于制定国民经济和社会发展第十五个五年规划的建议发布; 驱动因素:政策驱动 完善新型举国体制,采取超常规措施,全链条推动集成电路、工业母机、高端仪器、基础软件、先进材料、生物制造等重点领域关键核心技术攻关取得决定性突破。 适度超前建设新型基础设施,推进信息通信网络、全国一体化算力网、重大科技基础设施等建设和集约高效利用,推进传统基础设施更新和数智化改造。 推动量子科技、生物制造、氢能和核聚变能、脑机接口、具身智能、第六代移动通信等成为新的经济增
S
东方电气
0
0
1
0.06
金开龙头策略
2025-10-28 09:19:12
【市场热点】10月28号
一、最新事件 1、大金融 主要逻辑:2025年金融街论坛年会; 驱动因素:事件驱动 2025金融街论坛年会10月27日开幕,组委会秘书处执行秘书长、北京市西城区区长郅海杰日前表示,年会期间将发布系列重要金融政策。 中国证监会主席吴清表示,将启动实施深化创业板改革,设置更加契合新兴领域和未来产业创新创业企业特征的上市标准,为新产业、新业态、新技术企业提供更加精准、包容的金融服务。 中国人民银行行长潘功胜表示,人民银行将综合平衡维护金融市场稳定运行和防范金融市场道德风险,探索在特定情景下向非银机构提
S
江波龙
0
0
0
0.93
金开龙头策略
2025-10-24 09:25:43
【市场热点复盘】10月24号
一、最新事件 1、四中全会公报 主要逻辑:对外公布《中国共产党第二十届中央委员会第四次全体会议公报》; 驱动因素:政策驱动 中国共产党第二十届中央委员会第四次全体会议,于2025年10月20日至23日在北京举行。全会提出,建设强大国内市场,加快构建新发展格局。坚持扩大内需这个战略基点,坚持惠民生和促消费、投资于物和投资于人紧密结合,以新需求引领新供给,以新供给创造新需求,促进消费和投资、供给和需求良性互动,增强国内大循环内生动力和可靠性。要大力提振消费,扩大有效投资,坚决破除阻碍全国统一大市场建
S
科大国创
0
0
0
0.77
金开龙头策略
2025-10-23 10:23:50
【市场热点复盘】10月23日
一、最新事件 4、长江存储 主要逻辑:长江存储拟IPO; 驱动因素:事件驱动 10月22日,彭博社消息,知情人士透露,长江存储正在考虑在大陆进行首次公开募股,其估值可能超过400亿美元。 2、智能网联汽车 主要逻辑:2040年前后L4级智能网联汽车全面普及; 驱动因素:政策驱动 10月22日,由工业和信息化部指导、中国汽车工程学会组织修订编制的《节能与新能源汽车技术路线图3.0》正式发布,提出了面向2040年我国汽车产业发展的六大目标和“1 5 X”研究框架。其中包括:至2035年,传统能源乘用
S
北方股份
2
0
0
0.33
金开龙头策略
2025-10-22 09:24:49
【市场热点复盘】10月22号
一、最新事件 1、俄乌重建 主要逻辑:欧洲领导人就俄乌发布声明; 驱动因素:政策驱动 当地时间21日,欧洲领导人发表联合声明,各方一致支持争取公正而持久的和平,并赞同美国总统特朗普提出的立即停火、以当前接触线作为谈判起点的主张。声明重申,国际边界不应以武力方式改变。各方强调,将继续加强对俄罗斯经济和国防工业的制裁与压力。 据央视新闻,当地时间21日,乌克兰总统泽连斯基在讲话中表示,乌方已完成与欧洲伙伴即将举行会晤的准备工作,并将在本周签署一项关于防御能力的新协议。泽连斯基重申,乌克兰已准备好结束
S
合肥城建
0
1
1
0.33
金开龙头策略
2025-10-21 13:04:13
【市场热点复盘】10月21号
一、最新事件 1、深地经济 主要逻辑:自然资源部加快深地资源开发与利用,推动深地经济发展; 驱动因素:政策驱动 据中国自然部,自然资源部相关负责人最新表示,“十五五”将加快抢占深海、深地等新兴和未来产业的标准化制高点。深地经济是指围绕地球深部资源开发、深部空间利用等形成的经济活动及相关产业链的总称,包含深地资源开发(油气、矿产等)、深地空间利用、深地技术研发与装备制造等多个方面,分析人士称,深地经济有望纳入“十五五”规划。 2、流感 主要逻辑:中国南方流感活动上升; 驱动因素:事件驱动 中国疾控
S
万润科技
0
0
0
0.06
金开龙头策略
2025-10-20 09:09:25
【市场热点复盘】10月20号
一、最新事件 1、中美动态 主要逻辑:中美博弈动态梳理; 驱动因素:政策驱动 美东时间10月17日,美国总统特朗普表示,他提议的对中国商品加征100%额外关税是“不可持续的”。美国财政部长贝森特周五在白宫的一次会议上表示,他将在下周在马来西亚与中国国务院副总两何立峰会面,时间可能定在周六,为美国总统特朗普与中国领导人习近报道,10月18日上午,中美经贸中方牵头人与美方牵头人、美国财政部长贝森特和贸易代表格里尔举行视频通话,就双边经贸关系中的重要问题进行了坦诚、深入、建设性的交流,同意尽快举行新一
S
合肥城建
S
海马汽车
0
0
0
0.06
金开龙头策略
2025-10-17 09:14:51
【市场热点复盘】10月17号
一、最新事件 1、算力基础设施 主要逻辑:“毫秒用算”专项行动; 驱动因素:政策驱动 工业和信息化部办公厅组织开展城域“毫秒用算”专项行动,聚焦算力网络发展,构建高在城域内提供毫秒级算力资源网络通达能力速大容量、确定低时延、泛在广覆盖的城域网络,即面向基础设施实现算力中心毫秒互连(<1毫秒)。 图片来源:网络 2、金银 主要逻辑:黄金白银续刷历史新高; 驱动因素:事件驱动 隔夜COMEX黄金期货收涨3.4%,报4344.3美元/盎司,COMEX白银期货收涨3.99%,报53.43美元/盎司,继续
S
合锻智能
0
1
0
0.06
金开龙头策略
2025-10-16 09:25:56
【市场热点复盘】10月16号
一、最新事件 1、充电桩 主要逻辑:充电设施服务能力“三年倍增”行动方案; 驱动因素:政策驱动 国家发展改革委等部门发布关于印发《电动汽车充电设施服务能力“三年倍增”行动方案(2025—2027年)》的通知。其中提出,通过持续健全充电网络、提升充电效能、优化服务品质、创新产业生态,进一步提振消费信心,促进电动汽车更大范围内购置使用。到2027年底,在全国范围内建成2800万个充电设施,提供超3亿千瓦的公共充电容量,满足超过8000万辆电动汽车充电需求,实现充电服务能力的翻倍增长。 2、钴 主要逻
S
三花智控
0
1
0
0.07
金开龙头策略
2025-10-14 17:44:08
【市场热点】10月14日热点复盘
一、最新事件 1、金银 主要逻辑:金银价格持续突破纪录; 驱动因素:事件驱动 银价飙升至每盎司52.50美元以上的纪录新高。美国银行全球大宗商品团队将2026年白银的目标价设为每盎司65美元。 现货黄金向上触及4100美元/盎司,再创历史新高。今年以来,现货黄金累计涨1475美元/盎司,累计涨幅达56%。 2、eSIM 主要逻辑:三大运营商均已获得开展eSIM手机运营服务商用试验的批复; 驱动因素:事件驱动 三大运营商均已获得开展eSIM手机运营服务商用试验的批复。据了解,中国联通在9月初率先获
S
山子高科
3
0
0
0.34
编辑交易计划
上一页
1
下一页
前往
页
6
关注
87
粉丝
8.50
工分
社区规则
服务协议
隐私政策
沪ICP备20009443号
© 2020 上海韭研信息科技有限公司
关于韭研公社
问题反馈
有问题请联系
@韭菜团子
公社愿景:韭研公社,原韭菜公社,投资干货最多的共享社群,汇聚全网最深度的基本面研究,消弭个人滞后机构的逻辑鸿沟。
风险提示:韭研公社里任何网友的发言,都有其特定立场,均不构成投资建议,请投资者独立审慎决策。
2
3