异动
关注
社群
交易计划
搜公告
产业库
时间轴
通知
全部已读
暂无数据
私信
暂无数据
登录注册
我的主页
退出
西域多宝
这个人很懒,什么都没有留下
个人资料
西域多宝
2025-11-13 12:21:09
游资动向:锂电池走强,化工行业为什么也跟涨
游资动向:锂电池走强,化工行业为什么也跟涨 锂电池板块孚日股份六连板,电池板块持续走强,化工行业为什么也跟涨,他们之间是什么关系? 化工行业是国民经济的基础,其产业链长且复杂。从 “资源-基础化工-精细化工/新材料” 理解,当前市场的焦点主要集中在与新能源、新兴产业紧密相关的细分领域。 一、 氟化工与磷化工 这两个传统化工领域,正因为新能源的赋能,展现出全新的活力。 1. 氟化工:从“制冷”到“赋能” 上游资源 - 萤石:萤石是战略性的氟资源,被誉为“第二稀土”。金石资源是国内萤石的龙头企业,掌
S
华盛锂电
35
18
21
0
西域多宝
2025-11-13 08:29:39
铌酸锂薄膜产业链相关个股梳理及投资逻辑分析
铌酸锂薄膜产业链相关个股梳理及投资逻辑分析 中国科学院上海微系统与信息技术研究所研究员张加祥、欧欣团队与中山大学教授刘进团队、中国科学技术大学教授霍永恒团队合作,首次在混合集成光量子芯片上实现了空间上分离的量子点单光子源之间的片上量子干涉互联,为构建可扩展的片上量子网络奠定了重要基础。相关研究成果近日发表于《自然-材料》。 此次研究实现了基于固态原子(半导体量子点)确定性单光子源与低损耗铌酸锂薄膜的混合集成光量子芯片,提出了基于铌酸锂薄膜铁电畴工程的片上局域应力调控技术,并进一步实现了量子点单光
S
光库科技
1
1
1
0
西域多宝
2025-11-12 21:14:19
11月12评级日报 强势股脱水 脱水研报
11月12评级日报 强势股脱水 脱水研报
1112强势股脱水 _ 燃气轮机+存储芯片+核能反应堆,多个热门板块指向一种小金属.pdf
产业化进程加速,这个行业年底有三大催化,率先受益的设备环节有望抢跑;AI基建核心卡位环节,美国改变缺电的首选,海外需求激增——1112脱水研报.pdf
公司Q3收入创新高,四季度海外摩洛哥项目逐步放量,海内外产能不断释放助推业绩成长——1112评级日报.pdf
S
华盛锂电
0
1
2
0.70
西域多宝
2025-11-12 19:28:26
天际股份、多氟多、天赐材料、华盛锂电、【招商电新】坚定电解液链(11.12)
天际股份、多氟多、天赐材料、华盛锂电、海科星源、胜华新材【招商电新】坚定电解液链(11.12) 六氟新一轮行情正在展开 现货价超过12.6万元,业界反馈,二线电解液公司实际采购价已接近15万元! 电解液报价开始如期传导,上周电解液2天涨幅超过过去2个月的涨幅! 我们以11万含税均价估算主流大公司,26年估值刚好10倍出头,若采用现货价估算,则均为个位数估值! 添加剂开始发力 两大主力添加剂VC、FEC,近2个交易日三方均价分别大涨10%、11%! 9月份以来,VC涨幅已超过40%!FEC涨幅接近
S
华盛锂电
0
2
3
0.24
西域多宝
2025-11-11 21:26:22
11月11评级日报 强势股脱水 脱水研报
11月11评级日报 强势股脱水 脱水研报
1111强势股脱水 _ 六氟还在如火如荼,接替六氟的高价格弹性品种又被挖出来了.pdf
PCB大涨背后被忽略的受益细分,量价齐升的典型;金属和矿物资产长期价格趋势向上,推动矿山资本开支上升——1111脱水研报.pdf
电表出海核心公司,总体在手订单超179.14亿元,国内电表招标价格已有明显修复——1111评级日报.pdf
S
炬华科技
1
0
1
0.70
西域多宝
2025-11-11 19:24:02
太空算力产业链相关个股梳理及相关慨念逻辑
太空算力产业链相关个股梳理及相关慨念逻辑 太空算力行业概览 太空算力,指在近地轨道、地球同步轨道等太空环境中部署计算资源,实现数据处理、存储与算力输出的新兴技术范式。 其核心在于将传统地面数据中心的计算功能迁移至太空,利用太空独特的环境,构建高效可持续的算力系统。 太空数据中心是实现太空算力的物理载体,由卫星计算集群、星间通信链路、能源供应系统及在轨运维平台构成。 太空数据中心具备自主数据处理能力,可实现从"天感地算"向"天数天算"的模式转变,在太空中完成数据采集、清洗、分析与结果输出的全部流程
S
仕佳光子
1
1
2
0.95
西域多宝
2025-11-10 23:45:56
【中金电新】持续推荐六氟、添加剂、溶剂
【中金电新】持续推荐六氟、添加剂、溶剂 目前六氟散单报价已达12万元,近期与头部客户谈定11月价格达7万元/吨,12月或延续上涨趋势,超此前预期,26年维持8-11万元/吨的均价预期。 从供需来看,储能需求高增,26年储能出货或超800GWh,锂电池整体需求或达2.6TWh,电解液需求达近35万吨,同比增长25-30%,即7-8万吨。 供给端:我们梳理26年主要增量为天赐3.5万吨、天际股份1.5万吨、江西石磊2万吨,考虑企业投产时间及多氟多部分增量,26年有效增量约8万吨,供需仍处于紧平衡状
S
海科新源
2
1
1
1.69
西域多宝
2025-11-10 21:37:47
11月10评级日报 强势股脱水 脱水研报
11月10评级日报 强势股脱水 脱水研报
锂电溶剂市占率近40%!产线满产将显著受益于EC复苏加速,另一VC添加剂也开始涨价30%,后续可能还会加速——1110评级日报.pdf
多环节进入供应紧张格局,锂电材料涨价走到什么阶段了?订单积压严重,燃气轮机全球产能紧张,订单外溢国内产商受益——1110脱水研报.pdf
1110强势股脱水 _ 大消费集体走强,是板块轮动还是基本面反转?.pdf
S
华盛锂电
1
0
2
0.67
西域多宝
2025-11-09 23:39:00
通信行业周报 :北美光通信企业当季业绩表现亮眼,英伟达、谷歌推进太空算力部署
通信行业周报 2025 年第45 周:北美光通信企业当季业绩表现亮眼,英伟达、谷歌推进太空算力部署 行业要闻追踪:北美光模块光芯片公司业绩指引强劲,全球算力景气度延续(1)FabrinetFY2026Q1业绩环比增长8%,DCI业务需求强劲。FabrinetFY2026第一季度营收达到9.781亿美元,同比增长22%,环比增长8%,这主要得益于数据中心互联(DCI)产品的推动。DCI收入为1.38亿美元,同比增长92%,环比增长29%,DCI收入已达公司总收入的14%。(2)CoherentFY
S
鼎通科技
2
0
1
0.17
西域多宝
2025-11-09 11:17:03
碳纤维行业:迎接新一轮景气周期【东北计算机】
碳纤维行业:迎接新一轮景气周期【东北计算机】 1️⃣#需求反转在即,#2025年开启新成长周期 碳纤维产业链自2024年第三季度起已显现复苏迹象,业绩与订单情况显著好转。 #反转的核心驱动力,#来自于下游应用领域的集体爆发: 1) 风电叶片是碳纤维最大的应用市场,占比约30%。 为提升发电效率,全球海上风电叶片正急速大型化,对轻量化、高强度的碳纤维需求激增。 赛奥碳纤维预计2025年,全球风电领域对碳纤维的需求将攀升至9.34万吨,年复合增长率高达25%。 2) 国产大飞机C919的批量交付及更
S
光威复材
2
1
1
0.86
西域多宝
2025-11-09 10:58:32
算力不止量子:全球共振时刻,太空算力从概念验证迈入工程化阶段,看好国产太空算力加速!
算力不止量子:全球共振时刻,太空算力从概念验证迈入工程化阶段,看好国产太空算力加速!【天风计算机 缪欣君团队】 ❗近期进行卫星产业链深度调研,详细可私 太空算力实现两大里程碑: (1)据外媒Tom’shardware,11月2日,#Starcloud携手Crusoe将NVIDIA H100送入轨道,目标在2027年推出“太空GPU云服务”。 (2)11月5日,谷歌宣布“捕光者计划”(Project Suncatcher),计划2027年初与Planet发射两颗搭载Trillium代TPU的原型卫
S
中科星图
1
5
5
0.93
西域多宝
2025-11-09 10:52:01
新能源涨价—电池材料核心企业产业链深度解析
新能源涨价—电池材料核心企业产业链深度解析 一、涨价驱动逻辑:三重共振推升产业景气 2025年电池材料迎来结构性涨价周期,核心驱动力来自: 需求端爆发:全球动力电池需求持续高增长,2025年预计达1899GWh,但高端产能严重不足,低端产能加速出清。摩根士丹利已将德方纳米、容百科技、恩捷股份等材料龙头评级上调,看空情绪显著缓和。 资源端刚性:锂价虽在底部震荡(7-8万元/吨),但天齐锂业等100%自给率企业具备极强成本优势,资源稀缺性支撑长期价格中枢。钴镍等战略金属受地缘政治影响,供应不确定性增
S
天赐材料
5
2
2
0.91
西域多宝
2025-11-09 10:44:01
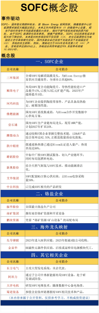
SOFC固体氧化物燃料电池产业链深度解析:数据中心供能新纪元
SOFC固体氧化物燃料电池产业链深度解析:数据中心供能新纪元 一、事件驱动与产业拐点 2025年成为全球SOFC产业化元年。美国Bloom Energy官网预测,未来五年将宣布35GW数据中心容量部署,相当于纽约市年均用电量的六倍,直接引爆市场对SOFC的关注度。与传统燃气轮机相比,SOFC发电效率可达65%以上,热电综合利用率超90%,随着产能释放,度电成本具备显著下降空间,应用场景从AIDC扩展至整个化石能源电能转换领域。 国内产业实现重大突破:潍柴动力第二代SOFC产品系统寿命突破10,0
S
雄韬股份
19
5
8
2.28
西域多宝
2025-11-07 22:08:07
美国电力需求点评:AI或大幅拉动美电力需求,关注相关电力设备出口机会
美国电力需求点评:AI或大幅拉动美电力需求,关注相关电力设备出口机会 AI或大幅拉动美电力需求。OpenAI计划到2033年部署超过250GW的算力中心,这或将对美国电力需求形成剧烈拉动。美国2022-2024年最高用电负荷在820GW上下,仅OpenAI一家新增负荷超过美国当前全国最高用电负荷的1/4。美国目前稳定电源约1000GW,负荷备用率仅20%,电力供给紧张。根据GridStrategies预测,到2029年美国最高用电负荷将达到947GW(相比2024年增加128GW),其中AIDC
S
新特电气
2
2
4
0.21
西域多宝
2025-11-06 21:04:46
11月06评级日报 强势股脱水 脱水研报
11月06评级日报 强势股脱水 脱水研报
1106强势股脱水 _ 产能逼近上限,这个有色品种也迎来供需共振.pdf
密集催化期来临!机器人将迎1-10时刻,产业链确定性方向都梳理出来了;券商预计谷歌TPU出货预期上修,OCS光交换机在数据中心应用前景广阔——1106脱水研报.pdf
数据中心建设加速!公司高速线模组订单饱满持续上量,产能扩张逐季提升——1106评级日报.pdf
S
海峡创新
1
0
2
0.64
编辑交易计划
上一页
1
2
3
4
5
6
56
下一页
前往
页
西域多宝
2025-11-13 12:21:09
游资动向:锂电池走强,化工行业为什么也跟涨
游资动向:锂电池走强,化工行业为什么也跟涨 锂电池板块孚日股份六连板,电池板块持续走强,化工行业为什么也跟涨,他们之间是什么关系? 化工行业是国民经济的基础,其产业链长且复杂。从 “资源-基础化工-精细化工/新材料” 理解,当前市场的焦点主要集中在与新能源、新兴产业紧密相关的细分领域。 一、 氟化工与磷化工 这两个传统化工领域,正因为新能源的赋能,展现出全新的活力。 1. 氟化工:从“制冷”到“赋能” 上游资源 - 萤石:萤石是战略性的氟资源,被誉为“第二稀土”。金石资源是国内萤石的龙头企业,掌
S
华盛锂电
35
18
21
0
西域多宝
2025-11-13 08:29:39
铌酸锂薄膜产业链相关个股梳理及投资逻辑分析
铌酸锂薄膜产业链相关个股梳理及投资逻辑分析 中国科学院上海微系统与信息技术研究所研究员张加祥、欧欣团队与中山大学教授刘进团队、中国科学技术大学教授霍永恒团队合作,首次在混合集成光量子芯片上实现了空间上分离的量子点单光子源之间的片上量子干涉互联,为构建可扩展的片上量子网络奠定了重要基础。相关研究成果近日发表于《自然-材料》。 此次研究实现了基于固态原子(半导体量子点)确定性单光子源与低损耗铌酸锂薄膜的混合集成光量子芯片,提出了基于铌酸锂薄膜铁电畴工程的片上局域应力调控技术,并进一步实现了量子点单光
S
光库科技
1
1
1
0
西域多宝
2025-11-12 21:14:19
11月12评级日报 强势股脱水 脱水研报
11月12评级日报 强势股脱水 脱水研报
1112强势股脱水 _ 燃气轮机+存储芯片+核能反应堆,多个热门板块指向一种小金属.pdf
产业化进程加速,这个行业年底有三大催化,率先受益的设备环节有望抢跑;AI基建核心卡位环节,美国改变缺电的首选,海外需求激增——1112脱水研报.pdf
公司Q3收入创新高,四季度海外摩洛哥项目逐步放量,海内外产能不断释放助推业绩成长——1112评级日报.pdf
S
华盛锂电
0
1
2
0.70
西域多宝
2025-11-12 19:28:26
天际股份、多氟多、天赐材料、华盛锂电、【招商电新】坚定电解液链(11.12)
天际股份、多氟多、天赐材料、华盛锂电、海科星源、胜华新材【招商电新】坚定电解液链(11.12) 六氟新一轮行情正在展开 现货价超过12.6万元,业界反馈,二线电解液公司实际采购价已接近15万元! 电解液报价开始如期传导,上周电解液2天涨幅超过过去2个月的涨幅! 我们以11万含税均价估算主流大公司,26年估值刚好10倍出头,若采用现货价估算,则均为个位数估值! 添加剂开始发力 两大主力添加剂VC、FEC,近2个交易日三方均价分别大涨10%、11%! 9月份以来,VC涨幅已超过40%!FEC涨幅接近
S
华盛锂电
0
2
3
0.24
西域多宝
2025-11-11 21:26:22
11月11评级日报 强势股脱水 脱水研报
11月11评级日报 强势股脱水 脱水研报
1111强势股脱水 _ 六氟还在如火如荼,接替六氟的高价格弹性品种又被挖出来了.pdf
PCB大涨背后被忽略的受益细分,量价齐升的典型;金属和矿物资产长期价格趋势向上,推动矿山资本开支上升——1111脱水研报.pdf
电表出海核心公司,总体在手订单超179.14亿元,国内电表招标价格已有明显修复——1111评级日报.pdf
S
炬华科技
1
0
1
0.70
西域多宝
2025-11-11 19:24:02
太空算力产业链相关个股梳理及相关慨念逻辑
太空算力产业链相关个股梳理及相关慨念逻辑 太空算力行业概览 太空算力,指在近地轨道、地球同步轨道等太空环境中部署计算资源,实现数据处理、存储与算力输出的新兴技术范式。 其核心在于将传统地面数据中心的计算功能迁移至太空,利用太空独特的环境,构建高效可持续的算力系统。 太空数据中心是实现太空算力的物理载体,由卫星计算集群、星间通信链路、能源供应系统及在轨运维平台构成。 太空数据中心具备自主数据处理能力,可实现从"天感地算"向"天数天算"的模式转变,在太空中完成数据采集、清洗、分析与结果输出的全部流程
S
仕佳光子
1
1
2
0.95
西域多宝
2025-11-10 23:45:56
【中金电新】持续推荐六氟、添加剂、溶剂
【中金电新】持续推荐六氟、添加剂、溶剂 目前六氟散单报价已达12万元,近期与头部客户谈定11月价格达7万元/吨,12月或延续上涨趋势,超此前预期,26年维持8-11万元/吨的均价预期。 从供需来看,储能需求高增,26年储能出货或超800GWh,锂电池整体需求或达2.6TWh,电解液需求达近35万吨,同比增长25-30%,即7-8万吨。 供给端:我们梳理26年主要增量为天赐3.5万吨、天际股份1.5万吨、江西石磊2万吨,考虑企业投产时间及多氟多部分增量,26年有效增量约8万吨,供需仍处于紧平衡状
S
海科新源
2
1
1
1.69
西域多宝
2025-11-10 21:37:47
11月10评级日报 强势股脱水 脱水研报
11月10评级日报 强势股脱水 脱水研报
锂电溶剂市占率近40%!产线满产将显著受益于EC复苏加速,另一VC添加剂也开始涨价30%,后续可能还会加速——1110评级日报.pdf
多环节进入供应紧张格局,锂电材料涨价走到什么阶段了?订单积压严重,燃气轮机全球产能紧张,订单外溢国内产商受益——1110脱水研报.pdf
1110强势股脱水 _ 大消费集体走强,是板块轮动还是基本面反转?.pdf
S
华盛锂电
1
0
2
0.67
西域多宝
2025-11-09 23:39:00
通信行业周报 :北美光通信企业当季业绩表现亮眼,英伟达、谷歌推进太空算力部署
通信行业周报 2025 年第45 周:北美光通信企业当季业绩表现亮眼,英伟达、谷歌推进太空算力部署 行业要闻追踪:北美光模块光芯片公司业绩指引强劲,全球算力景气度延续(1)FabrinetFY2026Q1业绩环比增长8%,DCI业务需求强劲。FabrinetFY2026第一季度营收达到9.781亿美元,同比增长22%,环比增长8%,这主要得益于数据中心互联(DCI)产品的推动。DCI收入为1.38亿美元,同比增长92%,环比增长29%,DCI收入已达公司总收入的14%。(2)CoherentFY
S
鼎通科技
2
0
1
0.17
西域多宝
2025-11-09 11:17:03
碳纤维行业:迎接新一轮景气周期【东北计算机】
碳纤维行业:迎接新一轮景气周期【东北计算机】 1️⃣#需求反转在即,#2025年开启新成长周期 碳纤维产业链自2024年第三季度起已显现复苏迹象,业绩与订单情况显著好转。 #反转的核心驱动力,#来自于下游应用领域的集体爆发: 1) 风电叶片是碳纤维最大的应用市场,占比约30%。 为提升发电效率,全球海上风电叶片正急速大型化,对轻量化、高强度的碳纤维需求激增。 赛奥碳纤维预计2025年,全球风电领域对碳纤维的需求将攀升至9.34万吨,年复合增长率高达25%。 2) 国产大飞机C919的批量交付及更
S
光威复材
2
1
1
0.86
西域多宝
2025-11-09 10:58:32
算力不止量子:全球共振时刻,太空算力从概念验证迈入工程化阶段,看好国产太空算力加速!
算力不止量子:全球共振时刻,太空算力从概念验证迈入工程化阶段,看好国产太空算力加速!【天风计算机 缪欣君团队】 ❗近期进行卫星产业链深度调研,详细可私 太空算力实现两大里程碑: (1)据外媒Tom’shardware,11月2日,#Starcloud携手Crusoe将NVIDIA H100送入轨道,目标在2027年推出“太空GPU云服务”。 (2)11月5日,谷歌宣布“捕光者计划”(Project Suncatcher),计划2027年初与Planet发射两颗搭载Trillium代TPU的原型卫
S
中科星图
1
5
5
0.93
西域多宝
2025-11-09 10:52:01
新能源涨价—电池材料核心企业产业链深度解析
新能源涨价—电池材料核心企业产业链深度解析 一、涨价驱动逻辑:三重共振推升产业景气 2025年电池材料迎来结构性涨价周期,核心驱动力来自: 需求端爆发:全球动力电池需求持续高增长,2025年预计达1899GWh,但高端产能严重不足,低端产能加速出清。摩根士丹利已将德方纳米、容百科技、恩捷股份等材料龙头评级上调,看空情绪显著缓和。 资源端刚性:锂价虽在底部震荡(7-8万元/吨),但天齐锂业等100%自给率企业具备极强成本优势,资源稀缺性支撑长期价格中枢。钴镍等战略金属受地缘政治影响,供应不确定性增
S
天赐材料
5
2
2
0.91
西域多宝
2025-11-09 10:44:01
SOFC固体氧化物燃料电池产业链深度解析:数据中心供能新纪元
SOFC固体氧化物燃料电池产业链深度解析:数据中心供能新纪元 一、事件驱动与产业拐点 2025年成为全球SOFC产业化元年。美国Bloom Energy官网预测,未来五年将宣布35GW数据中心容量部署,相当于纽约市年均用电量的六倍,直接引爆市场对SOFC的关注度。与传统燃气轮机相比,SOFC发电效率可达65%以上,热电综合利用率超90%,随着产能释放,度电成本具备显著下降空间,应用场景从AIDC扩展至整个化石能源电能转换领域。 国内产业实现重大突破:潍柴动力第二代SOFC产品系统寿命突破10,0
S
雄韬股份
19
5
8
2.28
西域多宝
2025-11-07 22:08:07
美国电力需求点评:AI或大幅拉动美电力需求,关注相关电力设备出口机会
美国电力需求点评:AI或大幅拉动美电力需求,关注相关电力设备出口机会 AI或大幅拉动美电力需求。OpenAI计划到2033年部署超过250GW的算力中心,这或将对美国电力需求形成剧烈拉动。美国2022-2024年最高用电负荷在820GW上下,仅OpenAI一家新增负荷超过美国当前全国最高用电负荷的1/4。美国目前稳定电源约1000GW,负荷备用率仅20%,电力供给紧张。根据GridStrategies预测,到2029年美国最高用电负荷将达到947GW(相比2024年增加128GW),其中AIDC
S
新特电气
2
2
4
0.21
西域多宝
2025-11-06 21:04:46
11月06评级日报 强势股脱水 脱水研报
11月06评级日报 强势股脱水 脱水研报
1106强势股脱水 _ 产能逼近上限,这个有色品种也迎来供需共振.pdf
密集催化期来临!机器人将迎1-10时刻,产业链确定性方向都梳理出来了;券商预计谷歌TPU出货预期上修,OCS光交换机在数据中心应用前景广阔——1106脱水研报.pdf
数据中心建设加速!公司高速线模组订单饱满持续上量,产能扩张逐季提升——1106评级日报.pdf
S
海峡创新
1
0
2
0.64
编辑交易计划
上一页
1
2
3
4
5
6
56
下一页
前往
页
西域多宝
2025-11-13 12:21:09
游资动向:锂电池走强,化工行业为什么也跟涨
游资动向:锂电池走强,化工行业为什么也跟涨 锂电池板块孚日股份六连板,电池板块持续走强,化工行业为什么也跟涨,他们之间是什么关系? 化工行业是国民经济的基础,其产业链长且复杂。从 “资源-基础化工-精细化工/新材料” 理解,当前市场的焦点主要集中在与新能源、新兴产业紧密相关的细分领域。 一、 氟化工与磷化工 这两个传统化工领域,正因为新能源的赋能,展现出全新的活力。 1. 氟化工:从“制冷”到“赋能” 上游资源 - 萤石:萤石是战略性的氟资源,被誉为“第二稀土”。金石资源是国内萤石的龙头企业,掌
S
华盛锂电
35
18
21
0
西域多宝
2025-11-13 08:29:39
铌酸锂薄膜产业链相关个股梳理及投资逻辑分析
铌酸锂薄膜产业链相关个股梳理及投资逻辑分析 中国科学院上海微系统与信息技术研究所研究员张加祥、欧欣团队与中山大学教授刘进团队、中国科学技术大学教授霍永恒团队合作,首次在混合集成光量子芯片上实现了空间上分离的量子点单光子源之间的片上量子干涉互联,为构建可扩展的片上量子网络奠定了重要基础。相关研究成果近日发表于《自然-材料》。 此次研究实现了基于固态原子(半导体量子点)确定性单光子源与低损耗铌酸锂薄膜的混合集成光量子芯片,提出了基于铌酸锂薄膜铁电畴工程的片上局域应力调控技术,并进一步实现了量子点单光
S
光库科技
1
1
1
0
西域多宝
2025-11-12 21:14:19
11月12评级日报 强势股脱水 脱水研报
11月12评级日报 强势股脱水 脱水研报
1112强势股脱水 _ 燃气轮机+存储芯片+核能反应堆,多个热门板块指向一种小金属.pdf
产业化进程加速,这个行业年底有三大催化,率先受益的设备环节有望抢跑;AI基建核心卡位环节,美国改变缺电的首选,海外需求激增——1112脱水研报.pdf
公司Q3收入创新高,四季度海外摩洛哥项目逐步放量,海内外产能不断释放助推业绩成长——1112评级日报.pdf
S
华盛锂电
0
1
2
0.70
西域多宝
2025-11-12 19:28:26
天际股份、多氟多、天赐材料、华盛锂电、【招商电新】坚定电解液链(11.12)
天际股份、多氟多、天赐材料、华盛锂电、海科星源、胜华新材【招商电新】坚定电解液链(11.12) 六氟新一轮行情正在展开 现货价超过12.6万元,业界反馈,二线电解液公司实际采购价已接近15万元! 电解液报价开始如期传导,上周电解液2天涨幅超过过去2个月的涨幅! 我们以11万含税均价估算主流大公司,26年估值刚好10倍出头,若采用现货价估算,则均为个位数估值! 添加剂开始发力 两大主力添加剂VC、FEC,近2个交易日三方均价分别大涨10%、11%! 9月份以来,VC涨幅已超过40%!FEC涨幅接近
S
华盛锂电
0
2
3
0.24
西域多宝
2025-11-11 21:26:22
11月11评级日报 强势股脱水 脱水研报
11月11评级日报 强势股脱水 脱水研报
1111强势股脱水 _ 六氟还在如火如荼,接替六氟的高价格弹性品种又被挖出来了.pdf
PCB大涨背后被忽略的受益细分,量价齐升的典型;金属和矿物资产长期价格趋势向上,推动矿山资本开支上升——1111脱水研报.pdf
电表出海核心公司,总体在手订单超179.14亿元,国内电表招标价格已有明显修复——1111评级日报.pdf
S
炬华科技
1
0
1
0.70
西域多宝
2025-11-11 19:24:02
太空算力产业链相关个股梳理及相关慨念逻辑
太空算力产业链相关个股梳理及相关慨念逻辑 太空算力行业概览 太空算力,指在近地轨道、地球同步轨道等太空环境中部署计算资源,实现数据处理、存储与算力输出的新兴技术范式。 其核心在于将传统地面数据中心的计算功能迁移至太空,利用太空独特的环境,构建高效可持续的算力系统。 太空数据中心是实现太空算力的物理载体,由卫星计算集群、星间通信链路、能源供应系统及在轨运维平台构成。 太空数据中心具备自主数据处理能力,可实现从"天感地算"向"天数天算"的模式转变,在太空中完成数据采集、清洗、分析与结果输出的全部流程
S
仕佳光子
1
1
2
0.95
西域多宝
2025-11-10 23:45:56
【中金电新】持续推荐六氟、添加剂、溶剂
【中金电新】持续推荐六氟、添加剂、溶剂 目前六氟散单报价已达12万元,近期与头部客户谈定11月价格达7万元/吨,12月或延续上涨趋势,超此前预期,26年维持8-11万元/吨的均价预期。 从供需来看,储能需求高增,26年储能出货或超800GWh,锂电池整体需求或达2.6TWh,电解液需求达近35万吨,同比增长25-30%,即7-8万吨。 供给端:我们梳理26年主要增量为天赐3.5万吨、天际股份1.5万吨、江西石磊2万吨,考虑企业投产时间及多氟多部分增量,26年有效增量约8万吨,供需仍处于紧平衡状
S
海科新源
2
1
1
1.69
西域多宝
2025-11-10 21:37:47
11月10评级日报 强势股脱水 脱水研报
11月10评级日报 强势股脱水 脱水研报
锂电溶剂市占率近40%!产线满产将显著受益于EC复苏加速,另一VC添加剂也开始涨价30%,后续可能还会加速——1110评级日报.pdf
多环节进入供应紧张格局,锂电材料涨价走到什么阶段了?订单积压严重,燃气轮机全球产能紧张,订单外溢国内产商受益——1110脱水研报.pdf
1110强势股脱水 _ 大消费集体走强,是板块轮动还是基本面反转?.pdf
S
华盛锂电
1
0
2
0.67
西域多宝
2025-11-09 23:39:00
通信行业周报 :北美光通信企业当季业绩表现亮眼,英伟达、谷歌推进太空算力部署
通信行业周报 2025 年第45 周:北美光通信企业当季业绩表现亮眼,英伟达、谷歌推进太空算力部署 行业要闻追踪:北美光模块光芯片公司业绩指引强劲,全球算力景气度延续(1)FabrinetFY2026Q1业绩环比增长8%,DCI业务需求强劲。FabrinetFY2026第一季度营收达到9.781亿美元,同比增长22%,环比增长8%,这主要得益于数据中心互联(DCI)产品的推动。DCI收入为1.38亿美元,同比增长92%,环比增长29%,DCI收入已达公司总收入的14%。(2)CoherentFY
S
鼎通科技
2
0
1
0.17
西域多宝
2025-11-09 11:17:03
碳纤维行业:迎接新一轮景气周期【东北计算机】
碳纤维行业:迎接新一轮景气周期【东北计算机】 1️⃣#需求反转在即,#2025年开启新成长周期 碳纤维产业链自2024年第三季度起已显现复苏迹象,业绩与订单情况显著好转。 #反转的核心驱动力,#来自于下游应用领域的集体爆发: 1) 风电叶片是碳纤维最大的应用市场,占比约30%。 为提升发电效率,全球海上风电叶片正急速大型化,对轻量化、高强度的碳纤维需求激增。 赛奥碳纤维预计2025年,全球风电领域对碳纤维的需求将攀升至9.34万吨,年复合增长率高达25%。 2) 国产大飞机C919的批量交付及更
S
光威复材
2
1
1
0.86
西域多宝
2025-11-09 10:58:32
算力不止量子:全球共振时刻,太空算力从概念验证迈入工程化阶段,看好国产太空算力加速!
算力不止量子:全球共振时刻,太空算力从概念验证迈入工程化阶段,看好国产太空算力加速!【天风计算机 缪欣君团队】 ❗近期进行卫星产业链深度调研,详细可私 太空算力实现两大里程碑: (1)据外媒Tom’shardware,11月2日,#Starcloud携手Crusoe将NVIDIA H100送入轨道,目标在2027年推出“太空GPU云服务”。 (2)11月5日,谷歌宣布“捕光者计划”(Project Suncatcher),计划2027年初与Planet发射两颗搭载Trillium代TPU的原型卫
S
中科星图
1
5
5
0.93
西域多宝
2025-11-09 10:52:01
新能源涨价—电池材料核心企业产业链深度解析
新能源涨价—电池材料核心企业产业链深度解析 一、涨价驱动逻辑:三重共振推升产业景气 2025年电池材料迎来结构性涨价周期,核心驱动力来自: 需求端爆发:全球动力电池需求持续高增长,2025年预计达1899GWh,但高端产能严重不足,低端产能加速出清。摩根士丹利已将德方纳米、容百科技、恩捷股份等材料龙头评级上调,看空情绪显著缓和。 资源端刚性:锂价虽在底部震荡(7-8万元/吨),但天齐锂业等100%自给率企业具备极强成本优势,资源稀缺性支撑长期价格中枢。钴镍等战略金属受地缘政治影响,供应不确定性增
S
天赐材料
5
2
2
0.91
西域多宝
2025-11-09 10:44:01
SOFC固体氧化物燃料电池产业链深度解析:数据中心供能新纪元
SOFC固体氧化物燃料电池产业链深度解析:数据中心供能新纪元 一、事件驱动与产业拐点 2025年成为全球SOFC产业化元年。美国Bloom Energy官网预测,未来五年将宣布35GW数据中心容量部署,相当于纽约市年均用电量的六倍,直接引爆市场对SOFC的关注度。与传统燃气轮机相比,SOFC发电效率可达65%以上,热电综合利用率超90%,随着产能释放,度电成本具备显著下降空间,应用场景从AIDC扩展至整个化石能源电能转换领域。 国内产业实现重大突破:潍柴动力第二代SOFC产品系统寿命突破10,0
S
雄韬股份
19
5
8
2.28
西域多宝
2025-11-07 22:08:07
美国电力需求点评:AI或大幅拉动美电力需求,关注相关电力设备出口机会
美国电力需求点评:AI或大幅拉动美电力需求,关注相关电力设备出口机会 AI或大幅拉动美电力需求。OpenAI计划到2033年部署超过250GW的算力中心,这或将对美国电力需求形成剧烈拉动。美国2022-2024年最高用电负荷在820GW上下,仅OpenAI一家新增负荷超过美国当前全国最高用电负荷的1/4。美国目前稳定电源约1000GW,负荷备用率仅20%,电力供给紧张。根据GridStrategies预测,到2029年美国最高用电负荷将达到947GW(相比2024年增加128GW),其中AIDC
S
新特电气
2
2
4
0.21
西域多宝
2025-11-06 21:04:46
11月06评级日报 强势股脱水 脱水研报
11月06评级日报 强势股脱水 脱水研报
1106强势股脱水 _ 产能逼近上限,这个有色品种也迎来供需共振.pdf
密集催化期来临!机器人将迎1-10时刻,产业链确定性方向都梳理出来了;券商预计谷歌TPU出货预期上修,OCS光交换机在数据中心应用前景广阔——1106脱水研报.pdf
数据中心建设加速!公司高速线模组订单饱满持续上量,产能扩张逐季提升——1106评级日报.pdf
S
海峡创新
1
0
2
0.64
编辑交易计划
上一页
1
2
3
4
5
6
56
下一页
前往
页
西域多宝
2025-11-13 12:21:09
游资动向:锂电池走强,化工行业为什么也跟涨
游资动向:锂电池走强,化工行业为什么也跟涨 锂电池板块孚日股份六连板,电池板块持续走强,化工行业为什么也跟涨,他们之间是什么关系? 化工行业是国民经济的基础,其产业链长且复杂。从 “资源-基础化工-精细化工/新材料” 理解,当前市场的焦点主要集中在与新能源、新兴产业紧密相关的细分领域。 一、 氟化工与磷化工 这两个传统化工领域,正因为新能源的赋能,展现出全新的活力。 1. 氟化工:从“制冷”到“赋能” 上游资源 - 萤石:萤石是战略性的氟资源,被誉为“第二稀土”。金石资源是国内萤石的龙头企业,掌
S
华盛锂电
35
18
21
0
西域多宝
2025-11-13 08:29:39
铌酸锂薄膜产业链相关个股梳理及投资逻辑分析
铌酸锂薄膜产业链相关个股梳理及投资逻辑分析 中国科学院上海微系统与信息技术研究所研究员张加祥、欧欣团队与中山大学教授刘进团队、中国科学技术大学教授霍永恒团队合作,首次在混合集成光量子芯片上实现了空间上分离的量子点单光子源之间的片上量子干涉互联,为构建可扩展的片上量子网络奠定了重要基础。相关研究成果近日发表于《自然-材料》。 此次研究实现了基于固态原子(半导体量子点)确定性单光子源与低损耗铌酸锂薄膜的混合集成光量子芯片,提出了基于铌酸锂薄膜铁电畴工程的片上局域应力调控技术,并进一步实现了量子点单光
S
光库科技
1
1
1
0
西域多宝
2025-11-12 21:14:19
11月12评级日报 强势股脱水 脱水研报
11月12评级日报 强势股脱水 脱水研报
1112强势股脱水 _ 燃气轮机+存储芯片+核能反应堆,多个热门板块指向一种小金属.pdf
产业化进程加速,这个行业年底有三大催化,率先受益的设备环节有望抢跑;AI基建核心卡位环节,美国改变缺电的首选,海外需求激增——1112脱水研报.pdf
公司Q3收入创新高,四季度海外摩洛哥项目逐步放量,海内外产能不断释放助推业绩成长——1112评级日报.pdf
S
华盛锂电
0
1
2
0.70
西域多宝
2025-11-12 19:28:26
天际股份、多氟多、天赐材料、华盛锂电、【招商电新】坚定电解液链(11.12)
天际股份、多氟多、天赐材料、华盛锂电、海科星源、胜华新材【招商电新】坚定电解液链(11.12) 六氟新一轮行情正在展开 现货价超过12.6万元,业界反馈,二线电解液公司实际采购价已接近15万元! 电解液报价开始如期传导,上周电解液2天涨幅超过过去2个月的涨幅! 我们以11万含税均价估算主流大公司,26年估值刚好10倍出头,若采用现货价估算,则均为个位数估值! 添加剂开始发力 两大主力添加剂VC、FEC,近2个交易日三方均价分别大涨10%、11%! 9月份以来,VC涨幅已超过40%!FEC涨幅接近
S
华盛锂电
0
2
3
0.24
西域多宝
2025-11-11 21:26:22
11月11评级日报 强势股脱水 脱水研报
11月11评级日报 强势股脱水 脱水研报
1111强势股脱水 _ 六氟还在如火如荼,接替六氟的高价格弹性品种又被挖出来了.pdf
PCB大涨背后被忽略的受益细分,量价齐升的典型;金属和矿物资产长期价格趋势向上,推动矿山资本开支上升——1111脱水研报.pdf
电表出海核心公司,总体在手订单超179.14亿元,国内电表招标价格已有明显修复——1111评级日报.pdf
S
炬华科技
1
0
1
0.70
西域多宝
2025-11-11 19:24:02
太空算力产业链相关个股梳理及相关慨念逻辑
太空算力产业链相关个股梳理及相关慨念逻辑 太空算力行业概览 太空算力,指在近地轨道、地球同步轨道等太空环境中部署计算资源,实现数据处理、存储与算力输出的新兴技术范式。 其核心在于将传统地面数据中心的计算功能迁移至太空,利用太空独特的环境,构建高效可持续的算力系统。 太空数据中心是实现太空算力的物理载体,由卫星计算集群、星间通信链路、能源供应系统及在轨运维平台构成。 太空数据中心具备自主数据处理能力,可实现从"天感地算"向"天数天算"的模式转变,在太空中完成数据采集、清洗、分析与结果输出的全部流程
S
仕佳光子
1
1
2
0.95
西域多宝
2025-11-10 23:45:56
【中金电新】持续推荐六氟、添加剂、溶剂
【中金电新】持续推荐六氟、添加剂、溶剂 目前六氟散单报价已达12万元,近期与头部客户谈定11月价格达7万元/吨,12月或延续上涨趋势,超此前预期,26年维持8-11万元/吨的均价预期。 从供需来看,储能需求高增,26年储能出货或超800GWh,锂电池整体需求或达2.6TWh,电解液需求达近35万吨,同比增长25-30%,即7-8万吨。 供给端:我们梳理26年主要增量为天赐3.5万吨、天际股份1.5万吨、江西石磊2万吨,考虑企业投产时间及多氟多部分增量,26年有效增量约8万吨,供需仍处于紧平衡状
S
海科新源
2
1
1
1.69
西域多宝
2025-11-10 21:37:47
11月10评级日报 强势股脱水 脱水研报
11月10评级日报 强势股脱水 脱水研报
锂电溶剂市占率近40%!产线满产将显著受益于EC复苏加速,另一VC添加剂也开始涨价30%,后续可能还会加速——1110评级日报.pdf
多环节进入供应紧张格局,锂电材料涨价走到什么阶段了?订单积压严重,燃气轮机全球产能紧张,订单外溢国内产商受益——1110脱水研报.pdf
1110强势股脱水 _ 大消费集体走强,是板块轮动还是基本面反转?.pdf
S
华盛锂电
1
0
2
0.67
西域多宝
2025-11-09 23:39:00
通信行业周报 :北美光通信企业当季业绩表现亮眼,英伟达、谷歌推进太空算力部署
通信行业周报 2025 年第45 周:北美光通信企业当季业绩表现亮眼,英伟达、谷歌推进太空算力部署 行业要闻追踪:北美光模块光芯片公司业绩指引强劲,全球算力景气度延续(1)FabrinetFY2026Q1业绩环比增长8%,DCI业务需求强劲。FabrinetFY2026第一季度营收达到9.781亿美元,同比增长22%,环比增长8%,这主要得益于数据中心互联(DCI)产品的推动。DCI收入为1.38亿美元,同比增长92%,环比增长29%,DCI收入已达公司总收入的14%。(2)CoherentFY
S
鼎通科技
2
0
1
0.17
西域多宝
2025-11-09 11:17:03
碳纤维行业:迎接新一轮景气周期【东北计算机】
碳纤维行业:迎接新一轮景气周期【东北计算机】 1️⃣#需求反转在即,#2025年开启新成长周期 碳纤维产业链自2024年第三季度起已显现复苏迹象,业绩与订单情况显著好转。 #反转的核心驱动力,#来自于下游应用领域的集体爆发: 1) 风电叶片是碳纤维最大的应用市场,占比约30%。 为提升发电效率,全球海上风电叶片正急速大型化,对轻量化、高强度的碳纤维需求激增。 赛奥碳纤维预计2025年,全球风电领域对碳纤维的需求将攀升至9.34万吨,年复合增长率高达25%。 2) 国产大飞机C919的批量交付及更
S
光威复材
2
1
1
0.86
西域多宝
2025-11-09 10:58:32
算力不止量子:全球共振时刻,太空算力从概念验证迈入工程化阶段,看好国产太空算力加速!
算力不止量子:全球共振时刻,太空算力从概念验证迈入工程化阶段,看好国产太空算力加速!【天风计算机 缪欣君团队】 ❗近期进行卫星产业链深度调研,详细可私 太空算力实现两大里程碑: (1)据外媒Tom’shardware,11月2日,#Starcloud携手Crusoe将NVIDIA H100送入轨道,目标在2027年推出“太空GPU云服务”。 (2)11月5日,谷歌宣布“捕光者计划”(Project Suncatcher),计划2027年初与Planet发射两颗搭载Trillium代TPU的原型卫
S
中科星图
1
5
5
0.93
西域多宝
2025-11-09 10:52:01
新能源涨价—电池材料核心企业产业链深度解析
新能源涨价—电池材料核心企业产业链深度解析 一、涨价驱动逻辑:三重共振推升产业景气 2025年电池材料迎来结构性涨价周期,核心驱动力来自: 需求端爆发:全球动力电池需求持续高增长,2025年预计达1899GWh,但高端产能严重不足,低端产能加速出清。摩根士丹利已将德方纳米、容百科技、恩捷股份等材料龙头评级上调,看空情绪显著缓和。 资源端刚性:锂价虽在底部震荡(7-8万元/吨),但天齐锂业等100%自给率企业具备极强成本优势,资源稀缺性支撑长期价格中枢。钴镍等战略金属受地缘政治影响,供应不确定性增
S
天赐材料
5
2
2
0.91
西域多宝
2025-11-09 10:44:01
SOFC固体氧化物燃料电池产业链深度解析:数据中心供能新纪元
SOFC固体氧化物燃料电池产业链深度解析:数据中心供能新纪元 一、事件驱动与产业拐点 2025年成为全球SOFC产业化元年。美国Bloom Energy官网预测,未来五年将宣布35GW数据中心容量部署,相当于纽约市年均用电量的六倍,直接引爆市场对SOFC的关注度。与传统燃气轮机相比,SOFC发电效率可达65%以上,热电综合利用率超90%,随着产能释放,度电成本具备显著下降空间,应用场景从AIDC扩展至整个化石能源电能转换领域。 国内产业实现重大突破:潍柴动力第二代SOFC产品系统寿命突破10,0
S
雄韬股份
19
5
8
2.28
西域多宝
2025-11-07 22:08:07
美国电力需求点评:AI或大幅拉动美电力需求,关注相关电力设备出口机会
美国电力需求点评:AI或大幅拉动美电力需求,关注相关电力设备出口机会 AI或大幅拉动美电力需求。OpenAI计划到2033年部署超过250GW的算力中心,这或将对美国电力需求形成剧烈拉动。美国2022-2024年最高用电负荷在820GW上下,仅OpenAI一家新增负荷超过美国当前全国最高用电负荷的1/4。美国目前稳定电源约1000GW,负荷备用率仅20%,电力供给紧张。根据GridStrategies预测,到2029年美国最高用电负荷将达到947GW(相比2024年增加128GW),其中AIDC
S
新特电气
2
2
4
0.21
西域多宝
2025-11-06 21:04:46
11月06评级日报 强势股脱水 脱水研报
11月06评级日报 强势股脱水 脱水研报
1106强势股脱水 _ 产能逼近上限,这个有色品种也迎来供需共振.pdf
密集催化期来临!机器人将迎1-10时刻,产业链确定性方向都梳理出来了;券商预计谷歌TPU出货预期上修,OCS光交换机在数据中心应用前景广阔——1106脱水研报.pdf
数据中心建设加速!公司高速线模组订单饱满持续上量,产能扩张逐季提升——1106评级日报.pdf
S
海峡创新
1
0
2
0.64
编辑交易计划
上一页
1
2
3
4
5
6
56
下一页
前往
页
西域多宝
2025-11-13 12:21:09
游资动向:锂电池走强,化工行业为什么也跟涨
游资动向:锂电池走强,化工行业为什么也跟涨 锂电池板块孚日股份六连板,电池板块持续走强,化工行业为什么也跟涨,他们之间是什么关系? 化工行业是国民经济的基础,其产业链长且复杂。从 “资源-基础化工-精细化工/新材料” 理解,当前市场的焦点主要集中在与新能源、新兴产业紧密相关的细分领域。 一、 氟化工与磷化工 这两个传统化工领域,正因为新能源的赋能,展现出全新的活力。 1. 氟化工:从“制冷”到“赋能” 上游资源 - 萤石:萤石是战略性的氟资源,被誉为“第二稀土”。金石资源是国内萤石的龙头企业,掌
S
华盛锂电
35
18
21
0
西域多宝
2025-11-13 08:29:39
铌酸锂薄膜产业链相关个股梳理及投资逻辑分析
铌酸锂薄膜产业链相关个股梳理及投资逻辑分析 中国科学院上海微系统与信息技术研究所研究员张加祥、欧欣团队与中山大学教授刘进团队、中国科学技术大学教授霍永恒团队合作,首次在混合集成光量子芯片上实现了空间上分离的量子点单光子源之间的片上量子干涉互联,为构建可扩展的片上量子网络奠定了重要基础。相关研究成果近日发表于《自然-材料》。 此次研究实现了基于固态原子(半导体量子点)确定性单光子源与低损耗铌酸锂薄膜的混合集成光量子芯片,提出了基于铌酸锂薄膜铁电畴工程的片上局域应力调控技术,并进一步实现了量子点单光
S
光库科技
1
1
1
0
西域多宝
2025-11-12 21:14:19
11月12评级日报 强势股脱水 脱水研报
11月12评级日报 强势股脱水 脱水研报
1112强势股脱水 _ 燃气轮机+存储芯片+核能反应堆,多个热门板块指向一种小金属.pdf
产业化进程加速,这个行业年底有三大催化,率先受益的设备环节有望抢跑;AI基建核心卡位环节,美国改变缺电的首选,海外需求激增——1112脱水研报.pdf
公司Q3收入创新高,四季度海外摩洛哥项目逐步放量,海内外产能不断释放助推业绩成长——1112评级日报.pdf
S
华盛锂电
0
1
2
0.70
西域多宝
2025-11-12 19:28:26
天际股份、多氟多、天赐材料、华盛锂电、【招商电新】坚定电解液链(11.12)
天际股份、多氟多、天赐材料、华盛锂电、海科星源、胜华新材【招商电新】坚定电解液链(11.12) 六氟新一轮行情正在展开 现货价超过12.6万元,业界反馈,二线电解液公司实际采购价已接近15万元! 电解液报价开始如期传导,上周电解液2天涨幅超过过去2个月的涨幅! 我们以11万含税均价估算主流大公司,26年估值刚好10倍出头,若采用现货价估算,则均为个位数估值! 添加剂开始发力 两大主力添加剂VC、FEC,近2个交易日三方均价分别大涨10%、11%! 9月份以来,VC涨幅已超过40%!FEC涨幅接近
S
华盛锂电
0
2
3
0.24
西域多宝
2025-11-11 21:26:22
11月11评级日报 强势股脱水 脱水研报
11月11评级日报 强势股脱水 脱水研报
1111强势股脱水 _ 六氟还在如火如荼,接替六氟的高价格弹性品种又被挖出来了.pdf
PCB大涨背后被忽略的受益细分,量价齐升的典型;金属和矿物资产长期价格趋势向上,推动矿山资本开支上升——1111脱水研报.pdf
电表出海核心公司,总体在手订单超179.14亿元,国内电表招标价格已有明显修复——1111评级日报.pdf
S
炬华科技
1
0
1
0.70
西域多宝
2025-11-11 19:24:02
太空算力产业链相关个股梳理及相关慨念逻辑
太空算力产业链相关个股梳理及相关慨念逻辑 太空算力行业概览 太空算力,指在近地轨道、地球同步轨道等太空环境中部署计算资源,实现数据处理、存储与算力输出的新兴技术范式。 其核心在于将传统地面数据中心的计算功能迁移至太空,利用太空独特的环境,构建高效可持续的算力系统。 太空数据中心是实现太空算力的物理载体,由卫星计算集群、星间通信链路、能源供应系统及在轨运维平台构成。 太空数据中心具备自主数据处理能力,可实现从"天感地算"向"天数天算"的模式转变,在太空中完成数据采集、清洗、分析与结果输出的全部流程
S
仕佳光子
1
1
2
0.95
西域多宝
2025-11-10 23:45:56
【中金电新】持续推荐六氟、添加剂、溶剂
【中金电新】持续推荐六氟、添加剂、溶剂 目前六氟散单报价已达12万元,近期与头部客户谈定11月价格达7万元/吨,12月或延续上涨趋势,超此前预期,26年维持8-11万元/吨的均价预期。 从供需来看,储能需求高增,26年储能出货或超800GWh,锂电池整体需求或达2.6TWh,电解液需求达近35万吨,同比增长25-30%,即7-8万吨。 供给端:我们梳理26年主要增量为天赐3.5万吨、天际股份1.5万吨、江西石磊2万吨,考虑企业投产时间及多氟多部分增量,26年有效增量约8万吨,供需仍处于紧平衡状
S
海科新源
2
1
1
1.69
西域多宝
2025-11-10 21:37:47
11月10评级日报 强势股脱水 脱水研报
11月10评级日报 强势股脱水 脱水研报
锂电溶剂市占率近40%!产线满产将显著受益于EC复苏加速,另一VC添加剂也开始涨价30%,后续可能还会加速——1110评级日报.pdf
多环节进入供应紧张格局,锂电材料涨价走到什么阶段了?订单积压严重,燃气轮机全球产能紧张,订单外溢国内产商受益——1110脱水研报.pdf
1110强势股脱水 _ 大消费集体走强,是板块轮动还是基本面反转?.pdf
S
华盛锂电
1
0
2
0.67
西域多宝
2025-11-09 23:39:00
通信行业周报 :北美光通信企业当季业绩表现亮眼,英伟达、谷歌推进太空算力部署
通信行业周报 2025 年第45 周:北美光通信企业当季业绩表现亮眼,英伟达、谷歌推进太空算力部署 行业要闻追踪:北美光模块光芯片公司业绩指引强劲,全球算力景气度延续(1)FabrinetFY2026Q1业绩环比增长8%,DCI业务需求强劲。FabrinetFY2026第一季度营收达到9.781亿美元,同比增长22%,环比增长8%,这主要得益于数据中心互联(DCI)产品的推动。DCI收入为1.38亿美元,同比增长92%,环比增长29%,DCI收入已达公司总收入的14%。(2)CoherentFY
S
鼎通科技
2
0
1
0.17
西域多宝
2025-11-09 11:17:03
碳纤维行业:迎接新一轮景气周期【东北计算机】
碳纤维行业:迎接新一轮景气周期【东北计算机】 1️⃣#需求反转在即,#2025年开启新成长周期 碳纤维产业链自2024年第三季度起已显现复苏迹象,业绩与订单情况显著好转。 #反转的核心驱动力,#来自于下游应用领域的集体爆发: 1) 风电叶片是碳纤维最大的应用市场,占比约30%。 为提升发电效率,全球海上风电叶片正急速大型化,对轻量化、高强度的碳纤维需求激增。 赛奥碳纤维预计2025年,全球风电领域对碳纤维的需求将攀升至9.34万吨,年复合增长率高达25%。 2) 国产大飞机C919的批量交付及更
S
光威复材
2
1
1
0.86
西域多宝
2025-11-09 10:58:32
算力不止量子:全球共振时刻,太空算力从概念验证迈入工程化阶段,看好国产太空算力加速!
算力不止量子:全球共振时刻,太空算力从概念验证迈入工程化阶段,看好国产太空算力加速!【天风计算机 缪欣君团队】 ❗近期进行卫星产业链深度调研,详细可私 太空算力实现两大里程碑: (1)据外媒Tom’shardware,11月2日,#Starcloud携手Crusoe将NVIDIA H100送入轨道,目标在2027年推出“太空GPU云服务”。 (2)11月5日,谷歌宣布“捕光者计划”(Project Suncatcher),计划2027年初与Planet发射两颗搭载Trillium代TPU的原型卫
S
中科星图
1
5
5
0.93
西域多宝
2025-11-09 10:52:01
新能源涨价—电池材料核心企业产业链深度解析
新能源涨价—电池材料核心企业产业链深度解析 一、涨价驱动逻辑:三重共振推升产业景气 2025年电池材料迎来结构性涨价周期,核心驱动力来自: 需求端爆发:全球动力电池需求持续高增长,2025年预计达1899GWh,但高端产能严重不足,低端产能加速出清。摩根士丹利已将德方纳米、容百科技、恩捷股份等材料龙头评级上调,看空情绪显著缓和。 资源端刚性:锂价虽在底部震荡(7-8万元/吨),但天齐锂业等100%自给率企业具备极强成本优势,资源稀缺性支撑长期价格中枢。钴镍等战略金属受地缘政治影响,供应不确定性增
S
天赐材料
5
2
2
0.91
西域多宝
2025-11-09 10:44:01
SOFC固体氧化物燃料电池产业链深度解析:数据中心供能新纪元
SOFC固体氧化物燃料电池产业链深度解析:数据中心供能新纪元 一、事件驱动与产业拐点 2025年成为全球SOFC产业化元年。美国Bloom Energy官网预测,未来五年将宣布35GW数据中心容量部署,相当于纽约市年均用电量的六倍,直接引爆市场对SOFC的关注度。与传统燃气轮机相比,SOFC发电效率可达65%以上,热电综合利用率超90%,随着产能释放,度电成本具备显著下降空间,应用场景从AIDC扩展至整个化石能源电能转换领域。 国内产业实现重大突破:潍柴动力第二代SOFC产品系统寿命突破10,0
S
雄韬股份
19
5
8
2.28
西域多宝
2025-11-07 22:08:07
美国电力需求点评:AI或大幅拉动美电力需求,关注相关电力设备出口机会
美国电力需求点评:AI或大幅拉动美电力需求,关注相关电力设备出口机会 AI或大幅拉动美电力需求。OpenAI计划到2033年部署超过250GW的算力中心,这或将对美国电力需求形成剧烈拉动。美国2022-2024年最高用电负荷在820GW上下,仅OpenAI一家新增负荷超过美国当前全国最高用电负荷的1/4。美国目前稳定电源约1000GW,负荷备用率仅20%,电力供给紧张。根据GridStrategies预测,到2029年美国最高用电负荷将达到947GW(相比2024年增加128GW),其中AIDC
S
新特电气
2
2
4
0.21
西域多宝
2025-11-06 21:04:46
11月06评级日报 强势股脱水 脱水研报
11月06评级日报 强势股脱水 脱水研报
1106强势股脱水 _ 产能逼近上限,这个有色品种也迎来供需共振.pdf
密集催化期来临!机器人将迎1-10时刻,产业链确定性方向都梳理出来了;券商预计谷歌TPU出货预期上修,OCS光交换机在数据中心应用前景广阔——1106脱水研报.pdf
数据中心建设加速!公司高速线模组订单饱满持续上量,产能扩张逐季提升——1106评级日报.pdf
S
海峡创新
1
0
2
0.64
编辑交易计划
上一页
1
2
3
4
5
6
56
下一页
前往
页
西域多宝
2025-11-13 12:21:09
游资动向:锂电池走强,化工行业为什么也跟涨
游资动向:锂电池走强,化工行业为什么也跟涨 锂电池板块孚日股份六连板,电池板块持续走强,化工行业为什么也跟涨,他们之间是什么关系? 化工行业是国民经济的基础,其产业链长且复杂。从 “资源-基础化工-精细化工/新材料” 理解,当前市场的焦点主要集中在与新能源、新兴产业紧密相关的细分领域。 一、 氟化工与磷化工 这两个传统化工领域,正因为新能源的赋能,展现出全新的活力。 1. 氟化工:从“制冷”到“赋能” 上游资源 - 萤石:萤石是战略性的氟资源,被誉为“第二稀土”。金石资源是国内萤石的龙头企业,掌
S
华盛锂电
35
18
21
0
西域多宝
2025-11-13 08:29:39
铌酸锂薄膜产业链相关个股梳理及投资逻辑分析
铌酸锂薄膜产业链相关个股梳理及投资逻辑分析 中国科学院上海微系统与信息技术研究所研究员张加祥、欧欣团队与中山大学教授刘进团队、中国科学技术大学教授霍永恒团队合作,首次在混合集成光量子芯片上实现了空间上分离的量子点单光子源之间的片上量子干涉互联,为构建可扩展的片上量子网络奠定了重要基础。相关研究成果近日发表于《自然-材料》。 此次研究实现了基于固态原子(半导体量子点)确定性单光子源与低损耗铌酸锂薄膜的混合集成光量子芯片,提出了基于铌酸锂薄膜铁电畴工程的片上局域应力调控技术,并进一步实现了量子点单光
S
光库科技
1
1
1
0
西域多宝
2025-11-12 21:14:19
11月12评级日报 强势股脱水 脱水研报
11月12评级日报 强势股脱水 脱水研报
1112强势股脱水 _ 燃气轮机+存储芯片+核能反应堆,多个热门板块指向一种小金属.pdf
产业化进程加速,这个行业年底有三大催化,率先受益的设备环节有望抢跑;AI基建核心卡位环节,美国改变缺电的首选,海外需求激增——1112脱水研报.pdf
公司Q3收入创新高,四季度海外摩洛哥项目逐步放量,海内外产能不断释放助推业绩成长——1112评级日报.pdf
S
华盛锂电
0
1
2
0.70
西域多宝
2025-11-12 19:28:26
天际股份、多氟多、天赐材料、华盛锂电、【招商电新】坚定电解液链(11.12)
天际股份、多氟多、天赐材料、华盛锂电、海科星源、胜华新材【招商电新】坚定电解液链(11.12) 六氟新一轮行情正在展开 现货价超过12.6万元,业界反馈,二线电解液公司实际采购价已接近15万元! 电解液报价开始如期传导,上周电解液2天涨幅超过过去2个月的涨幅! 我们以11万含税均价估算主流大公司,26年估值刚好10倍出头,若采用现货价估算,则均为个位数估值! 添加剂开始发力 两大主力添加剂VC、FEC,近2个交易日三方均价分别大涨10%、11%! 9月份以来,VC涨幅已超过40%!FEC涨幅接近
S
华盛锂电
0
2
3
0.24
西域多宝
2025-11-11 21:26:22
11月11评级日报 强势股脱水 脱水研报
11月11评级日报 强势股脱水 脱水研报
1111强势股脱水 _ 六氟还在如火如荼,接替六氟的高价格弹性品种又被挖出来了.pdf
PCB大涨背后被忽略的受益细分,量价齐升的典型;金属和矿物资产长期价格趋势向上,推动矿山资本开支上升——1111脱水研报.pdf
电表出海核心公司,总体在手订单超179.14亿元,国内电表招标价格已有明显修复——1111评级日报.pdf
S
炬华科技
1
0
1
0.70
西域多宝
2025-11-11 19:24:02
太空算力产业链相关个股梳理及相关慨念逻辑
太空算力产业链相关个股梳理及相关慨念逻辑 太空算力行业概览 太空算力,指在近地轨道、地球同步轨道等太空环境中部署计算资源,实现数据处理、存储与算力输出的新兴技术范式。 其核心在于将传统地面数据中心的计算功能迁移至太空,利用太空独特的环境,构建高效可持续的算力系统。 太空数据中心是实现太空算力的物理载体,由卫星计算集群、星间通信链路、能源供应系统及在轨运维平台构成。 太空数据中心具备自主数据处理能力,可实现从"天感地算"向"天数天算"的模式转变,在太空中完成数据采集、清洗、分析与结果输出的全部流程
S
仕佳光子
1
1
2
0.95
西域多宝
2025-11-10 23:45:56
【中金电新】持续推荐六氟、添加剂、溶剂
【中金电新】持续推荐六氟、添加剂、溶剂 目前六氟散单报价已达12万元,近期与头部客户谈定11月价格达7万元/吨,12月或延续上涨趋势,超此前预期,26年维持8-11万元/吨的均价预期。 从供需来看,储能需求高增,26年储能出货或超800GWh,锂电池整体需求或达2.6TWh,电解液需求达近35万吨,同比增长25-30%,即7-8万吨。 供给端:我们梳理26年主要增量为天赐3.5万吨、天际股份1.5万吨、江西石磊2万吨,考虑企业投产时间及多氟多部分增量,26年有效增量约8万吨,供需仍处于紧平衡状
S
海科新源
2
1
1
1.69
西域多宝
2025-11-10 21:37:47
11月10评级日报 强势股脱水 脱水研报
11月10评级日报 强势股脱水 脱水研报
锂电溶剂市占率近40%!产线满产将显著受益于EC复苏加速,另一VC添加剂也开始涨价30%,后续可能还会加速——1110评级日报.pdf
多环节进入供应紧张格局,锂电材料涨价走到什么阶段了?订单积压严重,燃气轮机全球产能紧张,订单外溢国内产商受益——1110脱水研报.pdf
1110强势股脱水 _ 大消费集体走强,是板块轮动还是基本面反转?.pdf
S
华盛锂电
1
0
2
0.67
西域多宝
2025-11-09 23:39:00
通信行业周报 :北美光通信企业当季业绩表现亮眼,英伟达、谷歌推进太空算力部署
通信行业周报 2025 年第45 周:北美光通信企业当季业绩表现亮眼,英伟达、谷歌推进太空算力部署 行业要闻追踪:北美光模块光芯片公司业绩指引强劲,全球算力景气度延续(1)FabrinetFY2026Q1业绩环比增长8%,DCI业务需求强劲。FabrinetFY2026第一季度营收达到9.781亿美元,同比增长22%,环比增长8%,这主要得益于数据中心互联(DCI)产品的推动。DCI收入为1.38亿美元,同比增长92%,环比增长29%,DCI收入已达公司总收入的14%。(2)CoherentFY
S
鼎通科技
2
0
1
0.17
西域多宝
2025-11-09 11:17:03
碳纤维行业:迎接新一轮景气周期【东北计算机】
碳纤维行业:迎接新一轮景气周期【东北计算机】 1️⃣#需求反转在即,#2025年开启新成长周期 碳纤维产业链自2024年第三季度起已显现复苏迹象,业绩与订单情况显著好转。 #反转的核心驱动力,#来自于下游应用领域的集体爆发: 1) 风电叶片是碳纤维最大的应用市场,占比约30%。 为提升发电效率,全球海上风电叶片正急速大型化,对轻量化、高强度的碳纤维需求激增。 赛奥碳纤维预计2025年,全球风电领域对碳纤维的需求将攀升至9.34万吨,年复合增长率高达25%。 2) 国产大飞机C919的批量交付及更
S
光威复材
2
1
1
0.86
西域多宝
2025-11-09 10:58:32
算力不止量子:全球共振时刻,太空算力从概念验证迈入工程化阶段,看好国产太空算力加速!
算力不止量子:全球共振时刻,太空算力从概念验证迈入工程化阶段,看好国产太空算力加速!【天风计算机 缪欣君团队】 ❗近期进行卫星产业链深度调研,详细可私 太空算力实现两大里程碑: (1)据外媒Tom’shardware,11月2日,#Starcloud携手Crusoe将NVIDIA H100送入轨道,目标在2027年推出“太空GPU云服务”。 (2)11月5日,谷歌宣布“捕光者计划”(Project Suncatcher),计划2027年初与Planet发射两颗搭载Trillium代TPU的原型卫
S
中科星图
1
5
5
0.93
西域多宝
2025-11-09 10:52:01
新能源涨价—电池材料核心企业产业链深度解析
新能源涨价—电池材料核心企业产业链深度解析 一、涨价驱动逻辑:三重共振推升产业景气 2025年电池材料迎来结构性涨价周期,核心驱动力来自: 需求端爆发:全球动力电池需求持续高增长,2025年预计达1899GWh,但高端产能严重不足,低端产能加速出清。摩根士丹利已将德方纳米、容百科技、恩捷股份等材料龙头评级上调,看空情绪显著缓和。 资源端刚性:锂价虽在底部震荡(7-8万元/吨),但天齐锂业等100%自给率企业具备极强成本优势,资源稀缺性支撑长期价格中枢。钴镍等战略金属受地缘政治影响,供应不确定性增
S
天赐材料
5
2
2
0.91
西域多宝
2025-11-09 10:44:01
SOFC固体氧化物燃料电池产业链深度解析:数据中心供能新纪元
SOFC固体氧化物燃料电池产业链深度解析:数据中心供能新纪元 一、事件驱动与产业拐点 2025年成为全球SOFC产业化元年。美国Bloom Energy官网预测,未来五年将宣布35GW数据中心容量部署,相当于纽约市年均用电量的六倍,直接引爆市场对SOFC的关注度。与传统燃气轮机相比,SOFC发电效率可达65%以上,热电综合利用率超90%,随着产能释放,度电成本具备显著下降空间,应用场景从AIDC扩展至整个化石能源电能转换领域。 国内产业实现重大突破:潍柴动力第二代SOFC产品系统寿命突破10,0
S
雄韬股份
19
5
8
2.28
西域多宝
2025-11-07 22:08:07
美国电力需求点评:AI或大幅拉动美电力需求,关注相关电力设备出口机会
美国电力需求点评:AI或大幅拉动美电力需求,关注相关电力设备出口机会 AI或大幅拉动美电力需求。OpenAI计划到2033年部署超过250GW的算力中心,这或将对美国电力需求形成剧烈拉动。美国2022-2024年最高用电负荷在820GW上下,仅OpenAI一家新增负荷超过美国当前全国最高用电负荷的1/4。美国目前稳定电源约1000GW,负荷备用率仅20%,电力供给紧张。根据GridStrategies预测,到2029年美国最高用电负荷将达到947GW(相比2024年增加128GW),其中AIDC
S
新特电气
2
2
4
0.21
西域多宝
2025-11-06 21:04:46
11月06评级日报 强势股脱水 脱水研报
11月06评级日报 强势股脱水 脱水研报
1106强势股脱水 _ 产能逼近上限,这个有色品种也迎来供需共振.pdf
密集催化期来临!机器人将迎1-10时刻,产业链确定性方向都梳理出来了;券商预计谷歌TPU出货预期上修,OCS光交换机在数据中心应用前景广阔——1106脱水研报.pdf
数据中心建设加速!公司高速线模组订单饱满持续上量,产能扩张逐季提升——1106评级日报.pdf
S
海峡创新
1
0
2
0.64
编辑交易计划
上一页
1
2
3
4
5
6
56
下一页
前往
页
18
关注
2622
粉丝
2079.01
工分
社区规则
服务协议
隐私政策
沪ICP备20009443号
© 2020 上海韭研信息科技有限公司
关于韭研公社
问题反馈
有问题请联系
@韭菜团子
公社愿景:韭研公社,原韭菜公社,投资干货最多的共享社群,汇聚全网最深度的基本面研究,消弭个人滞后机构的逻辑鸿沟。
风险提示:韭研公社里任何网友的发言,都有其特定立场,均不构成投资建议,请投资者独立审慎决策。
2
3
4
5
6
7
8
9
10
11
12
13
14
15
16
17
18
19
20
21
22
23
24
25
26
27
28
29
30
31
32
33
34
35
36
37
38
39
40
41
42
43
44
45
46
47
48
49
50
51
52
53
54
55
56
57
58