异动
登录注册
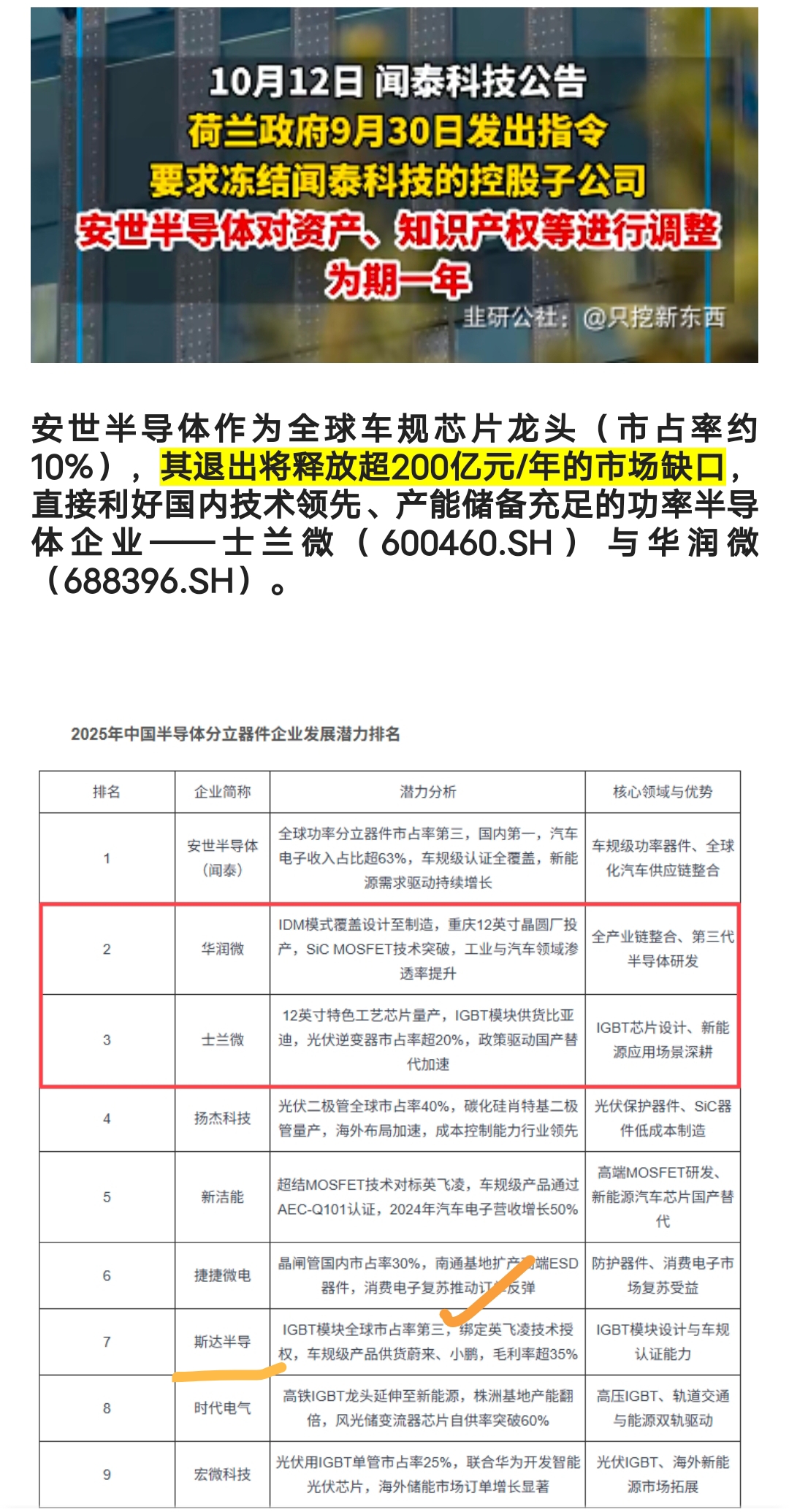
冻结安世半导体催化国产替代,功率半导体迎确定性机遇!
暴风神车
游资
2025-10-13 21:32:52 北京
作者利益披露:原创,不作为证券推荐或投资建议,截至发文时,作者持有相关标的,下一个交易日内可能择机卖出。
声明:文章观点来自网友,仅为作者个人研究意见,不代表韭研公社观点及立场,站内所有文章均不构成投资建议,请投资者注意风险,独立审慎决策。
S
富满微
S
华润微
S
扬杰科技
S
士兰微
工分
48.82
转发
收藏
投诉
复制链接
分享到微信
有用 49
打赏作者
无用
真知无价,用钱说话
1个人打赏
同时转发
评论(26)
只看楼主
热度排序
最新发布
最新互动
  • 只看TA
    2025-10-13 22:55 四川
    感谢分享!另,斯达半导:加上SIC其实是龙一,国内车规级碳化硅MOSFET模块国内第一、全球第三+IGBT功率半导体双龙头,闻泰溢出的200亿蛋糕,斯达半导是国产替代最受益品种,没有之一,今天低开是给机会,明天有望启动补涨!类似之前挖掘的贸易受益品种派斯林,已经一个多涨停!
    4
    0
    打赏
    回复
    投诉
  • 只看TA
    2025-10-13 22:04 福建
    老大倒下,老二上位
    3
    0
    打赏
    回复
    投诉
  • 只看TA
    2025-10-13 22:01 上海
    股性捷捷微电最好 这个方向强的话就干这个了
    2
    0
    打赏
    回复
    投诉
  • 壹介小散-已注销
    热爱评论的大户
    只看TA
    2025-10-14 22:58 广东
    可以再看看
    0
    0
    打赏
    回复
    投诉
  • 一卖韭涨
    一卖就涨的老韭菜
    只看TA
    2025-10-14 09:59 河南
    谢谢分享
    0
    0
    打赏
    回复
    投诉
  • 中短线新手
    只买龙头
    只看TA
    2025-10-14 09:13 湖北
    那么所有在国外有分公司的都有被冻结的可能性,关键要让人家不敢冻结,不能人家一冻结我们公司就亏了,
    0
    0
    打赏
    回复
    投诉
  • 只看TA
    2025-10-14 08:44 广东
    谢谢
    0
    0
    打赏
    回复
    投诉
  • 只看TA
    2025-10-14 07:28 河南
    感谢老师的精准解读
    0
    0
    打赏
    回复
    投诉
  • 只看TA
    2025-10-14 03:44 新疆
    多谢分享
    0
    0
    打赏
    回复
    投诉
  • 只看TA
    2025-10-13 23:51 广西
    看好扬杰科技,三季报增长+国产替代+多头趋势攻击图形
    0
    0
    打赏
    回复
    投诉
  • 1
  • 2
  • 3
前往