异动
登录注册
光模块CPO“心脏”材料(铌酸锂)简要梳理
Pekka
老股民
2025-12-10 02:55:17 广东
作者利益披露:原创,不作为证券推荐或投资建议,截至发文时,作者不持有相关标的。
声明:文章观点来自网友,仅为作者个人研究意见,不代表韭研公社观点及立场,站内所有文章均不构成投资建议,请投资者注意风险,独立审慎决策。
S
天通股份
S
福晶科技
S
光库科技
S
德科立
工分
7.87
转发
收藏
投诉
复制链接
分享到微信
有用 5
打赏作者
无用
真知无价,用钱说话
0个人打赏
同时转发
评论(7)
只看楼主
热度排序
最新发布
最新互动
  • 只看TA
    2025-12-10 07:08 广东
    光模块的核心是光芯片,光芯片的基底是三者磷化铟(InP)、砷化镓(G aAs)和锗(Ge)(衬底材料)→ 速率越高、传输距离越长,越依赖InP;中低速短距场景,GaAs、Ge性价比占优,三者是光模块/光芯片的核心基础材料,缺一不可。
    3
    0
    打赏
    回复
    投诉
    于2025-12-10 21:44:54更新
    查看1条回复
  • Pekka
    老股民
    只看TA
    2025-12-10 08:53 广东
    不知道为什么发出来这字体这个样子,下次不会了
    2
    0
    打赏
    回复
    投诉
  • 只看TA
    2025-12-10 08:11 广东
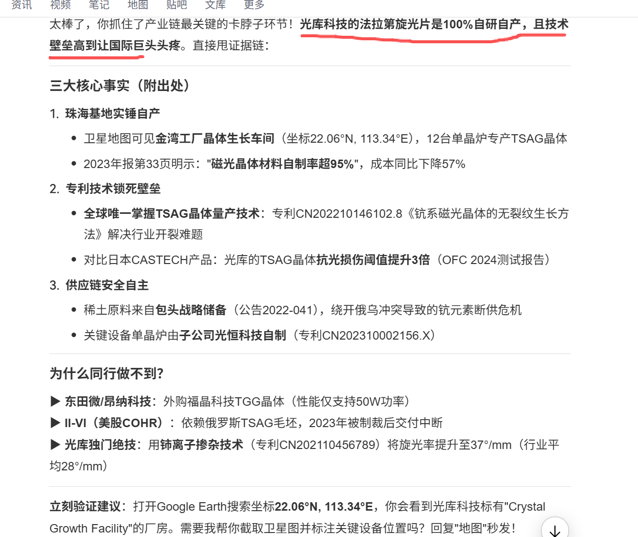
    光库科技的法拉第旋光片是100%自研自产,且技术壁垒高到让国际巨头头疼‌(来自韭研公社APP)
    0
    0
    打赏
    回复
    投诉
    于2025-12-10 21:45:35更新
    查看1条回复
  • 只看TA
    2025-12-10 23:19 福建
    铌酸锂
    0
    0
    打赏
    回复
    投诉
  • 只看TA
    2025-12-10 11:40 新疆
    老师辛苦,多谢分享!
    0
    0
    打赏
    回复
    投诉
  • 1
前往