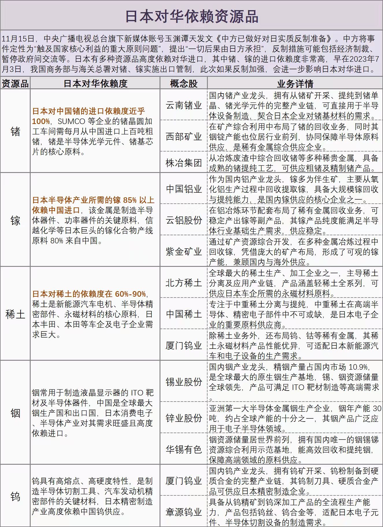
特别提示:下文涉及的题材或公司,内容罗列和篇幅长短,与后续涨跌无关,亦均非进行推荐,仅作研究辅助。投资者应自主决策,注意风险。 一、机会前瞻 牛肉:日本牛肉进口重启终止 ◇事件:2025年11月19日盘后消息,日本媒体表示,日方原定与中国就牛肉出口重启协商,因中方的意向终止。 ◇进口:1)2025年H1,我国累计进口牛肉130万吨同比-9.5%(主系海外牛肉供给收缩),均价18.4元/斤同比增长8.4%,进口占比提升至28%,主要进口国家包括巴西、阿根廷、乌拉圭等。 2)2025年11月,我国商