异动
关注
社群
交易计划
搜公告
产业库
时间轴
通知
全部已读
暂无数据
私信
暂无数据
登录注册
我的主页
退出
最新发布
最新热度
最新互动
30天热度
最新互动
最新发布
最新热度
最新互动
30天热度
新帖播报
全部
个股研究
题材行业
纪要转载
资讯荟萃
置顶
第七届【长韭杯】0325实盘大赛跟踪
041韭阿白
航行五百年的公社达人
2026-03-25 18:36:37
260325明日看好方向投票
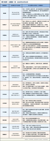
【1】电力: 能源强国建设首次写入十五五规划纲要。 1)算电协同:首次被写入政府工作报告,明确列为新基建工程。 2)绿色电力:“十五五”期间单位国内生产总值二氧化碳排放累计降低17%。 3)核电:中国加入《三倍核能宣言》,宣言的核心目标是,到2050年将全球核能装机容量增至2020年的三倍。 【2】美伊战争: 2026年3月23日盘后消息,特朗普发布推文表示,“美国和伊朗在过去两天进行了非常良好和富有成效的对话”,已指示暂停对伊朗发电厂和能源基础设施的一切军事打击,为期五天,但前提是正在进行的会
S
华电辽能
28
46
28
19.55
胜天半子、
2026-03-25 23:07:31
美股英特尔、AMD大涨,CPU紧缺涨价——关注相关概念股
据日经亚洲今日报道,英特尔和 AMD 处理器供应紧张状况加剧,给本来已经因前所未有的内存芯片短缺而备受打击的 PC 和服务器制造商带来了新的痛苦。 全球中央处理器(CPU)供应紧张状况加剧,影响个人电脑和服务器制造商。自2月底起,惠普、戴尔等厂商反馈CPU需求数量与实际可获数量之间出现明显缺口,且较数月前进一步恶化。 行业高管证实,供应紧张已导致CPU价格上涨及交货周期延长。今年CPU平均报价涨幅达10%至15%,部分型号涨幅更高。英特尔与AMD已分别通知客户,将于3月和4月上调全系列CPU价格
S
海光信息
S
中国长城
S
龙芯中科
1
1
4
1.20
无敌大花猫
全梭哈的小韭菜
2026-03-25 17:01:35
A股存分销商的业绩弹性比较分析
核心观点: 存储上市公司业绩炸裂,且一季度营收和大单继续爆表,其实还有一类公司的充分受益存储涨价,那就是分销商,本文按照三季度分销商上市公司的存货情况对其2026年业绩进行展望,得到的结论是,存储代理行业业绩弹性排序:香农芯创>力源信息>商络电子>中电港>好上好,目前除了大涨的香农芯创之外,以及近期大涨的商络电子,仍有预期差很大的公司,如力源信息。 一、存储业绩弹性的核心驱动因素 存储的涨价,一半靠景气度,一半是因为行业的囤货。 这个还别不信,实在不信,你找个贸易商问一问就知道了。 A股存储代理
S
商络电子
S
力源信息
S
中电港
S
香农芯创
S
佰维存储
21
20
19
25.53
题材图谱小集
一路目送的韭菜种子
2026-03-25 22:49:51
0325图表:青海/算电协同、谷歌TurboQuant、镍金属、磷酸铁锂、词元Tokens
绝大数图表引用韭研公社【产业库】,更多图表可前往公社网站首页或APP工具栏【产业库】查看,欢迎点赞转发~ 【青海/算电协同】 2026年03月24日,青海省人民政府新闻办公室发布,“京数青算”首个标杆项目落地西宁开发区,作为“京数青算”合作推进以来首个落地的绿色算力标杆项目,此举标志着京青两地算力协作由战略对接迈向实体落地,为西宁深化东西部算力协作、助力青海打造全国绿色算电协同发展试点省注入强劲动力。该项目总投资9.5亿元,通过租用园区移动公司现有机房实施改造提升,改造面积约3000平方米。项目
S
奥瑞德
S
华友钴业
14
7
14
7.57
Vin7的大
一卖就涨的剁手专业户
2026-03-25 11:23:50
AI Token调用量两年暴增千倍,电力成算力底座,电力及“算力+能源”产业链核心股票一览
事件:国家数据局披露我国AI Token调用量两年暴增千倍(今年3月日均超140万亿)。这一罕见的数据标志着大模型与应用进入“狂飙突进”时代,更向资本市场释放出明确信号:算力的尽头是电力。 1、AI智算中心催生“天量”用电需求:AI机柜动辄数十千瓦,远超传统数据中心。算力指数级扩张使电力从“后勤保障”变为核心“物理瓶颈”。 2、“算电协同”与绿色算力溢价:ESG约束下,科技巨头大量采购绿电;部分电力企业凭借低成本绿电自建智算中心,走向“算电一体化”。 3、电网升级与变电设备扩容:高载能算力集群对
S
协鑫能科
31
32
17
21.18
与龙共舞不畏高
一卖就涨的老韭菜
2026-03-25 21:18:37
国家队电网能源汇总,复制航天系?
五大电力央企 国家能源投资集团有限责任公司 建成国家能源集团于2017年11月28日正式挂牌成立,是经党中央、国务院批准,由中国国电集团公司和神华集团有限责任公司联合重组而成的中央骨干能源企业,拥有煤炭、电力、运输、化工等全产业链业务,产业分布在全国31个省区市以及美国、加拿大等10多个国家和地区,是全球规模最大的煤炭生产公司、火力发电公司、风力发电公司和煤制油煤化工公司。 旗下上市子公司:中国神华、国电电力、龙源技术、龙源电力、英力特、长源电力、国电科环等 中国华电集团有限公司 简称中国华电(
S
华电辽能
21
6
5
11.04
StockX
孤独求败的游资
2026-03-25 20:57:05
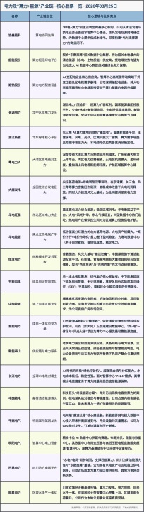
光通信产业链核心赛道全解析
全球数据流量持续爆发,带动光通信强劲需求。 近期,英伟达GTC和OFC两大AI盛会落幕,进一步释放产业积极信号。北美厂商和供应链对光通信高景气充分认可,技术路径争论淡化,产业进一步聚焦交付能力。 在AI爆发与供给紧缺背景下,光互联成为核心变量,催生出CPO和OCS等新技术。 此外,数据中心需求拉动光纤需求高速增长,而传统光模块核心器件及材料扩产也成为趋势。 过去十年,全球光通信产业价值向中国转移趋势明显。在本轮AI技术创新浪潮中,北美算力率先升级,我国光通信厂商在全球的市场份额有望进一步扩大。
S
长飞光纤
S
天孚通信
14
4
4
5.75
火炬姜
公社达人
2026-03-11 14:04:15
2026长时储能:4小时+定乾坤,容量电价引爆万亿赛道,核心个股全梳理
2026年,储能行业迎来终极洗牌——短时退潮,长时为王。 国家114号文容量电价落地,让放电时长≥4小时的长时储能,彻底告别“强制配建、盈利艰难”的困境,从新能源配套成本项,升级为新型电力系统核心盈利资产。这不是短期题材炒作,是政策、需求、技术三重共振下的产业大趋势,更是能源转型背景下,确定性拉满的黄金赛道。 一、行业核心拐点:容量电价重构盈利逻辑,长时储能彻底起飞 过去储能行业陷入“装机多、赚钱难”的死循环,核心是收益无保障、模式不成立。2026年容量电价政策,成为改写行业规则的关键: - 时
S
中国能建
5
1
0
1.57
题材图谱小集
一路目送的韭菜种子
2026-03-24 22:38:47
0324图表:光隔离器/法拉第旋光片、铝箔、PCB设备及耗材/钻针、养龙虾/词元Token
绝大数图表引用韭研公社【产业库】,更多图表可前往公社网站首页或APP工具栏【产业库】查看,欢迎点赞转发~ 【光隔离器/法拉第旋光片】图表 2026年3月24日盘中讯,由于中国稀土出口管制,法拉第旋片供应商GRANGPT发布减产(国内光模块公司主要法拉第旋片来源)情况说明。据券商分析,SGGG(Substituted Gadolinium Gallium Garnet,取代钆镓石榴石)为法拉第旋片上游核心原材料,GRANOPT的衬底供应商SMM Precision所使用的稀土几乎全依赖中国供应,而
S
福晶科技
S
华电辽能
53
23
54
44.37
深度挖掘机
2026-03-25 11:30:37
官宣定调!中文名定了叫“词元”!很精准:它是AI 时代的 “石油 + 货币”
官方定调!AI 时代的 “石油 + 货币”Token 终于有了中文名字 ——词元 (Token)!国家数据局局长刘烈宏在 2026 中国发展高层论坛上的一句话,直接把这个隐藏在 AI 背后的核心概念推到了聚光灯下。 为什么说词元经济大概率会是大级别主线题材?或走出去年官宣“商业航天司”级别的主线。 有官方背书:国家数据局直接定名定调,不是游资瞎炒的野概念,有政策顶层设计支撑,具备长期发酵的基础; 有业绩支撑:不是空讲故事,行业已经跑出实打实的收入爆发,有明确、可持续的盈利模式,区别于过往纯概念炒
S
奥瑞德
S
二六三
S
真视通
S
大位科技
S
美利云
30
11
12
17.56
只要锄头挥的好
2026-03-25 23:12:04
谷歌TurboQuant引爆存储股暴跌?市场恐慌背后,是“短视”还是“远见”?
TurboQuant 深度解析:打破大模型显存墙的理论级突破 TurboQuant 并非一项普通的工程优化,而是 Google Research 在 2026年3月25日 期间正式对外披露的一项具有信息论理论支撑的算法突破。这项研究由 Google Research 的 Amir Zandieh 和 Vahab Mirrokni 主导,并联合了 韩国科学技术院(KAIST) 及 纽约大学(NYU) 的学术力量共同完成。 简而言之,TurboQuant 通过数学上的“极坐标变换”和“随机投影”,在
S
拓尔思
S
汉得信息
S
金山办公
S
科大讯飞
S
云天励飞
5
0
0
0.32
金牌捕手
长线持有的大户
2026-03-25 15:57:21
国产替代重新提上日程 深圳率先推出行动规划
深圳:支持国产GPU、NPU、CPU、DPU等核心芯片产品加快应用和迭代 财联社3月25日电,深圳市工业和信息化局近日印发《深圳市加快推进人工智能服务器产业链高质量发展行动计划(2026—2028年)》,计划提出,支持国产GPU、NPU、CPU、DPU等核心芯片产品加快应用和迭代,形成完整产业生态,鼓励基于RISC-V架构的高性能计算芯片研发与产业化,发展高速以太网交换芯片、PCIe/CXL交换芯片等,推动技术迭代与性能升级。支持第三代半导体功率器件研发与应用,支持开发场景化专用电源方案,前瞻布
S
寒武纪
S
深南电路
S
沪电股份
S
澜起科技
S
万通发展
1
9
3
6.33
BFT
2026-03-25 12:04:51
算电协同炒作地图:东数西算八大节点十大集群相关标的一览
算电协同依然强势,但带有明显的地区特征,这个特征和“东数西算”规划的八大节点十大集群息息相关。 “东数西算”工程布局了8个国家算力枢纽节点和10个国家数据中心集群,具体如下: 1、京津冀枢纽:张家口集群。 算力:豫能控股、东阳光、金开新能 电力:豫能控股、节能风电、金开新能 2、长三角枢纽:长三角生态绿色一体化发展示范区集群、芜湖集群。 算力:利通电子、协鑫能科等 电力:协鑫能科等 3、粤港澳枢纽(粤港澳大湾区枢纽):韶关集群。 算力:朗科科技 电力:韶能股份 4、成渝枢纽:天府集群、重庆集群。
S
利通电子
S
节能风电
S
韶能股份
S
协鑫能科
S
金开新能
5
5
2
2.95
只做热点的道士
孤独求败的机构
2026-03-25 19:03:12
全球光纤告急!“一天一价”,缺口达30%!中国 4 大巨头垄断 60% 市场!
2月8日我写一篇深度研究报告讲了: 《全球光纤缺口 30%-40%!价格"一天一价",下一个CPO行情吗》 但当时引发一堆人喷我们说,高位又讲! 但是任何趋势和产业,只有爆发才能让人看到! 而我们思考的不是价值,更要看到未来成长和爆发性! 好货不便宜,便宜没好货!这个是商业本质! 而本周光纤光缆,再一次全不过集体大涨,更是在大跌之后持续反弹,就证明了我们的判断是对的!而研究是为了更好的找出价值,之后等待好的位置和风控入局!而不是当马上去追,希望大家对我们多一份理解和包容!感谢! 一、事件驱动!光
S
长飞光纤
S
烽火通信
S
亨通光电
S
中天科技
13
10
9
2.35
梧桐投研
高抛低吸的老股民
2026-03-26 00:06:49
光通信受益于海外超大数据中心建设
一、算电协同与绿电板块 政策强驱动,产业深度绑定 国家数据局大力推进算电协同顶层设计,深圳率先落地 “光伏 / 海上风电 + 储能 + 绿电直连” 零碳数据中心标杆政策,绿电与算力产业形成双向绑定,打开绿电在算力场景的长期增量空间,政策红利持续向全产业链传导。 需求刚性扩容,赛道全面受益 AI 算力爆发式增长带动数据中心用电需求激增,算力就地消纳、绿电高效利用成为行业核心发展趋势,风光储一体化、水电、生物质 / 垃圾发电等全品类绿电赛道迎来需求扩容,前期滞涨的细分品种具备较强的补涨动能。 核心受
S
铭普光磁
S
源杰科技
S
长飞光纤
S
中际旭创
S
天孚通信
4
0
0
0
大虾0908
2026-03-25 22:46:25
私密
CDN概念股爆发!AI流量的“高速公路”,谁是真龙头谁在蹭热点?
CDN概念股爆发!AI流量的“高速公路”,谁是真龙头谁在蹭热点? 家人们,AI算力、大模型炒翻了天,你还在盯着GPU、算力租赁抢筹?殊不知,AI流量的“隐形大动脉”——CDN板块已经悄悄异动,光环新网、大位科技等个股频频冲高,几十只概念股扎堆冒头。但打开列表一看,从IDC到传媒、甚至传统科技股都贴了“CDN”标签,不少散户懵了:“CDN到底是什么?为什么AI涨它也涨?”“这么多股里,谁是真能吃红利的,谁是来蹭热度的?”今天把CDN概念股扒得明明白白,教你一眼识破真假,避开90%的坑。 一、CDN
S
二六三
S
网宿科技
S
光环新网
S
大位科技
0
0
0
0.88
Vin7的大
一卖就涨的剁手专业户
2026-03-25 15:01:23
Token调用量指数级爆发引爆推理端算力需求,涨价周期下的算力租赁主题股一览
算力租赁步入“量价共振+金融化+算电协同”的新周期,核心在于推理端大规模并发需求与高端GPU集群的稀缺溢价。 1、Token调用量指数级爆发,引爆推理端算力需求:国家数据局披露,从2024年初的千亿级到2026年3月突破140万亿级,中国日均Token调用量两年内增长逾千倍。AI正从“云端训练”迈向“全场景推理+Agent普及”,推理端并发直接驱动算力租赁由“预期”变“刚需”。 2、供需缺口拉大,云厂商涨价验证稀缺:阿里云、百度智能云上调AI算力与存储价格(最高34%),硬件紧缺与自用内耗使外部
S
奥瑞德
14
10
10
11.34
不要关注我
2026-03-25 15:25:10
2026军贸最确定性:中无人机!!!
1. 美股无人机狂飙: 2026年3月,一家名为 Swarmer (SWMR) 的美国公司在纳斯达克上演了一场资本市场的“闪电战”。上市首日暴涨520%,两天内累计涨幅一度冲破1200%,昨晚再度拉升34.22%。 2. 中无人机的军贸确定性,主力产品翼龙3大单预期: 中无人机(688297)核心投资标的: 在无人机作为现代战场核心装备的背景下,中无人机作为翼龙系列无人机的总体单位,是直接受益于上述军贸逻辑的核心标的。 其他军贸概念股: 【强CALL军贸】冲突升级,军贸订单爆发,行业迎来空前发展
S
中无人机
S
长城军工
S
航天南湖
S
国睿科技
S
航天电器
1
5
3
3.58
Vin7的大
一卖就涨的剁手专业户
2026-03-25 22:06:55
以台积电发展史为镜,看本土晶圆代工行业的战略机遇
【开源证券】研报摘要: 核心观点:本土Fab龙头有望复刻海外龙头成长路径,利润释放期将近 晶圆代工赛道兼具高资本与生态壁垒,台积电的成功印证了生态-技术-产能-订单的飞轮法则,本土Fab已经在生态、技术及产能有所铺垫,当前赢来多重催化:短期受下游补库与涨价驱动盈利修复;中长期受国产替代与存储工艺创新打开广阔空间。随着前期高额资本开支步入达峰回落期,规模效应渐显,本土代工龙头有望顺应“China for China”趋势复刻海外标杆路径,全面步入利润释放期。 海外视角:代工模式、OIP和GigaF
S
中芯国际
0
2
3
0.88
守正出奇!
只买龙头的老司机
2026-03-25 10:46:26
司美格鲁肽专利本周到期,国产仿制药放量可期
诺和诺德司美格鲁肽核心分子专利(CN200680006674.6)于3月20日到期。届时,国内企业可合法生产仿制药或生物类似药,我们认为高性价比仿制药的上市将极大带动市场的需求扩容: 1️⃣市场空间巨大:2025年诺和诺德中国区销售额为10.33亿美元,使用人数约为120-150万,人均4590元。其中80%为2型糖尿病患者,另有15%+使用人群用作减重。而根据最新数据,国内糖尿病患者多达1.48亿、糖前7900万,总肥胖人数为6亿,#较去年百万级受众仍有数百倍空间。 2️⃣降价将提升可及性:仿
S
翰宇药业
S
金凯生科
S
美诺华
S
华东医药
S
众生药业
16
9
11
11.02
每日题材收集
航行五百年的机构
2026-03-25 09:30:37
光模块
光模块产业链思维导图(上游材料→终端应用 + 上市公司) 光模块产业链呈 “上游材料 / 芯片→中游光器件 / 模块封装→下游应用” 三级结构,上游技术壁垒最高、价值占比最大,中游是制造核心,下游为需求端。以下按环节梳理并标注对应 A 股上市公司。 一、上游:核心材料与芯片(价值占比 30%-70%) 1. 基础原材料 金属铟:磷化铟(InP)核心原料,伴生锌矿 锡业股份(000960):全球铟资源龙头,年产 60 吨,占全球近半产量 衬底材料:光芯片基底,决定芯片性能 磷化铟(InP):云南锗
S
福晶科技
3
5
3
4.63
伏白的交易笔记
买买买的机构
2026-03-25 18:56:06
AIDC短距互联新方案:CPC(共封装铜互连)产业进展及厂商梳理
一. 驱动逻辑 25年9月光博会上,旭创和立讯提出CPC(共封装铜互连)方案,通过将连接器集成至芯片基板,实现芯片-铜缆直连,绕开PCB走线损耗。 近日Semi analysis最新报告提到,英伟达Kyber机架中,switch tray或有一段CPC走线,连接交换芯片到背板连接器,价值量超市场预期。 本次OFC展出的XPO产品,当前光模块和设备商均在推进产业进程,预计2027年量产,预计将在交换机侧配套CPC连接器共同使用。 二. 数据中心互联方案 数据中心信号传输分为铜互连、光互联两大路线,
S
立讯精密
S
中际旭创
9
1
9
10.22
蓝翔逻辑班劳动模范
2026-03-25 13:03:06
CPC共封装铜缆,NV连接器新方案,CPC概念持续发酵
CPC共封装铜缆,NV连接器新技术方案,CPC需求放量 英伟达正在研究使用共封装铜缆(Co-packaged Copper)以进一步降低损耗,以防NPC方案无法奏效。英伟达正告知供应链转向全面的共封装铜缆方案。价值量预计在7w美金左右,也就是叠加midplane,铜互联合计价值量在9-10w美金,远超市场预期。 快克智能:公司是共封装铜缆(CPC)产业链中激光分板设备独家供应商,专为 CPC 超薄基板切割设计,精度达到微米级,可以解决 CPC 异质基板切割易变形、良率低的行业痛点,是 CPC 模
S
快克智能
S
金信诺
S
鼎龙股份
S
立讯精密
S
中际旭创
11
6
5
10.15
炒谷养娃2007
一路向北的公社达人
2026-03-25 11:29:25
CPC共封装铜互连概念AI解析
谢谢点赞转发关注 知识博主,热点即时更新,有需要解析的问题 也可以提前留言,周一到周五即时更新,周六的提问 会在周日晚统一解析。亦可检索提示词 查询解析。 根据您提供的 【文档内容】,我已为您系统梳理和整合出A股市场 “CPC(共封装铜互连)概念股” 的全套信息。该板块是 AI算力基础设施 领域的前沿技术方向,旨在解决高速数据传输的功耗和成本问题。 一、 CPC技术核心逻辑与催化事件 1. 技术定义与优势 CPC (Co-packaged Copper):即 共封装铜互连。 核心变化:将交换机的
S
金信诺
S
立讯精密
S
沃尔核材
S
兆龙互连
S
神宇股份
10
11
24
29.31
大虾0908
2026-03-25 22:10:31
私密
今日题材之:词元
今日题材之:词元
2153bd7bc50d89aca52729f6b096b55b.webp
S
二六三
0
1
0
0.76
挖题材
2026-03-25 11:13:13
九洲集团:东北地区民营新能源投资建设运营龙头,绿电股中少有的20cm股
东北地区民营新能源投资建设运营龙头,已形成“风光新能源+智能装备”双引擎格局
S
九洲集团
1
2
0
1.24
螺旋上升
公社达人
2026-03-25 15:34:40
私密
算电协同核心赛道:虚拟电厂产业链全解析
当前全球AI用电激增致电网紧张,带来电网侧巨大调峰调频压力。 各大巨头厂商除自建电厂外,储能和虚拟电厂等提升电能利用率的多举措并行成为新趋势,目标是利用“闲置”电能通过提高利用率。 近期,谷歌和特斯拉联合电力设备厂商成立“电网利用联盟”,旨在通过利用储能和虚拟电厂等技术高效调用电网资产来承接新增负荷。 虚拟电厂是平衡AI算力负荷的关键。当前我国虚拟电厂发展尚处初期,“双碳”政策下,分布式能源和储能建设将带动市场规模扩大。 本文重点聚焦电力核心赛道:虚拟电厂产业链、市场竞争格局和发展趋势。 01
S
南网科技
1
2
0
0.88
加油奥利给
下海干活的韭菜种子
2026-03-25 07:29:10
先进封装:CoWoS估值比肩**先进制程
作者: 李玖,张禹 (东北证券) 报告摘要: 摩尔定律趋缓,先进封装助力算力芯片瓶颈突破。过去封装仅起到保护芯片和信号输出的作用,现在则是兼顾异构集成、存算一体等诸多AI时代特有的功能需求。随着算力需求持续攀升,单芯片面积不断逼近光罩尺寸极限,单芯片性能提升路径逐渐受限,产业开始转向多芯片架构(Chiplet)实现横向扩展。而芯片的横向拼接同样有尺寸极限,此时纵向堆叠的方案成为打破面积限制的有效途径。由此,以2.5D/3D先进封装为代表的新一代封装技术成为延续“后摩尔时代”算力提升的重要技术路径
S
长电科技
S
大港股份
S
华海诚科
S
太极实业
S
鼎龙股份
7
41
13
13.49
亢丫行者
全梭哈的公社达人
2026-03-25 16:45:50
AOI获800G大单,美股光通信大涨,CPO/硅光持续强势,附OFC光纤光缆调研
事件1:AOI近日宣布获得北美HyperScale客户5300万美金800G光模块订单,产品认证完成后预计26Q2开始发货并于Q3中期完成,该笔订单与此前1.6T订单为同一客户(1.6T预计Q3-Q4集中发货)。此外光库科技及源杰科技年报也均实现高增。 事件2:美股光通信大涨,AAOI(光模块)+19%、LITE(光芯片+OCS+模块)+10%、FN(光通信代工)+10%、GLW(康宁-光纤)+8%、COHR(光模块+芯片)+7%、AXTI(InP衬底)+6%、CIEN(DCI)+5%、TOWE
S
中际旭创
S
天孚通信
S
长飞光纤
S
太辰光
S
长光华芯
5
3
5
5.83
编辑交易计划