异动
关注
社群
交易计划
搜公告
产业库
时间轴
通知
全部已读
暂无数据
私信
暂无数据
登录注册
我的主页
退出
最新发布
最新热度
最新互动
30天热度
最新热度
最新发布
最新热度
最新互动
30天热度
新帖播报
全部
个股研究
题材行业
纪要转载
资讯荟萃
置顶
第七届【长韭杯】0319实盘大赛跟踪
置顶
【官方合集】公社招聘new、文章排序、清朗行动、工分指南、站规、活动等
置顶
清朗浦江·公社打击吹票等不良行为专帖
炒谷养娃2007
一路向北的公社达人
2026-03-19 12:41:07
数据要素概念股AI解析
谢谢点赞转发关注 知识博主,热点即时更新,有需要解析的问题 也可以提前留言,周一到周五即时更新,周六的提问 会在周日晚统一解析。亦可检索提示词 查询解析。 根据您提供的 【文档内容】,我已为您系统梳理和整合出A股市场 “数据要素概念股” 的全套信息。该产业链覆盖 数据采集、存储、加工、流通、交易、安全、应用 等全部核心环节,并包含 RDA、国资云、公共数据运营、行业数据 等多种投资逻辑。 一、 数据要素概念股全产业链框架 细分领域 核心代表公司 股票代码 核心关联逻辑 (整合自文档) 市场地位/
S
深桑达A
S
铜牛信息
S
易华录
S
宏景科技
S
奥瑞德
10
14
23
30.30
韭香朋友
2026-03-19 07:48:36
云厂集体提价引爆算力行情,全链通胀逻辑全面兑现,核心标的迎戴维斯双击
继腾讯云、智谱之后,阿里云、百度智能云于 3 月密集发布涨价公告,阿里云 AI 算力、存储产品最高涨价 34%,百度智能云相关产品涨幅达 5%-30%,海外亚马逊、谷歌云亦早已开启涨价周期,国内算力需求斜率陡峭的现实被持续验证,算力产业链 “全链通胀” 逻辑正式落地。从核心芯片到 AIDC、算力租赁、云服务、CDN,算力景气度全面外溢,2026 年作为算力 “训练 + 推理” 双轮驱动的关键之年,行业量价齐升趋势明确,核心标的迎来业绩与估值双重提升机遇。 一、云厂提价潮来袭,多重核心因素驱动涨价
S
润泽科技
116
81
83
78.10
041韭阿白
航行五百年的公社达人
2026-03-19 17:55:08
260319明日看好方向投票
【1】电力: 能源强国建设首次写入十五五规划纲要。 1)算电协同:首次被写入政府工作报告,明确列为新基建工程。 2)绿色电力:“十五五”期间单位国内生产总值二氧化碳排放累计降低17%。 3)核电:中国加入《三倍核能宣言》,宣言的核心目标是,到2050年将全球核能装机容量增至2020年的三倍。 【2】美伊战争: 2026年3月18日,美、以袭击伊朗布什尔省南帕尔斯天然气炼厂和阿萨卢耶部分石油化工设施,伊朗称将在未来几个小时内打击中东三国石油设施。 1)储能:美伊战争导致欧洲、中东等能源价格上涨及缺
S
金开新能
18
45
20
13.97
题材图谱小集
一路目送的韭菜种子
2026-03-20 00:18:53
0319图表:天然气、算力租赁、中东、地平线等
绝大数图表引用韭研公社【产业库】,更多图表可前往公社网站首页或APP工具栏【产业库】查看,欢迎点赞转发~ 【天然气】图表 2026年3月19日盘后讯,伊朗袭击导致卡塔尔17%的液化天然气产能受损,修复期预计3至5年;同日盘中,欧洲天然气价格飙升,受伊朗加大对海湾地区能源基础设施的袭击,导致全球最大的液化天然气出口工厂遭到破坏,基准天然气期货涨幅一度高达35%;3月18日,伊朗南帕尔斯和阿萨卢耶部分石油化工设施遭美国和以色列袭击。该设施供给伊朗约75%的天然气;当地时间3.18-19日,卡塔尔能源
S
国新能源
S
奥瑞德
20
9
8
0
加油奥利给
下海干活的韭菜种子
2026-03-19 07:19:25
本轮高油价会引发金融风险吗?
(华泰证券) 国际——本轮高油价会引发金融风险吗? (一)市场调整暂时有序,但战争烈度和高油价持续时间可能超预期 美伊战争持续达两周,滞胀预期升温下金融市场出现调整。 油价上涨推高通胀预期,导致市场定价的联储年内降息预期明显回撤,美债曲线整体上移。 美债收益率上行、美国作为能源净出口国受损程度较低、避险需求等因素对美元也产生支撑。滞胀风险上升,美股震荡走弱。 信用资产整体也继续承压。 从大宗商品来看,供给冲击较为明显的商品上涨幅度最大,特别是油气相关链条,但有色、贵金属有所回落。供给短缺直接大幅
S
金煤科技
S
永泰能源
S
辽宁能源
S
三力士
S
海新能科
11
40
23
22.12
Vin7的大
一卖就涨的剁手专业户
2026-03-19 15:25:48
全社会用电稳增与电网投资提速、电力数据“亮剑”,电力及相关产业链核心股票池
一、电力板块近期事件脉络概括: 1、顶层规划(1月):两大电网确立“十五五”5万亿总投资额,容量电价政策落地,解决了电力企业“生存与盈利稳定性”的底层问题。 2、算电协同(3月上旬):两会首次提出“算电协同”,将电力从单纯的公用事业推向了“AI算力核心能源支撑”的高度,算力中心用电量爆增50%以上,打开了需求天花板。 3、数据超预期(3月中旬):3月14日电网投资数据暴增80.6%,以及3月17日全社会用电量的稳健增长,标志着行业进入“订单+业绩”的双重兑现期。 二、3月核心事件脉络: 1、3月
S
美利云
S
东方电气
4
11
5
7.14
追牛寻金
2026-03-19 17:41:59
美伊能源危机:煤炭
美伊能源危机的直接冲击与需求替代: 本轮危机与2022年俄乌冲突(主要冲击天然气)不同,重点冲击了石油供应,并显著影响了天然气。关键事件是卡塔尔拉斯拉凡LNG工厂因袭击和霍尔木兹海峡断航而停产,其年出口量约1000亿方,相当于全球煤炭贸易量的16%。这导致亚太(中日韩印等)和欧洲天然气价格飙升、库存紧张。为弥补发电用气缺口,多国(如韩国、印度、意大利,以及可能受影响的台湾地区和中国)计划或已开始增加煤电负荷。粗略测算,全球发电领域因此产生的煤炭替代需求可达7000万至9000万吨。此外,中国煤化
S
大有能源
5
3
2
4.69
伏白的交易笔记
买买买的机构
2026-03-19 19:26:23
中东地缘局势冲击全球氦气供应:国内供应商梳理
一. 驱动逻辑 (1)供应端 受美伊局势影响,霍尔木兹海峡航道阻断;3月2日,卡塔尔能源宣布停止LNG生产,氦气作为副产也同步停产。 3月18日,美以大规模轰炸伊朗能源设施,作为报复,伊朗随后轰炸沙特利雅德美属炼油区、卡塔尔拉斯拉凡工业城等地油气设施。 卡塔尔是全球第二大氦气生产国,2025年氦气产量占全球33.2%,拉斯拉凡工业城是卡塔尔能源液化天然气设施所在地。 我国氦气高度依赖进口度,其中卡塔尔占进口总量54.5%;若停产时间超过1个月,全球氦气市场将出现1/3刚性缺口。 (2)价格端 目
S
华特气体
S
金宏气体
1
6
7
6.31
听风的韭菜
一路向北
2026-03-19 11:53:17
东方财富策略陈果:恐慌不会持续太久,A股底线明确,外部再差也会有新常态中的赢家
我们前期市场高点该提示仓位控制时做了明确提示,判断验证中。最近一个阶段A股市场虽然预期反复横跳,但结构主要呈现危机交易主导的特征,持续上涨股票主要是围绕油气价格上涨逻辑展开。 危机交易不是可持续的趋势。稍微看长一点,油气价格要不就是找到一个新的均衡区间高位震荡一滞胀交易,要不就是冲高回落一复常交易。 所以中期对A股不宜过度悲观,如果前者,我认为中国股市环境好于海外,如果后者,A股将和全球股市一起反攻。 市场担心高油价新常态,但这也不等于A股熊。高油价对现在的中国来说有可能等于彻底扭转通缩预期,A
S
宁德时代
10
15
8
11.89
柴尔德
满仓搞的剁手专业户
2026-03-19 09:55:05
国内Tokens带动的需求斜率仍在加快,重申看好国产模型-国内算力循环加速【天风计算机 】
1.从Vnet和GDS的财报看国内算力需求 (1)Vnet:批发业务上2025年在服务容量889MW,环比+107MW;新签订单Q4合计135MW;零售业务上IDC单柜MRR价格从8948元环比上升到9420元,受益于 AI 驱动下增值服务需求提升;26年计划交付450-500MW,其中已经锁定MOU 150MW。 (2)GDS:推动3GW的项目储备,主要在内蒙古和和林格尔、中卫和韶关。26年Q1已经获得200MW订单与500MW MOU(预计两个季度内完成转化),主要来自于三大核心客户;对于需
S
润泽科技
S
奥飞数据
S
宏景科技
S
东方国信
S
中文在线
9
13
12
14.46
Vin7的大
一卖就涨的剁手专业户
2026-03-19 14:27:10
全球LNG的生产心脏遇袭,“火光”引燃全球供应链,能源化工板块的核心逻辑与亮点
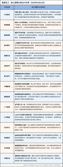
近期能源化工板块的爆发主要受“双重供给中断”驱动: 1、咽喉要道封锁:美伊战争引发霍尔木兹海峡关闭,这意味着全球约20%的液化天然气(LNG)和石油供应进入“断航”状态,直接导致国际能源基准价格出现脉冲式上涨。 2、核心设施损毁:卡塔尔拉斯拉凡工业城遇袭,作为全球LNG的生产心脏,其产能受损不仅引发了天然气期货的逼空行情,还导致下游化工原材料(如甲醇、尿素、合成氨)的生产成本预期大幅抬升。 3、替代逻辑强化:在油气价格高企及进口受阻的背景下,国内“以煤代油”(煤化工)、“煤层气开采”(非常规天然
S
兴化股份
S
日出东方
5
3
8
9.13
丰哥投研
老股民
2026-03-19 17:08:55
A股算力军团头部厂商全解析
引言:算力租赁迎来黄金发展期 2026 年,中国算力租赁行业正站在历史性发展机遇的十字路口。随着 AI 大模型技术的快速突破和应用场景的全面落地,算力需求呈现爆发式增长态势。根据行业数据,2025 年国内算力租赁市场规模已突破 1800 亿元,2026 年有望冲击 2900 亿元,年增速超过 20%。与此同时,在国产替代和自主可控政策推动下,华为昇腾、海光等国产算力生态快速崛起,为 A 股算力租赁企业带来了前所未有的发展机遇。 在这一背景下,华为系、腾讯系、字节系、阿里系四大互联网巨头凭借其强大
S
润泽科技
S
数据港
S
拓维信息
S
世纪华通
3
2
2
3.25
盘前纪要
航行五百年的公社达人
2026-03-19 07:09:06
3月19日盘前纪要
每天10分钟阅读,开阔看盘思路,节约复盘时间。 觉得有用,请将此文分享给身边每一位热爱学习的朋友,一起成长进步! No.1 盘前热点事件 一、昨日热点 算电协同:华电辽能、韶能股份、粤电力A 算力涨价:美利云、数据港 太空算力:顺灏股份 商业航天:再升科技 存储芯片:诚邦股份 液冷:佳力图 光通信:瑞斯康达 二、百度智能云发布AI算力等产品调价公告 最高上涨30% 18日盘后,百度智能发布AI算力、存储等产品调价公告:受全球人工智能应用快速发展影响,算力需求持续攀升。核心硬件及相关基础设施成本出
S
韶能股份
379
247
340
248.11
交易升级
2026-03-19 19:09:07
【3月19日研报精粹】AI算力革命与能源转型:聚焦GTC/OFC技术突破与储能产业拐点
要点: AI硬件进入系统级架构创新深水区,光互联、新材料、新供电架构迎来产业拐点;新型储能被定调为国家级支柱产业,2月装机量暴增242%。 一、 核心观点摘要 AI算力:从“芯片”到“系统”的全面战争。 GTC 2026与OFC 2026的动向表明,AI军备竞赛已从单一芯片性能比拼,转向多智能体系统架构、超高带宽光互联、新型散热与供电技术的全方位竞争。XPO标准、正交背板、LPU协处理等新技术将成为未来两年硬件创新的核心变量。 能源转型:储能迎来政策与市场的“双击”。 新型储能首次被列入国家新兴
S
安徽合力
S
杭叉集团
S
中力股份
2
2
2
3.55
炒股养家888
2026-03-19 20:57:26
全球能源供需失控!煤炭替代价值重估,最强主线爆发在即
核心观点: 1、中东地缘冲突持续发酵,霍尔木兹海峡运输受阻预期持续强化,全球油气价格中枢大幅抬升,能源供需格局面临失控风险,煤炭作为短期内最具可行性的替代能源,替代逻辑全面兑现,行业迎来历史性景气上行机遇。 2、海外煤价上行带动进口收缩预期,叠加国内供给侧持续收紧,煤价向下空间完全封死、向上弹性充分打开,龙头企业盈利修复确定性极强,有望迎来业绩与估值的双重重塑。 一、地缘冲突引爆能源危机,煤炭站上替代核心风口! 近期中东地缘冲突持续发酵,霍尔木兹海峡运输受阻预期不断强化,全球能源市场不确定性陡增
S
山西焦煤
S
平煤股份
1
1
3
3.79
最新作文精选❤️❤️❤️
只买龙头的老股民
2026-03-19 20:44:19
卡塔尔能源LNG设施遭受重创
【招商电新】卡塔尔能源LNG设施遭受重创 当地时间3.18-19日,卡塔尔能源Ras Laffan工业园受到导弹袭击,起火并引起广泛设备损毁。 1、Ras Laffan有卡塔尔95%LNG产能,占全球LNG产能近两成。 因霍尔木兹海峡封锁,Ras Laffan工业园此前已宣布停产。 此次导弹袭击带来的设备损伤,将极大推迟复产,给全球能源供给带来超预期冲击。 2、欧洲天然气供需紧张进一步加剧。 俄罗斯还表示将深入研究提前停止对欧盟市场供应天然气。 当前欧洲天然气储存水平处于过去6年较低水平,2-3
S
艾罗能源
S
德业股份
S
阳光电源
1
1
2
3.13
柴尔德
满仓搞的剁手专业户
2026-03-19 10:03:14
【中泰传媒互联网】大模型Token消耗趋势与AI厂商竞争格局追踪
📌智谱推出全球首个面向OpenClaw龙虾场景深度优化的基座模型——GLM-5-Turbo,同时上调部分模型价格:相对GLM-4.7,GLM-5涨幅超30%;GLM-5-Turbo相对GLM-5涨价20%,相对GLM-4.7平均上涨83%,年内涨幅达83%。 📌腾讯云智能体开发平台价格上涨:公测模型结束免费,GLM 5、MiniMax 2.5、Kimi 2.5模型转为正式商用服务,根据模型调用按量计费;混元系列模型Tencent HY2.0 Instruct与Tencent HY2.0 Th
S
天地在线
S
中文在线
1
6
4
4.23
王铁锤
已经腰斩的吃面达人
2026-03-10 13:50:24
铭普光磁,光模块补涨龙即将启动
二线光模块爆了,汇率生态龙头,20CM联特科技 铭普光磁,每年硬件光模块行情补涨龙都是他,后面直接加速买不进去 看看今年有没有 铭普光磁,二线光模块,唯一底部,每年都会跟cpo有一波大行情,今年进展也很好,快要收获业绩 3月5日铭普光磁接受调研发布纪要。1.公司800G光模块LPO和硅光路线先后稳步发展 2.新品铜铁共烧电感(主要适用数据中心、智能驾驶等场景,仅少数厂家做)已经出货 3.800V数据中心供电磁性元件有整体解决方案;另外4.公司子公司东莞安晟还是 4英寸磷化铟芯片封装国内翘楚。铭普
S
汇绿生态
S
联特科技
S
铭普光磁
5
9
7
7.62
129168
高抛低吸的老股民
2026-03-19 15:15:01
别在别人的天堂,耗尽自己的一生
当微秒级的代码指令织成密不透风的网,A股市场便成了一场残酷的博弈——这里是量化交易的天堂,却是普通股民的刑场。算法、模型、毫秒级速度构成的新秩序,正以一种冰冷的理性,重塑着股市的每一寸肌理,也让无数散户在数据的洪流中无处遁形。 量化交易的天堂,建在速度与数据的基石之上。据统计,2025年A股量化交易占全市场成交额的比例已达55%-60%,峰值时段甚至超过65%。顶级量化机构将机房部署在交易所3公里内,通过压缩光缆延时至0.01毫秒,实现微秒级交易响应。他们用TB级数据处理能力,训练出千万个交易模
S
MINIMAX-W
3
5
7
2.94
死多头
2026-03-19 15:51:48
华为明天将全球首发昇腾950系列芯片,国产芯片迎来重要时刻
一、大会基本信息 大会名称:华为中国合作伙伴大会 2026 主题:“因聚而升 融智有为” 时间:2026 年 3 月 19 日 – 3 月 20 日 地点:深圳国际会展中心(宝安新馆) 形式:线下大会 + 多场峰会/分论坛 + 展区展示 二、3 月 19 日(周四)安排要点 1. 大会开幕时间 上午 10:00: 大会主论坛开幕,主题演讲等环节开始 地点:深圳国际会展中心主会场(具体展厅名称需看现场指引/小程序)。 说明:部分媒体把“发车仪式”等提前活动写成“3 月 18 日开幕”,但大会主议程
S
拓维信息
S
华胜天成
S
神州数码
S
高新发展
S
慧博云通
4
3
5
5.37
飘红上扬
追涨杀跌
2026-03-19 20:48:47
模拟芯片涨价潮来临,四大国产龙头迎来历史性机遇
一、投资要点 模拟芯片行业正迎来供给收缩、需求爆发、价格上行的三重共振周期。海外巨头德州仪器(TI)预计4月1日起涨价15%-85%,亚德诺(ADI)已从2月1日起全系列涨价15%。同时,全球8英寸晶圆产能2026年将萎缩2.4%,而模拟芯片长期依赖8英寸工艺,产能转移导致结构性短缺。国内算力建设需求爆发,单台AI服务器模拟芯片价值量是传统机型2-3倍。建议重点关注圣邦股份、思瑞浦、杰华特、晶丰明源四家国产模拟芯片龙头企业,这些公司在产品布局、技术实力和市场地位方面具备显著优势,有望充分受益于行
S
圣邦股份
S
思瑞浦
S
杰华特
S
晶丰明源
4
1
1
2.94
最新作文精选❤️❤️❤️
只买龙头的老股民
2026-03-19 13:23:35
Token需求一算力供给的传导链条
Token需求一算力供给的传导链条
11.jpg
S
数据港
S
中际旭创
S
易华录
S
英维克
S
城地香江
2
2
4
3.99
最新作文精选❤️❤️❤️
只买龙头的老股民
2026-03-19 13:01:00
南帕尔斯天然气田遇袭事件点评
【东财化工】南帕尔斯天然气田遇袭事件点评 #3月18日,伊朗南帕尔斯和阿萨卢耶部分石油化工设施遭美国和以色列袭击。 该设施供给伊朗约75%的天然气。 受此影响,全球天然气供给或将进一步受到影响。 #伊朗甲醇生产设施主要分布在波斯湾沿岸的阿萨鲁耶、布什尔等地。 其中,伊朗的甲醇设施大部分集中在阿萨鲁耶工业园区,主要依托南帕斯气田廉价的天然气资源。 此次遭袭或将进一步影响全球甲醇供应。 #1、原油输出下降带来的成本支撑、LPG/石脑油等裂解原料不足导致的日韩乙烯装置不抗力及海湾地区本身乙烯输出的下滑
S
中国海油
S
宝丰能源
S
中泰化学
S
江苏索普
S
华鲁恒升
2
2
2
2.82
Vin7的大
一卖就涨的剁手专业户
2026-03-19 21:37:34
一图看懂AI产业链哪些环节在涨价:算力、存储、大模型…...
一图看懂AI产业链哪些环节在涨价:算力、存储、大模型…... 伴随着“龙虾”爆火,AI产业链算力、存储、大模型应用等多个环节近期纷纷提价,催动AI浪潮愈演愈烈。在此背景下,腾讯云、阿里云、百度智能云三大云巨头,也均于近日官宣涨价。 开源证券判断,AI应用普及与OpenClaw框架或引爆推理需求,叠加英伟达产能受限、硬件成本上行及国产替代缺口,驱动市场进入“卖方市场”,涨价或将持续。而处于“涨价中心”的存储,更是被机构指出,涨价行情具备持续性,东海证券预计存储芯片价格涨势在2026年将贯穿全年。
S
优刻得
1
2
3
2.33
炒谷养娃2007
一路向北的公社达人
2026-03-19 14:45:35
AI帮你秒懂 天然气产业链
谢谢点赞转发关注 知识博主,热点即时更新,有需要解析的问题 也可以提前留言,周一到周五即时更新,周六的提问 会在周日晚统一解析。亦可检索提示词 查询解析。 AI帮你秒懂 天然气产业链 天然气产业,作为构建“清洁低碳、安全高效”新型能源体系的关键支柱与战略纽带,正经历从“保障供应”到“系统协同”的深刻转型。其发展逻辑已演变为 “国家顶层设计强力驱动”、“基础设施网络化升级”与“应用场景多元化爆发” 三大核心驱动力交织的新格局。在能源安全与绿色低碳转型的双重目标下,天然气被赋予 “稳定基石、灵活调节
S
天壕能源
S
凯添燃气
S
首华燃气
S
陕西黑猫
S
洪通燃气
1
3
1
2.61
Vin7的大
一卖就涨的剁手专业户
2026-03-19 06:42:23
东吴证券:如何理解十五五规划纲要中的数智化
“十五五”规划纲要首提数智化:和“十四五”规划相比,“数字化”变成了“数智化”,并且位置从第五篇提前至第四篇,充分体现了“十五五”规划对于数智化发展的重视程度。十五五”规划从算力、数据、算法、应用、市场和监管等维度详细对如何提升数智化发展水平进行了政策部署。要点如下: 1、加强算力设施支撑:1)国家枢纽算力设施集群是东数西算工程的核心载体,我们预计2026年中国算力基础设施规模有望继续维持30%左右增速;2)“东数西算”规划布局刚性约束国家枢纽节点外不得新建各类大型或超大型数据中心,但规
S
东阳光
4
14
7
8.03
只做热点的道士
孤独求败的机构
2026-03-19 19:22:27
1000亿授信!超100亿订单,算力租赁龙头已进入业绩“无敌状态”,难怪逆市大涨!
大盘今日如预期下破4000点,引发大风险! 所以我们判断在上周和昨日提醒5成以内仓位,回避风险! 但同时寻找机会等待突破!而今日算力+电力总迎来了逆市走强! 迎来了破局的机会! 而核心重点就是,昨日文章:阿里云涨价34%背后。 看到了真正的价值机会:算力租赁+IDC建设! 今日进一步的梳理思考,更是找出来了几个核心关键思考和价值! 一、中美的数据对比中:找出价值! 1、需求端:Token调用量指数级增长(中国超越美国) 中国:2月最后一周周调用量5.16万亿Token,三周增127%,首次超越美
S
宏景科技
S
利通电子
S
豫能控股
S
东方国信
S
协创数据
9
7
10
2.69
编辑交易计划